Comparative Transcriptomics Analyses Identify DDX43 as a Cellular Regulator Involved in Suppressing HSV-2 Replication
Abstract
1. Introduction
2. Materials and Methods
2.1. Cell Lines, Viruses and Antibodies
2.2. RNA Extraction, Transcriptome Sequencing and Quantitative Real-Time PCR (qPCR)
2.3. Transcriptome Data Processing
2.4. Bioinformatic Analysis
2.5. Plasmid Construction and Transfection
2.6. Viral Plaque Assay
2.7. Western Blotting
2.8. RNA Interference
2.9. Statistical Analysis
3. Results
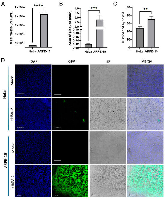
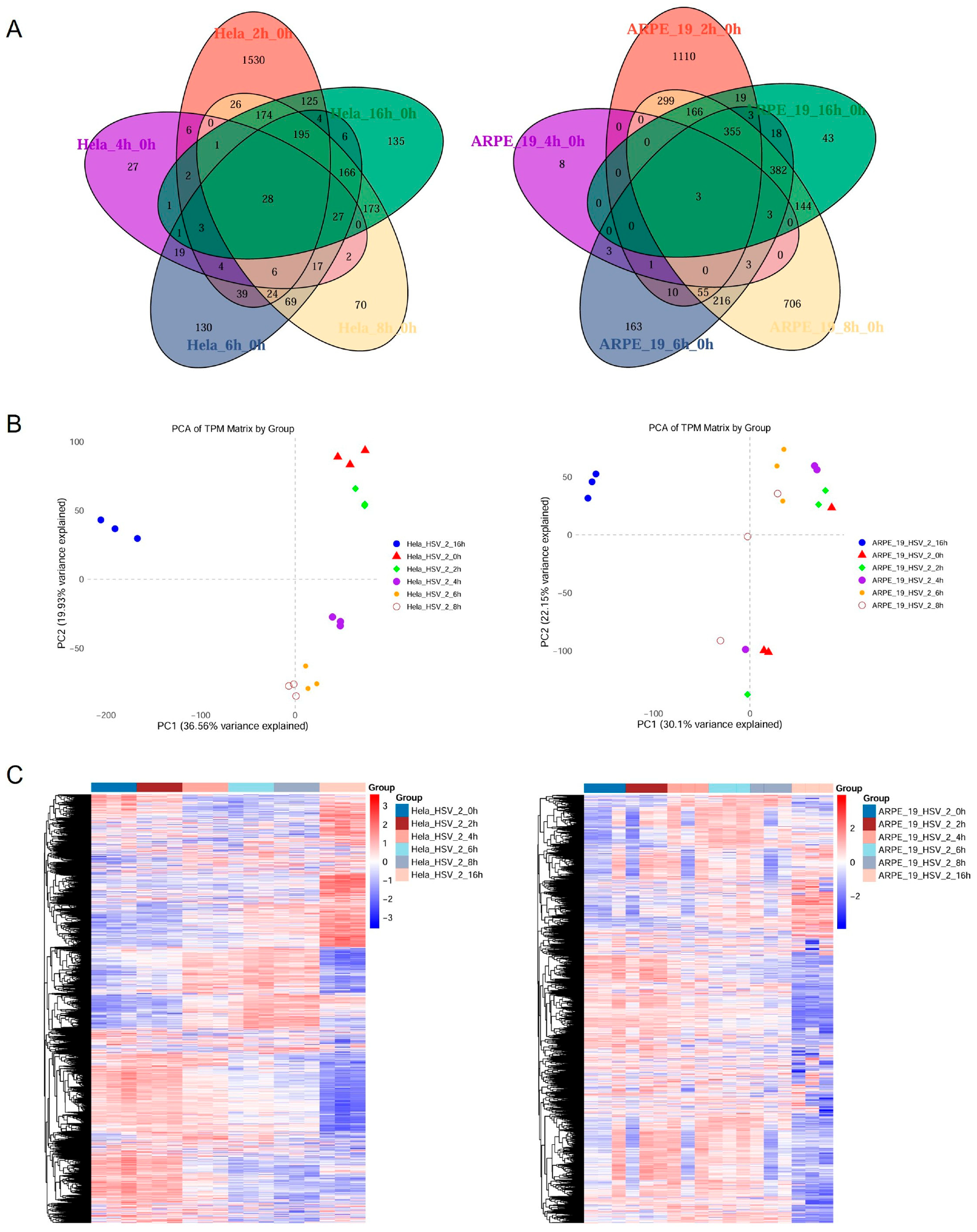
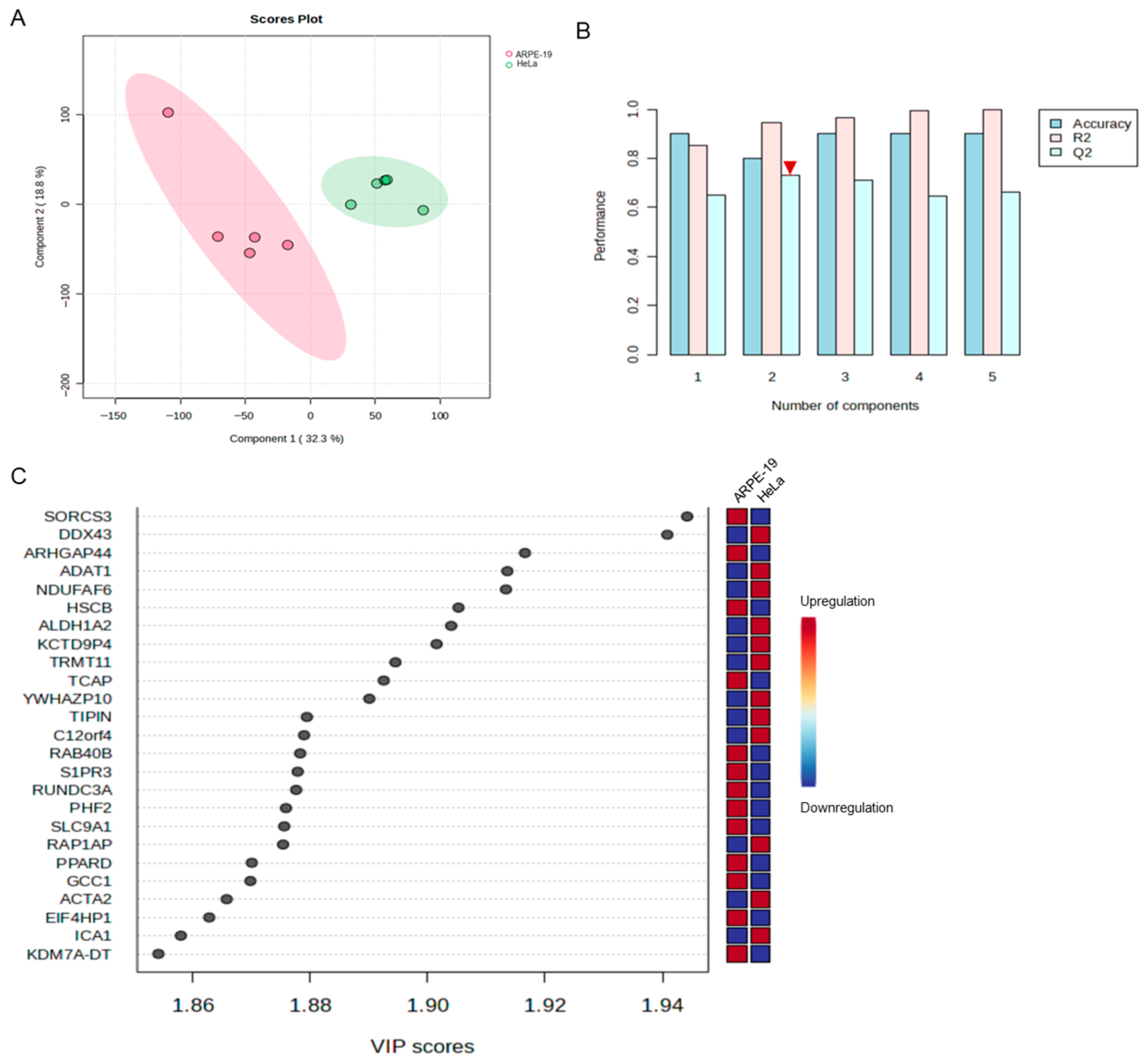
3.1. Comprehensive Transcriptomic Analysis of Cellular Gene Expression Profiles of HeLa and ARPE-19 Cells in Response to HSV-2 Infection
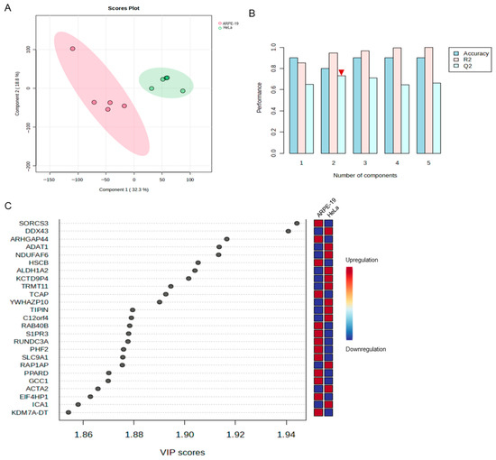
3.2. Comparative Transcriptomic Profiling Identifies DDX43 as One of the Principal Mediators Distinguishing HSV-2-Infected HeLa and ARPE-19 Cell Lines
3.3. Verification of the Dynamic Expression of DDX43 in Response to HSV-2 Infection
3.4. Overexpression of DDX43 Inhibits HSV-2 Replication
3.5. Knockdown of Endogenous DDX43 Enhances HSV-2 Replication
3.6. Human DDX43 Inhibits Viral Replication in an Interferon-Independent Manner
4. Discussion
Author Contributions
Funding
Institutional Review Board Statement
Informed Consent Statement
Data Availability Statement
Acknowledgments
Conflicts of Interest
Appendix A
| Protein | Primers (5′ → 3′) | Purpose | |
|---|---|---|---|
| DDX43 | Forward | AGCAGGGGTTAGGGAGTTGT | CDS amplification |
| Reverse | CCATCTTGAGAGAGGCATCC | ||
| DDX43 | Forward | GGTCCTGAGGGATATAGTGTCG | qPCR |
| Reverse | CGATTACCGCGCCAACAAAG | ||
| gB | Forward | CTCGCCGAGCTGTACGT | qPCR |
| Reverse | CGGGCGTGGCATTCC | ||
| ICP0 | Forward | GTGCATGAAGACCTGGATTCC | qPCR |
| Reverse | GGTCACGCCCACTATCAGGTA | ||
| GAPDH | Forward | GGGAAGCTCACTGGCATGG | qPCR |
| Reverse | TTACTCCTTGGAGGCCATGT | ||
| shRNAs | Sequences (5′ → 3′) | |
|---|---|---|
| shRNA-1 | Forward | UUGAUAGAUUGGGAUCAAATT |
| Reverse | UUUGAUCCCAAUCUAUCAATT | |
| shRNA-2 | Forward | GAGAAUGUUGCAAAUAUUCTT |
| Reverse | GAAUAUUUGCAACAUUCUCTT | |
| shRNA-3 | Forward | UUGGAUCUAGUUGCUGUAATT |
| Reverse | UUACAGCAACUAGAUCCAATT | |
| shRNA-NC | Forward | UUCUCCGAACGUGUCACGUTT |
| Reverse | ACGUGACACGUUCGGAGAATT | |
References
- Brown, Z.A. HSV-2 specific serology should be offered routinely to antenatal patients. Rev. Med. Virol. 2000, 10, 141–144. [Google Scholar] [CrossRef]
- Silhol, R.; Coupland, H.M.; Baggaley, R.F.; Miller, L.; Staadegaard, L.M.; Gottlieb, S.L.; Stannah, J.; Turner, K.M.E.; Vickerman, P.; Hayes, R.D.; et al. What Is the Burden of Heterosexually Acquired HIV Due to HSV-2? Global and Regional Model-Based Estimates of the Proportion and Number of HIV Infections Attributable to HSV-2 Infection. J. Acquir. Immune Defic. Syndr. 2021, 88, 19–30. [Google Scholar] [CrossRef]
- Chan, Y.H.; Liu, Z.; Bastard, P.; Khobrekar, N.; Hutchison, K.M.; Yamazaki, Y.; Fan, Q.; Matuozzo, D.; Harschnitz, O.; Kerrouche, N.; et al. Human TMEFF1 is a restriction factor for herpes simplex virus in the brain. Nature 2024, 632, 390–400. [Google Scholar] [CrossRef]
- Dai, Y.; Idorn, M.; Serrero, M.C.; Pan, X.; Thomsen, E.A.; Narita, R.; Maimaitili, M.; Qian, X.; Iversen, M.B.; Reinert, L.S.; et al. TMEFF1 is a neuron-specific restriction factor for herpes simplex virus. Nature 2024, 632, 383–389. [Google Scholar] [CrossRef]
- Pasquero, S.; Gugliesi, F.; Biolatti, M.; Dell’oSte, V.; Albano, C.; Bajetto, G.; Griffante, G.; Trifirò, L.; Brugo, B.; Raviola, S.; et al. Citrullination profile analysis reveals peptidylarginine deaminase 3 as an HSV-1 target to dampen the activity of candidate antiviral restriction factors. PLoS Pathog. 2023, 19, e1011849. [Google Scholar] [CrossRef]
- Crameri, M.; Bauer, M.; Caduff, N.; Walker, R.; Steiner, F.; Franzoso, F.D.; Gujer, C.; Boucke, K.; Kucera, T.; Zbinden, A.; et al. MxB is an interferon-induced restriction factor of human herpesviruses. Nat. Commun. 2018, 9, 1980. [Google Scholar] [CrossRef]
- Schilling, M.; Bulli, L.; Weigang, S.; Graf, L.; Naumann, S.; Patzina, C.; Wagner, V.; Bauersfeld, L.; Goujon, C.; Hengel, H.; et al. Human MxB Protein Is a Pan-herpesvirus Restriction Factor. J. Virol. 2018, 92, e01056-18. [Google Scholar] [CrossRef]
- de Jong, E.; Bosco, A. Unlocking immune-mediated disease mechanisms with transcriptomics. Biochem. Soc. Trans. 2021, 49, 705–714. [Google Scholar]
- Troha, K.; Im, J.H.; Revah, J.; Lazzaro, B.P.; Buchon, N. Comparative transcriptomics reveals CrebA as a novel regulator of infection tolerance in D. melanogaster. PLoS Pathog. 2018, 14, e1006847. [Google Scholar] [CrossRef] [PubMed]
- Arnold, C.E.; Guito, J.C.; Altamura, L.A.; Lovett, S.P.; Nagle, E.R.; Palacios, G.F.; Sanchez-Lockhart, M.; Towner, J.S. Transcriptomics Reveal Antiviral Gene Induction in the Egyptian Rousette Bat Is Antagonized In Vitro by Marburg Virus Infection. Viruses 2018, 10, 607. [Google Scholar] [CrossRef] [PubMed]
- Sorce, S.; Nuvolone, M.; Russo, G.; Chincisan, A.; Heinzer, D.; Avar, M.; Pfammatter, M.; Schwarz, P.; Delic, M.; Müller, M.; et al. Genome-wide transcriptomics identifies an early preclinical signature of prion infection. PLoS Pathog. 2020, 16, e1008653. [Google Scholar] [CrossRef]
- Liu, Y.; Guan, X.; Li, C.; Ni, F.; Luo, S.; Wang, J.; Zhang, D.; Zhang, M.; Hu, Q. HSV-2 glycoprotein J promotes viral protein expression and virus spread. Virology 2018, 525, 83–95. [Google Scholar] [CrossRef]
- Zhang, M.; Liu, Y.; Wang, P.; Guan, X.; He, S.; Luo, S.; Li, C.; Hu, K.; Jin, W.; Du, T.; et al. HSV-2 immediate-early protein US1 inhibits IFN-beta production by suppressing association of IRF-3 with IFN-beta promoter. J. Immunol. 2015, 194, 3102–3115. [Google Scholar] [CrossRef] [PubMed]
- Gringhuis, S.I.; Hertoghs, N.; Kaptein, T.M.; Zijlstra-Willems, E.M.; Sarrami-Forooshani, R.; Sprokholt, J.K.; van Teijlingen, N.H.; Kootstra, N.A.; Booiman, T.; van Dort, K.A.; et al. HIV-1 blocks the signaling adaptor MAVS to evade antiviral host defense after sensing of abortive HIV-1 RNA by the host helicase DDX3. Nat. Immunol. 2016, 18, 225–235. [Google Scholar] [CrossRef]
- Xie, J.; Li, X.; Yang, S.; Yan, Z.; Chen, L.; Yang, Y.; Li, D.; Zhang, X.; Feng, R. DDX56 inhibits PRV replication through regulation of IFN-β signaling pathway by targeting cGAS. Front. Microbiol. 2022, 13, 932842. [Google Scholar] [CrossRef]
- Taschuk, F.; Tapescu, I.; Moy, R.H.; Cherry, S. DDX56 Binds to Chikungunya Virus RNA To Control Infection. mBio 2020, 11, e02623-20. [Google Scholar] [CrossRef] [PubMed]
- Zhou, X.; Gao, F.; Lu, M.; Liu, Z.; Wang, M.; Cao, J.; Ke, X.; Yi, M. DDX43 recruits TRIF or IPS-1 as an adaptor and activates the IFN-β pathway in Nile tilapia (Oreochromis niloticus). Mol. Immunol. 2022, 143, 7–16. [Google Scholar] [CrossRef]
- Abdel-Fatah, T.M.; McArdle, S.E.; Johnson, C.; Moseley, P.M.; Ball, G.R.; Pockley, A.G.; Ellis, I.O.; Rees, R.C.; Chan, S.Y.T. HAGE (DDX43) is a biomarker for poor prognosis and a predictor of chemotherapy response in breast cancer. Br. J. Cancer 2014, 110, 2450–2461. [Google Scholar] [CrossRef]
- Amer, N.N.; Khairat, R.; Hammad, A.M.; Kamel, M.M. DDX43 mRNA expression and protein levels in relation to clinicopathological profile of breast cancer. PLoS ONE 2023, 18, e0284455. [Google Scholar] [CrossRef] [PubMed]
- Talwar, T.; Vidhyasagar, V.; Qing, J.; Guo, M.; Kariem, A.; Lu, Y.; Singh, R.S.; Lukong, K.E.; Wu, Y. The DEAD-box protein DDX43 (HAGE) is a dual RNA-DNA helicase and has a K-homology domain required for full nucleic acid unwinding activity. J. Biol. Chem. 2017, 292, 10429–10443. [Google Scholar] [CrossRef]
- Ambrosini, G.; Khanin, R.; Carvajal, R.D.; Schwartz, G.K. Overexpression of DDX43 mediates MEK inhibitor resistance through RAS Upregulation in uveal melanoma cells. Mol. Cancer Ther. 2014, 13, 2073–2080. [Google Scholar] [CrossRef]
- Mathieu, M.G.; Miles, A.K.; Ahmad, M.; Buczek, M.E.; Pockley, A.G.; Rees, R.C.; Regad, T. The helicase HAGE prevents interferon-alpha-induced PML expression in ABCB5+ malignant melanoma-initiating cells by promoting the expression of SOCS1. Cell Death Dis. 2014, 5, e1061. [Google Scholar] [CrossRef] [PubMed][Green Version]
- Tian, C.; Tan, S.; Bao, L.; Zeng, Q.; Liu, S.; Yang, Y.; Zhong, X.; Liu, Z. DExD/H-box RNA helicase genes are differentially expressed between males and females during the critical period of male sex differentiation in channel catfish. Comp. Biochem. Physiol. Part D Genom. Proteom. 2017, 22, 109–119. [Google Scholar] [CrossRef]
- Linley, A.J.; Mathieu, M.G.; Miles, A.K.; Rees, R.C.; McArdle, S.E.; Regad, T. The helicase HAGE expressed by malignant melanoma-initiating cells is required for tumor cell proliferation in vivo. J. Biol. Chem. 2012, 287, 13633–13643. [Google Scholar] [CrossRef]
- Hiscott, J. Triggering the innate antiviral response through IRF-3 activation. J. Biol. Chem. 2007, 282, 15325–15329. [Google Scholar] [CrossRef] [PubMed]
- Au, W.C.; Moore, P.A.; Lowther, W.; Juang, Y.T.; Pitha, P.M. Identification of a member of the interferon regulatory factor family that binds to the interferon-stimulated response element and activates expression of interferon-induced genes. Proc. Natl. Acad. Sci. USA 1995, 92, 11657–11661. [Google Scholar] [CrossRef] [PubMed]
- Khadivjam, B.; Bonneil, É.; Thibault, P.; Lippé, R. RNA helicase DDX3X modulates herpes simplex virus 1 nuclear egress. Commun. Biol. 2023, 6, 134. [Google Scholar] [CrossRef]
- Wang, H.; Kim, S.; Ryu, W.S. DDX3 DEAD-Box RNA helicase inhibits hepatitis B virus reverse transcription by incorporation into nucleocapsids. J. Virol. 2009, 83, 5815–5824. [Google Scholar] [CrossRef]
- Angus, A.G.; Dalrymple, D.; Boulant, S.; McGivern, D.R.; Clayton, R.F.; Scott, M.J.; Adair, R.; Graham, S.; Owsianka, A.M.; Targett-Adams, P.; et al. Requirement of cellular DDX3 for hepatitis C virus replication is unrelated to its interaction with the viral core protein. J. Gen. Virol. 2010, 91 Pt 1, 122–132. [Google Scholar] [CrossRef]
- Li, C.; Ge, L.-L.; Li, P.-P.; Wang, Y.; Dai, J.-J.; Sun, M.-X.; Huang, L.; Shen, Z.-Q.; Hu, X.-C.; Ishag, H.; et al. Cellular DDX3 regulates Japanese encephalitis virus replication by interacting with viral un-translated regions. Virology 2014, 449, 70–81. [Google Scholar] [CrossRef]
- Yedavalli, V.S.; Neuveut, C.; Chi, Y.H.; Kleiman, L.; Jeang, K.T. Requirement of DDX3 DEAD box RNA helicase for HIV-1 Rev-RRE export function. Cell 2004, 119, 381–392. [Google Scholar] [CrossRef] [PubMed]
- Thulasi Raman, S.N.; Liu, G.; Pyo, H.M.; Cui, Y.C.; Xu, F.; Ayalew, L.E.; Tikoo, S.K.; Zhou, Y. DDX3 Interacts with Influenza A Virus NS1 and NP Proteins and Exerts Antiviral Function through Regulation of Stress Granule Formation. J. Virol. 2016, 90, 3661–3675. [Google Scholar] [CrossRef]
- Loureiro, M.E.; Zorzetto-Fernandes, A.L.; Radoshitzky, S.; Chi, X.; Dallari, S.; Marooki, N.; Lèger, P.; Foscaldi, S.; Harjono, V.; Sharma, S.; et al. DDX3 suppresses type I interferons and favors viral replication during Arenavirus infection. PLoS Pathog. 2018, 14, e1007125. [Google Scholar] [CrossRef]
- Schroder, M.; Baran, M.; Bowie, A.G. Viral targeting of DEAD box protein 3 reveals its role in TBK1/IKKepsilon-mediated IRF activation. EMBO J. 2008, 27, 2147–2157. [Google Scholar] [CrossRef]
- Chen, J.Y.; Chen, W.N.; Poon, K.M.V.; Zheng, B.J.; Lin, X.; Wang, Y.X.; Wen, Y.M. Interaction between SARS-CoV helicase and a multifunctional cellular protein (Ddx5) revealed by yeast and mammalian cell two-hybrid systems. Arch. Virol. 2009, 154, 507–512. [Google Scholar] [CrossRef] [PubMed]
- Zhao, S.; Ge, X.; Wang, X.; Liu, A.; Guo, X.; Zhou, L.; Yu, K.; Yang, H. The DEAD-box RNA helicase 5 positively regulates the replication of porcine reproductive and respiratory syndrome virus by interacting with viral Nsp9 in vitro. Virus Res. 2015, 195, 217–224. [Google Scholar] [CrossRef] [PubMed]
- Zhou, X.; Luo, J.; Mills, L.; Wu, S.; Pan, T.; Geng, G.; Zhang, J.; Luo, H.; Liu, C.; Zhang, H. DDX5 facilitates HIV-1 replication as a cellular co-factor of Rev. PLoS ONE 2013, 8, e65040. [Google Scholar] [CrossRef]
- Goh, P.Y.; Tan, Y.J.; Lim, S.P.; Tan, Y.H.; Lim, S.G.; Fuller-Pace, F.; Hong, W. Cellular RNA helicase p68 relocalization and interaction with the hepatitis C virus (HCV) NS5B protein and the potential role of p68 in HCV RNA replication. J. Virol. 2004, 78, 5288–5298. [Google Scholar] [CrossRef]
- Li, C.; Ge, L.L.; Li, P.P.; Wang, Y.; Sun, M.X.; Huang, L.; Ishag, H.; Di, D.D.; Shen, Z.Q.; Fan, W.X.; et al. The DEAD-box RNA helicase DDX5 acts as a positive regulator of Japanese encephalitis virus replication by binding to viral 3′ UTR. Antivir. Res. 2013, 100, 487–499. [Google Scholar] [CrossRef]
- Li, Z.; Rahman, N.; Bi, C.; Mohallem, R.; Pattnaik, A.; Kazemian, M.; Huang, F.; Aryal, U.K.; Andrisani, O. RNA Helicase DDX5 in Association With IFI16 and the Polycomb Repressive Complex 2 Silences Transcription of the Hepatitis B Virus by Interferon. J. Med. Virol. 2024, 96, e70118. [Google Scholar] [CrossRef]
- Rahman, M.M.; Bagdassarian, E.; Ali, M.A.M.; McFadden, G. Identification of host DEAD-box RNA helicases that regulate cellular tropism of oncolytic Myxoma virus in human cancer cells. Sci. Rep. 2017, 7, 15710. [Google Scholar] [CrossRef] [PubMed]
- Pirincal, A.; Turan, K. Human DDX56 protein interacts with influenza A virus NS1 protein and stimulates the virus replication. Genet. Mol. Biol. 2021, 44, e20200158. [Google Scholar] [CrossRef] [PubMed]
- Xu, Z.; Anderson, R.; Hobman, T.C. The capsid-binding nucleolar helicase DDX56 is important for infectivity of West Nile virus. J. Virol. 2011, 85, 5571–5580. [Google Scholar] [CrossRef] [PubMed]
- Xu, S.; Xie, J.; Zhang, X.; Chen, L.; Bi, Y.; Li, X.; Idris, A.; Feng, R. DDX56 antagonizes IFN-beta production to enhance EMCV replication by inhibiting IRF3 nuclear translocation. Vet. Microbiol. 2022, 264, 109304. [Google Scholar] [CrossRef]







Disclaimer/Publisher’s Note: The statements, opinions and data contained in all publications are solely those of the individual author(s) and contributor(s) and not of MDPI and/or the editor(s). MDPI and/or the editor(s) disclaim responsibility for any injury to people or property resulting from any ideas, methods, instructions or products referred to in the content. |
© 2025 by the authors. Licensee MDPI, Basel, Switzerland. This article is an open access article distributed under the terms and conditions of the Creative Commons Attribution (CC BY) license (https://creativecommons.org/licenses/by/4.0/).
Share and Cite
Cheng, R.; Li, Y.; Chen, Y.; Zhang, M.; Hu, Q.; Liu, Y. Comparative Transcriptomics Analyses Identify DDX43 as a Cellular Regulator Involved in Suppressing HSV-2 Replication. Viruses 2025, 17, 1366. https://doi.org/10.3390/v17101366
Cheng R, Li Y, Chen Y, Zhang M, Hu Q, Liu Y. Comparative Transcriptomics Analyses Identify DDX43 as a Cellular Regulator Involved in Suppressing HSV-2 Replication. Viruses. 2025; 17(10):1366. https://doi.org/10.3390/v17101366
Chicago/Turabian StyleCheng, Ranqing, Yuncheng Li, Yuhao Chen, Mudan Zhang, Qinxue Hu, and Yalan Liu. 2025. "Comparative Transcriptomics Analyses Identify DDX43 as a Cellular Regulator Involved in Suppressing HSV-2 Replication" Viruses 17, no. 10: 1366. https://doi.org/10.3390/v17101366
APA StyleCheng, R., Li, Y., Chen, Y., Zhang, M., Hu, Q., & Liu, Y. (2025). Comparative Transcriptomics Analyses Identify DDX43 as a Cellular Regulator Involved in Suppressing HSV-2 Replication. Viruses, 17(10), 1366. https://doi.org/10.3390/v17101366

