The Dissemination of Rift Valley Fever Virus to the Eye and Sensory Neurons of Zebrafish Larvae Is Stat1-Dependent
Abstract
1. Introduction
2. Materials and Methods
2.1. Ethics Statement
2.2. Zebrafish Husbandry and Transgenic Lines
2.3. Cells and Viruses
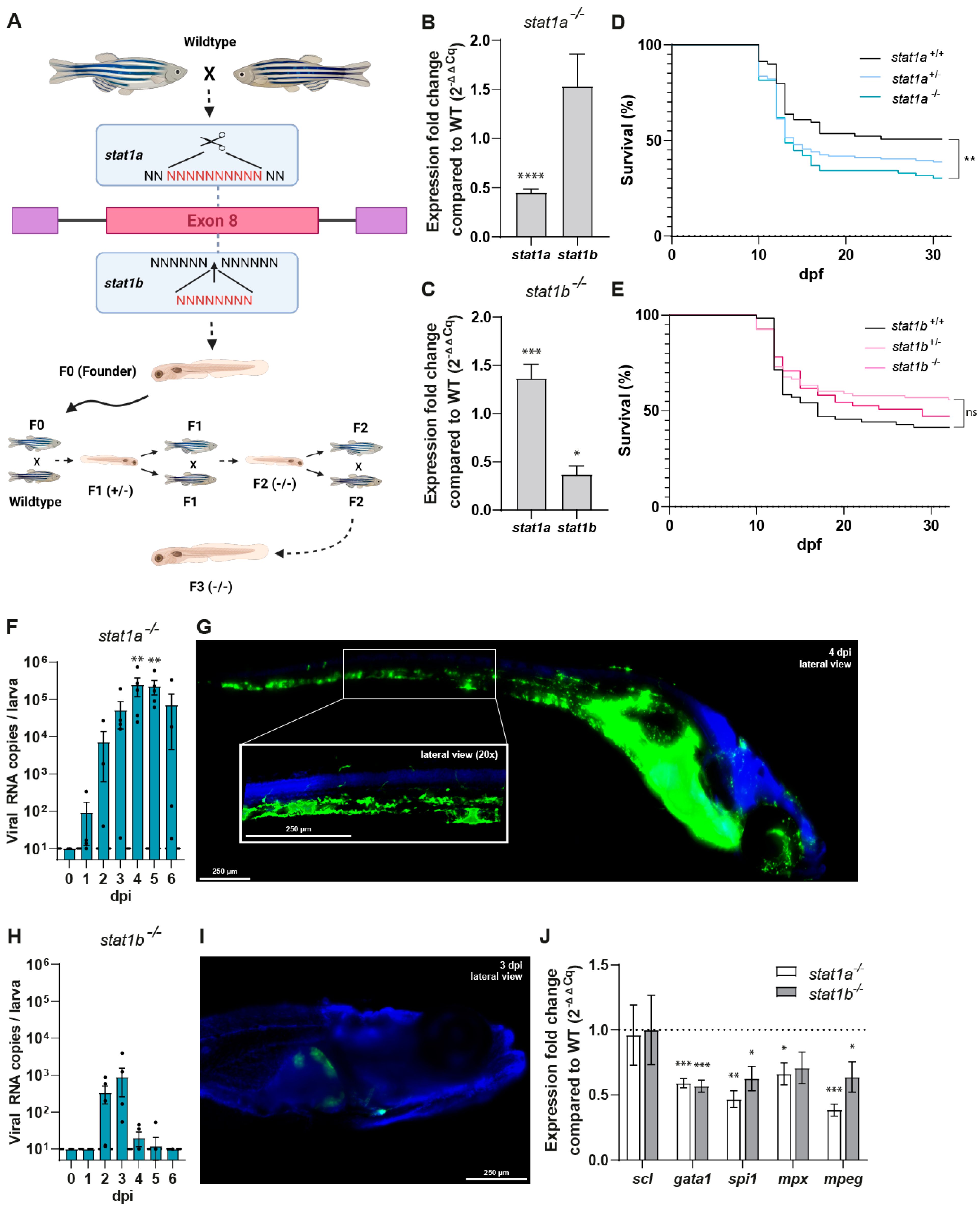
2.4. Generation of the stat1a and stat1b CRISPR Knockout Zebrafish Lines
2.5. RNA Extraction and RT-qPCR Analysis for CRISPR Confirmation
2.6. High Resolution Melting (HRM) Analysis for Genotyping
2.7. RVFV Injection in Zebrafish Larvae
2.8. Antiviral Treatment
2.9. Tissue Homogenization and Viral End-Point Titrations
2.10. RNA Extraction and Viral RNA Quantification
| Primer | Sequence (5′-3′) | Ref. | |
|---|---|---|---|
| stat1a sgRNA (fill-in PCR) | - | TAATACGACTCACTATAGGCCGAGGTGTTGAACCTGGGTTTTAGAGCTAGAA | - |
| stat1b sgRNA (fill-in PCR) | - | TAATACGACTCACTATAGGTCTCCAGGTTCACGGTGGGTTTTAGAGCTAGAA | - |
| Universal (fill-in PCR) | - | AAAAGCACCGACTCGGTGCCACTTTTTCAAGTTGATAACGGACTAGCCTTATTTTAACTTGCTATTTCTAGCTCTAAAAC | - |
| stat1a (HRM) | Forward | GGCGATTAGTCAGATGTCCG | - |
| Reverse | ATCAGCTCACAGATCACCGG | ||
| stat1b (HRM) | Forward | AGCGTGACTTGTTCTCCAGG | - |
| Reverse | GCTGGCCCCTTCCTAGATTT | ||
| stat1a (CRISPR confirm) | Forward | GTCAGAGAGTCCAACACCGA | - |
| Reverse | TTCACCCTTGCGTCCATTTC | ||
| stat1b (CRISPR confirm) | Forward | TGTGCAGGAAATGGAAAAGCA | - |
| Reverse | TCTCTTTTGGCATCGGGTCA | ||
| tuba1a | Forward | AGGTCTCCACAGCAGTAGTAGACC | - |
| Reverse | GTCCACCATGAAGGCACAGTCG | ||
| RVFV | Forward | AAAGGAACAATGGACTCTGGTCA | [32] |
| Reverse | CACTTCTTRCTACCATGTCCTCCAAT | ||
| 18s | Forward | CGGAGGTTCGAAGACGATCA | [33] |
| Reverse | TCGCTAGTTGGCATCGTTTATG | ||
| β-actin | Forward | ATGGATGAGGAAATCGCTG | [34] |
| Reverse | ATGCCAACCATCACTCCCTG | ||
| stat1a | Forward | AGTCGCAGCAATGACTCAGTG | - |
| Reverse | CCCAGTCGTGGCTTTCT | ||
| stat1b | Forward | GGTGACTCCATGCAGGGG | - |
| Reverse | CGTAATCATCTTGCATATCCTCC | ||
| ef1α | Forward | GCTGATCGTTGGAGTCAACA | [35] |
| Reverse | ACAGACTTGACCTCAGTGGT | ||
| irf7 | Forward | TCTGCATGCAGTTTCCCAGT | [15] |
| Reverse | TGGTCCACTGTAGTGTGTGA | ||
| ifnϕ1 | Forward | TGAGAACTCAAATGTGGACCT | [15] |
| Reverse | GTCCTCCACCTTTGACTTGT | ||
| mxa | Forward | ATAGGAGACCAAAGCTCGGGAAAG | [34] |
| Reverse | ATTCTCCCATGCCACCTATCTTGG | ||
| isg15 | Forward | AACTCGGTGACGATGCAGC | [36] |
| Reverse | TGGGCACGTTGAAGTACTGA | ||
| rsad2 | Forward | GCTGAAAGAAGCAGGAATGG | [35] |
| Reverse | AAACACTGGAAGACCTTCCAA | ||
| scl | Forward | TCCCAGAGACCCGCTGAGCG | [37] |
| Reverse | CAGGAGGGTGTGTTGGGATG | ||
| gata1 | Forward | GAATGCAGCTTCAGAGGTTTATCC | [26] |
| Reverse | TGGGTTCAGAGAATACGCTCCTA | ||
| spi1 | Forward | TCAAATGAAAAGCAGCGTCATATTC | [38] |
| Reverse | CCATAGCACATCATGAAAGTTCAC | ||
| mpx | Forward | CCAAACCTCAGGGATGTTCTTG | [26] |
| Reverse | CCCAAACTACGAGTCCCTATGC | ||
| mpeg | Forward | ATCAGTGTCTGCAACCTGCAT | [39] |
| Reverse | TTGCCACTTCTGCAGAGTGAT |
2.11. Quantification of Expression of Innate Immune-Related Gene Expression
2.12. Whole Mount Immunochemistry and Imaging
2.13. Statistical Analysis
3. Results
3.1. RVFV Replicates in Zebrafish Larvae and Induces an Innate Immune Response
3.2. RVFV Has a Tropism for the Liver and Sensory Nervous System in Zebrafish Larvae
3.3. Inhibiting the JAK/STAT Pathway Exacerbates RVFV Replication and Dissemination in Zebrafish Larvae
4. Discussion
Supplementary Materials
Author Contributions
Funding
Institutional Review Board Statement
Informed Consent Statement
Data Availability Statement
Acknowledgments
Conflicts of Interest
References
- WHO. An R&D Blueprint for Action to Prevent Epidemics; Plan of Action; WHO: Geneva, Switzerland, 2016. [Google Scholar]
- McMillen, C.M.; Hartman, A.L. Rift Valley fever in animals and humans: Current perspectives. Antiviral Res. 2018, 156, 29–37. [Google Scholar] [CrossRef] [PubMed]
- Wright, D.; Kortekaas, J.; Bowden, T.A.; Warimwe, G.M. Rift Valley fever: Biology and epidemiology. J. Gen. Virol. 2019, 100, 1187–1199. [Google Scholar] [CrossRef] [PubMed]
- Kuthyar, S.; Anthony, C.L.; Fashina, T.; Yeh, S.; Shantha, J.G. World Health Organization High Priority Pathogens: Ophthalmic Disease Findings and Vision Health Perspectives. Pathogens 2021, 10, 442. [Google Scholar] [CrossRef]
- Hartman, A. Rift Valley Fever. Clin. Lab. Med. 2017, 37, 285–301. [Google Scholar] [CrossRef] [PubMed]
- Odendaal, L.; Davis, A.S.; Venter, E.H. Insights into the Pathogenesis of Viral Haemorrhagic Fever Based on Virus Tropism and Tissue Lesions of Natural Rift Valley Fever. Viruses 2021, 13, 709. [Google Scholar] [CrossRef] [PubMed]
- do Valle, T.Z.; Billecocq, A.; Guillemot, L.; Alberts, R.; Gommet, C.; Geffers, R.; Calabrese, K.; Schughart, K.; Bouloy, M.; Montagutelli, X.; et al. A new mouse model reveals a critical role for host innate immunity in resistance to Rift Valley fever. J. Immunol. 2010, 185, 6146–6156. [Google Scholar] [CrossRef]
- Smith, D.R.; Steele, K.E.; Shamblin, J.; Honko, A.; Johnson, J.; Reed, C.; Kennedy, M.; Chapman, J.L.; Hensley, L.E. The pathogenesis of Rift Valley fever virus in the mouse model. Virology 2010, 407, 256–267. [Google Scholar] [CrossRef] [PubMed]
- Gray, K.K.; Worthy, M.N.; Juelich, T.L.; Agar, S.L.; Poussard, A.; Ragland, D.; Freiberg, A.N.; Holbrook, M.R. Chemotactic and inflammatory responses in the liver and brain are associated with pathogenesis of Rift Valley fever virus infection in the mouse. PLoS Negl. Trop. Dis. 2012, 6, e1529. [Google Scholar] [CrossRef] [PubMed]
- Reed, C.; Lin, K.; Wilhelmsen, C.; Friedrich, B.; Nalca, A.; Keeney, A.; Donnelly, G.; Shamblin, J.; Hensley, L.E.; Olinger, G.; et al. Aerosol exposure to Rift Valley fever virus causes earlier and more severe neuropathology in the murine model, which has important implications for therapeutic development. PLoS Negl. Trop. Dis. 2013, 7, e2156. [Google Scholar] [CrossRef]
- Cartwright, H.N.; Barbeau, D.J.; McElroy, A.K. Rift Valley Fever Virus Is Lethal in Different Inbred Mouse Strains Independent of Sex. Front. Microbiol. 2020, 11, 1962. [Google Scholar] [CrossRef]
- Hartman, A.L.; Powell, D.S.; Bethel, L.M.; Caroline, A.L.; Schmid, R.J.; Oury, T.; Reed, D.S. Aerosolized rift valley fever virus causes fatal encephalitis in african green monkeys and common marmosets. J. Virol. 2014, 88, 2235–2245. [Google Scholar] [CrossRef] [PubMed]
- Burgos, J.S.; Ripoll-Gomez, J.; Alfaro, J.M.; Sastre, I.; Valdivieso, F. Zebrafish as a new model for herpes simplex virus type 1 infection. Zebrafish 2008, 5, 323–333. [Google Scholar] [CrossRef]
- Gabor, K.A.; Goody, M.F.; Mowel, W.K.; Breitbach, M.E.; Gratacap, R.L.; Witten, P.E.; Kim, C.H. Influenza A virus infection in zebrafish recapitulates mammalian infection and sensitivity to anti-influenza drug treatment. Dis. Model Mech. 2014, 7, 1227–1237. [Google Scholar] [CrossRef] [PubMed]
- Palha, N.; Guivel-Benhassine, F.; Briolat, V.; Lutfalla, G.; Sourisseau, M.; Ellett, F.; Wang, C.H.; Lieschke, G.J.; Herbomel, P.; Schwartz, O.; et al. Real-time whole-body visualization of Chikungunya Virus infection and host interferon response in zebrafish. PLoS Pathog. 2013, 9, e1003619. [Google Scholar] [CrossRef] [PubMed]
- Passoni, G.; Langevin, C.; Palha, N.; Mounce, B.C.; Briolat, V.; Affaticati, P.; De Job, E.; Joly, J.S.; Vignuzzi, M.; Saleh, M.C.; et al. Imaging of viral neuroinvasion in the zebrafish reveals that Sindbis and chikungunya viruses favour different entry routes. Dis. Model Mech. 2017, 10, 847–857. [Google Scholar] [CrossRef]
- Van Dycke, J.; Ny, A.; Conceicao-Neto, N.; Maes, J.; Hosmillo, M.; Cuvry, A.; Goodfellow, I.; Nogueira, T.C.; Verbeken, E.; Matthijnssens, J.; et al. A robust human norovirus replication model in zebrafish larvae. PLoS Pathog. 2019, 15, e1008009. [Google Scholar] [CrossRef] [PubMed]
- Laghi, V.; Rezelj, V.; Boucontet, L.; Fretaud, M.; Da Costa, B.; Boudinot, P.; Salinas, I.; Lutfalla, G.; Vignuzzi, M.; Levraud, J.P. Exploring Zebrafish Larvae as a COVID-19 Model: Probable Abortive SARS-CoV-2 Replication in the Swim Bladder. Front. Cell. Infect. Microbiol. 2022, 12, 790851. [Google Scholar] [CrossRef]
- Lam, S.H.; Chua, H.L.; Gong, Z.; Lam, T.J.; Sin, Y.M. Development and maturation of the immune system in zebrafish, Danio rerio: A gene expression profiling, in situ hybridization and immunological study. Dev. Comp. Immunol. 2004, 28, 9–28. [Google Scholar] [CrossRef]
- Rosowski, E.E. Determining macrophage versus neutrophil contributions to innate immunity using larval zebrafish. Dis. Model Mech. 2020, 13, dmm041889. [Google Scholar] [CrossRef]
- Bennett, C.M.; Kanki, J.P.; Rhodes, J.; Liu, T.X.; Paw, B.H.; Kieran, M.W.; Langenau, D.M.; Delahaye-Brown, A.; Zon, L.I.; Fleming, M.D.; et al. Myelopoiesis in the zebrafish, Danio rerio. Blood 2001, 98, 643–651. [Google Scholar] [CrossRef] [PubMed]
- Schoggins, J.W.; Rice, C.M. Interferon-stimulated genes and their antiviral effector functions. Curr. Opin. Virol. 2011, 1, 519–525. [Google Scholar] [CrossRef] [PubMed]
- Levraud, J.P.; Jouneau, L.; Briolat, V.; Laghi, V.; Boudinot, P. IFN-Stimulated Genes in Zebrafish and Humans Define an Ancient Arsenal of Antiviral Immunity. J. Immunol. 2019, 203, 3361–3373. [Google Scholar] [CrossRef]
- Varela, M.; Figueras, A.; Novoa, B. Modelling viral infections using zebrafish: Innate immune response and antiviral research. Antiviral Res. 2017, 139, 59–68. [Google Scholar] [CrossRef] [PubMed]
- Stein, C.; Caccamo, M.; Laird, G.; Leptin, M. Conservation and divergence of gene families encoding components of innate immune response systems in zebrafish. Genome Biol. 2007, 8, R251. [Google Scholar] [CrossRef] [PubMed]
- Song, H.; Yan, Y.L.; Titus, T.; He, X.; Postlethwait, J.H. The role of stat1b in zebrafish hematopoiesis. Mech. Dev. 2011, 128, 442–456. [Google Scholar] [CrossRef]
- Wichgers Schreur, P.J.; Paweska, J.T.; Kant, J.; Kortekaas, J. A novel highly sensitive, rapid and safe Rift Valley fever virus neutralization test. J. Virol. Methods 2017, 248, 26–30. [Google Scholar] [CrossRef] [PubMed]
- Vejnar, C.E.; Moreno-Mateos, M.A.; Cifuentes, D.; Bazzini, A.A.; Giraldez, A.J. Optimized CRISPR-Cas9 System for Genome Editing in Zebrafish. Cold Spring Harb. Protoc. 2016, 2016. [Google Scholar] [CrossRef]
- Moreno-Mateos, M.A.; Vejnar, C.E.; Beaudoin, J.D.; Fernandez, J.P.; Mis, E.K.; Khokha, M.K.; Giraldez, A.J. CRISPRscan: Designing highly efficient sgRNAs for CRISPR-Cas9 targeting in vivo. Nat. Methods 2015, 12, 982–988. [Google Scholar] [CrossRef]
- Livak, K.J.; Schmittgen, T.D. Analysis of relative gene expression data using real-time quantitative PCR and the 2−ΔΔCT Method. Methods 2001, 25, 402–408. [Google Scholar] [CrossRef]
- Van Dycke, J.; Cuvry, A.; Knickmann, J.; Ny, A.; Rakers, S.; Taube, S.; de Witte, P.; Neyts, J.; Rocha-Pereira, J. Infection of zebrafish larvae with human norovirus and evaluation of the in vivo efficacy of small-molecule inhibitors. Nat. Protoc. 2021, 16, 1830–1849. [Google Scholar] [CrossRef] [PubMed]
- Chang, S.L.; Berg, G.; Busch, K.A.; Stevenson, R.E.; Clarke, N.A.; Kabler, P.W. Application of the most probable number method for estimating concentrations of animal viruses by the tissue culture technique. Virology 1958, 6, 27–42. [Google Scholar] [CrossRef] [PubMed]
- Cooper, C.A.; Handy, R.D.; Bury, N.R. The effects of dietary iron concentration on gastrointestinal and branchial assimilation of both iron and cadmium in zebrafish (Danio rerio). Aquat. Toxicol. 2006, 79, 167–175. [Google Scholar] [CrossRef] [PubMed]
- Phelan, P.E.; Pressley, M.E.; Witten, P.E.; Mellon, M.T.; Blake, S.; Kim, C.H. Characterization of snakehead rhabdovirus infection in zebrafish (Danio rerio). J. Virol. 2005, 79, 1842–1852. [Google Scholar] [CrossRef] [PubMed]
- Ludwig, M.; Palha, N.; Torhy, C.; Briolat, V.; Colucci-Guyon, E.; Bremont, M.; Herbomel, P.; Boudinot, P.; Levraud, J.P. Whole-body analysis of a viral infection: Vascular endothelium is a primary target of infectious hematopoietic necrosis virus in zebrafish larvae. PLoS Pathog. 2011, 7, e1001269. [Google Scholar] [CrossRef]
- Briolat, V.; Jouneau, L.; Carvalho, R.; Palha, N.; Langevin, C.; Herbomel, P.; Schwartz, O.; Spaink, H.P.; Levraud, J.P.; Boudinot, P. Contrasted innate responses to two viruses in zebrafish: Insights into the ancestral repertoire of vertebrate IFN-stimulated genes. J. Immunol. 2014, 192, 4328–4341. [Google Scholar] [CrossRef] [PubMed]
- Dooley, K.A.; Davidson, A.J.; Zon, L.I. Zebrafish scl functions independently in hematopoietic and endothelial development. Dev. Biol. 2005, 277, 522–536. [Google Scholar] [CrossRef]
- Lieschke, G.J.; Oates, A.C.; Paw, B.H.; Thompson, M.A.; Hall, N.E.; Ward, A.C.; Ho, R.K.; Zon, L.I.; Layton, J.E. Zebrafish SPI-1 (PU.1) marks a site of myeloid development independent of primitive erythropoiesis: Implications for axial patterning. Dev. Biol. 2002, 246, 274–295. [Google Scholar] [CrossRef] [PubMed]
- Zakrzewska, A.; Cui, C.; Stockhammer, O.W.; Benard, E.L.; Spaink, H.P.; Meijer, A.H. Macrophage-specific gene functions in Spi1-directed innate immunity. Blood 2010, 116, e1–e11. [Google Scholar] [CrossRef]
- Smee, D.F.; Jung, K.H.; Westover, J.; Gowen, B.B. 2′-Fluoro-2′-deoxycytidine is a broad-spectrum inhibitor of bunyaviruses in vitro and in phleboviral disease mouse models. Antiviral Res. 2018, 160, 48–54. [Google Scholar] [CrossRef]
- Wichgers Schreur, P.J.; Oreshkova, N.; van Keulen, L.; Kant, J.; van de Water, S.; Soos, P.; Dehon, Y.; Kollar, A.; Penzes, Z.; Kortekaas, J. Safety and efficacy of four-segmented Rift Valley fever virus in young sheep, goats and cattle. NPJ Vaccines 2020, 5, 65. [Google Scholar] [CrossRef]
- Hwang, W.Y.; Fu, Y.; Reyon, D.; Maeder, M.L.; Tsai, S.Q.; Sander, J.D.; Peterson, R.T.; Yeh, J.R.; Joung, J.K. Efficient genome editing in zebrafish using a CRISPR-Cas system. Nat. Biotechnol. 2013, 31, 227–229. [Google Scholar] [CrossRef] [PubMed]
- Gommet, C.; Billecocq, A.; Jouvion, G.; Hasan, M.; Zaverucha do Valle, T.; Guillemot, L.; Blanchet, C.; van Rooijen, N.; Montagutelli, X.; Bouloy, M.; et al. Tissue tropism and target cells of NSs-deleted rift valley fever virus in live immunodeficient mice. PLoS Negl. Trop. Dis. 2011, 5, e1421. [Google Scholar] [CrossRef]
- Howe, K.; Clark, M.D.; Torroja, C.F.; Torrance, J.; Berthelot, C.; Muffato, M.; Collins, J.E.; Humphray, S.; McLaren, K.; Matthews, L.; et al. The zebrafish reference genome sequence and its relationship to the human genome. Nature 2013, 496, 498–503. [Google Scholar] [CrossRef]
- Patton, E.E.; Zon, L.I.; Langenau, D.M. Zebrafish disease models in drug discovery: From preclinical modelling to clinical trials. Nat. Rev. Drug Discov. 2021, 20, 611–628. [Google Scholar] [CrossRef]
- MacRae, C.A.; Peterson, R.T. Zebrafish as tools for drug discovery. Nat. Rev. Drug Discov. 2015, 14, 721–731. [Google Scholar] [CrossRef]
- Habjan, M.; Andersson, I.; Klingstrom, J.; Schumann, M.; Martin, A.; Zimmermann, P.; Wagner, V.; Pichlmair, A.; Schneider, U.; Muhlberger, E.; et al. Processing of genome 5′ termini as a strategy of negative-strand RNA viruses to avoid RIG-I-dependent interferon induction. PLoS ONE 2008, 3, e2032. [Google Scholar] [CrossRef] [PubMed]
- Bouloy, M.; Janzen, C.; Vialat, P.; Khun, H.; Pavlovic, J.; Huerre, M.; Haller, O. Genetic evidence for an interferon-antagonistic function of rift valley fever virus nonstructural protein NSs. J. Virol. 2001, 75, 1371–1377. [Google Scholar] [CrossRef] [PubMed]
- Billecocq, A.; Spiegel, M.; Vialat, P.; Kohl, A.; Weber, F.; Bouloy, M.; Haller, O. NSs protein of Rift Valley fever virus blocks interferon production by inhibiting host gene transcription. J. Virol. 2004, 78, 9798–9806. [Google Scholar] [CrossRef]
- Reed, C.; Steele, K.E.; Honko, A.; Shamblin, J.; Hensley, L.E.; Smith, D.R. Ultrastructural study of Rift Valley fever virus in the mouse model. Virology 2012, 431, 58–70. [Google Scholar] [CrossRef] [PubMed]
- Thompson, A.W.; Vanwalleghem, G.C.; Heap, L.A.; Scott, E.K. Functional Profiles of Visual-, Auditory-, and Water Flow-Responsive Neurons in the Zebrafish Tectum. Curr. Biol. 2016, 26, 743–754. [Google Scholar] [CrossRef] [PubMed]
- Siam, A.L.; Meegan, J.M.; Gharbawi, K.F. Rift Valley fever ocular manifestations: Observations during the 1977 epidemic in Egypt. Br. J. Ophthalmol. 1980, 64, 366–374. [Google Scholar] [CrossRef]
- Al-Hazmi, A.; Al-Rajhi, A.A.; Abboud, E.B.; Ayoola, E.A.; Al-Hazmi, M.; Saadi, R.; Ahmed, N. Ocular complications of Rift Valley fever outbreak in Saudi Arabia. Ophthalmology 2005, 112, 313–318. [Google Scholar] [CrossRef]
- Schwarz, M.M.; Connors, K.A.; Davoli, K.A.; McMillen, C.M.; Albe, J.R.; Hoehl, R.M.; Demers, M.J.; Ganaie, S.S.; Price, D.A.; Leung, D.W.; et al. Rift Valley Fever Virus Infects the Posterior Segment of the Eye and Induces Inflammation in a Rat Model of Ocular Disease. J. Virol. 2022, 96, e0111222. [Google Scholar] [CrossRef]
- Quinonez-Silvero, C.; Hubner, K.; Herzog, W. Development of the brain vasculature and the blood-brain barrier in zebrafish. Dev. Biol. 2020, 457, 181–190. [Google Scholar] [CrossRef] [PubMed]
- Barbeau, D.J.; Albe, J.R.; Nambulli, S.; Tilston-Lunel, N.L.; Hartman, A.L.; Lakdawala, S.S.; Klein, E.; Duprex, W.P.; McElroy, A.K. Rift Valley Fever Virus Infection Causes Acute Encephalitis in the Ferret. mSphere 2020, 5, e00798-20. [Google Scholar] [CrossRef]
- Boyles, D.A.; Schwarz, M.M.; Albe, J.R.; McMillen, C.M.; O’Malley, K.J.; Reed, D.S.; Hartman, A.L. Development of Rift valley fever encephalitis in rats is mediated by early infection of olfactory epithelium and neuroinvasion across the cribriform plate. J. Gen. Virol. 2021, 102, 001522. [Google Scholar] [CrossRef] [PubMed]
- Anderson, A.O.; Snyder, L.F.; Pitt, M.L.; Wood, O.L. Mucosal priming alters pathogenesis of Rift Valley fever. Adv. Exp. Med. Biol. 1988, 237, 717–723. [Google Scholar] [CrossRef] [PubMed]
- Michaely, L.M.; Schuwerk, L.; Allnoch, L.; Schon, K.; Waltl, I.; Larsen, P.K.; Pavlou, A.; Prajeeth, C.K.; Rimmelzwaan, G.F.; Becker, S.C.; et al. Intact Type I Interferon Receptor Signaling Prevents Hepatocellular Necrosis but Not Encephalitis in a Dose-Dependent Manner in Rift Valley Fever Virus Infected Mice. Int. J. Mol. Sci. 2022, 23, 12492. [Google Scholar] [CrossRef]
- El-Brolosy, M.A.; Stainier, D.Y.R. Genetic compensation: A phenomenon in search of mechanisms. PLoS Genet. 2017, 13, e1006780. [Google Scholar] [CrossRef]
- Hise, A.G.; Traylor, Z.; Hall, N.B.; Sutherland, L.J.; Dahir, S.; Ermler, M.E.; Muiruri, S.; Muchiri, E.M.; Kazura, J.W.; LaBeaud, A.D.; et al. Association of symptoms and severity of rift valley fever with genetic polymorphisms in human innate immune pathways. PLoS Negl. Trop. Dis. 2015, 9, e0003584. [Google Scholar] [CrossRef] [PubMed]



| Antigen | Host | Dilution | Source |
|---|---|---|---|
| GFP | Rabbit | 1:1000 | Chromotec (AB_2749857) |
| Red fluorescent protein (RFP) | Mouse | 1:1000 | Chromotec (AB_2631395) |
| Anti-Rabbit 488 | Goat | 1:500 | Invitrogen (A-11008) |
| Anti-Mouse 594 | Goat | 1:500 | Invitrogen (A-11032) |
Disclaimer/Publisher’s Note: The statements, opinions and data contained in all publications are solely those of the individual author(s) and contributor(s) and not of MDPI and/or the editor(s). MDPI and/or the editor(s) disclaim responsibility for any injury to people or property resulting from any ideas, methods, instructions or products referred to in the content. |
© 2025 by the authors. Licensee MDPI, Basel, Switzerland. This article is an open access article distributed under the terms and conditions of the Creative Commons Attribution (CC BY) license (https://creativecommons.org/licenses/by/4.0/).
Share and Cite
ter Horst, S.; Siekierska, A.; De Meulemeester, A.-S.; Cuvry, A.; Cools, L.; Neyts, J.; de Witte, P.; Rocha-Pereira, J. The Dissemination of Rift Valley Fever Virus to the Eye and Sensory Neurons of Zebrafish Larvae Is Stat1-Dependent. Viruses 2025, 17, 87. https://doi.org/10.3390/v17010087
ter Horst S, Siekierska A, De Meulemeester A-S, Cuvry A, Cools L, Neyts J, de Witte P, Rocha-Pereira J. The Dissemination of Rift Valley Fever Virus to the Eye and Sensory Neurons of Zebrafish Larvae Is Stat1-Dependent. Viruses. 2025; 17(1):87. https://doi.org/10.3390/v17010087
Chicago/Turabian Styleter Horst, Sebastiaan, Aleksandra Siekierska, Ann-Sofie De Meulemeester, Arno Cuvry, Laura Cools, Johan Neyts, Peter de Witte, and Joana Rocha-Pereira. 2025. "The Dissemination of Rift Valley Fever Virus to the Eye and Sensory Neurons of Zebrafish Larvae Is Stat1-Dependent" Viruses 17, no. 1: 87. https://doi.org/10.3390/v17010087
APA Styleter Horst, S., Siekierska, A., De Meulemeester, A.-S., Cuvry, A., Cools, L., Neyts, J., de Witte, P., & Rocha-Pereira, J. (2025). The Dissemination of Rift Valley Fever Virus to the Eye and Sensory Neurons of Zebrafish Larvae Is Stat1-Dependent. Viruses, 17(1), 87. https://doi.org/10.3390/v17010087

