Inovirus-Encoded Peptides Induce Specific Toxicity in Pseudomonas aeruginosa
Abstract
1. Introduction
2. Materials and Methods
2.1. Bacterial Strains and Culture Conditions
2.2. Construction of Plasmids and Mutant Strains
2.3. Prediction of Protein Structure
2.4. Bacterial Viability Assay
2.5. Toxicity Assay
2.6. Subcellular Localization
2.7. Membrane Integrity Assay
2.8. Gene Knockout in P. aeruginosa MPAO1
2.9. Phage Plaque Assay
2.10. Quantitative PCR (qPCR)
2.11. Quantitative Reverse Transcriptase PCR (qRT-PCR)
3. Results
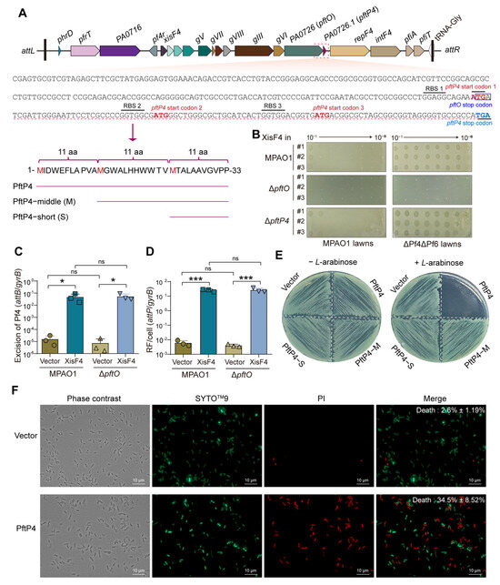
3.1. PftP4 (PA0726.1) Is a Toxic Polypeptide and pftO (PA0726) Is Responsible for Phage Secretion
3.2. PftP4 Is Comonly Found in the Inoviridae Family
3.3. The Toxicity of PftP4 to P. aeruginosa Is Specific
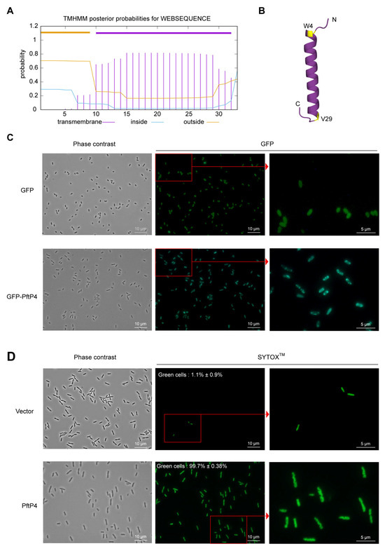
3.4. PftP4 Is Membrane-Anchored and Increases the Cell Membrane Permeability of P. aeruginosa
4. Discussion
5. Conclusions
Supplementary Materials
Author Contributions
Funding
Institutional Review Board Statement
Informed Consent Statement
Data Availability Statement
Conflicts of Interest
References
- Stover, C.K.; Pham, X.Q.; Erwin, A.L.; Mizoguchi, S.D.; Warrener, P.; Hickey, M.J.; Brinkman, F.S.L.; Hufnagle, W.O.; Kowalik, D.J.; Lagrou, M.; et al. Complete genome sequence of Pseudomonas aeruginosa PAO1, an opportunistic pathogen. Nature 2000, 406, 959–964. [Google Scholar] [CrossRef] [PubMed]
 - Mulcahy, L.R.; Isabella, V.M.; Lewis, K. Pseudomonas aeruginosa biofilms in disease. Microb. Ecol. 2014, 68, 1–12. [Google Scholar] [CrossRef]
 - Alipour-Khezri, E.; Skurnik, M.; Zarrini, G. Pseudomonas aeruginosa bacteriophages and their clinical applications. Viruses 2024, 16, 1051. [Google Scholar] [CrossRef] [PubMed]
 - Chegini, Z.; Khoshbayan, A.; Taati Moghadam, M.; Farahani, I.; Jazireian, P.; Shariati, A. Bacteriophage therapy against Pseudomonas aeruginosa biofilms: A review. Ann. Clin. Microbiol. Antimicrob. 2020, 19, 45. [Google Scholar] [CrossRef] [PubMed]
 - Killough, M.; Rodgers, A.M.; Ingram, R.J. Pseudomonas aeruginosa: Recent advances in vaccine development. Vaccines 2022, 10, 1100. [Google Scholar] [CrossRef]
 - Kajihara, K.K.; Pantua, H.; Hernandez-Barry, H.; Hazen, M.; Deshmukh, K.; Chiang, N.; Ohri, R.; Castellanos, E.R.; Martin, L.; Matsumoto, M.L.; et al. Potent killing of Pseudomonas aeruginosa by an antibody-antibiotic conjugate. mBio 2021, 12, e0020221. [Google Scholar] [CrossRef]
 - Hadinoto, K.; Cheow, W.S. Nano-antibiotics in chronic lung infection therapy against Pseudomonas aeruginosa. Colloids Surf. B. 2014, 116, 772–785. [Google Scholar] [CrossRef]
 - Ben Hur, D.; Kapach, G.; Wani, N.A.; Kiper, E.; Ashkenazi, M.; Smollan, G.; Keller, N.; Efrati, O.; Shai, Y. Antimicrobial peptides against multidrug-resistant Pseudomonas aeruginosa biofilm from cystic fibrosis patients. J. Med. Chem. 2022, 65, 9050–9062. [Google Scholar] [CrossRef]
 - Juárez-López, D.; Morales-Ruiz, E.; Herrera-Zúñiga, L.D.; González-Carrera, Z.; Cuevas-Reyes, E.; Corzo, G.; Schcolnik-Cabrera, A.; Villegas, E. The resilience of Pseudomonas aeruginosa to antibiotics and the designing of antimicrobial peptides to overcome microbial resistance. Curr. Med. Chem. 2022, 30, 72–103. [Google Scholar] [CrossRef]
 - O’Loughlin, C.T.; Miller, L.C.; Siryaporn, A.; Drescher, K.; Semmelhack, M.F.; Bassler, B.L. A quorum-sensing inhibitor blocks Pseudomonas aeruginosa virulence and biofilm formation. Proc. Natl. Acad. Sci. USA 2013, 110, 17981–17986. [Google Scholar] [CrossRef]
 - Duplantier, M.; Lohou, E.; Sonnet, P. Quorum sensing inhibitors to quench P. aeruginosa pathogenicity. Pharmaceuticals 2021, 14, 1262. [Google Scholar] [CrossRef] [PubMed]
 - Budzikiewicz, H. Siderophore-antibiotic conjugates used as trojan horses against Pseudomonas aeruginosa. Curr. Top. Med. Chem. 2001, 1, 73–82. [Google Scholar] [CrossRef] [PubMed]
 - Sultana, S.T.; Call, D.R.; Beyenal, H. Eradication of Pseudomonas aeruginosa biofilms and persister cells using an electrochemical scaffold and enhanced antibiotic susceptibility. NPJ Biofilms Microbiomes 2016, 2, 2. [Google Scholar] [CrossRef] [PubMed]
 - Knezevic, P.; Voet, M.; Lavigne, R. Prevalence of Pf1-like (pro)phage genetic elements among Pseudomonas aeruginosa isolates. Virology 2015, 483, 64–71. [Google Scholar] [CrossRef]
 - Burgener, E.B.; Sweere, J.M.; Bach, M.S.; Secor, P.R.; Haddock, N.; Jennings, L.K.; Marvig, R.L.; Johansen, H.K.; Rossi, E.; Cao, X.; et al. Filamentous bacteriophages are associated with chronic Pseudomonas lung infections and antibiotic resistance in cystic fibrosis. Sci. Transl. Med. 2019, 11, eaau9748. [Google Scholar] [CrossRef]
 - Schmidt, A.K.; Schwartzkopf, C.M.; Pourtois, J.D.; Burgener, E.B.; Faith, D.R.; Joyce, A.; Lamma, T.; Kumar, G.; Bollyky, P.L.; Secor, P.R. Targeted deletion of Pf prophages from diverse Pseudomonas aeruginosa isolates has differential impacts on quorum sensing and virulence traits. J. Bacteriol. 2024, 206, e0040223. [Google Scholar] [CrossRef]
 - Rice, S.A.; Tan, C.H.; Mikkelsen, P.J.; Kung, V.; Woo, J.; Tay, M.; Hauser, A.; McDougald, D.; Webb, J.S.; Kjelleberg, S. The biofilm life cycle and virulence of Pseudomonas aeruginosa are dependent on a filamentous prophage. ISME J. 2009, 3, 271–282. [Google Scholar] [CrossRef]
 - Schwartzkopf, C.M.; Taylor, V.L.; Groleau, M.C.; Faith, D.R.; Schmidt, A.K.; Lamma, T.L.; Brooks, D.M.; Déziel, E.; Maxwell, K.L.; Secor, P.R. Inhibition of PQS signaling by the Pf bacteriophage protein PfsE enhances viral replication in Pseudomonas aeruginosa. Mol. Microbiol. 2024, 121, 116–128. [Google Scholar] [CrossRef]
 - Schmidt, A.K.; Fitzpatrick, A.D.; Schwartzkopf, C.M.; Faith, D.R.; Jennings, L.K.; Coluccio, A.; Hunt, D.J.; Michaels, L.A.; Hargil, A.; Chen, Q.; et al. A filamentous bacteriophage protein inhibits type IV pili to prevent superinfection of Pseudomonas aeruginosa. mBio 2022, 13, e0244121. [Google Scholar] [CrossRef]
 - Guo, Y.; Tang, K.; Sit, B.; Gu, J.; Chen, R.; Shao, X.; Lin, S.; Huang, Z.; Nie, Z.; Lin, J.; et al. Control of lysogeny and antiphage defense by a prophage-encoded kinase-phosphatase module. Nat. Commun. 2024, 15, 7244. [Google Scholar] [CrossRef]
 - Burgener, E.B.; Cai, P.C.; Kratochvil, M.J.; Rojas-Hernandez, L.S.; Joo, N.S.; Gupta, A.; Secor, P.R.; Heilshorn, S.C.; Spakowitz, A.J.; Wine, J.J.; et al. The lysogenic filamentous Pseudomonas bacteriophage phage Pf slows mucociliary transport. PNAS Nexus 2024, 3, 390. [Google Scholar] [CrossRef] [PubMed]
 - Secor, P.R.; Michaels, L.A.; Smigiel, K.S.; Rohani, M.G.; Jennings, L.K.; Hisert, K.B.; Arrigoni, A.; Braun, K.R.; Birkland, T.P.; Lai, Y.; et al. Filamentous bacteriophage produced by Pseudomonas aeruginosa alters the inflammatory response and promotes noninvasive infection in vivo. Infect. Immun. 2017, 85, e00648-16. [Google Scholar] [CrossRef] [PubMed]
 - Wang, W.; Li, Y.; Tang, K.; Lin, J.; Gao, X.; Guo, Y.; Wang, X. Filamentous prophage capsid proteins contribute to superinfection exclusion and phage defence in Pseudomonas aeruginosa. Environ. Microbiol. 2022, 24, 4285–4298. [Google Scholar] [CrossRef] [PubMed]
 - Li, Y.; Liu, X.; Tang, K.; Wang, W.; Guo, Y.; Wang, X. Prophage encoding toxin/antitoxin system PfiT/PfiA inhibits Pf4 production in Pseudomonas aeruginosa. Microb. Biotechnol. 2020, 13, 1132–1144. [Google Scholar] [CrossRef]
 - Li, Y.; Liu, X.; Tang, K.; Wang, P.; Zeng, Z.; Guo, Y.; Wang, X. Excisionase in Pf filamentous prophage controls lysis-lysogeny decision-making in Pseudomonas aeruginosa. Mol. Microbiol. 2019, 111, 495–513. [Google Scholar] [CrossRef]
 - Blattner, F.R.; Plunkett, G.; Bloch, C.A.; Perna, N.T.; Burland, V.; Riley, M.; ColladoVides, J.; Glasner, J.D.; Rode, C.K.; Mayhew, G.F.; et al. The complete genome sequence of Escherichia coli K-12. Science 1997, 277, 1453–1462. [Google Scholar] [CrossRef]
 - Tang, K.; Zhan, W.; Zhou, Y.; Xu, T.; Chen, X.; Wang, W.; Zeng, Z.; Wang, Y.; Wang, X. Antagonism between coral pathogen Vibrio coralliilyticus and other bacteria in the gastric cavity of scleractinian coral Galaxea fascicularis. Sci. China Earth Sci. 2020, 63, 157–166. [Google Scholar] [CrossRef]
 - Wang, P.; Zhao, Y.; Wang, W.; Lin, S.; Tang, K.; Liu, T.; Wood, T.K.; Wang, X. Mobile genetic elements used by competing coral microbial populations increase genomic plasticity. ISME J. 2022, 16, 2220–2229. [Google Scholar] [CrossRef]
 - Fiedoruk, K.; Zakrzewska, M.; Daniluk, T.; Piktel, E.; Chmielewska, S.; Bucki, R. Two lineages of Pseudomonas aeruginosa filamentous phages: Structural uniformity over integration preferences. Genome Biol. Evol. 2020, 12, 1765–1781. [Google Scholar] [CrossRef]
 - Jumper, J.; Evans, R.; Pritzel, A.; Green, T.; Figurnov, M.; Ronneberger, O.; Tunyasuvunakool, K.; Bates, R.; Žídek, A.; Potapenko, A.; et al. Highly accurate protein structure prediction with AlphaFold. Nature 2021, 596, 583–589. [Google Scholar] [CrossRef]
 - Hoang, T.T.; Karkhoff-Schweizer, R.R.; Kutchma, A.J.; Schweizer, H.P. A broad-host-range Flp-FRT recombination system for site-specific excision of chromosomally-located DNA sequences: Application for isolation of unmarked Pseudomonas aeruginosa mutants. Gene 1998, 212, 77–86. [Google Scholar] [CrossRef] [PubMed]
 - Pfaffl, M.W. A new mathematical model for relative quantification in real-time RT-PCR. Nucleic Acids Res. 2001, 29, e45. [Google Scholar] [CrossRef] [PubMed]
 - Secor, P.R.; Burgener, E.B.; Kinnersley, M.; Jennings, L.K.; Roman-Cruz, V.; Popescu, M.; Van Belleghem, J.D.; Haddock, N.; Copeland, C.; Michaels, L.A.; et al. Pf bacteriophage and their impact on Pseudomonas virulence, mammalian immunity, and chronic infections. Front. Immunol. 2020, 11, 244. [Google Scholar] [CrossRef]
 - Tang, M.; Yang, R.; Zhuang, Z.; Han, S.; Sun, Y.; Li, P.; Fan, K.; Cai, Z.; Yang, Q.; Yu, Z.; et al. Divergent molecular strategies drive evolutionary adaptation to competitive fitness in biofilm formation. ISME J. 2024, 18, wrae135. [Google Scholar] [CrossRef]
 - Camargo, A.P.; Nayfach, S.; Chen, I.A.; Palaniappan, K.; Ratner, A.; Chu, K.; Ritter, S.J.; Reddy, T.B.K.; Mukherjee, S.; Schulz, F.; et al. IMG/VR v4: An expanded database of uncultivated virus genomes within a framework of extensive functional, taxonomic, and ecological metadata. Nucleic Acids Res. 2023, 51, D733–D743. [Google Scholar] [CrossRef]
 - Li, S.; Ren, A.; Li, M.; Li, G.; Yang, L.; Jia, T. Extraction of bacterial membrane vesicle and phage complex by density gradient ultracentrifugation. Bio. Protoc. 2024, 14, e5050. [Google Scholar] [CrossRef]
 - Jelokhani-Niaraki, M. Membrane proteins: Structure, function and motion. Int. J. Mol. Sci. 2022, 24, 468. [Google Scholar] [CrossRef]
 - Roux, S.; Krupovic, M.; Daly, R.A.; Borges, A.L.; Nayfach, S.; Schulz, F.; Sharrar, A.; Matheus Carnevali, P.B.; Cheng, J.-F.; Ivanova, N.N.; et al. Cryptic inoviruses revealed as pervasive in bacteria and archaea across Earth’s biomes. Nat. Microbiol. 2019, 4, 1895–1906. [Google Scholar] [CrossRef]
 - Guo, Y.; Lin, S.; Chen, R.; Gu, J.; Tang, K.; Nie, Z.; Huang, Z.; Weng, J.; Lin, J.; Liu, T.; et al. A reverse transcriptase controls prophage genome reduction to promote phage dissemination in Pseudomonas aeruginosa biofilms. Cell Rep. 2024, 43, 114883. [Google Scholar] [CrossRef]
 - Wang, X.; Wood, T.K. Cryptic prophages as targets for drug development. Drug Resist. Updat. 2016, 27, 30–38. [Google Scholar] [CrossRef]
 - Bach, M.S.; de Vries, C.R.; Khosravi, A.; Sweere, J.M.; Popescu, M.C.; Chen, Q.; Demirdjian, S.; Hargil, A.; Van Belleghem, J.D.; Kaber, G.; et al. Filamentous bacteriophage delays healing of Pseudomonas-infected wounds. Cell Rep. Med. 2022, 3, 100656. [Google Scholar] [CrossRef] [PubMed]
 - Sweere, J.M.; Van Belleghem, J.D.; Ishak, H.; Bach, M.S.; Popescu, M.; Sunkari, V.; Kaber, G.; Manasherob, R.; Suh, G.A.; Cao, X.; et al. Bacteriophage trigger antiviral immunity and prevent clearance of bacterial infection. Science 2019, 363, eaat9691. [Google Scholar] [CrossRef] [PubMed]
 - Ciofu, O.; Tolker-Nielsen, T. Tolerance and resistance of Pseudomonas aeruginosa biofilms to antimicrobial agents-how P. aeruginosa can escape antibiotics. Front. Microbiol. 2019, 10, 913. [Google Scholar] [CrossRef] [PubMed]
 - Sans-Serramitjana, E.; Jorba, M.; Fusté, E.; Pedraz, J.L.; Vinuesa, T.; Viñas, M. Free and nanoencapsulated tobramycin: Effects on planktonic and biofilm forms of Pseudomonas. Microorganisms 2017, 5, 35. [Google Scholar] [CrossRef] [PubMed]
 - Boffoli, D.; Bellato, F.; Avancini, G.; Gurnani, P.; Yilmaz, G.; Romero, M.; Robertson, S.; Moret, F.; Sandrelli, F.; Caliceti, P.; et al. Tobramycin-loaded complexes to prevent and disrupt Pseudomonas aeruginosa biofilms. Drug Deliv. Transl. Res. 2022, 12, 1788–1810. [Google Scholar] [CrossRef]
 




| Strains/Plasmids | Description a | Reference | 
|---|---|---|
| P. aeruginosa | ||
| MPAO1 | Wild type | [20] | 
| WK172 | Clinical strains | This study | 
| PA-16 | Clinical P. aeruginosa (PA) strain | This study | 
| PA-19 | Clinical P. aeruginosa (PA) strain | This study | 
| PA-20 | Clinical P. aeruginosa (PA) strain | This study | 
| PA-22 | Clinical P. aeruginosa (PA) strain | This study | 
| E. coli | ||
| WM3064 | thrB1004 pro thi rpsL hsdS lacZ ΔM15 RP4-1360 Δ(araBAD)567 ΔdapA1341::[erm pir(wt)]  | W., Metcalf, UIUC | 
| MG1655 | F− λ− ilvG rfb-50 rph-1 | [26] | 
| P.stuartii | Clinical strains, isolated from hospital patients | This study | 
| H. meridiana 43005 | Isolated from coral samples of G. fascicularis. | [27] | 
| Plasmids | ||
| pHERD20T | L-arabinose-inducible expression vector, CarR | [24] | 
| pHERD20T-xisF4 | xisF4 in pHERD20T NcoI/HindIII, CarR | [25] | 
| pHERD20T-pftP4 | pftP4 in pHERD20T NcoI/HindIII, CarR | This study | 
| pHERD20T-pftP4-M | pftP4-M in pHERD20T NcoI/HindIII, CarR | This study | 
| pHERD20T-pftP4-S | pftP4-S in pHERD20T NcoI/HindIII, CarR | This study | 
| pHERD20T-pftP1 | pftP1 in pHERD20T NcoI/HindIII, CarR | This study | 
| pHERD20T-pftP6 | pftP6 in pHERD20T NcoI/HindIII, CarR | This study | 
| pHERD20T-pftP7 | pftP7 in pHERD20T NcoI/HindIII, CarR | This study | 
| pHERD20T-pftP6-M | pftP6-M in pHERD20T NcoI/HindIII, CarR | This study | 
| pHERD20T-pftP6-S | pftP6-S in pHERD20T NcoI/HindIII, CarR | This study | 
| pHERD20T-gfp-pftP4 | gfp-pftP4 in pHERD20T NcoI/HindIII, CarR | This study | 
| pHGE | IPTG-inducible expression vector, CmR | [28] | 
| pHGE-pftP4 | pftP4 in pHGE EcoRI/HindIII, CmR | This study | 
| pEx18Gm | Gene replacement vector, GmR, oriT+, sacB+ | [29] | 
| pEx18Gm-ud-pftP4 | The upstream and downstream of pftP4 in pEx18Gm EcoRI/HindIII, GmR | This study | 
| pEx18Gm-ud-PA0726 (pftO) | The upstream and downstream of PA0726 (pftO) in pEx18Gm EcoRI/HindIII, GmR | This study | 
| Primers | Sequence (5′-3′) | 
|---|---|
| pHERD20T-F | ATCGCAACTCTCTACTGTTTCT | 
| pHERD20T-R | TGCAAGGCGATTAAGTTGGGT | 
| pHGE-F | CACCTCGCTAACGGATTCACC | 
| pHGE-R | CCAATACGCAAACCGCCTC | 
| pftP4-F | AGGAGATATACATACCCATGATCG ATTGGGAATTCCTCGCCCCGGTGGCG  | 
| pftP4-R | ACGACGGCCAGTGCCAAGCTTTCATGGCGGC ACCCCTACCGCCGCTAGCGCCGTCATCACCGT  | 
| pftP1-F | AGGAGATATACATACCCATGA TCGATTGGGAATTCCTCGTTC  | 
| pftP1-R | ACGACGGCCAGTGCCAAGCTTTC ATGGCGGCGCCCCTACCGCCGCT  | 
| pftP6-F | AGGAGATATACATACCCATGATCGATT GGGAATTCCTCGTTCCGGTGGCG  | 
| pftP6-R | ACGACGGCCAGTGCCAAGCTTTCATGGCGGC ACCCCTACCGCCGCTAGCGCCGTCATCACCGA  | 
| pftP7-F | AGGAGATATACATACCCATGATCGATTGGGAATTC CTCGTCCCGGTGGCGATGGGCTGGGCGCTGCATCA CTGGTGGTCGGTGATGACGGCGCTAGTGGCGGTAG GGGTGCCGCCATGAAAGCTTGGCACTGGCCGTCGT  | 
| pftP7-R | ACGACGGCCAGTGCCAAGCTTTCATGGCGGCACCC CTACCGCCACTAGCGCCGTCATCACCGACCACCAG TGATGCAGCGCCCAGCCCATCGCCACCGGGACGAG GAATTCCCAATCGATCATGGGTATGTATATCTCCT  | 
| pftP4-M-F | AGGAGATATACATACCCATGGGCTGGGCGCT GCATCACTGGTGGACGGTGATGACGGCGCTA GCGGCGGTAGGGGTGCCGCCATGAAAGCTTG GCACTGGCCGTCGT  | 
| pftP4-M-R | ACGACGGCCAGTGCCAAGCTTTCATGGCGGCACCC CTACCGCCGCTAGCGCCGTCATCACCGTCCACCAGT GATGCAGCGCCCAGCCCATGGGTATGTATATCTCCT  | 
| pftP4-S-F | AGGAGATATACATACCCATGACGGCGCTAGCGGCGG TAGGGGTGCCGCCATGAAAGCTTGGCACTGGCCGTCGT  | 
| pftP4-S-R | ACGACGGCCAGTGCCAAGCTTTCATGGCGGCACCCCT ACCGCCGCTAGCGCCGTCATGGGTATGTATATCTCCT  | 
| pftP6-M-F | AGGAGATATACATACCCATGGGCTGGGCGCTGCATCA CTGGTGGACGGTGATGACGGCGCTAGCGGCGGTAGGG GTGCCGCCATGAAAGCTTGGCACTGGCCGTCGT  | 
| pftP6-M-R | ACGACGGCCAGTGCCAAGCTTTCATGGCGGCACCCCT ACCGCCGCTAGCGCCGTCATCACCGTCCACCAGTGAT GCAGCGCCCAGCCCATGGGTATGTATATCTCCT  | 
| NcoI-gfp-F | AGGAGATATACATACCCATGAG TAAAGGAGAAGAACTTTT  | 
| gfp-pftP4-R | CGAGGAATTCCCAATCGATTTTGTA TAGTTCATCCATGC  | 
| gfp-pftP4-F | GCATGGATGAACTATACAAAATCGATT GGGAATTCCTCGCCCCGG  | 
| pftP4-HindIII-R | ACGACGGCCAGTGCCAAGCTTTCATGGCGGC ACCCCTACCGCCGCTAGCGCCGTCATCACCGT  | 
| pHGE-pftP4-EcoRI-F | ATTTCACACAGGAGAGAATTATGATCGATTGGGAATTCCTCGCCCCGGTGGCG | 
| pHGE-pftP4-HindIII-R | CCGCCAAAACAGCCAAGCTTTCATGGCGGCACCCCTACCGCCGCTAGCGCCGTCATCACCGT | 
| pftP4-up-F | ACGACGGCCAGTGCCAAGCTTGCTGGTTCTTCTACTGGCAT | 
| pftP4-up-R | CCGGCGGCGCGGCCCGCCCCTCATTTCTGCCTCCAGGGCC | 
| pftP4-down-F | GGCCCTGGAGGCAGAAATGAGGGGCGGGCCGCGCCGCCGG | 
| pftP4-down-R | TATGACCATGATTACGAATTCTCAGACCCATTTCAGCGTTC | 
| pftP4-LF | ATAACGGCGGCGGCAATGAC | 
| pftP4-LR | ACACGCTTTCCCAATAGTCG | 
| pftO-up-F | ACGACGGCCAGTGCCAAGCTTACGCCAAGCAAGAACTCAAG | 
| pftO-up-R | AGGAATTCCCAATCGATCATGGATCACCTCCCAATGAACG | 
| pftO-down-F | CGTTCATTGGGAGGTGATCCATGATCGATTGGGAATTCCT | 
| pftO-down-R | TATGACCATGATTACGAATTCTCAGACCCATTTCAGCGTTC | 
| pftO-LF | TGGCGGTGGAAACAATAACG | 
| pftO-LR | TTGGTTGGTTTCGCAGTGAC | 
| gyrB-qF | CAAGTACGAAGGCGGTCTGAAG | 
| gyrB-qR | GCAGAGCAGGTTCTCGTTGAA | 
| attB-qF | CGCGGTAAAGCCTGAAAACA | 
| attB-qR | GCCGCGCATCTGGTAAAA | 
| attP-qF | GGGCTTGGCAGGGTGATT | 
| attP-qR | TCATGCAGGACCTGTCGAAA | 
| pftP4-qF | ATCGATTGGGAATTCCTCGC | 
| pftP4-qR | ATGGCGGCACCCCTAC | 
Disclaimer/Publisher’s Note: The statements, opinions and data contained in all publications are solely those of the individual author(s) and contributor(s) and not of MDPI and/or the editor(s). MDPI and/or the editor(s) disclaim responsibility for any injury to people or property resulting from any ideas, methods, instructions or products referred to in the content.  | 
© 2025 by the authors. Licensee MDPI, Basel, Switzerland. This article is an open access article distributed under the terms and conditions of the Creative Commons Attribution (CC BY) license (https://creativecommons.org/licenses/by/4.0/).
Share and Cite
Weng, J.; Guo, Y.; Gu, J.; Chen, R.; Wang, X. Inovirus-Encoded Peptides Induce Specific Toxicity in Pseudomonas aeruginosa. Viruses 2025, 17, 112. https://doi.org/10.3390/v17010112
Weng J, Guo Y, Gu J, Chen R, Wang X. Inovirus-Encoded Peptides Induce Specific Toxicity in Pseudomonas aeruginosa. Viruses. 2025; 17(1):112. https://doi.org/10.3390/v17010112
Chicago/Turabian StyleWeng, Juehua, Yunxue Guo, Jiayu Gu, Ran Chen, and Xiaoxue Wang. 2025. "Inovirus-Encoded Peptides Induce Specific Toxicity in Pseudomonas aeruginosa" Viruses 17, no. 1: 112. https://doi.org/10.3390/v17010112
APA StyleWeng, J., Guo, Y., Gu, J., Chen, R., & Wang, X. (2025). Inovirus-Encoded Peptides Induce Specific Toxicity in Pseudomonas aeruginosa. Viruses, 17(1), 112. https://doi.org/10.3390/v17010112
        
