Tuning VSV-G Expression Improves Baculovirus Integrity, Stability and Mammalian Cell Transduction Efficiency
Abstract
1. Introduction
2. Materials and Methods
2.1. Plasmid Design and Cloning
2.2. Baculovirus Amplification
2.3. Cell Culture
2.4. Mammalian Cells Transduction and Fluorescent Titration Assay
2.5. Plate Reader Measurements of EYFP, EGFP, and alamarBlue
2.6. Western Blot
2.7. Cryo-EM
2.8. Evaluation of Viral Stability upon Concentration
2.9. Widefield and Confocal Microscopy
3. Results
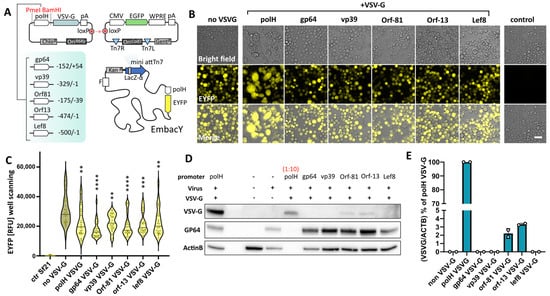
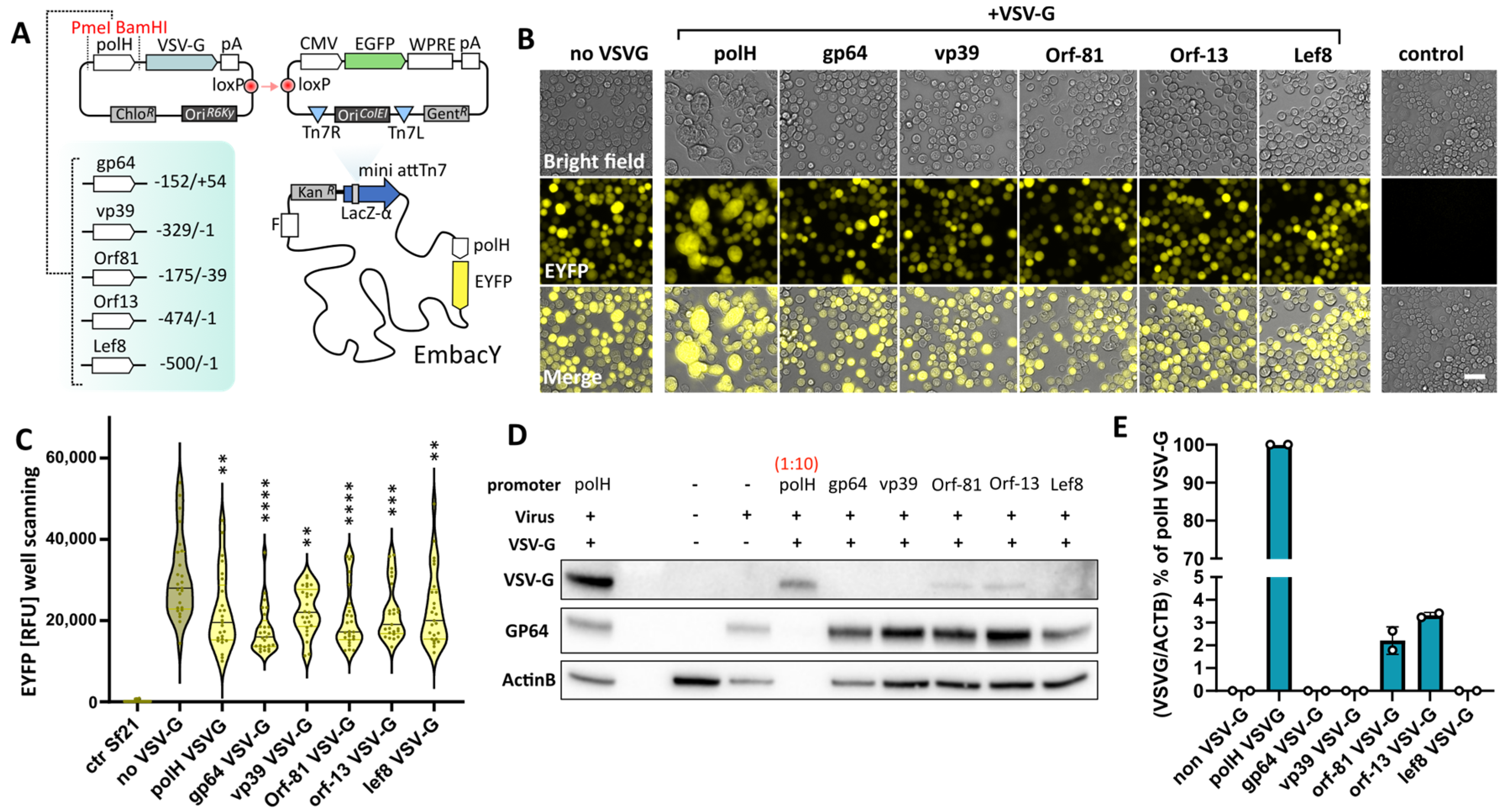
3.1. Tuning the Levels of VSV-G Displayed on Pseudotyped BVs
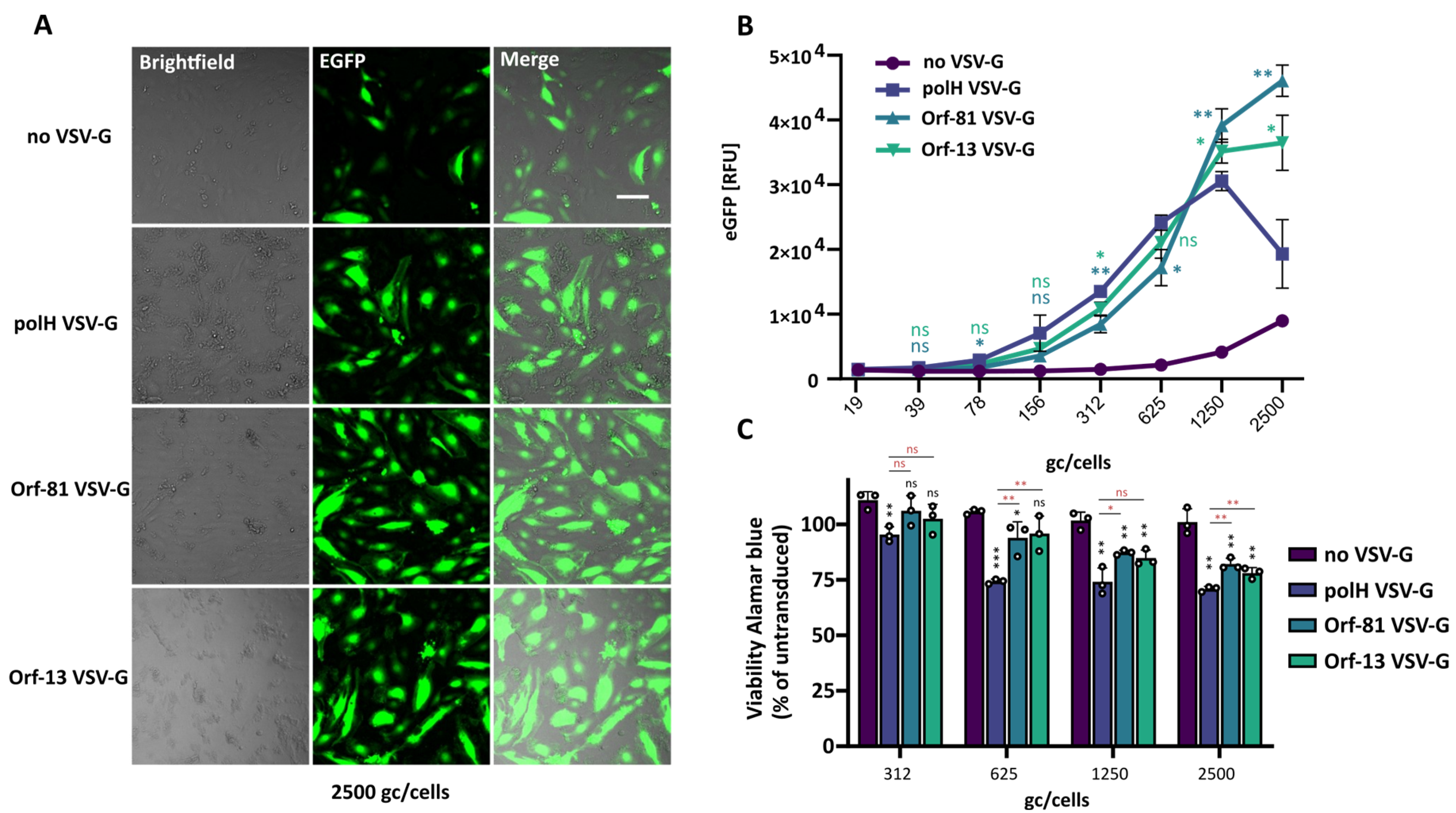
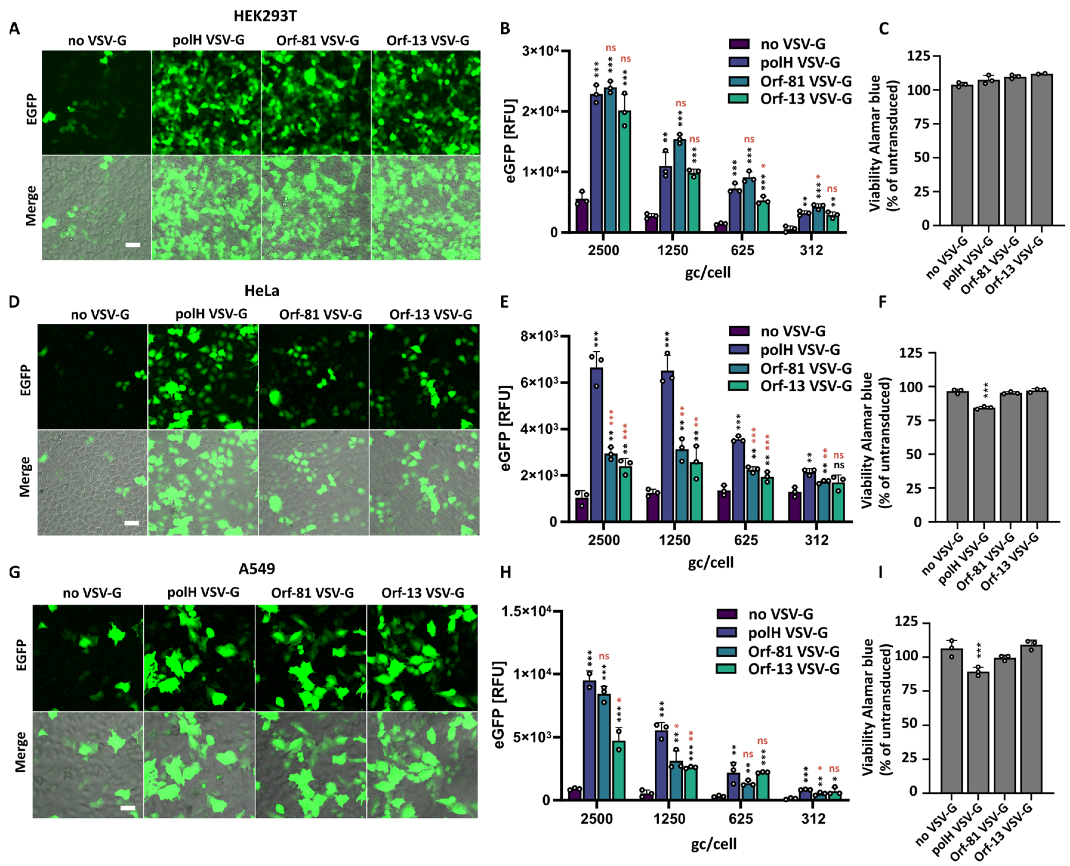
3.2. Transduction Efficiencies of New VSV-G-Pseudotyped BVs in Mammalian Cells
3.3. VSV-G Hyperexpression Affects Baculovirus Structure and Stability
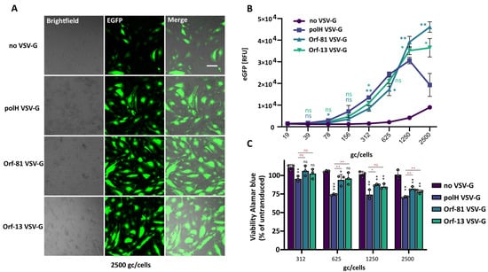
3.4. BVs Pseudotyped with Reduced VSV-G Levels Exhibit Reduced Toxicity in Immortalised Cells and Primary HUVEC
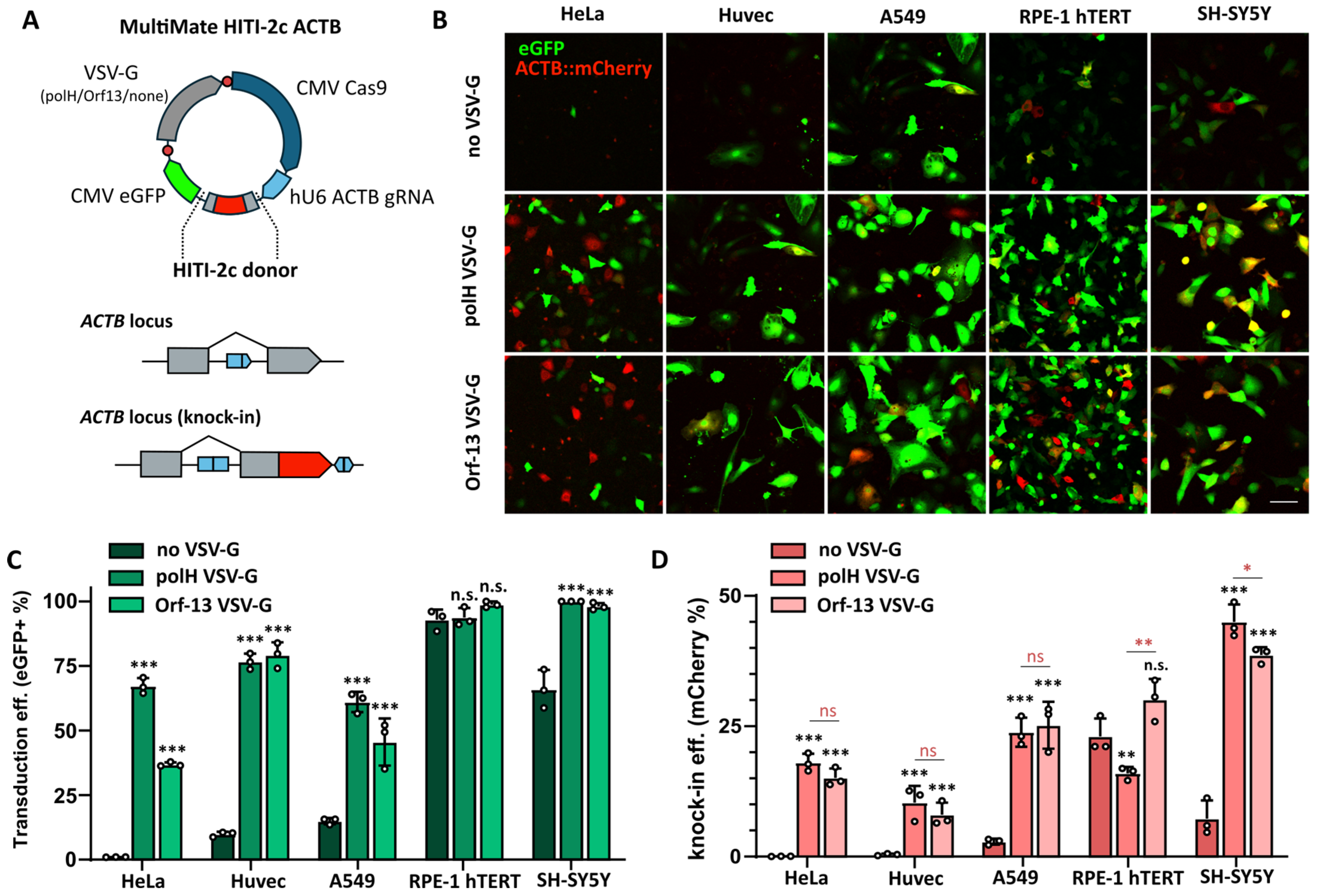
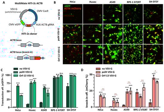
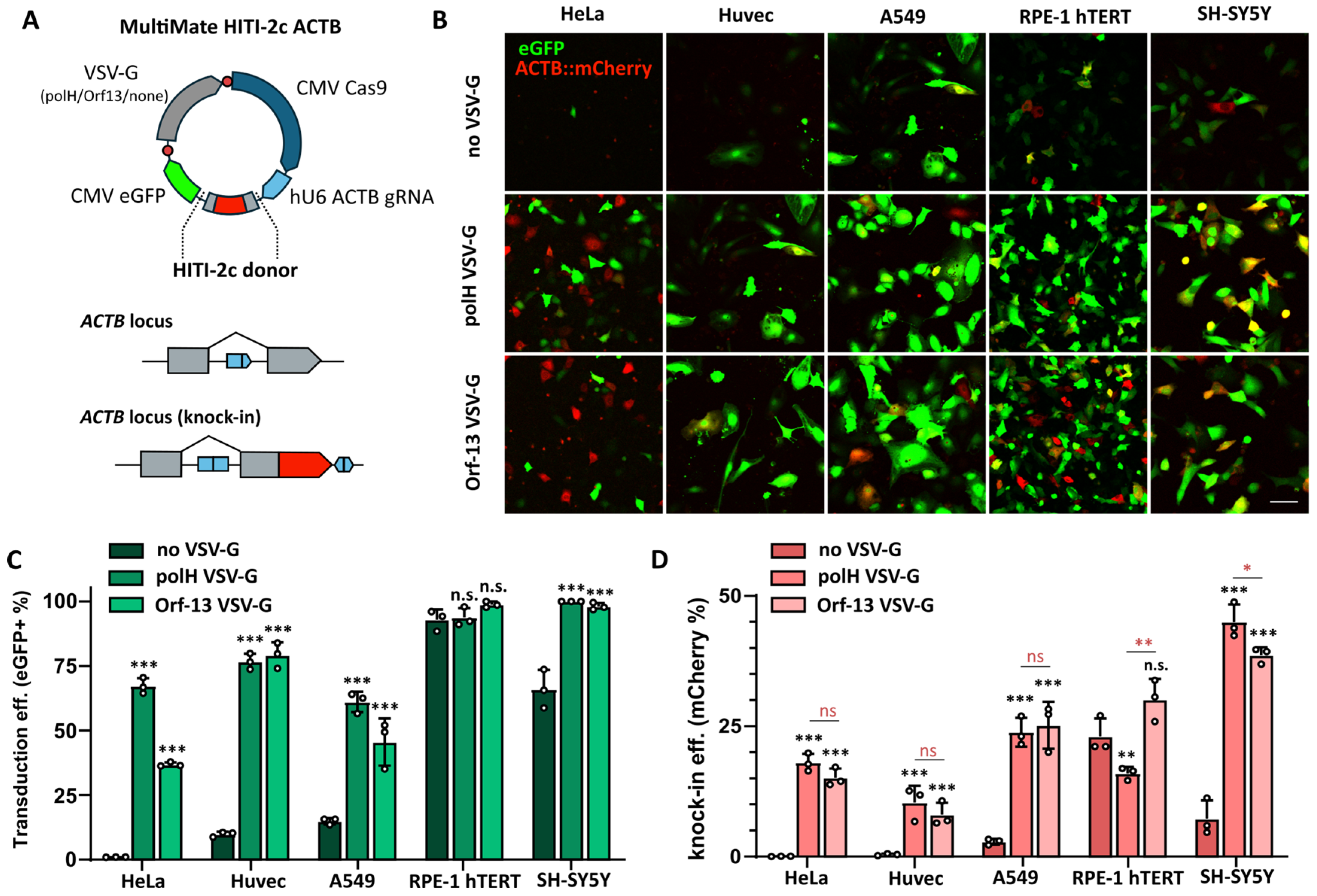
3.5. Reduced VSV-G Pseudotyping Supports Efficient CRISPR-Mediated Gene Editing Using All-in-One BVs
4. Discussion
Supplementary Materials
Author Contributions
Funding
Data Availability Statement
Acknowledgments
Conflicts of Interest
References
- Condreay, J.P.; Witherspoon, S.M.; Clay, W.C.; Kost, T.A. Transient and stable gene expression in mammalian cells transduced with a recombinant baculovirus vector. Proc. Natl. Acad. Sci. USA 1999, 96, 127–132. [Google Scholar] [CrossRef] [PubMed]
- Sung, L.-Y.; Chen, C.-L.; Lin, S.-Y.; Li, K.-C.; Yeh, C.-L.; Chen, G.-Y.; Lin, C.-Y.; Hu, Y.-C. Efficient gene delivery into cell lines and stem cells using baculovirus. Nat. Protoc. 2014, 9, 1882–1899. [Google Scholar] [CrossRef] [PubMed]
- Mansouri, M.; Bellon-Echeverria, I.; Rizk, A.; Ehsaei, Z.; Cianciolo Cosentino, C.; Silva, C.S.; Xie, Y.; Boyce, F.M.; Davis, M.W.; Neuhauss, S.C.F.; et al. Highly efficient baculovirus-mediated multigene delivery in primary cells. Nat. Commun. 2016, 7, 11529. [Google Scholar] [CrossRef] [PubMed]
- Maghodia, A.B.; Jarvis, D.L.; Geisler, C. Complete Genome Sequence of the Autographa californica Multiple Nucleopolyhedrovirus Strain E2. Genome Announc. 2014, 2. [Google Scholar] [CrossRef]
- Rohrmann, G.F. The AcMNPV Genome: Gene Content, Conservation, and Function; National Center for Biotechnology Information (US), 2019. Available online: https://www.ncbi.nlm.nih.gov/books/NBK543457 (accessed on 27 August 2024).
- Berger, I.; Fitzgerald, D.J.; Richmond, T.J. Baculovirus expression system for heterologous multiprotein complexes. Nat. Biotechnol. 2004, 22, 1583–1587. [Google Scholar] [CrossRef]
- Fitzgerald, D.J.; Berger, P.; Schaffitzel, C.; Yamada, K.; Richmond, T.J.; Berger, I. Protein complex expression by using multigene baculoviral vectors. Nat. Methods 2006, 3, 1021–1032. [Google Scholar] [CrossRef]
- Thimiri Govinda Raj, D.B.; Vijayachandran, L.S.; Berger, I. OmniBac: Universal multigene transfer plasmids for baculovirus expression vector systems. Methods Mol. Biol. 2014, 1091, 123–130. [Google Scholar] [CrossRef]
- Neuhold, J.; Radakovics, K.; Lehner, A.; Weissmann, F.; Garcia, M.Q.; Romero, M.C.; Berrow, N.S.; Stolt-Bergner, P. GoldenBac: A simple, highly efficient, and widely applicable system for construction of multi-gene expression vectors for use with the baculovirus expression vector system. BMC Biotechnol. 2020, 20, 26. [Google Scholar] [CrossRef]
- Suzuki, K.; Tsunekawa, Y.; Hernandez-Benitez, R.; Wu, J.; Zhu, J.; Kim, E.J.; Hatanaka, F.; Yamamoto, M.; Araoka, T.; Li, Z.; et al. In vivo genome editing via CRISPR/Cas9 mediated homology-independent targeted integration. Nature 2016, 540, 144. [Google Scholar] [CrossRef]
- Anzalone, A.V.; Randolph, P.B.; Davis, J.R.; Sousa, A.A.; Koblan, L.W.; Levy, J.M.; Chen, P.J.; Wilson, C.; Newby, G.A.; Raguram, A.; et al. Search-and-replace genome editing without double-strand breaks or donor DNA. Nature 2019, 576, 149–157. [Google Scholar] [CrossRef]
- Yarnall, M.T.N.; Ioannidi, E.I.; Schmitt-Ulms, C.; Krajeski, R.N.; Lim, J.; Villiger, L.; Zhou, W.; Jiang, K.; Garushyants, S.K.; Roberts, N.; et al. Drag-and-drop genome insertion of large sequences without double-strand DNA cleavage using CRISPR-directed integrases. Nat. Biotechnol. 2023, 41, 500–512. [Google Scholar] [CrossRef] [PubMed]
- Mansouri, M.; Ehsaei, Z.; Taylor, V.; Berger, P. Baculovirus-based genome editing in primary cells. Plasmid 2017, 90, 5–9. [Google Scholar] [CrossRef] [PubMed]
- Hindriksen, S.; Bramer, A.J.; Truong, M.A.; Vromans, M.J.M.; Post, J.B.; Verlaan-Klink, I.; Snippert, H.J.; Lens, S.M.A.; Hadders, M.A. Baculoviral delivery of CRISPR/Cas9 facilitates efficient genome editing in human cells. PLoS ONE 2017, 12, e0179514. [Google Scholar] [CrossRef]
- Aulicino, F.; Pelosse, M.; Toelzer, C.; Capin, J.; Ilegems, E.; Meysami, P.; Rollarson, R.; Berggren, P.-O.; Dillingham, M.S.; Schaffitzel, C.; et al. Highly efficient CRISPR-mediated large DNA docking and multiplexed prime editing using a single baculovirus. Nucleic Acids Res. 2022, 50, 7783–7799. [Google Scholar] [CrossRef]
- Capin, J.; Harrison, A.; Raele, R.A.; Yadav, S.K.N.; Baiwir, D.; Mazzucchelli, G.; Quinton, L.; Satchwell, T.J.; Toye, A.M.; Schaffitzel, C.; et al. An engineered baculoviral protein and DNA co-delivery system for CRISPR-based mammalian genome editing. Nucleic Acids Res. 2024, 52, 3450–3468. [Google Scholar] [CrossRef]
- Makkonen, K.E.; Turkki, P.; Laakkonen, J.P.; Ylä-Herttuala, S.; Marjomäki, V.; Airenne, K.J. 6-o- and N-sulfated syndecan-1 promotes baculovirus binding and entry into Mammalian cells. J. Virol. 2013, 87, 11148–11159. [Google Scholar] [CrossRef]
- Nasimuzzaman, M.; Lynn, D.; van der Loo, J.C.; Malik, P. Purification of baculovirus vectors using heparin affinity chromatography. Mol. Ther. Methods Clin. Dev. 2016, 3, 16071. [Google Scholar] [CrossRef]
- Hu, L.; Li, Y.; Ning, Y.-J.; Deng, F.; Vlak Just, M.; Hu, Z.; Wang, H.; Wang, M. The Major Hurdle for Effective Baculovirus Transduction into Mammalian Cells Is Passing Early Endosomes. J. Virol. 2019, 93. [Google Scholar] [CrossRef]
- Barsoum, J.; Brown, R.; McKee, M.; Boyce, F.M. Efficient transduction of mammalian cells by a recombinant baculovirus having the vesicular stomatitis virus G glycoprotein. Hum. Gene Ther. 1997, 8, 2011–2018. [Google Scholar] [CrossRef]
- Nikolic, J.; Belot, L.; Raux, H.; Legrand, P.; Gaudin, Y.; Albertini, A.A. Structural basis for the recognition of LDL-receptor family members by VSV glycoprotein. Nat. Commun. 2018, 9, 1029. [Google Scholar] [CrossRef]
- Beilstein, F.; Abou Hamdan, A.; Raux, H.; Belot, L.; Ouldali, M.; Albertini, A.A.; Gaudin, Y. Identification of a pH-Sensitive Switch in VSV-G and a Crystal Structure of the G Pre-fusion State Highlight the VSV-G Structural Transition Pathway. Cell Rep. 2020, 32, 108042. [Google Scholar] [CrossRef] [PubMed]
- Mangor, J.T.; Monsma, S.A.; Johnson, M.C.; Blissard, G.W. A GP64-Null Baculovirus Pseudotyped with Vesicular Stomatitis Virus G Protein. J. Virol. 2001, 75, 2544–2556. [Google Scholar] [CrossRef] [PubMed]
- Plastine, M.D.P.; Amalfi, S.; López, M.G.; Gravisaco, M.J.; Taboga, O.; Alfonso, V. Development of a stable Sf9 insect cell line to produce VSV-G pseudotyped baculoviruses. Gene Ther. 2024, 31, 187–194. [Google Scholar] [CrossRef] [PubMed]
- Aulicino, F.; Capin, J.; Berger, I. Synthetic Virus-Derived Nanosystems (SVNs) for Delivery and Precision Docking of Large Multifunctional DNA Circuitry in Mammalian Cells. Pharmaceutics 2020, 12, 759. [Google Scholar] [CrossRef]
- Kaikkonen, M.U.; Raty, J.K.; Airenne, K.J.; Wirth, T.; Heikura, T.; Yla-Herttuala, S. Truncated vesicular stomatitis virus G protein improves baculovirus transduction efficiency in vitro and in vivo. Gene Ther. 2006, 13, 304–312. [Google Scholar] [CrossRef]
- Kolangath, S.M.; Basagoudanavar, S.H.; Hosamani, M.; Saravanan, P.; Tamil Selvan, R.P. Baculovirus mediated transduction: Analysis of vesicular stomatitis virus glycoprotein pseudotyping. Virusdisease 2014, 25, 441–446. [Google Scholar] [CrossRef][Green Version]
- Becke, C.; Haffke, M.; Berger, I. Cre-ACEMBLER Software User Manual. 2012. [CrossRef]
- Aulicino, F.; Raele, R.A.; Harrison, A.; Berger, I. Assembly of Baculovirus Vectors for Multiplexed Prime Editing. In Baculovirus: Methods and Protocols; Cox, M.M.J., Ed.; Springer: New York, NY, USA, 2024; pp. 301–327. [Google Scholar] [CrossRef]
- Grose, C.; Putman, Z.; Esposito, D. A review of alternative promoters for optimal recombinant protein expression in baculovirus-infected insect cells. Protein Expr. Purif. 2021, 186, 105924. [Google Scholar] [CrossRef]
- Bruder, M.R.; Aucoin, M.G. Utility of Alternative Promoters for Foreign Gene Expression Using the Baculovirus Expression Vector System. Viruses 2022, 14, 2670. [Google Scholar] [CrossRef]
- Shin, H.Y.; Choi, H.; Kim, N.; Park, N.; Kim, H.; Kim, J.; Kim, Y.B. Unraveling the Genome-Wide Impact of Recombinant Baculovirus Infection in Mammalian Cells for Gene Delivery. Genes 2020, 11, 1306. [Google Scholar] [CrossRef]
- Lee, J.-H.; Gwak, W.-S.; Bae, S.-M.; Choi, J.-B.; Han, B.-K.; Woo, S.-D. Increased productivity of the baculovirus expression vector system by combining enhancing factors. J. Asia-Pac. Entomol. 2018, 21, 1079–1084. [Google Scholar] [CrossRef]
- Passarelli, A.L.; Todd, J.W.; Miller, L.K. A baculovirus gene involved in late gene expression predicts a large polypeptide with a conserved motif of RNA polymerases. J. Virol. 1994, 68, 4673–4678. [Google Scholar] [CrossRef] [PubMed]
- Chen, X.; Yang, X.; Lei, C.; Qin, F.; Sun, X.; Hu, J. Autographa Californica Multiple Nucleopolyhedrovirus orf13 Is Required for Efficient Nuclear Egress of Nucleocapsids. Virol. Sin. 2021, 36, 968–980. [Google Scholar] [CrossRef] [PubMed]
- Zhang, H.; Kuang, W.; Fu, C.; Li, J.; Wang, M.; Hu, Z. AC81 Is a Putative Disulfide Isomerase Involved in Baculoviral Disulfide Bond Formation. J. Virol. 2022, 96, e0116722. [Google Scholar] [CrossRef]
- Dong, F.; Wang, J.; Deng, R.; Wang, X. Autographa californica multiple nucleopolyhedrovirus gene ac81 is required for nucleocapsid envelopment. Virus Res. 2016, 221, 47–57. [Google Scholar] [CrossRef]
- Kitagawa, Y.; Tani, H.; Limn Chang, K.; Matsunaga Tomoko, M.; Moriishi, K.; Matsuura, Y. Ligand-Directed Gene Targeting to Mammalian Cells by Pseudotype Baculoviruses. J. Virol. 2005, 79, 3639–3652. [Google Scholar] [CrossRef]
- Wang, Q.; Bosch, B.-J.; Vlak, J.M.; van Oers, M.M.; Rottier, P.J.; van Lent, J.W.M. Budded baculovirus particle structure revisited. J. Invertebr. Pathol. 2016, 134, 15–22. [Google Scholar] [CrossRef]
- Van Es, L.J.C.; Possee, R.D.; King, L.A. Characterisation of extracellular vesicles in baculovirus infection of Spodoptera frugiperda cells. J. Extracell. Biol. 2024, 3, e163. [Google Scholar] [CrossRef]
- Jarvis, D.L.; Garcia, A., Jr. Long-term stability of baculoviruses stored under various conditions. Biotechniques 1994, 16, 508–513. [Google Scholar]
- Shen, C.F.; Meghrous, J.; Kamen, A. Quantitation of baculovirus particles by flow cytometry. J. Virol. Methods 2002, 105, 321–330. [Google Scholar] [CrossRef]
- Nasimuzzaman, M.; van der Loo, J.C.M.; Malik, P. Production and Purification of Baculovirus for Gene Therapy Application. J. Vis. Exp. 2018, e57019. [Google Scholar] [CrossRef]






Disclaimer/Publisher’s Note: The statements, opinions and data contained in all publications are solely those of the individual author(s) and contributor(s) and not of MDPI and/or the editor(s). MDPI and/or the editor(s) disclaim responsibility for any injury to people or property resulting from any ideas, methods, instructions or products referred to in the content. |
© 2024 by the authors. Licensee MDPI, Basel, Switzerland. This article is an open access article distributed under the terms and conditions of the Creative Commons Attribution (CC BY) license (https://creativecommons.org/licenses/by/4.0/).
Share and Cite
Mattioli, M.; Raele, R.A.; Gautam, G.; Borucu, U.; Schaffitzel, C.; Aulicino, F.; Berger, I. Tuning VSV-G Expression Improves Baculovirus Integrity, Stability and Mammalian Cell Transduction Efficiency. Viruses 2024, 16, 1475. https://doi.org/10.3390/v16091475
Mattioli M, Raele RA, Gautam G, Borucu U, Schaffitzel C, Aulicino F, Berger I. Tuning VSV-G Expression Improves Baculovirus Integrity, Stability and Mammalian Cell Transduction Efficiency. Viruses. 2024; 16(9):1475. https://doi.org/10.3390/v16091475
Chicago/Turabian StyleMattioli, Martina, Renata A. Raele, Gunjan Gautam, Ufuk Borucu, Christiane Schaffitzel, Francesco Aulicino, and Imre Berger. 2024. "Tuning VSV-G Expression Improves Baculovirus Integrity, Stability and Mammalian Cell Transduction Efficiency" Viruses 16, no. 9: 1475. https://doi.org/10.3390/v16091475
APA StyleMattioli, M., Raele, R. A., Gautam, G., Borucu, U., Schaffitzel, C., Aulicino, F., & Berger, I. (2024). Tuning VSV-G Expression Improves Baculovirus Integrity, Stability and Mammalian Cell Transduction Efficiency. Viruses, 16(9), 1475. https://doi.org/10.3390/v16091475

