Insights into SARS-CoV-2 Surveillance among Prison Populations in Mato Grosso do Sul, Brazil, in 2022
Abstract
1. Introduction
2. Materials and Methods
2.1. Study Settings
2.2. Ethical Considerations
2.3. Data Collection and Management
2.4. Sample Collection and Molecular Screening
2.5. Whole Genome Sequencing and Phylogenetic Analysis
2.6. Epidemiological Data Assessment
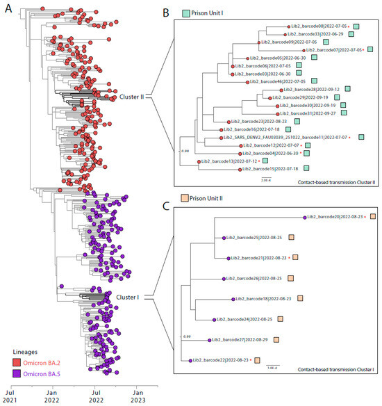
3. Results
4. Discussion
5. Conclusions
Author Contributions
Funding
Institutional Review Board Statement
Informed Consent Statement
Data Availability Statement
Acknowledgments
Conflicts of Interest
References
- Abboud, H.; Abboud, F.Z.; Kharbouch, H.; Arkha, Y.; El Abbadi, N.; El Ouahabi, A. COVID-19 and SARS-CoV-2 infection: Pathophysiology and clinical effects on the nervous system. World Neurosurg. 2020, 140, 49–53. [Google Scholar] [CrossRef] [PubMed]
- Li, R.; Pei, S.; Chen, B.; Song, Y.; Zhang, T.; Yang, W.; Shaman, J. Substantial undocumented infection facilitates the rapid dissemination of novel coronavirus (SARS-CoV-2). Science 2020, 368, 489–493. [Google Scholar] [CrossRef] [PubMed]
- Vusirikala, A.; Flannagan, J.; Czachorowski, M.; Zaidi, A.; Twohig, K.A.; Plugge, E.; Ellaby, N.; Rice, W.; Dabrera, G.; Chudasama, D.Y.; et al. Impact of SARS-CoV-2 Alpha variant (B.1.1.7) on prisons, England. Public Health 2022, 204, 21–24. [Google Scholar] [CrossRef] [PubMed]
- Gandhi, M.; Yokoe, D.S.; Havlir, D.V. Asymptomatic transmission, the Achilles’ heel of current strategies to control COVID-19. N. Engl. J. Med. 2020, 382, 2158–2160. [Google Scholar] [CrossRef] [PubMed]
- Oran, D.P.; Topol, E.J. Prevalence of asymptomatic SARS-CoV-2 infection: A narrative review. Ann. Intern. Med. 2020, 173, 362–367. [Google Scholar] [CrossRef] [PubMed]
- Yanes-Lane, M.; Winters, N.; Fregonese, F.; Bastos, M.; Perlman-Arrow, S.; Campbell, J.R.; Menzies, D. Proportion of asymptomatic infection among COVID-19 positive persons and their transmission potential: A systematic review and meta-analysis. PLoS ONE 2020, 15, e0241536. [Google Scholar] [CrossRef]
- Organização Pan-Americana da Saúde. Preparedness, Prevention and Control of COVID-19 in Prisons and Other Places of Detention: Interim guidance, World Health Organization 2021 WHO/EURO:2021-1405-41155-5725. 8 February 2021. Available online: https://www.who.int/europe/publications/i/item/WHO-EURO-2021-1405-41155-57257 (accessed on 10 August 2022).
- World Health Organization. Contact tracing in the context of COVID-19. Interim guidance. 2020. Available online: https://www.euro.who.int/en/health-topics/health-emergencies/coronavirus-covid-19/publications-and-technical-guidance/epidemiology-and-surveillance/contact-tracing-in-the-context-of-covid-19-interim-guidance-10-may-2020 (accessed on 10 August 2022).
- Han, D.; Li, R.; Han, Y.; Zhang, R.; Li, J. COVID-19: Insight into the asymptomatic SARS-CoV-2 infection and transmission. Int. J. Biol. Sci. 2020, 16, 2803–2811. [Google Scholar] [CrossRef]
- Hu, Z.; Song, C.; Xu, C.; Jin, G.; Chen, Y.; Xu, X.; Ma, H.; Chen, W.; Lin, Y.; Zheng, Y.; et al. Clinical characteristics of 24 asymptomatic infections with COVID-19 screened among close contacts in Nanjing, China. Sci. China Life Sci. 2020, 63, 706–711. [Google Scholar] [CrossRef] [PubMed]
- Ma, Q.; Liu, J.; Liu, Q.; Kang, L.; Liu, R.; Jing, W.; Wu, Y.; Liu, M. Global percentage of asymptomatic SARS-CoV-2 infections among the tested population and individuals with confirmed COVID-19 diagnosis: A systematic review and meta-analysis. JAMA Netw. Open 2021, 4, e2137257. [Google Scholar] [CrossRef] [PubMed]
- Reinhart, E.; Chen, D.L. Incarceration and its disseminations: COVID-19 pandemic lessons from Chicago’s cook county jail. Health Aff. 2020, 39, 1412–1418. [Google Scholar] [CrossRef] [PubMed]
- Byrne, J.; Rapisarda, S.S.; Hummer, D.; Kras, K.R. And imperfect storm: Identifying the root causes of COVID-19 outbreaks in the world’s largest corrections systems. Int. J. Evid.-Based Res. Policy Pract. 2020, 15, 862–909. [Google Scholar] [CrossRef]
- Suhomlinova, O.; Colleen, T.A.; Tonkin, M.J.; O’ Reilly, M.; Wertans, E.; O’shea, S. Locked up while locked down: Prisoners’ experiences of the COVID-19 pandemic. Br. J. Criminol. 2022, 62, 279–298. [Google Scholar] [CrossRef]
- World Prison Brief. 2021. Available online: https://www.prisonstudies.org/country/brazil (accessed on 15 September 2023).
- Sánchez, A.; Simas, L.; Diuana, V.; Larouze, B. COVID-19 in prisons: An impossible challenge for public health? Cad. Saude Publica 2020, 36, e00083520. [Google Scholar] [CrossRef] [PubMed]
- Fórum Brasileiro de Segurança Pública. 17° Anuário Brasileiro de Segurança Pública. São Paulo. Fórum Brasileiro de Segurança Pública. 2023. Available online: https://forumseguranca.org.br/wp-content/uploads/2023/07/anuario-2023.pdf (accessed on 10 July 2023).
- Anselmo, L.M.P.; Gallo, J.F.; Pinhata, J.M.W.; Peronni, K.C.; Silva, W.A.D., Jr.; Ruy, P.C.; Conceição, E.C.; Dippenaar, A.; Warren, R.M.; Monroe, A.A.; et al. New insights on tuberculosis transmission dynamics and drug susceptibility profiles among the prison population in Southern Brazil based on whole-genome sequencing. Rev. Soc. Bras. Med. Trop. 2023, 56, e0181. [Google Scholar] [CrossRef] [PubMed]
- Farfour, E.; Lesprit, P.; Visseaux, B.; Pascreau, T.; Jolly, E.; Houhou, N.; Mazaux, L.; Asso-Bonnet, M.; Vasse, M.; SARS-CoV-2 Foch Hospital study group. The Allplex 2019-nCoV (Seegene) assay: Which performances are for SARS-CoV-2 infection diagnosis? Eur. J. Clin. Microbiol. Infect Dis. 2020, 39, 1997–2000. [Google Scholar] [CrossRef]
- Giovanetti, M.; Slavov, S.N.; Fonseca, V.; Wilkinson, E.; Tegally, H.; Patané, J.S.L.; Viala, V.L.; San, E.J.; Rodrigues, E.S.; Santos, E.V.; et al. Genomic epidemiology of the SARS-CoV-2 epidemic in Brazil. Nat. Microbiol. 2022, 7, 1490–1500. [Google Scholar] [CrossRef] [PubMed]
- Quick, J.; Grubaugh, N.D.; Pullan, S.T.; Claro, I.M.; Smith, A.D.; Gangavarapu, K.; Oliveira, G.; Robles-Sikisaka, R.; Rogers, T.F.; Beutler, N.A.; et al. Multiplex PCR method for MinION and Illumina sequencing of Zika and other virus genomes directly from clinical samples. Nat. Protoc. 2017, 12, 1261–1276. [Google Scholar] [CrossRef] [PubMed]
- Vilsker, M.; Moosa, Y.; Nooij, S.; Fonseca, V.; Ghysens, Y.; Dumon, K.; Pauwels, R.; Alcantara, L.C.; Eynden, E.V.; Vandamme, A.M.; et al. Genome detective: An automated system for virus identification from high-throughput sequencing data. Bioinformatics 2019, 35, 871–873. [Google Scholar] [CrossRef] [PubMed]
- Rambaut, A.; Holmes, E.C.; O’Toole, Á.; Hill, V.; McCrone, J.T.; Ruis, C.; du Plessis, L.; Pybus, O.G. A dynamic nomenclature proposal for SARS-CoV-2 lineages to assist genomic epidemiology. Nat. Microbiol. 2020, 5, 1403–1407. [Google Scholar] [CrossRef] [PubMed]
- Brito, A.F.; Semenova, E.; Dudas, G.; Hassler, G.W.; Kalinich, C.C.; Kraemer, M.U.G.; Ho, J.; Tegally, H.; Githinji, G.; Agoti, C.N.; et al. Global disparities in SARS-CoV-2 genomic surveillance. Nat. Commun. 2022, 13, 7003. [Google Scholar] [CrossRef] [PubMed]
- Moshiri, N.; Viral, M.S.A. Massively scalable reference-guided multiple sequence alignment of viral genomes. Bioinformatics 2021, 37, 714–716. [Google Scholar] [CrossRef]
- Minh, B.Q.; Schmidt, H.A.; Chernomor, O.; Schrempf, D.; Woodhams, M.D.; Von Haeseler, A.; Lanfear, R. IQ-TREE 2: New Models and Efficient Methods for phylogenetic inference in the genomic era. Mol. Biol. Evol. 2020, 37, 1530–1534, Erratum in Mol. Biol. Evol. 2020, 37, 2461. [Google Scholar] [CrossRef] [PubMed]
- Sagulenko, P.; Puller, V.; Neher, R.A. TreeTime: Maximum-likelihood phylodynamic analysis. Virus Evol. 2018, 4, vex042. [Google Scholar] [CrossRef] [PubMed]
- Barnert, E.; Kwan, A.; Williams, B. Ten urgent priorities based on lessons learned from more than a half million known COVID-19 cases in US prisons. Am. J. Public Health 2021, 111, 1099–1105. [Google Scholar] [CrossRef] [PubMed]
- Esposito, M.; Salerno, M.; Di Nunno, N.; Ministeri, F.; Liberto, A.; Sessa, F. The Risk of COVID-19 infection in prisons and prevention strategies: A systematic review and a new strategic protocol of prevention. Healthcare 2022, 10, 270. [Google Scholar] [CrossRef] [PubMed]
- Kwan, A.; Sklar, R.; Cameron, D.B.; Schell, R.C.; Bertozzi, S.M.; McCoy, S.I.; Williams, B.; Sears, D.A. Respiratory pandemic preparedness learnings from the June 2020 COVID-19 outbreak at San Quentin California state prison. Int. J. Prison Health 2022, 19, 306–321. [Google Scholar] [CrossRef] [PubMed]
- Silva, A.I.D.; Maciel, E.L.N.; Duque, C.L.C.; Gomes, C.C.; Bianchi, E.D.N.; Cardoso, A.O.; Lira, P.; Jabor, P.M.; Zanotti, R.L.; Sá, R.T.; et al. Prevalence of COVID-19 infection in the prison system in Espírito Santo/Brazil: Persons deprived of liberty and justice workers. Rev. Bras. Epidemiol. 2021, 24, e210053. [Google Scholar] [CrossRef]
- Arons, M.M.; Hatfield, K.M.; Reddy, S.C.; Kimball, A.; James, A.; Jacobs, J.R.; Taylor, J.; Spicer, K.; Bardossy, A.C.; Oakley, L.P.; et al. Presymptomatic SARS-CoV-2 infections and transmission in a skilled nursing facility. N. Engl. J. Med. 2020, 382, 2081–2090. [Google Scholar] [CrossRef] [PubMed]
- Le, T.Q.M.; Takemura, T.; Moi, M.L.; Nabeshima, T.; Nguyen, L.K.H.; Hoang, V.M.P.; Ung, T.H.T.; Le, T.T.; Nguyen, V.S.; Pham, H.Q.A.; et al. Severe acute respiratory syndrome coronavirus 2 shedding by travelers, Vietnam, 2020. Emerg. Infect Dis. 2020, 26, 1624–1626. [Google Scholar] [CrossRef] [PubMed]
- Zuin, M.; Gentili, V.; Cervellati, C.; Rizzo, R.; Zuliani, G. Viral load difference between symptomatic and asymptomatic COVID-19 patients: Systematic review and meta-analysis. Infect. Dis. Rep. 2021, 13, 645–653. [Google Scholar] [CrossRef]
- Hagan, L.M.; Williams, S.P.; Spaulding, A.C.; Toblin, R.L.; Figlenski, J.; Ocampo, J.; Ross, T.; Bauer, H.; Hutchinson, J.; Lucas, K.D.; et al. Mass testing for SARS-CoV-2 in 16 prisons and jails-six jurisdictions, United States, April–May 2020. MMWR. Morb. Mortal Wkly. Rep. 2020, 69, 1139–1143. [Google Scholar] [CrossRef] [PubMed]
- Clarke, M.; Devlin, J.; Conroy, E.; Kelly, E.; Sturup-Toft, S. Establishing prison-led contact tracing to prevent outbreaks of COVID-19 in prisons in Ireland. J. Public Health 2020, 42, 519–524. [Google Scholar] [CrossRef] [PubMed]
- Malloy, G.S.P.; Puglisi, L.; Brandeau, M.L.; Harvey, T.D.; Wang, E.A. Effectiveness of interventions to reduce COVID-19 transmission in a large urban jail: A model-based analysis. BMJ Open 2021, 11, e042898. [Google Scholar] [CrossRef] [PubMed]
- Cheung, M.W.; Dayam, R.M.; Shapiro, J.R.; Law, J.C.; Chao, G.Y.C.; Pereira, D.; Goetgebuer, R.l.L.; Croitoru, D.; Stempak, J.M.; Acheampong, L.; et al. Third and fourth vaccine doses broaden and prolong immunity to SARS-CoV-2 in adult patients with immune-mediated inflammatory diseases. J. Immunol. 2023, 211, 351–364. [Google Scholar] [CrossRef] [PubMed] [PubMed Central]



| Barcode ID (Date) | Prisonal Unit | Ct | Age | Reads | Coverage | Lineages | GISAID-ID |
|---|---|---|---|---|---|---|---|
| 02|30 June 2022 | PEMRFG II | 23 | 20 | 8833 | 99.3 | BA.5 | EPI_ISL_18932422 |
| 03|30 June 2022 | PEMRFG II | 26 | 28 | 10,349 | 99.4 | BA.2 | EPI_ISL_18932444 |
| 04|30 June 2022 | PEMRFG II | 21 | 37 | 14,759 | 99.3 | BA.2 | EPI_ISL_18932421 |
| 05|30 June 2022 | PEMRFG II | 24 | 18 | 14,574 | 99.3 | BA.2 | EPI_ISL_18932443 |
| 06|5 July 2022 | PEMRFG II | 30 | 20 | 18,376 | 99.2 | BA.2 | EPI_ISL_18932424 |
| 07|5 July 2022 | PEMRFG II | 23 | 21 | 11,220 | 99.5 | BA.2 | EPI_ISL_18932446 |
| 08|5 July 2022 | PEMRFG II | 28 | 45 | 8605 | 99.3 | BA.2 | EPI_ISL_18932423 |
| 09|5 July 2022 | PEMRFG II | 28 | 28 | 10,122 | 99.2 | BA.2 | EPI_ISL_18932445 |
| 11|7 July 2022 | PEMRFG II | 26 | 28 | 1226 | 99.3 | BA.2 | EPI_ISL_18932426 |
| 12|7 July 2022 | PEMRFG II | 30 | 42 | 11,362 | 99.3 | BA.2 | EPI_ISL_18932425 |
| 13|12 July 2022 | PEMRFG II | 20 | 29 | 17,733 | 99.5 | BA.2 | EPI_ISL_18932447 |
| 15|18 July 2022 | PEMRFG II | 25 | 22 | 6266 | 99.3 | BA.2 | EPI_ISL_18932428 |
| 16|18 July 2022 | PEMRFG II | 28 | 19 | 4342 | 99.3 | BA.2 | EPI_ISL_18932427 |
| 18|23 August 2022 | PEMRFG I | 28 | 32 | 7203 | 99.3 | BA.5 | EPI_ISL_18932429 |
| 20|23 August 2022 | PEMRFG I | 29 | 26 | 10,434 | 99.4 | BA.5 | EPI_ISL_18932431 |
| 21|23 August 2022 | PEMRFG I | 23 | 27 | 13,823 | 99.4 | BA.5 | EPI_ISL_18932430 |
| 22|23 August 2022 | PEMRFG I | 23 | 26 | 17,071 | 99.2 | BA.5 | EPI_ISL_18932433 |
| 23|23 August 2022 | PEMRFG I | 25 | 21 | 3008 | 99.5 | BA.2 | EPI_ISL_18932432 |
| 24|25 August 2022 | PEMRFG I | 23 | 25 | 10,661 | 99.3 | BA.5 | EPI_ISL_18932435 |
| 25|25 August 2022 | PEMRFG I | 27 | 39 | 9969 | 99.2 | BA.5 | EPI_ISL_18932434 |
| 26|25 August 2022 | PEMRFG I | 29 | 45 | 11,444 | 99.2 | BA.5 | EPI_ISL_18932437 |
| 27|29 August 2022 | PEMRFG I | 22 | 34 | 13,700 | 99.6 | BA.5 | EPI_ISL_18932436 |
| 28|12 September 2022 | PEMRFG II | 23 | 46 | 12,771 | 99.3 | BA.2 | EPI_ISL_18932439 |
| 29|19 September 2022 | PEMRFG II | 28 | 27 | 8842 | 99.2 | BA.2 | EPI_ISL_18932438 |
| 30|19 September 2022 | PEMRFG II | 27 | 19 | 7928 | 99.3 | BA.2 | EPI_ISL_18932440 |
| 31|27 September 2022 | PEMRFG II | 19 | 18 | 14,835 | 99.3 | BA.2 | EPI_ISL_18932420 |
| 33|29 June 2022 | PEMRFG II | 30 | 21 | 10,976 | 99.2 | BA.2 | EPI_ISL_18932442 |
| 46|5 July 2022 | PEMRFG II | 33 | 26 | 1632 | 99.3 | BA.2 | EPI_ISL_18932441 |
Disclaimer/Publisher’s Note: The statements, opinions and data contained in all publications are solely those of the individual author(s) and contributor(s) and not of MDPI and/or the editor(s). MDPI and/or the editor(s) disclaim responsibility for any injury to people or property resulting from any ideas, methods, instructions or products referred to in the content. |
© 2024 by the authors. Licensee MDPI, Basel, Switzerland. This article is an open access article distributed under the terms and conditions of the Creative Commons Attribution (CC BY) license (https://creativecommons.org/licenses/by/4.0/).
Share and Cite
Ferreira da Silva, L.; Alcantara, L.C.J.; Fonseca, V.; Frias, D.; Umaki Zardin, M.C.S.; de Castro Lichs, G.G.; Esposito, A.O.P.; Xavier, J.; Fritsch, H.; Lima, M.; et al. Insights into SARS-CoV-2 Surveillance among Prison Populations in Mato Grosso do Sul, Brazil, in 2022. Viruses 2024, 16, 1143. https://doi.org/10.3390/v16071143
Ferreira da Silva L, Alcantara LCJ, Fonseca V, Frias D, Umaki Zardin MCS, de Castro Lichs GG, Esposito AOP, Xavier J, Fritsch H, Lima M, et al. Insights into SARS-CoV-2 Surveillance among Prison Populations in Mato Grosso do Sul, Brazil, in 2022. Viruses. 2024; 16(7):1143. https://doi.org/10.3390/v16071143
Chicago/Turabian StyleFerreira da Silva, Liliane, Luiz Carlos Junior Alcantara, Vagner Fonseca, Diego Frias, Marina Castilhos Souza Umaki Zardin, Gislene Garcia de Castro Lichs, Ana Olivia Pascoto Esposito, Joilson Xavier, Hegger Fritsch, Mauricio Lima, and et al. 2024. "Insights into SARS-CoV-2 Surveillance among Prison Populations in Mato Grosso do Sul, Brazil, in 2022" Viruses 16, no. 7: 1143. https://doi.org/10.3390/v16071143
APA StyleFerreira da Silva, L., Alcantara, L. C. J., Fonseca, V., Frias, D., Umaki Zardin, M. C. S., de Castro Lichs, G. G., Esposito, A. O. P., Xavier, J., Fritsch, H., Lima, M., de Oliveira, C., Castilho de Arruda, L. D., Maziero, L. d. M. A., Rodrigues Barretos, E. C., Tsuha Oshiro, P. E., Gimenes Mendes Menezes, E. F., de Freitas Cardoso, L., Ferreira Lemos, E., Lourenço, J., ... Maymone Gonçalves, C. C. (2024). Insights into SARS-CoV-2 Surveillance among Prison Populations in Mato Grosso do Sul, Brazil, in 2022. Viruses, 16(7), 1143. https://doi.org/10.3390/v16071143

