Avian Orthoreoviruses: A Systematic Review of Their Distribution, Dissemination Patterns, and Genotypic Clustering
Abstract
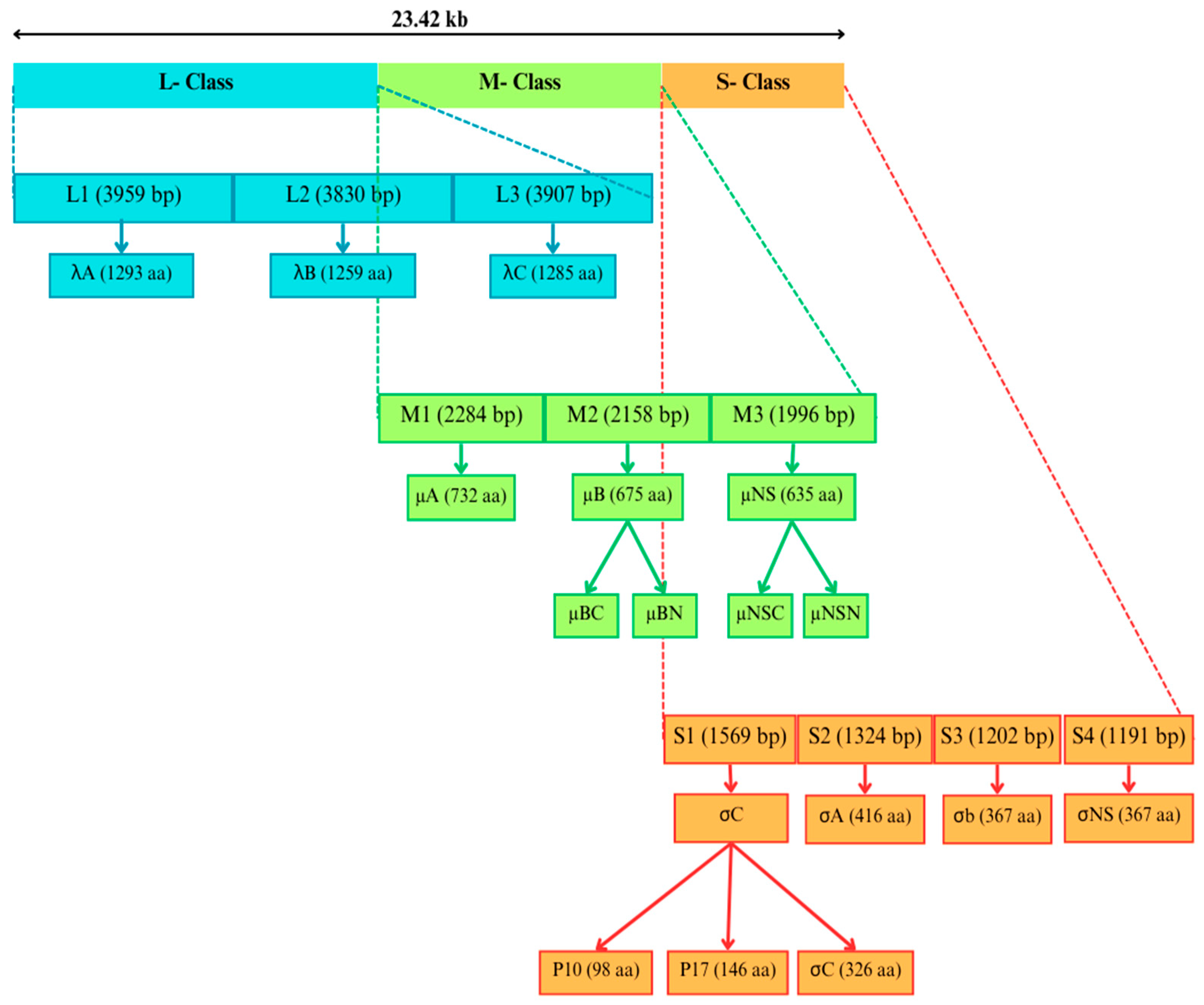
1. Introduction
2. Clinical Manifestations Based on Genotype
3. Phylogenetic Analysis Based on the Sigma C Gene
4. Avian Orthoreovirus Distribution Based on Continent
4.1. Africa
4.2. South America
4.3. North America
4.4. Asia
4.5. Europe
4.6. Oceania
5. Vaccine Challenges
6. Conclusions
Author Contributions
Funding
Institutional Review Board Statement
Informed Consent Statement
Data Availability Statement
Conflicts of Interest
References
- Dandár, E.; Bálint, Á.; Kecskeméti, S.; Szentpáli-Gavallér, K.; Kisfali, P.; Melegh, B.; Farkas, S.L.; Bányai, K. Detection and characterization of a divergent avian reovirus strain from a broiler chicken with central nervous system disease. Arch. Virol. 2013, 158, 2583–2588. [Google Scholar] [CrossRef] [PubMed]
- Van de Zande, S.; Kuhn, E.-M. Central nervous system signs in chickens caused by a new avian reovirus strain: A pathogenesis study. Vet. Microbiol. 2007, 120, 42–49. [Google Scholar] [CrossRef] [PubMed]
- Jones, R.C. Avian reovirus infections. OIE Rev. Sci. Tech. 2000, 19, 614–625. [Google Scholar] [CrossRef] [PubMed]
- Ayalew, L.E.; Gupta, A.; Fricke, J.; Ahmed, K.A.; Popowich, S.; Lockerbie, B.; Tikoo, S.K.; Ojkic, D.; Gomis, S. Phenotypic, genotypic and antigenic characterization of emerging avian reoviruses isolated from clinical cases of arthritis in broilers in Saskatchewan, Canada. Sci. Rep. 2017, 7, 3565. [Google Scholar] [CrossRef] [PubMed]
- Nham, E.G.; Pearl, D.L.; Slavic, D.; Ouckama, R.; Ojkic, D.; Guerin, M.T. Flock-level prevalence, geographical distribution, and seasonal variation of avian reovirus among broiler flocks in Ontario. Can. Vet. J. 2017, 58, 828–834. [Google Scholar] [PubMed]
- Souza, S.O.; De Carli, S.; Lunge, V.R.; Ikuta, N.; Canal, C.W.; Pavarini, S.P.; Driemeier, D. Pathological and molecular findings of avian reoviruses from clinical cases of tenosynovitis in poultry flocks from Brazil. Poult. Sci. 2018, 97, 3550–3555. [Google Scholar] [CrossRef]
- Pitcovski, J.; Goyal, S.M. Avian Reovirus Infections. In Diseases of Poultry; John Wiley & Sons, Ltd.: Hoboken, NJ, USA, 2020; pp. 382–400. [Google Scholar]
- De Carli, S.; Wolf, J.M.; Gräf, T.; Lehmann, F.K.M.; Fonseca, A.S.K.; Canal, C.W.; Lunge, V.R.; Ikuta, N. Genotypic characterization and molecular evolution of avian reovirus in poultry flocks from Brazil. Avian Pathol. 2020, 49, 611–620. [Google Scholar] [CrossRef] [PubMed]
- Meulemans, G.; Halen, P. Efficacy of some disinfectants against infectious bursal disease virus and avian reovirus. Vet. Rec. 1982, 111, 412–413. [Google Scholar] [CrossRef] [PubMed]
- van der Heide, L. The history of Avian Reovirus. Avian Dis. 2000, 44, 638–641. [Google Scholar] [CrossRef]
- Teng, L.; Xie, Z.; Xie, L.; Liu, J.; Pang, Y.; Deng, X.; Xie, Z.; Fan, Q.; Luo, S. Complete genome sequences of an avian orthoreovirus isolated from Guangxi, China. Genome Announc. 2013, 1, e00495-13. [Google Scholar] [CrossRef]
- Spandidos, D.A.; Graham, A.F. Physical and Chemical Characterization of an Avian Reovirus. Am. Soc. Microbiol. 1976, 19, 698–976. [Google Scholar] [CrossRef] [PubMed]
- Martinez-Costas, J.; Varela, R.; Benavente, J. Endogenous enzymatic activities of the avian reovirus S1133: Identification of the viral capping enzyme. Virology 1995, 206, 1017–1026. [Google Scholar] [CrossRef] [PubMed][Green Version]
- Benavente, J.; Martínez-Costas, J. Avian reovirus: Structure and biology. Virus Res. 2007, 123, 105–119. [Google Scholar] [CrossRef]
- Parker, J.S.L.; Broering, T.J.; Kim, J.; Higgins, D.E.; Nibert, M.L. Reovirus Core Protein μ2 Determines the Filamentous Morphology of Viral Inclusion Bodies by Interacting with and Stabilizing Microtubules. J. Virol. 2002, 76, 4483–4496. [Google Scholar] [CrossRef] [PubMed]
- Varela, R.; Martínez-Costas, J.; Mallo, M.; Benavente, J. Intracellular posttranslational modifications of S1133 avian reovirus proteins. J. Virol. 1996, 70, 2974–2981. [Google Scholar] [CrossRef] [PubMed]
- Duncan, R. The low pH-dependent entry of avian reovirus is accompanied by two specific cleavages of the major outer capsid protein μ2C. Virology 1996, 219, 179–189. [Google Scholar] [CrossRef] [PubMed]
- Touris-Otero, F.; Martínez-Costas, J.; Vakharia, V.N.; Benavente, J. Avian reovirus nonstructural protein μNS forms viroplasm-like inclusions and recruits protein σNS to these structures. Virology 2004, 319, 94–106. [Google Scholar] [CrossRef]
- Grande, A.; Costas, C.; Benavente, J. Subunit composition and conformational stability of the oligomeric form of the avian reovirus cell-attachment protein σC. J. Gen. Virol. 2002, 83, 131–139. [Google Scholar] [CrossRef]
- Calvo, P.G.; Fox, G.C.; Hermo Parrado, X.L.; Llamas-Saiz, A.L.; Costas, C.; Martínez-Costas, J.; Benavente, J.; Van Raaij, M.J. Structure of the carboxy-terminal receptor-binding domain of avian reovirus fibre sigmaC. J. Mol. Biol. 2005, 354, 137–149. [Google Scholar] [CrossRef]
- Kant, A.; Balk, F.; Born, L.; Van Roozelaar, D.; Heijmans, J.; Gielkens, A.; Ter Huurne, A. Classification of Dutch and German avian reoviruses by sequencing the σC protein. Vet. Res. 2003, 34, 203–212. [Google Scholar] [CrossRef]
- Lu, H.; Tang, Y.; Dunn, P.A.; Wallner-Pendleton, E.A.; Lin, L.; Knoll, E.A. Isolation and molecular characterization of newly emerging avian reovirus variants and novel strains in Pennsylvania, USA, 2011–2014. Sci. Rep. 2015, 5, 14727. [Google Scholar] [CrossRef] [PubMed]
- Troxler, S.; Rigomier, P.; Bilic, I.; Liebhart, D.; Prokofieva, I.; Robineau, B.; Hess, M. Identification of a new reovirus causing substantial losses in broiler production in France, despite routine vaccination of breeders. Vet. Rec. 2013, 172, 556. [Google Scholar] [CrossRef] [PubMed]
- Zhong, L.; Gao, L.; Liu, Y.; Li, K.; Wang, M.; Qi, X.; Gao, Y.; Wang, X. Genetic and pathogenic characterisation of 11 avian reovirus isolates from northern China suggests continued evolution of virulence. Sci. Rep. 2016, 6, 35271. [Google Scholar] [CrossRef] [PubMed]
- Hellal Kort, Y.; Bourogâa, H.; Gribaa, L.; Scott-Algara, D.; Ghram, A. Molecular characterization of avian reovirus isolates in Tunisia. Virol. J. 2013, 10, 12. [Google Scholar] [CrossRef] [PubMed]
- Sellers, H.S. Current limitations in control of viral arthritis and tenosynovitis caused by avian reoviruses in commercial poultry. Vet. Microbiol. 2017, 206, 152–156. [Google Scholar] [CrossRef] [PubMed]
- Palomino-Tapia, V.; Mitevski, D.; Inglis, T.; van der Meer, F.; Abdul-Careem, M.F. Molecular characterization of emerging avian reovirus variants isolated from viral arthritis cases in Western Canada 2012–2017 based on partial sigma (σ)C gene. Virology 2018, 522, 138–146. [Google Scholar] [CrossRef] [PubMed]
- Mosad, S.M.; Elmahallawy, E.K.; Alghamdi, A.M.; El-Khayat, F.; El-Khadragy, M.F.; Ali, L.A.; Abdo, W. Molecular and pathological investigation of avian reovirus (ARV) in Egypt with the assessment of the genetic variability of field strains compared to vaccine strains. Front. Microbiol. 2023, 14, 1156251. [Google Scholar] [CrossRef] [PubMed]
- Kovács, E.; Varga-Kugler, R.; Mató, T.; Homonnay, Z.; Tatár-Kis, T.; Farkas, S.; Kiss, I.; Bányai, K.; Palya, V. Identification of the main genetic clusters of avian reoviruses from a global strain collection. Front. Vet. Sci. 2023, 9, 1094761. [Google Scholar] [CrossRef] [PubMed]
- Yamaguchi, M.; Miyaoka, Y.; Hasan, M.A.; Kabir, M.H.; Shoham, D.; Murakami, H.; Takehara, K. Isolation and Molecular Characterization of Fowl Adenovirus and Avian Reovirus from Breeder Chickens in Japan in 2019–2021. J. Vet. Med. Sci. 2022, 84, 238–243. [Google Scholar] [CrossRef]
- Mase, M.; Gotou, M.; Inoue, D.; Masuda, T.; Watanabe, S.; Iseki, H. Genetic Analysis of Avian Reovirus Isolated from Chickens in Japan. Avian Dis. 2021, 65, 346–350. [Google Scholar] [CrossRef]
- Liu, H.J.; Lee, L.H.; Hsu, H.W.; Kuo, L.C.; Liao, M.H. Molecular evolution of avian reovirus: Evidence for genetic diversity and reassortment of the S-class genome segments and multiple cocirculating lineages. Virology 2003, 314, 336–349. [Google Scholar] [CrossRef][Green Version]
- Chen, H.; Yan, M.; Tang, Y.; Diao, Y. Pathogenicity and genomic characterization of a novel avian orthoreovius variant isolated from a vaccinated broiler flock in China. Avian Pathol. 2019, 48, 334–342. [Google Scholar] [CrossRef] [PubMed]
- Zhang, X.; Lei, X.; Ma, L.; Wu, J.; Bao, E. Genetic and pathogenic characteristics of newly emerging avian reovirus from infected chickens with clinical arthritis in China. Poult. Sci. 2019, 98, 5321–5329. [Google Scholar] [CrossRef] [PubMed]
- Kim, S.W.; Choi, Y.R.; Park, J.Y.; Wei, B.; Shang, K.; Zhang, J.F.; Jang, H.K.; Cha, S.Y.; Kang, M. Isolation and Genomic Characterization of Avian Reovirus from Wild Birds in South Korea. Front. Vet. Sci. 2022, 9, 794934. [Google Scholar] [CrossRef] [PubMed]
- Mirzazadeh, A.; Abbasnia, M.; Zahabi, H.; Hess, M. Genotypic characterization of two novel avian orthoreoviruses isolated in Iran from broilers with viral arthritis and malabsorption syndrome. Iran. J. Vet. Res. 2022, 23, 74–79. [Google Scholar] [CrossRef] [PubMed]
- Gál, B.; Varga-Kugler, R.; Ihász, K.; Kaszab, E.; Domán, M.; Farkas, S.; Bányai, K. Marked Genotype Diversity among Reoviruses Isolated from Chicken in Selected East-Central European Countries. Animals 2023, 13, 2137. [Google Scholar] [CrossRef]
- Egaña-Labrin, S.; Hauck, R.; Figueroa, A.; Stoute, S.; Shivaprasad, H.L.; Crispo, M.; Corsiglia, C.; Zhou, H.; Kern, C.; Crossley, B.; et al. Genotypic Characterization of Emerging Avian Reovirus Genetic Variants in California. Sci. Rep. 2019, 9, 9351. [Google Scholar] [CrossRef] [PubMed]
- Tantawi, H.H.; Amina, N.; Youssef, Y.I.; Fawzia, M.; Al-Abdulla, J.M.; El-Batrawi, A.; El-Ghawas, A.; Nasser, A.A.; Reda, I.M. Infectious tenosynovitis in broilers and broiler breeders in Egypt. Vet. Res. Commun. 1984, 8, 229–235. [Google Scholar] [CrossRef]
- Al-Ebshahy, E.; Mohamed, S.; Abas, O. First report of seroprevalence and genetic characterization of avian orthoreovirus in Egypt. Trop. Anim. Health Prod. 2020, 52, 1049–1054. [Google Scholar] [CrossRef]
- Owoade, A.A.; Ducatez, M.F.; Muller, C.P. Seroprevalence of avian influenza virus, infectious bronchitis virus, reovirus, avian pneumovirus, infectious laryngotracheitis virus, and avian leukosis virus in Nigerian poultry. Avian Dis. 2006, 50, 222–227. [Google Scholar] [CrossRef]
- Reck, C.; Menin, Á.; Canever, M.F.; Pilati, C.; Miletti, L.C. Molecular detection of Mycoplasma synoviae and avian reovirus infection in arthritis and tenosynovitis lesions of broiler and breeder chickens in Santa Catarina State, Brazil. J. S. Afr. Vet. Assoc. 2019, 90, 1–5. [Google Scholar] [CrossRef]
- Erol, N.; Şengül, S.S. Seroprevalence of avian reovirus infections in chickens in western provinces of Turkey. Kafkas Univ. Vet. Fak. Derg. 2012, 18, 653–656. [Google Scholar] [CrossRef][Green Version]
- Wunderwald, C.; Hoop, R.K. Serological monitoring of 40 Swiss fancy breed poultry flocks. Avian Pathol. 2002, 31, 157–162. [Google Scholar] [CrossRef]
- Baksi, S.; Rao, N.; Chauhan, P.; Chauhan, A. Sero-prevalence of avian reovirus in broiler breeders in different parts of India. PSM Vet. Res. 2018, 3, 22–25. [Google Scholar]
- Lostalé-Seijo, I.; Martínez-Costas, J.; Benavente, J. Interferon induction by avian reovirus. Virology 2016, 487, 104–111. [Google Scholar] [CrossRef][Green Version]
- Sellers, H.S. Avian Reoviruses from Clinical Cases of Tenosynovitis: An Overview of Diagnostic Approaches and 10-Year Review of Isolations and Genetic Characterization. Avian Dis. 2023, 66, 420–426. [Google Scholar] [CrossRef]



| Continent | Country | Reference Strains | Clinical Symptoms | Genotypic Clusters | Reference | |||||
|---|---|---|---|---|---|---|---|---|---|---|
| Africa | Tunisia | TU430 | Viral arthritis, and malabsorption syndrome | I | [25] | |||||
| TU105B6 | ||||||||||
| TU5 | ||||||||||
| TU97.2 | ||||||||||
| Egypt | Chicken/Egypt/Gharbia/1-20/2020 | Stunted growth and enlarged lemon-shaped proventriculus with reduced gizzard size | V | [28] | ||||||
| Chicken/Egypt/Gharbia/2-20/2020 | ||||||||||
| D2572/3/2/14EGVAR2 | Tenosynovitis/arthritis and runting–stunting syndrome | II | III | IV | V | [29] | ||||
| D2248/1/2/13EG | ||||||||||
| D2095/1/4/12EG | ||||||||||
| D2929/2/1/15EG | ||||||||||
| Asia | Japan | ARV Bro NGN20 7-1 2b | Viral arthritis/tenosynovitis, malabsorption syndrome, and runting–stunting syndrome | II | IV | V | [30] | |||
| ARV Bro GF20 3-7 b | ||||||||||
| ARV Lay NIGT20 30B2b | ||||||||||
| ARV Lay NIGT20 40J1 a | ||||||||||
| ARV Bro NGN20 7-1 b | ||||||||||
| ARV Bro GF20 4-1 a | ||||||||||
| JP/Tottori/2016 | N/A | I | VI | [31] | ||||||
| JP/Nagasaki/2017 | ||||||||||
| OS161 | Malabsorption | I | [32] | |||||||
| China | ARV LY383 China 2016 | Arthritis/tenosynovitis, runting–stunting syndrome, hepatitis, myocarditis, MAS, and central nervous system disease | V | [33] | ||||||
| HeN130728 | Foot and joint swelling, hemorrhage, foot scab, paralysis and lameness | I | II | III | VI | [34] | ||||
| LN160607-1 | ||||||||||
| GX150816 | ||||||||||
| SD150806 | ||||||||||
| JS170705-1 | ||||||||||
| South Korea | A15-48/Wild bird/Korea 2015 | Viral arthritis/tenosynovitis, MAS, runting–stunting syndrome, and respiratory diseases | I | [35] | ||||||
| A18-205/Wild bird/Korea2018 | ||||||||||
| Iran | ARV2IR018 | Viral arthritis and MAS | II | IV | [36] | |||||
| ARV1IR019 | ||||||||||
| Taiwan | 750505 | Tenosynovitis, respiratory, and MAS | I | II | IV | [21] | ||||
| T6 | ||||||||||
| 916 | ||||||||||
| 1017-1 | ||||||||||
| T6 | Respiratory disease, viral arthritis, and MAS | I | II | III | IV | [32] | ||||
| 601G | ||||||||||
| 918 | ||||||||||
| 916 | ||||||||||
| Europe | France | 11-12523 | Poor growth rates, lameness, ruptures of gastrocnemicus tendons, and nonuniform bodyweights | I | [23] | |||||
| 11-17268 | ||||||||||
| 12-1167 | ||||||||||
| Germany | GEL06 97M | Tenosynovitis, and MAS | I | II | III | IV | V | [21] | ||
| GEL13 98M | ||||||||||
| GEL01 96T | ||||||||||
| GEL15 00M | ||||||||||
| The Netherland | NLI03 92T | Tenosynovitis, and MAS | I | II | IV | [21] | ||||
| NLI20 98M | ||||||||||
| NLA13 96T | ||||||||||
| Hungary | HUN131 | Lameness, runting–stunting syndrome, and uneven growth rate | I | II | III | IV | V | [37] | ||
| HUN392 | ||||||||||
| HUN290 | ||||||||||
| HUN142 | ||||||||||
| HUN385 | ||||||||||
| Romania | ROM6 | Runting–stunting syndrome | II | IV | ||||||
| ROM11 | ||||||||||
| Ukraine | UKR1 | Mortality | IV | |||||||
| Russia | RUS1 | Runting–stunting syndrome | IV | |||||||
| North America | Canada | SK R38 | Unilateral or bilateral inflammation of tendons, ruffled feathers, lameness, splayed legs, and reluctance to get up and walk | II | IV | V | VI | [4] | ||
| RAM-1 | ||||||||||
| 05682/12 | ||||||||||
| NLI12 96M | ||||||||||
| Pennsylvania | Reo/PA/Broiler/05273a/14 | Lesions of pericarditis, swelling, edema, and hemorrhages in the tendons and tendon sheath | II | III | IV | V | VI | [22] | ||
| Reo/PA/Broiler/07634/14 | ||||||||||
| Reo/PA/Broiler/30857/11 | ||||||||||
| Reo/PA/Broiler/07209a/13 | ||||||||||
| Reo/PA/Broiler/03476/12 | ||||||||||
| Canada | 17-0160-Broiler-AB-2017 | Unilateral lameness, subcutaneous hemorrhage, rupture of tendon, and secondary bacterial infection | I | II | III | IV | V | VI | [27] | |
| 14-0041-Broiler-SK-2014 | ||||||||||
| 16-0711-Broiler-BC-2016 | ||||||||||
| 12-1009-Broiler-AB-2012 | ||||||||||
| 15-0157-Broiler-BC-2015 | ||||||||||
| 17-0025-Broiler-AB-2017 | ||||||||||
| California | MK247039 | Swollen hock joints, lameness, stunting, and lack of uniformity | I | II | III | IV | V | VI | [38] | |
| MK247050 | ||||||||||
| MK246988 | ||||||||||
| MK247008 | ||||||||||
| MK247040 | ||||||||||
| MK247049 | ||||||||||
| South America | Brazil | Reo/BR_Sc_6996 | Synovial membranes hyperplasia, inflammation, hemorrhages, fibrin deposition, and necrosis of muscle fibers | II | V | [6] | ||||
| Reo/BR_Sc_7001 | ||||||||||
| BR-3118 | Tenosynovitis, and MAS | I | II | III | V | [8] | ||||
| BR/2290 | ||||||||||
| BR-5881 | ||||||||||
| BR/3292 | ||||||||||
| Oceania | Australia | SOM-4 | Unclear | V | [21] | |||||
| RAM-1 | Healthy | |||||||||
| RAM-1 | Healthy | V | VI | [32] | ||||||
| SOM-4 | Viral arthritis | |||||||||
| Clusters | TS | RS | TS/RS | MAS | RES | Other | ND | Healthy | Continent | References |
|---|---|---|---|---|---|---|---|---|---|---|
| GC I | 38 | 2 | 0 | 21 | 2 | 12 | 8 | 2 | Africa, America, Asia, Europe, Middle East | [8,21,25,29,32] |
| GC II | 9 | 7 | 1 | 2 | 0 | 18 | 6 | 0 | Africa, America, Asia, Europe, Middle East | [8,21,29,32] |
| GC III | 2 | 1 | 0 | 3 | 0 | 9 | 2 | 0 | Africa, America, Asia, Europe, Middle East | [8,21,29,32] |
| GC IV | 17 | 10 | 1 | 16 | 0 | 29 | 12 | 2 | Africa, America, Asia, Europe, Middle East | [21,29,32] |
| GC V | 7 | 3 | 0 | 3 | 0 | 1 | 2 | 2 | Africa, America, Asia, Europe, Middle East, Australia | [8,21,29,32] |
| GC VI | 46 | 0 | 0 | 0 | 0 | 0 | 0 | 0 | America, Asia, Australia | [22,27,31,32,34,38] |
Disclaimer/Publisher’s Note: The statements, opinions and data contained in all publications are solely those of the individual author(s) and contributor(s) and not of MDPI and/or the editor(s). MDPI and/or the editor(s) disclaim responsibility for any injury to people or property resulting from any ideas, methods, instructions or products referred to in the content. |
© 2024 by the authors. Licensee MDPI, Basel, Switzerland. This article is an open access article distributed under the terms and conditions of the Creative Commons Attribution (CC BY) license (https://creativecommons.org/licenses/by/4.0/).
Share and Cite
Rafique, S.; Rashid, F.; Wei, Y.; Zeng, T.; Xie, L.; Xie, Z. Avian Orthoreoviruses: A Systematic Review of Their Distribution, Dissemination Patterns, and Genotypic Clustering. Viruses 2024, 16, 1056. https://doi.org/10.3390/v16071056
Rafique S, Rashid F, Wei Y, Zeng T, Xie L, Xie Z. Avian Orthoreoviruses: A Systematic Review of Their Distribution, Dissemination Patterns, and Genotypic Clustering. Viruses. 2024; 16(7):1056. https://doi.org/10.3390/v16071056
Chicago/Turabian StyleRafique, Saba, Farooq Rashid, You Wei, Tingting Zeng, Liji Xie, and Zhixun Xie. 2024. "Avian Orthoreoviruses: A Systematic Review of Their Distribution, Dissemination Patterns, and Genotypic Clustering" Viruses 16, no. 7: 1056. https://doi.org/10.3390/v16071056
APA StyleRafique, S., Rashid, F., Wei, Y., Zeng, T., Xie, L., & Xie, Z. (2024). Avian Orthoreoviruses: A Systematic Review of Their Distribution, Dissemination Patterns, and Genotypic Clustering. Viruses, 16(7), 1056. https://doi.org/10.3390/v16071056

