m6A Reader YTHDC1 Impairs Respiratory Syncytial Virus Infection by Downregulating Membrane CX3CR1 Expression
Abstract
1. Introduction
2. Materials and Methods
2.1. Cell Culture
2.2. RSV-GFP Infection
2.3. Manipulation of YTHDC1
2.4. Analyzing CX3CR1 Expression Using Flow Cytometry
2.5. Western Blot
2.6. Real-Time PCR
2.7. Single Molecule Fluorescence In Situ Hybridization
3. Results
3.1. YTHDC1 Manipulation Influences RSV Gene Expression and Viral Infection
3.2. YTHDC1 Is Not Involved in the Activation of the Type 1 IFN Pathway
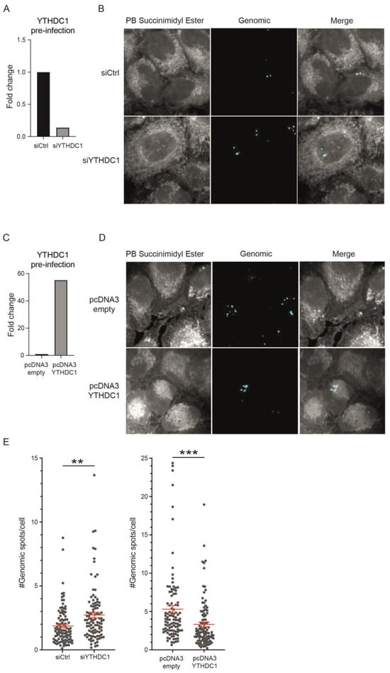
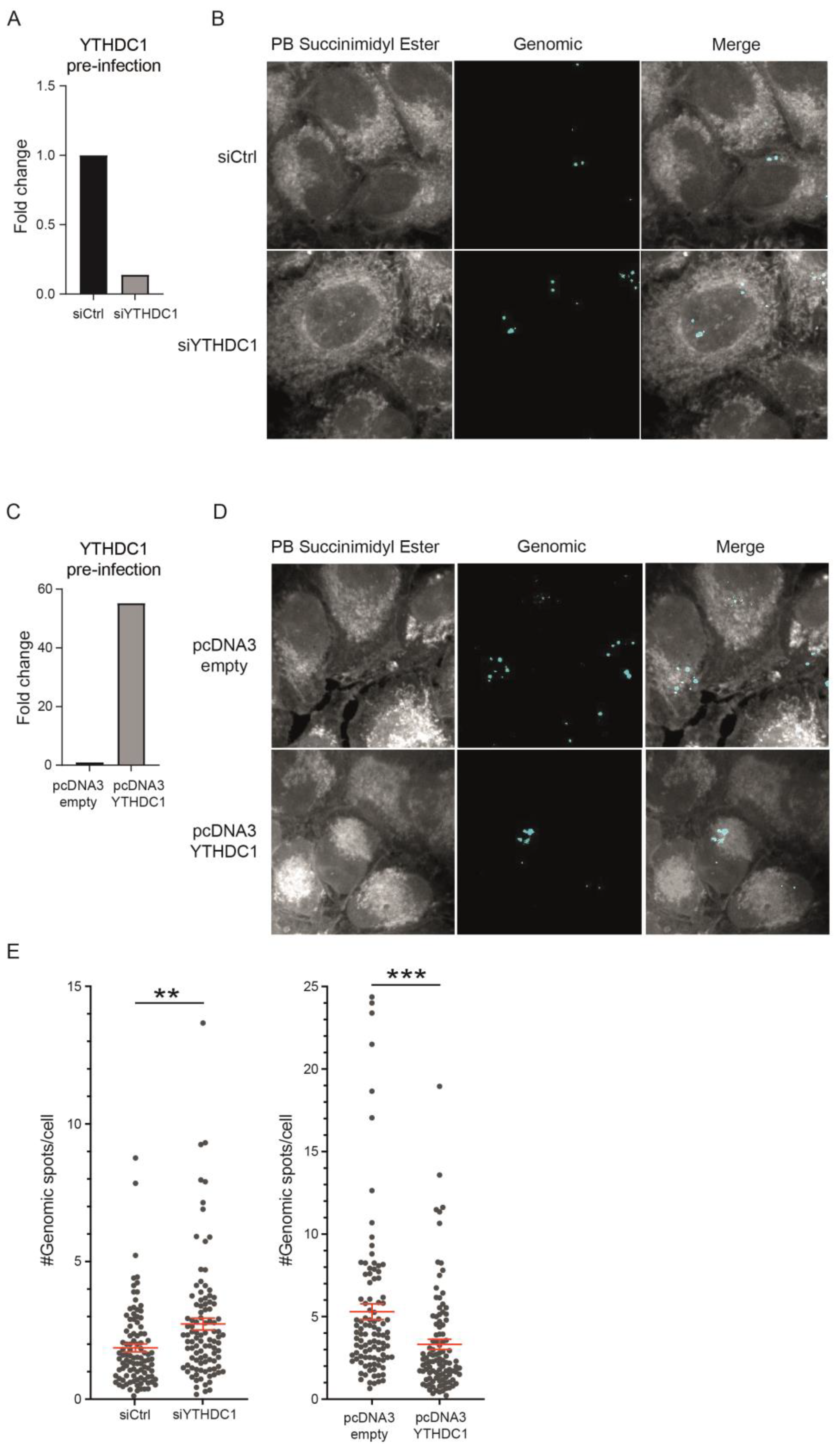
3.3. YTHDC1 Regulates Viral Entry of RSV
3.4. YTHDC1 Regulates the Expression of the RSV Entry Receptor CX3CR1
4. Discussion
Author Contributions
Funding
Institutional Review Board Statement
Informed Consent Statement
Data Availability Statement
Acknowledgments
Conflicts of Interest
Glossary
| A549 cells | Adenocarcinomic human alveolar basal epithelial cells. |
| ALKBH5 | AlkB Homolog 5, RNA demethylase and ‘eraser’ protein of m6A. |
| CX3CR1 | CX3C motif chemokine receptor 1 is an important entry receptor for RSV on lung epithelial cells. |
| Erasers | Demethylase proteins are able to remove m6A from the RNA. |
| Glycoproteins F and G | Proteins located on the surface of the RSV virion mediate viral entry by interaction with molecules expressed on the host cell surface. |
| Heparan sulfate proteoglycans | Expressed on the surface of (lung) epithelial cells and interact with RSV F and G proteins. |
| N6-methyladenosine | Methyl-group on the RNA, abbreviated to m6A. |
| METTL3 | Methyltransferase-like 3, a catalytic subunit of the m6A ‘writer’ complex. This protein complex provides the addition of m6A to the RNA. |
| PRRs | Pattern recognition receptors are a class of sensory proteins that recognize molecules that are typical for pathogens. |
| Readers | Proteins that are able to bind to m6A and thereby determine the faith of the methylated RNA. |
| Respiratory syncytial virus (RSV) | A negative-sense, single-stranded RNA virus. Most prevalent cause of respiratory tract infection in children. |
| RIG-I | Retinoic acid-inducible gene I. Cytosolic PRR. Recognizes viral RNA in the host cell. |
| RSV-NS1 | RSV non-structural protein NS1 |
| Ruxolitinib | Inhibitor of IFN-induced Janus kinase (JAK) signaling. |
| smFISH | Single-molecule fluorescence in situ hybridization is an imaging technique using short, fluorescent probes to label RNA molecules. Here, the technique is used to visualize early RSV infection. |
| Vero cells | Immortalized kidney epithelial cells from African green monkey. |
| Writers | A complex of methylase proteins that add the m6A modification to the RNA. |
| YTHDF1, -2 and -3 | YTH domain-containing family 1, -2 and -3, cytosolic ‘reader’ proteins of m6A mostly involved in RNA decay. Found to be positively regulating viral replication. |
| YTHDC1 | YTH domain-containing protein 1, nuclear ‘reader’ protein of m6A involved in RNA splicing and nuclear export. |
Appendix A

References
- Cohen, C.; Zar, H.J. Deaths from RSV in young infants—The hidden community burden. Lancet Glob. Health 2022, 10, e169–e170. [Google Scholar] [CrossRef]
- Soni, A.; Kabra, S.K.; Lodha, R. Respiratory Syncytial Virus Infection: An Update. Indian J. Pediatr. 2023, 90, 1245–1253. [Google Scholar] [CrossRef] [PubMed]
- Langedijk, A.C.; Bont, L.J. Respiratory syncytial virus infection and novel interventions. Nat. Rev. Microbiol. 2023, 21, 734–749. [Google Scholar] [CrossRef] [PubMed]
- U.S. FDA Approves ABRYSVOTM Pfizer’s Vaccine for the Prevention of Respiratory Syncytial Virus (RSV) in Older Adults; Pfizer, Inc.: New York, NY, USA, 2023.
- Krusat, T.; Streckert, H.J. Heparin-Dependent Attachment of Respiratory Syncytial Virus (RSV) to Host Cells. Arch. Virol. 1997, 142, 1247–1254. [Google Scholar] [CrossRef] [PubMed]
- Feldman, S.A.; Audet, S.; Beeler, J.A. The Fusion Glycoprotein of Human Respiratory Syncytial Virus Facilitates Virus Attachment and Infectivity via an Interaction with Cellular Heparan Sulfate. J. Virol. 2000, 74, 6442–6447. [Google Scholar] [CrossRef]
- Griffiths, C.D.; Bilawchuk, L.M.; McDonough, J.E.; Jamieson, K.C.; Elawar, F.; Cen, Y.; Duan, W.; Lin, C.; Song, H.; Casanova, J.-L.; et al. IGF1R is an entry receptor for respiratory syncytial virus. Nature 2020, 583, 615–619. [Google Scholar] [CrossRef]
- Behera, A.K.; Matsuse, H.; Kumar, M.; Kong, X.; Lockey, R.F.; Mohapatra, S.S. Blocking intercellular adhesion molecule-1 on human epithelial cells decreases respiratory syncytial virus infection. Biochem. Biophys. Res. Commun. 2001, 280, 188–195. [Google Scholar] [CrossRef]
- Feldman, S.A.; Hendry, R.M.; Beeler, J.A. Identification of a Linear Heparin Binding Domain for Human Respiratory Syncytial Virus Attachment Glycoprotein G. J. Virol. 1999, 73, 6610–6617. [Google Scholar] [CrossRef] [PubMed]
- Currier, M.G.; Lee, S.; Stobart, C.C.; Hotard, A.L.; Villenave, R.; Meng, J.; Pretto, C.D.; Shields, M.D.; Nguyen, M.T.; Todd, S.O.; et al. EGFR Interacts with the Fusion Protein of Respiratory Syncytial Virus Strain 2-20 and Mediates Infection and Mucin Expression. PLoS Pathog. 2016, 12, e1005622. [Google Scholar] [CrossRef]
- Tayyari, F.; Marchant, D.; Moraes, T.J.; Duan, W.; Mastrangelo, P.; Hegele, R.G. Identification of nucleolin as a cellular receptor for human respiratory syncytial virus. Nat. Med. 2011, 17, 1132–1135. [Google Scholar] [CrossRef]
- Gokhale, N.S.; McIntyre, A.B.R.; McFadden, M.J.; Roder, A.E.; Kennedy, E.M.; Gandara, J.A.; Hopcraft, S.E.; Quicke, K.M.; Vazquez, C.; Willer, J.; et al. N6-Methyladenosine in Flaviviridae Viral RNA Genomes Regulates Infection. Cell Host Microbe 2016, 20, 654–665. [Google Scholar] [CrossRef] [PubMed]
- Lichinchi, G.; Gao, S.; Saletore, Y.; Gonzalez, G.M.; Bansal, V.; Wang, Y.; Mason, C.E.; Rana, T.M. Dynamics of the human and viral m6A RNA methylomes during HIV-1 infection of T cells. Nat. Microbiol. 2016, 1, 16011. [Google Scholar] [CrossRef] [PubMed]
- Courtney, D.G.; Kennedy, E.M.; Dumm, R.E.; Bogerd, H.P.; Tsai, K.; Heaton, N.S.; Cullen, B.R. Epitranscriptomic Enhancement of Influenza A Virus Gene Expression and Replication. Cell Host Microbe 2017, 22, 377–386.e5. [Google Scholar] [CrossRef] [PubMed]
- Ye, F.; Chen, E.R.; Nilsen, T.W. Kaposi’s Sarcoma-Associated Herpesvirus Utilizes and Manipulates RNA N6-Adenosine Methylation to Promote Lytic Replication. J. Virol. 2017, 91, e00466-17. [Google Scholar] [CrossRef] [PubMed]
- Zheng, G.; Dahl, J.A.; Niu, Y.; Fedorcsak, P.; Huang, C.-M.; Li, C.J.; Vågbø, C.B.; Shi, Y.; Wang, W.-L.; Song, S.-H.; et al. ALKBH5 Is a Mammalian RNA Demethylase that Impacts RNA Metabolism and Mouse Fertility. Mol. Cell. 2013, 49, 18–29. [Google Scholar] [CrossRef] [PubMed]
- Hesser, C.R.; Karijolich, J.; Dominissini, D.; He, C.; Glaunsinger, B.A. N6-methyladenosine modification and the YTHDF2 reader protein play cell type specific roles in lytic viral gene expression during Kaposi’s sarcoma-associated herpesvirus infection. PLoS Pathog. 2018, 14, e1006995. [Google Scholar] [CrossRef] [PubMed]
- Tan, B.; Liu, H.; Zhang, S.; da Silva, S.R.; Zhang, L.; Meng, J.; Cui, X.; Yuan, H.; Sorel, O.; Zhang, S.-W.; et al. Viral and cellular N6-methyladenosine and N6,2′-O-dimethyladenosine epitranscriptomes in the KSHV life cycle. Nat. Microbiol. 2017, 3, 108–120. [Google Scholar] [CrossRef]
- Tsai, K.; Courtney, D.G.; Cullen, B.R. Addition of m6A to SV40 late mRNAs enhances viral structural gene expression and replication. PLoS Pathog. 2018, 14, e1006919. [Google Scholar] [CrossRef]
- Hao, H.; Hao, S.; Chen, H.; Chen, Z.; Zhang, Y.; Wang, J.; Wang, H.; Zhang, B.; Qiu, J.; Deng, F.; et al. N6-methyladenosine modification and METTL3 modulate enterovirus 71 replication. Nucleic Acids Res. 2019, 47, 362–374. [Google Scholar] [CrossRef]
- Xue, M.; Zhao, B.S.; Zhang, Z.; Lu, M.; Harder, O.; Chen, P.; Lu, Z.; Li, A.; Ma, Y.; Xu, Y.; et al. Viral N6-methyladenosine upregulates replication and pathogenesis of human respiratory syncytial virus. Nat. Commun. 2019, 10, 4595. [Google Scholar] [CrossRef]
- Feng, Q.; Zhao, H.; Xu, L.; Xie, Z. N6-Methyladenosine Modification and Its Regulation of Respiratory Viruses. Front. Cell Dev. Biol. 2021, 9, 699997. [Google Scholar] [CrossRef]
- Li, N.; Hui, H.; Bray, B.; Gonzalez, G.M.; Zeller, M.; Anderson, K.G.; Knight, R.; Smith, D.; Wang, Y.; Carlin, A.F.; et al. METTL3 regulates viral m6A RNA modification and host cell innate immune responses during SARS-CoV-2 infection. Cell Rep. 2021, 35, 109091. [Google Scholar] [CrossRef]
- Price, A.M.; Hayer, K.E.; McIntyre, A.B.R.; Gokhale, N.S.; Abebe, J.S.; Della Fera, A.N.; Mason, C.E.; Horner, S.M.; Wilson, A.C.; Depledge, D.P.; et al. Direct RNA sequencing reveals m6A modifications on adenovirus RNA are necessary for efficient splicing. Nat. Commun. 2020, 11, 6016. [Google Scholar] [CrossRef] [PubMed]
- Lu, M.; Zhang, Z.; Xue, M.; Zhao, B.S.; Harder, O.; Li, A.; Liang, X.; Gao, T.Z.; Xu, Y.; Zhou, J.; et al. N6-methyladenosine modification enables viral RNA to escape recognition by RNA sensor RIG-I. Nat. Microbiol. 2020, 5, 584–598. [Google Scholar] [CrossRef] [PubMed]
- Lu, M.; Xue, M.; Wang, H.T.; Kairis, E.L.; Ahmad, S.; Wei, J.; Zhang, Z.; Liu, Q.; Zhang, Y.; Gao, Y.; et al. Nonsegmented Negative-Sense RNA Viruses Utilize N6-Methyladenosine (m6A) as a Common Strategy to Evade Host Innate Immunity. J. Virol. 2021, 95, e01939-20. [Google Scholar] [CrossRef]
- Xue, M.; Zhang, Y.; Wang, H.; Kairis, E.L.; Lu, M.; Ahmad, S.; Attia, Z.; Harder, O.; Zhang, Z.; Wei, J.; et al. Viral RNA N6-methyladenosine modification modulates both innate and adaptive immune responses of human respiratory syncytial virus. PLoS Pathog. 2021, 17, e1010142. [Google Scholar] [CrossRef]
- Zhang, Q.; Cao, X. Epigenetic regulation of the innate immune response to infection. Nat. Rev. Immunol. 2019, 19, 417–432. [Google Scholar] [CrossRef] [PubMed]
- Lichinchi, G.; Zhao, B.S.; Wu, Y.; Lu, Z.; Qin, Y.; He, C.; Rana, T.M. Dynamics of Human and Viral RNA Methylation during Zika Virus Infection. Cell Host Microbe 2016, 20, 666–673. [Google Scholar] [CrossRef] [PubMed]
- Xiao, W.; Adhikari, S.; Dahal, U.; Chen, Y.-S.; Hao, Y.-J.; Sun, B.-F.; Sun, H.-Y.; Li, A.; Ping, X.-L.; Lai, W.-Y.; et al. Nuclear m6A Reader YTHDC1 Regulates mRNA Splicing. Mol. Cell. 2016, 61, 507–519. [Google Scholar] [CrossRef]
- Roundtree, I.A.; Luo, G.Z.; Zhang, Z.; Wang, X.; Zhou, T.; Cui, Y.; Sha, J.; Huang, X.; Guerrero, L.; Xie, P.; et al. YTHDC1 mediates nuclear export of N6-methyladenosine methylated mRNAs. Elife 2017, 6, e31311. [Google Scholar] [CrossRef]
- Gáspár, I.; Wippich, F.; Ephrussi, A. Terminal Deoxynucleotidyl Transferase Mediated Production of Labeled Probes for Single-molecule FISH or RNA Capture. Bio Protoc. 2018, 8, e2750. [Google Scholar] [CrossRef] [PubMed]
- Lee, H.K.; Jung, O.; Hennighausen, L. JAK inhibitors dampen activation of interferon-stimulated transcription of ACE2 isoforms in human airway epithelial cells. Commun. Biol. 2021, 4, 654. [Google Scholar] [CrossRef] [PubMed]
- Mesa, R.A.; Yasothan, U.; Kirkpatrick, P. Ruxolitinib. Nat. Rev. Drug Discov. 2012, 11, 103–104. [Google Scholar] [CrossRef] [PubMed]
- Diaz, M.O.; Ziemin, S.; Le Beau, M.M.; Pitha, P.; Smith, S.D.; Chilcote, R.R.; Rowley, J.D. Homozygous Deletion of the α- and β1-Interferon Genes in Human Leukemia and Derived Cell Lines (Tumor-Suppressor Genes/Acute Lymphoblastic Leukemia/5’-Methylthioadenosine Phosphorylase/Chromosome 9). Proc. Natl. Acad. Sci. USA 1988, 85, 5259–5263. [Google Scholar] [CrossRef] [PubMed]
- Emeny, J.M.; Morgan, M.J. Regulation of the Interferon System: Evidence That Vero Cells Have a Genetic Defect in Interferon Production. J. Gen. Virol. 1979, 43, 247–252. [Google Scholar] [CrossRef] [PubMed]
- McFadden, M.J.; McIntyre, A.B.R.; Mourelatos, H.; Abell, N.S.; Gokhale, N.S.; Ipas, H.; Xhemalçe, B.; Mason, C.E.; Horner, S.M. Post-transcriptional regulation of antiviral gene expression by N6-methyladenosine. Cell Rep. 2021, 34, 108798. [Google Scholar] [CrossRef] [PubMed]
- Brocard, M.; Ruggieri, A.; Locker, N. m6A RNA methylation, a new hallmark in virus-host interactions. J. Gen. Virol. 2017, 98, 2207–2214. [Google Scholar] [CrossRef] [PubMed]
- Narayan, P.; Ayers, D.F.; Rottman, F.M.; Maroney, P.A.; Nilsen, T.W. Unequal Distribution of N6-Methyladenosine in Influenza Virus mRNAs. Mol. Cell. Biol. 1987, 7, 1572–1575. [Google Scholar]
- Anderson, C.S.; Chirkova, T.; Slaunwhite, C.G.; Qiu, X.; Walsh, E.E.; Anderson, L.J.; Mariani, T.J. CX3CR1 Engagement by Respiratory Syncytial Virus Leads to Induction of Nucleolin and Dysregulation of Cilium-Related Genes. J. Virol. 2021, 95, e00095-21. [Google Scholar] [CrossRef]
- Johnson, S.M.; McNally, B.A.; Ioannidis, I.; Flano, E.; Teng, M.N.; Oomens, A.G.; Walsh, E.E.; Peeples, M.E. Respiratory Syncytial Virus Uses CX3CR1 as a Receptor on Primary Human Airway Epithelial Cultures. PLoS Pathog. 2015, 11, e1005318. [Google Scholar] [CrossRef]
- Chirkova, T.; Lin, S.; Oomens, A.G.P.; Gaston, K.A.; Boyoglu-Barnum, S.; Meng, J.; Stobart, C.C.; Cotton, C.U.; Hartert, T.V.; Moore, M.L.; et al. CX3CR1 is an important surface molecule for respiratory syncytial virus infection in human airway epithelial cells. J. Gen. Virol. 2015, 96, 2543–2556. [Google Scholar] [CrossRef] [PubMed]
- Zhang, W.; Choi, Y.; Haynes, L.M.; Harcourt, J.L.; Anderson, L.J.; Jones, L.P.; Tripp, R.A. Vaccination To Induce Antibodies Blocking the CX3C-CX3CR1 Interaction of Respiratory Syncytial Virus G Protein Reduces Pulmonary Inflammation and Virus Replication in Mice. J. Virol. 2010, 84, 1148–1157. [Google Scholar] [CrossRef] [PubMed]
- Harcourt, J.L.; Karron, R.A.; Tripp, R.A. Anti-G Protein Antibody Responses to Respiratory Syncytial Virus Infection or Vaccination Are Associated with Inhibition of G Protein CX3C-CX3CR1 Binding and Leukocyte Chemotaxis. J. Infect. Dis. 2004, 190, 1936–1940. [Google Scholar] [CrossRef] [PubMed]





Disclaimer/Publisher’s Note: The statements, opinions and data contained in all publications are solely those of the individual author(s) and contributor(s) and not of MDPI and/or the editor(s). MDPI and/or the editor(s) disclaim responsibility for any injury to people or property resulting from any ideas, methods, instructions or products referred to in the content. |
© 2024 by the authors. Licensee MDPI, Basel, Switzerland. This article is an open access article distributed under the terms and conditions of the Creative Commons Attribution (CC BY) license (https://creativecommons.org/licenses/by/4.0/).
Share and Cite
Picavet, L.W.; van Vroonhoven, E.C.N.; Scholman, R.C.; Smits, Y.T.H.; Banerjee, R.; Besteman, S.B.; Viveen, M.C.; van der Vlist, M.M.; Tanenbaum, M.E.; Lebbink, R.J.; et al. m6A Reader YTHDC1 Impairs Respiratory Syncytial Virus Infection by Downregulating Membrane CX3CR1 Expression. Viruses 2024, 16, 778. https://doi.org/10.3390/v16050778
Picavet LW, van Vroonhoven ECN, Scholman RC, Smits YTH, Banerjee R, Besteman SB, Viveen MC, van der Vlist MM, Tanenbaum ME, Lebbink RJ, et al. m6A Reader YTHDC1 Impairs Respiratory Syncytial Virus Infection by Downregulating Membrane CX3CR1 Expression. Viruses. 2024; 16(5):778. https://doi.org/10.3390/v16050778
Chicago/Turabian StylePicavet, Lucas W., Ellen C. N. van Vroonhoven, Rianne C. Scholman, Yesper T. H. Smits, Rupa Banerjee, Sjanna B. Besteman, Mattheus C. Viveen, Michiel M. van der Vlist, Marvin E. Tanenbaum, Robert J. Lebbink, and et al. 2024. "m6A Reader YTHDC1 Impairs Respiratory Syncytial Virus Infection by Downregulating Membrane CX3CR1 Expression" Viruses 16, no. 5: 778. https://doi.org/10.3390/v16050778
APA StylePicavet, L. W., van Vroonhoven, E. C. N., Scholman, R. C., Smits, Y. T. H., Banerjee, R., Besteman, S. B., Viveen, M. C., van der Vlist, M. M., Tanenbaum, M. E., Lebbink, R. J., Vastert, S. J., & van Loosdregt, J. (2024). m6A Reader YTHDC1 Impairs Respiratory Syncytial Virus Infection by Downregulating Membrane CX3CR1 Expression. Viruses, 16(5), 778. https://doi.org/10.3390/v16050778

