Transcriptomic Responses to Koi Herpesvirus in Isolated Blood Leukocytes from Infected Common Carp
Abstract
1. Introduction
2. Materials and Methods
2.1. KHV Inoculum Preparation
2.2. Carp Experimental Infection and Blood Samples
2.3. Leukocyte Isolation and Blood Cell Population Count
2.4. Flow Cytometry Detection of KHV in Peripheral Blood Leukocytes
2.5. Library Prep and RNA Sequencing
2.6. Annotation of the Common Carp Genome
2.7. Sequence Pre-Processing, Read Mapping, and Abundance Estimation
2.8. Functional Annotation Analysis
2.9. Real-Time PCR Validation of RNA-Seq Differentially Expressed Genes
3. Results
3.1. Detection of KHV in White Blood Cells
3.2. Transcriptome Mapping of Carp Blood Leukocytes
3.3. Koi Herpesvirus Transcripts in Carp Leukocytes
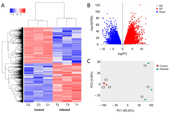
3.4. Hierarchical Clustering Revealed Dramatic Differential Transcription Profiles in KHV-Infected Carp Leukocytes
3.5. Gene Set Enrichment Analyses and Over-Representation of KEGG Pathways in KHV-Infected Leukocytes
3.6. Carp Blood Leukocyte Immunophenotype in Response to Koi Herpesvirus Infection
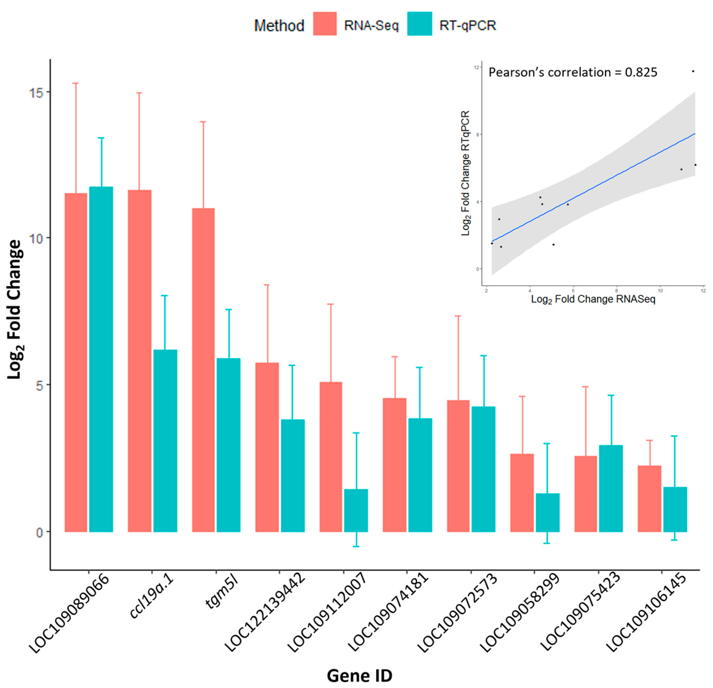
3.7. Real-Time PCR Validation of RNA-Seq Data
4. Discussion
5. Conclusions
Supplementary Materials
Author Contributions
Funding
Institutional Review Board Statement
Informed Consent Statement
Data Availability Statement
Acknowledgments
Conflicts of Interest
References
- Haenen, O.L.M.; Way, K.; Bergmann, S.M.; Ariel, E. The Emergence of Koi Herpesvirus and Its Significance to European Aquaculture. Bull. Eur. Assoc. Fish Pathol. 2004, 24, 293–307. [Google Scholar]
- Miwa, S.; Kiryu, I.; Yuasa, K.; Ito, T.; Kaneko, T. Pathogenesis of Acute and Chronic Diseases Caused by Cyprinid Herpesvirus-3. J. Fish Dis. 2015, 38, 695–712. [Google Scholar] [CrossRef] [PubMed]
- Pokorova, D.; Vesely, T.; Piackova, V.; Reschova, S.; Hulova, J. Current Knowledge on Koi Herpesvirus (KHV): A Review. Vet. Med. 2005, 50, 139–148. [Google Scholar] [CrossRef]
- Klafack, S.; Wang, Q.; Zeng, W.; Wang, Y.; Li, Y.; Zheng, S.; Kempter, J.; Lee, P.Y.; Matras, M.; Bergmann, S.M. Genetic Variability of Koi Herpesvirus in Vitro-a Natural Event? Front. Microbiol. 2017, 8, 982. [Google Scholar] [CrossRef]
- Waltzek, T.B.; Kelley, G.O.; Stone, D.M.; Way, K.; Hanson, L.; Fukuda, H.; Hirono, I.; Aoki, T.; Davison, A.J.; Hedrick, R.P. Koi Herpesvirus Represents a Third Cyprinid Herpesvirus (CyHV-3) in the Family Herpesviridae. J. Gen. Virol. 2005, 86, 1659–1667. [Google Scholar] [CrossRef] [PubMed]
- Aoki, T.; Hirono, I.; Kurokawa, K.; Fukuda, H.; Nahary, R.; Eldar, A.; Davison, A.J.; Waltzek, T.B.; Bercovier, H.; Hedrick, R.P. Genome Sequences of Three Koi Herpesvirus Isolates Representing the Expanding Distribution of an Emerging Disease Threatening Koi and Common Carp Worldwide. J. Virol. 2007, 81, 5058–5065. [Google Scholar] [CrossRef]
- Hanson, L.; Dishon, A.; Kotler, M. Herpesviruses That Infect Fish. Viruses 2011, 3, 2160–2191. [Google Scholar] [CrossRef]
- Lee, X.; Yi, Y.; Weng, S.; Zeng, J.; Zhang, H.; He, J.; Dong, C. Transcriptomic Analysis of Koi (Cyprinus carpio) Spleen Tissue upon Cyprinid Herpesvirus 3 (CyHV3) Infection Using next Generation Sequencing. Fish Shellfish Immunol. 2016, 49, 213–224. [Google Scholar] [CrossRef]
- Cano, I.; Mulhearn, B.; Akter, S.; Paley, R. Seroconversion and Skin Mucosal Parameters during Koi Herpesvirus Shedding in Common Carp, Cyprinus carpio. Int. J. Mol. Sci. 2020, 21, 8482. [Google Scholar] [CrossRef]
- Adamek, M.; Syakuri, H.; Harris, S.; Rakus, K.; Brogden, G.; Matras, M.; Irnazarow, I.; Steinhagen, D. Cyprinid Herpesvirus 3 Infection Disrupts the Skin Barrier of Common Carp (Cyprinus carpio L.). Vet. Microbiol. 2013, 162, 456–470. [Google Scholar] [CrossRef]
- Jia, Z.; Wu, N.; Jiang, X.; Li, H.; Sun, J.; Shi, M.; Li, C.; Ge, Y.; Hu, X.; Ye, W.; et al. Integrative Transcriptomic Analysis Reveals the Immune Mechanism for a CyHV-3-Resistant Common Carp Strain. Front. Immunol. 2021, 12, 687151. [Google Scholar] [CrossRef] [PubMed]
- Rakus, K.L.; Irnazarow, I.; Adamek, M.; Palmeira, L.; Kawana, Y.; Hirono, I.; Kondo, H.; Matras, M.; Steinhagen, D.; Flasz, B.; et al. Gene Expression Analysis of Common Carp (Cyprinus carpio L.) Lines during Cyprinid Herpesvirus 3 Infection Yields Insights into Differential Immune Responses. Dev. Comp. Immunol. 2012, 37, 65–76. [Google Scholar] [CrossRef] [PubMed]
- Hwang, J.; Kim, J.E.; Kim, H.; Lee, J.-H. Immune Response to Koi Herpesvirus (KHV) of Koi and Koi × Red Common Carp (Cyprinus carpio). Dev. Reprod. 2017, 21, 361–370. [Google Scholar] [CrossRef]
- Tadmor-Levi, R.; Doron-Faigenboim, A.; Marcos-Hadad, E.; Petit, J.; Hulata, G.; Forlenza, M.; Wiegertjes, G.F.; David, L. Different Transcriptional Response between Susceptible and Resistant Common Carp (Cyprinus carpio) Fish Hints on the Mechanism of CyHV-3 Disease Resistance. BMC Genom. 2019, 20, 1019. [Google Scholar] [CrossRef] [PubMed]
- Neave, M.J.; Sunarto, A.; McColl, K.A. Transcriptomic Analysis of Common Carp Anterior Kidney during Cyprinid Herpesvirus 3 Infection: Immunoglobulin Repertoire and Homologue Functional Divergence. Sci. Rep. 2017, 85, 4954–4962. [Google Scholar] [CrossRef]
- Eide, K.E.; Miller-Morgan, T.; Heidel, J.R.; Kent, M.L.; Bildfell, R.J.; LaPatra, S.; Watson, G.; Jin, L. Investigation of Koi Herpesvirus Latency in Koi. J. Virol. 2011, 85, 4954–4962. [Google Scholar] [CrossRef]
- Reed, A.N.; Izume, S.; Dolan, B.P.; LaPatra, S.; Kent, M.; Dong, J.; Jin, L. Identification of B Cells as a Major Site for Cyprinid Herpesvirus 3 Latency. J. Virol. 2014, 88, 9297–9309. [Google Scholar] [CrossRef]
- Bercovier, H.; Fishman, Y.; Nahary, R.; Sinai, S.; Zlotkin, A.; Eyngor, M.; Gilad, O.; Eldar, A.; Hedrick, R.P. Cloning of the Koi Herpesvirus (KHV) Gene Encoding Thymidine Kinase and Its Use for a Highly Sensitive PCR Based Diagnosis. BMC Microbiol. 2005, 5, 13. [Google Scholar] [CrossRef]
- Kärber, G. Beitrag Zur Kollektiven Behandlung Pharmakologischer Reihenversuche. Naunyn. Schmiedebergs. Arch. Exp. Pathol. Pharmakol. 1931, 162, 480–483. [Google Scholar] [CrossRef]
- Zhu, L.; Zhao, T.; Wang, X.; Yang, S.; Hou, L.; Li, C.; Jiang, X.; Zhang, J.; Zhao, X.; Pei, C.; et al. Separation and Phagocytosis Analysis of Peripheral Blood Leukocytes from Qihe Crucian Carp Carassius Auratus. Aquaculture 2022, 13, 79–390. [Google Scholar] [CrossRef]
- Inoue, T.; Moritomo, T.; Tamura, Y.; Mamiya, S.; Fujino, H.; Nakanishi, T. A New Method for Fish Leucocyte Counting and Partial Differentiation by Flow Cytometry. Fish Shellfish Immunol. 2002, 13, 79–390. [Google Scholar] [CrossRef] [PubMed]
- O’Leary, N.; Wright, M.; Brister, J.; Ciufo, S.; Haddad, D.; McVeigh, R.; Rajput, B.; Robbertse, B.; Smith-White, B.; Ako-Adjei, D.; et al. Reference Sequence (RefSeq) Database at NCBI: Current Status, Taxonomic Expansion, and Functional Annotation. Nucleic Acids Res. 2016, 44, D733–D745. [Google Scholar] [CrossRef] [PubMed]
- Buchfink, B.; Reuter, K.; Drost, H. Sensitive Protein Alignments at Tree-of-Life Scale Using DIAMOND. Nat. Methods 2021, 18, 366–368. [Google Scholar] [CrossRef] [PubMed]
- Jones, P.; Binns, D.; Chang, H.-Y.; Fraser, M.; Li, W.; McAnulla, C.; McWilliam, H.; Maslen, J.; Mitchell, A.; Nuka, G.; et al. InterProScan 5: Genome-Scale Protein Function Classification. Bioinformatics 2014, 30, 1236–1240. [Google Scholar] [CrossRef] [PubMed]
- Götz, S.; Garcia-Gomez, J.; Terol, J.; Williams, T.; Nagaraj, S.; Nueda, M.; Robles, M.; Talon, M.; Dopazo, J.; Conesa, A. High-Throughput Functional Annotation and Data Mining with the Blast2GO Suite. Nucleic Acids Res. 2008, 36, 3420–3435. [Google Scholar] [CrossRef] [PubMed]
- Chen, S.; Zhou, Y.; Chen, Y.; Gu, J. Fastp: An Ultra-Fast All-in-One FASTQ Preprocessor. Bioinformatics 2018, 34, i884–i890. [Google Scholar] [CrossRef]
- Kopylova, E.; Noé, L.; Touzet, H. SortMeRNA: Fast and Accurate Filtering of Ribosomal RNAs in Metatranscriptomic Data. Bioinformatics 2012, 28, 3211–3217. [Google Scholar] [CrossRef]
- Quast, C.; Pruesse, E.; Yilmaz, P.; Gerken, J.; Schweer, T.; Yarza, P.; Peplies, J.; Glöckner, F.O. The SILVA Ribosomal RNA Gene Database Project: Improved Data Processing and Web-Based Tools. Nucleic Acids Res. 2013, 41, D590–D596. [Google Scholar] [CrossRef]
- Kalvari, I.; Nawrocki, E.P.; Ontiveros-Palacios, N.; Argasinska, J.; Lamkiewicz, K.; Marz, M.; Griffiths-Jones, S.; Toffano-Nioche, C.; Gautheret, D.; Weinberg, Z.; et al. Rfam 14: Expanded Coverage of Metagenomic, Viral and MicroRNA Families. Nucleic Acids Res. 2021, 49, D192–D200. [Google Scholar] [CrossRef]
- Ewels, P.A.; Peltzer, A.; Fillinger, S.; Patel, H.; Alneberg, J.; Wilm, A.; Garcia, M.U.; Di Tommaso, P.; Nahnsen, S. The Nf-Core Framework for Community-Curated Bioinformatics Pipelines. Nat. Biotechnol. 2020, 38, 276–278. [Google Scholar] [CrossRef]
- Dobin, A.; Davis, C.A.; Schlesinger, F.; Drenkow, J.; Zaleski, C.; Jha, S.; Batut, P.; Chaisson, M.; Gingeras, T.R. STAR: Ultrafast Universal RNA-Seq Aligner. Bioinformatics 2013, 29, 15–21. [Google Scholar] [CrossRef]
- Li, B.; Dewey, C.N. RSEM: Accurate Transcript Quantification from RNA-Seq Data with or without a Reference Genome. BMC Bioinformatics 2011, 12, 323. [Google Scholar] [CrossRef]
- Danecek, P.; Bonfield, J.K.; Liddle, J.; Marshall, J.; Ohan, V.; Pollard, M.O.; Whitwham, A.; Keane, T.; McCarthy, S.A.; Davies, R.M.; et al. Twelve Years of SAMtools and BCFtools. Gigascience 2021, 10, 1093. [Google Scholar] [CrossRef]
- Kucukural, A.; Yukselen, O.; Ozata, D.M.; Moore, M.J.; Garber, M. DEBrowser: Interactive Differential Expression Analysis and Visualization Tool for Count Data. BMC Genom. 2019, 20, 6. [Google Scholar] [CrossRef]
- Love, M.I.; Huber, W.; Anders, S. Moderated Estimation of Fold Change and Dispersion for RNA-Seq Data with DESeq2. Genome Biol. 2014, 5, 550. [Google Scholar] [CrossRef]
- Yu, G.; Wang, L.G.; Han, Y.; He, Q.Y. ClusterProfiler: An R Package for Comparing Biological Themes among Gene Clusters. Omi. A J. Integr. Biol. 2012, 16, 284–287. [Google Scholar] [CrossRef]
- RStudio Team. RStudio: Integrated Development for R; RStudio, PBC: Boston, MA, USA, 2020. [Google Scholar]
- R Core Team. R: A Language and Environment for Statistical Computing; R Foundation for Statistical Computing: Vienna, Austria, 2018; Available online: https://www.r-project.org/ (accessed on 1 August 2022).
- Gilad, O.; Yun, S.; Zagmutt-Vergara, F.J.; Leutenegger, C.M.; Bercovier, H.; Hedrick, R.P. Concentrations of a Koi Herpesvirus (KHV) in Tissues of Experimentally Infected Cyprinus carpio Koi as Assessed by Real-Time TaqMan PCR. Dis. Aquat. Organ. 2004, 60, 179–187. [Google Scholar] [CrossRef]
- Livak, K.J.; Schmittgen, T.D. Analysis of Relative Gene Expression Data Using Real-Time Quantitative. Methods 2001, 25, 402–408. [Google Scholar] [CrossRef]
- Ahmed, M.; Kim, D. Pcr: An R Package for Quality Assessment, Analysis and Testing of QPCR Data. PeerJ 2018, 16, 284–287. [Google Scholar] [CrossRef]
- Wentzel, A.S.; Petit, J.; van Veen, W.G.; Fink, I.R.; Scheer, M.H.; Piazzon, M.C.; Forlenza, M.; Spaink, H.P.; Wiegertjes, G.F. Transcriptome Sequencing Supports a Conservation of Macrophage Polarization in Fish. Sci. Rep. 2020, 10, 13470. [Google Scholar] [CrossRef]
- Negenborn, J. Klinisch-Chemische Parameter Im Blut Und Urin von Karpfen unter Infection Mit Dem Koi-Herpesvirus. Ph.D. Thesis, University of Veterinary Medicine in Hannover, Hannover, Germany, 2009. [Google Scholar]
- Scharsack, J.P.; Steinhagen, D.; Körting, W.; Leibold, W.; Schuberth, H.J. Flow Cytometric Analysis of Proliferative Responses of Carp Cyprinus carpio Peripheral Blood Leukocytes to Mitogens and to the Hemoflagellate Trypanoplasma Borreli. Dis. Aquat. Organ. 2000, 41, 203–210. [Google Scholar] [CrossRef][Green Version]
- Randelli, E.; Buonocore, F.; Scapigliati, G. Cell Markers and Determinants in Fish Immunology. Fish Shellfish Immunol. 2008, 25, 326–340. [Google Scholar] [CrossRef]
- Ratnasiri, K.; Wilk, A.J.; Lee, M.J.; Khatri, P.; Blish, C.A. Single-Cell RNA-Seq Methods to Interrogate Virus-Host Interactions. Semin. Immunopathol. 2023, 45, 71–89. [Google Scholar] [CrossRef]
- Ilouze, M.; Dishon, A.; Kotler, M. Coordinated and Sequential Transcription of the Cyprinid Herpesvirus-3 Annotated Genes. Virus Res. 2012, 169, 98–106. [Google Scholar] [CrossRef]
- Aoki, T.; Takano, T.; Unajak, S.; Takagi, M.; Kim, Y.R.; Bin Park, S.; Kondo, H.; Hirono, I.; Saito-Taki, T.; Hikima, J.; et al. Generation of Monoclonal Antibodies Specific for ORF68 of Koi Herpesvirus. Comp. Immunol. Microbiol. Infect. Dis. 2011, 34, 209–216. [Google Scholar] [CrossRef]
- Fuchs, W.; Granzow, H.; Dauber, M.; Fichtner, D.; Mettenleiter, T.C. Identification of Structural Proteins of Koi Herpesvirus. Arch. Virol. 2014, 159, 3257–3268. [Google Scholar] [CrossRef]
- Reed, A.N.; Putman, T.; Sullivan, C.; Jin, L. Application of a Nanoflare Probe Specific to a Latency Associated Transcript for Isolation of KHV Latently Infected Cells. Virus Res. 2015, 208, 129–135. [Google Scholar] [CrossRef]
- Reed, A.; Lin, L.; Ostertag-Hill, C.; Wang, Q.; Wu, Z.; Miller-Morgan, T.; Jin, L. Detection of ORF6 Protein Associated with Latent KHV Infection. Virology 2017, 500, 82–90. [Google Scholar] [CrossRef]
- Fink, I.R.; Pietretti, D.; Voogdt, C.G.P.; Westphal, A.H.; Savelkoul, H.F.J.; Forlenza, M.; Wiegertjes, G.F. Molecular and Functional Characterization of Toll-like Receptor (Tlr)1 and Tlr2 in Common Carp (Cyprinus carpio). Fish Shellfish Immunol. 2016, 56, 70–83. [Google Scholar] [CrossRef]
- Hoppstädter, J.; Dembek, A.; Linnenberger, R.; Dahlem, C.; Barghash, A.; Fecher-Trost, C.; Fuhrmann, G.; Koch, M.; Kraegeloh, A.; Huwer, H.; et al. Toll-Like Receptor 2 Release by Macrophages: An Anti-Inflammatory Program Induced by Glucocorticoids and Lipopolysaccharide. Front. Immunol. 2019, 10, 1634. [Google Scholar] [CrossRef]
- Palti, Y. Toll-like Receptors in Bony Fish: From Genomics to Function. Dev. Comp. Immunol. 2011, 35, 1263–1272. [Google Scholar] [CrossRef]
- Pietretti, D.; Wiegertjes, G.F. Ligand Specificities of Toll-like Receptors in Fish: Indications from Infection Studies. Dev. Comp. Immunol. 2014, 43, 205–222. [Google Scholar] [CrossRef]
- Oshiumi, H.; Tsujita, T.; Shida, K.; Matsumoto, M.; Ikeo, K.; Seya, T. Prediction of the Prototype of the Human Toll-like Receptor Gene Family from the Pufferfish, Fugu Rubripes, Genome. Immunogenetics 2003, 54, 791–800. [Google Scholar] [CrossRef]
- Rasmussen, L.J.H.; Petersen, J.E.V.; Eugen-Olsen, J. Soluble Urokinase Plasminogen Activator Receptor (SuPAR) as a Biomarker of Systemic Chronic Inflammation. Front. Immunol. 2021, 12, 780641. [Google Scholar] [CrossRef]
- Graziano, F.; Elia, C.; Laudanna, C.; Poli, G.; Alfano, M. Urokinase Plasminogen Activator Inhibits HIV Virion Release from Macrophage-Differentiated Chronically Infected Cells via Activation of RhoA and PKCε. PLoS ONE 2011, 6, e23674. [Google Scholar] [CrossRef][Green Version]
- Wang, X.; Liu, L.; Zhang, R.; Li, H.; Zhu, H. Involvement of Galectin-9 from Koi Carp (Cyprinus carpio) in the Immune Response against Aeromonas Veronii Infection. Fish Shellfish Immunol. 2022, 129, 64–73. [Google Scholar] [CrossRef]
- Zhu, D.; Huang, R.; Chu, P.; Chen, L.; Li, Y.; He, L.; Li, Y.; Liao, L.; Zhu, Z.; Wang, Y. Characterization and Expression of Galectin-3 in Grass Carp (Ctenopharyngodon idella). Dev. Comp. Immunol. 2020, 104, 103567. [Google Scholar] [CrossRef]
- Di Gennaro, A.; Haeggström, J.Z. The Leukotrienes: Immune-Modulating Lipid Mediators of Disease. Adv. Immunol. 2012, 116, 51–92. [Google Scholar]
- Adamek, M.; Rakus, K.; Chyb, J.; Brogden, G.; Huebner, A.; Irnazarow, I.; Steinhagen, D. Interferon Type I Responses to Virus Infections in Carp Cells: In Vitro Studies on Cyprinid Herpesvirus 3 and Rhabdovirus Carpio Infections. Fish Shellfish Immunol. 2012, 33, 482–493. [Google Scholar] [CrossRef]
- Briolat, V.; Jouneau, L.; Carvalho, R.; Palha, N.; Langevin, C.; Herbomel, P.; Schwartz, O.; Spaink, H.P.; Levraud, J.-P.; Boudinot, P. Contrasted Innate Responses to Two Viruses in Zebrafish: Insights into the Ancestral Repertoire of Vertebrate IFN-Stimulated Genes. J. Immunol. 2014, 192, 4328–4341. [Google Scholar] [CrossRef] [PubMed]
- Wculek, S.K.; Dunphy, G.; Heras-Murillo, I.; Mastrangelo, A.; Sancho, D. Metabolism of Tissue Macrophages in Homeostasis and Pathology. Cell. Mol. Immunol. 2022, 19, 384–408. [Google Scholar] [CrossRef]
- Huang, Y.; Huang, X.; Yan, Y.; Cai, J.; Ouyang, Z.; Cui, H.; Wang, P.; Qin, Q. Transcriptome Analysis of Orange-Spotted Grouper (Epinephelus coioides) Spleen in Response to Singapore Grouper Iridovirus. BMC Genom. 2011, 12, 556. [Google Scholar] [CrossRef] [PubMed]
- Holloway, G.; Coulson, B.S. Rotavirus Activates JNK and P38 Signaling Pathways in Intestinal Cells, Leading to AP-1-Driven Transcriptional Responses and Enhanced Virus Replication. J. Virol. 2006, 80, 10624–10633. [Google Scholar] [CrossRef] [PubMed]
- Biswas, S.K.; Mantovani, A. Orchestration of Metabolism by Macrophages. Cell Metab. 2012, 15, 432–437. [Google Scholar] [CrossRef]
- Forlenza, M.; Fink, I.R.; Raes, G.; Wiegertjes, G.F. Heterogeneity of Macrophage Activation in Fish. Dev. Comp. Immunol. 2011, 35, 1246–1255. [Google Scholar] [CrossRef]
- Wiegertjes, G.F.; Wentzel, A.S.; Spaink, H.P.; Elks, P.M.; Fink, I.R. Polarization of Immune Responses in Fish: The ‘Macrophages First’ Point of View. Mol. Immunol. 2016, 69, 146–156. [Google Scholar] [CrossRef]
- Joerink, M.; Ribeiro, C.M.S.; Stet, R.J.M.; Hermsen, T.; Savelkoul, H.F.J.; Wiegertjes, G.F. Head Kidney-Derived Macrophages of Common Carp (Cyprinus carpio L.) Show Plasticity and Functional Polarization upon Differential Stimulation1. J. Immunol. 2006, 177, 61–69. [Google Scholar] [CrossRef] [PubMed]
- Piazzon, M.C.; Savelkoul, H.F.J.; Pietretti, D.; Wiegertjes, G.F.; Forlenza, M. Carp Il10 Has Anti-Inflammatory Activities on Phagocytes, Promotes Proliferation of Memory T Cells, and Regulates B Cell Differentiation and Antibody Secretion. J. Immunol. 2015, 194, 187–199. [Google Scholar] [CrossRef]
- Sestito, C.; Brevé, J.J.P.; Bol, J.G.J.M.; Wilhelmus, M.M.M.; Drukarch, B.; van Dam, A.M. Tissue Transglutaminase Contributes to Myelin Phagocytosis in Interleukin-4-Treated Human Monocyte-Derived Macrophages. Cytokine 2020, 128, 155024. [Google Scholar] [CrossRef]
- Rakus, K.; Wiegertjes, G.F.; Adamek, M.; Siwicki, A.K.; Lepa, A.; Irnazarow, I. Resistance of Common Carp (Cyprinus carpio L.) to Cyprinid Herpesvirus-3 Is Influenced by Major Histocompatibility (MH) Class II B Gene Polymorphism. Fish Shellfish Immunol. 2009, 26, 737–743. [Google Scholar] [CrossRef]
- Lee, D.H.; Ghiasi, H. Roles of M1 and M2 Macrophages in Herpes Simplex Virus 1 Infectivity. J. Virol. 2017, 91, e00578-17. [Google Scholar] [CrossRef]
- Daskalaki, M.G.; Tsatsanis, C.; Kampranis, S.C. Histone Methylation and Acetylation in Macrophages as a Mechanism for Regulation of Inflammatory Responses. J. Cell. Physiol. 2018, 233, 6495–6507. [Google Scholar] [CrossRef]
- Zhao, S.; Zhong, Y.; Fu, X.; Wang, Y.; Ye, P.; Cai, J.; Liu, Y.; Sun, J.; Mei, Z.; Jiang, Y.; et al. H3K4 Methylation Regulates LPS-Induced Proinflammatory Cytokine Expression and Release in Macrophages. Shock 2019, 51, 401–406. [Google Scholar] [CrossRef]
- Abhimanyu; Ontiveros, C.O.; Guerra-Resendez, R.S.; Nishiguchi, T.; Ladki, M.; Hilton, I.B.; Schlesinger, L.S.; DiNardo, A.R. Reversing Post-Infectious Epigenetic-Mediated Immune Suppression. Front. Immunol. 2021, 12, 688132. [Google Scholar] [CrossRef] [PubMed]
- He, L.; Liang, X.; Wang, Q.; Yang, C.; Li, Y.; Liao, L.; Zhu, Z.; Wang, Y. Genome-Wide DNA Methylation Reveals Potential Epigenetic Mechanism of Age-Dependent Viral Susceptibility in Grass Carp. Immun. Ageing 2022, 19, 28. [Google Scholar] [CrossRef]
- Zuo, Y.; d’Aigle, J.; Chauhan, A.; Frost, J.A. Genetic Deletion of the Rho GEF Net1 Impairs Mouse Macrophage Motility and Actin Cytoskeletal Organization. Small GTPases 2020, 11, 293–300. [Google Scholar] [CrossRef] [PubMed]
- Mishima, T.; Iwabuchi, K.; Fujii, S.; Tanaka, S.Y.; Ogura, H.; Watano-Miyata, K.; Ishimori, N.; Andoh, Y.; Nakai, Y.; Iwabuchi, C.; et al. Allograft Inflammatory Factor-1 Augments Macrophage Phagocytotic Activity and Accelerates the Progression of Atherosclerosis in ApoE-/- Mice. Int. J. Mol. Med. 2008, 21, 181–187. [Google Scholar] [CrossRef] [PubMed][Green Version]
- Reyes, R.; Cardeñes, B.; Machado-Pineda, Y.; Cabañas, C. Tetraspanin CD9: A Key Regulator of Cell Adhesion in the Immune System. Front. Immunol. 2018, 9, 863. [Google Scholar] [CrossRef] [PubMed]
- Lussignol, M.; Esclatine, A. Herpesvirus and Autophagy: “All Right, Everybody Be Cool, This Is a Robbery!”. Viruses 2017, 9, 372. [Google Scholar] [CrossRef] [PubMed]
- King, B.C.; Kulak, K.; Colineau, L.; Blom, A.M. Outside in: Roles of Complement in Autophagy. Br. J. Pharmacol. 2021, 178, 2786–2801. [Google Scholar] [CrossRef] [PubMed]
- Pionnier, N.; Adamek, M.; Miest, J.J.; Harris, S.J.; Matras, M.; Rakus, K.L.; Irnazarow, I.; Hoole, D. C-Reactive Protein and Complement as Acute Phase Reactants in Common Carp Cyprinus carpio during CyHV-3 Infection. Dis. Aquat. Organ. 2014, 109, 187–199. [Google Scholar] [CrossRef] [PubMed]
- Fan, Y.; Zhang, X.; Zhou, Y.; Jiang, N.; Liu, W.; Zeng, L. Molecular Cloning of Gibel Carp (Carassius Auratus Gibelio) Complement Component C3 and Its Expression Profile after Cyprinid Herpesvirus 2 Infection. J. Vet. Med. Sci. 2020, 82, 47–55. [Google Scholar] [CrossRef] [PubMed]
- Tang, X.; Huang, Y.; Lei, J.; Luo, H.; Zhu, X. The Single-Cell Sequencing: New Developments and Medical Applications. Cell Biosci. 2019, 9, 53. [Google Scholar] [CrossRef] [PubMed]
- Peckert-Maier, K.; Langguth, P.; Strack, A.; Stich, L.; Mühl-Zürbes, P.; Kuhnt, C.; Drassner, C.; Zinser, E.; Wrage, M.; Mattner, J.; et al. CD83 Expressed by Macrophages Is an Important Immune Checkpoint Molecule for the Resolution of Inflammation. Front. Immunol. 2023, 14, 1085742. [Google Scholar] [CrossRef]
- Kuwahara, G.; Hashimoto, T.; Tsuneki, M.; Yamamoto, K.; Assi, R.; Foster, T.R.; Hanisch, J.J.; Bai, H.; Hu, H.; Protack, C.D.; et al. CD44 Promotes Inflammation and Extracellular Matrix Production during Arteriovenous Fistula Maturation. Arterioscler. Thromb. Vasc. Biol. 2017, 37, 1147–1156. [Google Scholar] [CrossRef]





| Gene Accession | C (1) | C (2) | C (3) | KHV (1) | KHV (2) | KHV (3) | log2FC | Gene | 
|---|---|---|---|---|---|---|---|---|
| Innate immune response | ||||||||
| XM_042741157.1 | 0 | 0 | 0 | 62.82 | 25.63 | 346.84 | 10.09 | toll-like receptor 2 | 
| XM_042711149.1 | 1.97 | 8.18 | 7.71 | 570.11 | 636.4 | 1111.85 | 7.05 | toll-like receptor 13 | 
| XM_042778173.1 | 17.08 | 12.65 | 6.17 | 1927.08 | 1064.39 | 1366.38 | 6.91 | toll-like receptor 5 | 
| XM_042764380.1 | 4.6 | 0.74 | 0.77 | 180.61 | 298.7 | 372.01 | 7.06 | toll-like receptor 7 | 
| XM_042710956.1 | 24.97 | 41.66 | 17.72 | 4765.08 | 2668.21 | 3978.87 | 7.08 | complement factor B-like | 
| XM_042750556.1 | 5.91 | 2.98 | 6.17 | 293.69 | 98.08 | 275.51 | 5.46 | antiviral innate immune response receptor RIG-I-like | 
| XM_042713940.1 | 103.16 | 107.86 | 145.65 | 2461.07 | 2047.41 | 2216.7 | 4.24 | antiviral innate immune response receptor RIG-I | 
| XM_042772231.1 | 26.94 | 19.34 | 16.18 | 1204.62 | 560.61 | 966.4 | 5.44 | tumour necrosis factor receptor superfamily member 1A | 
| XM_019090552.2 | 0 | 0 | 0 | 20.42 | 10.03 | 20.98 | 7 | interferon-induced protein with tetratricopeptide repeats 5-like | 
| XM_042724080.1 | 21.02 | 14.87 | 23.89 | 243.43 | 91.39 | 271.31 | 3.38 | grass carp reovirus (GCRV)-induced gene 2o | 
| XM_019104238.2 | 4.6 | 1.49 | 0 | 8259.58 | 4073.65 | 7973.12 | 11.63 | C-C motif chemokine 19a.1 | 
| XM_019081222.2 | 7.225.2 | 5.20 | 10.78 | 1367.95 | 1747.60 | 1747.60 | 8.04 | interferon-induced GTP-binding protein MxB-like | 
| XM_042768955.1 | 0 | 0 | 0 | 111.51 | 14.49 | 117.48 | 9.25 | interferon-induced protein 44-like isoform X1 | 
| XM_042747598.1 | 17.08 | 14.13 | 18.5 | 67491.73 | 18,406.65 | 61,035.41 | 11.53 | urokinase plasminogen activator surface receptor-like | 
| XM_019072681.2 | 0 | 2.98 | 0 | 144.49 | 71.33 | 114.68 | 6.83 | polymeric immunoglobulin receptor-like | 
| XM_042759636.1 | 1.97 | 0 | 0 | 161.77 | 37.89 | 246.14 | 7.72 | interleukin-13 receptor subunit alpha-1-like | 
| XM_019084892.2 | 58.48 | 51.33 | 48.55 | 675.34 | 624.14 | 609.77 | 3.59 | interferon regulatory factor 3 | 
| XM_042746991.1 | 231.93 | 215.72 | 237.36 | 1397.8 | 1259.43 | 2093.63 | 2.79 | interferon regulatory factor 4-like | 
| XM_042711994.1 | 7.88 | 11.9 | 10.79 | 0 | 1.11 | 0 | −4.4 | complement C3-like | 
| XM_019097650.2 | 45.99 | 88.52 | 73.21 | 3.14 | 12.26 | 1.4 | −3.54 | vascular endothelial growth factor A-A isoform X2 | 
| XM_019068368.2 | 11.17 | 9.67 | 16.18 | 1.57 | 3.34 | 8.39 | −1.47 | transcription factor Maf-like | 
| Attraction of mononuclear phagocytes | ||||||||
| XM_019080073.2 | 14.45 | 23.06 | 5.39 | 5500.11 | 3708.08 | 3164.91 | 8.17 | interleukin-1 beta | 
| XM_042733011.1 | 413.28 | 678.41 | 315.19 | 26,566.05 | 17,916.25 | 16,020.36 | 5.43 | collagenase 3a | 
| XM_019074825.2 | 93.96 | 125.71 | 91.71 | 2272.6 | 1176.96 | 1724.41 | 4.05 | ras-related C3 botulinum toxin substrate 2 | 
| XM_019099675.2 | 0 | 0 | 0 | 175.9 | 215.11 | 40.56 | 10.08 | interleukin-8 | 
| XM_042763296.1 | 0 | 0.74 | 0 | 86.38 | 32.32 | 46.15 | 7.72 | tumour necrosis factor ligand superfamily member 11 isoform X1 | 
| XM_042744022.1 | 0 | 0.74 | 0 | 257.57 | 53.5 | 160.83 | 9.24 | leukotriene B4 receptor 1-like | 
| Mitochondrial and iron metabolism | ||||||||
| XM_042767134.1 | 4.6 | 2.23 | 6.17 | 650.21 | 283.09 | 351.04 | 6.63 | fructose-bisphosphate aldolase A-like | 
| XM_042772236.1 | 0.66 | 0 | 0 | 28.27 | 0 | 13.99 | 5.75 | glyceraldehyde-3-phosphate dehydrogenase | 
| XM_042758635.1 | 126.81 | 52.81 | 129.47 | 518.29 | 779.06 | 949.61 | 2.86 | vascular endothelial growth factor C-like | 
| XM_042729971.1 | 264.79 | 237.29 | 190.35 | 87.95 | 81.36 | 86.71 | −1.44 | hydroxyacylglutathione hydrolase, mitochondrial isoform X1 | 
| XM_042768274.1 | 13.8 | 5.95 | 10.02 | 0 | 1.11 | 0 | −4.36 | 5-oxoprolinase | 
| XM_019069346.2 | 2540.11 | 2938.27 | 2714.99 | 4.71 | 34.55 | 8.39 | −7.36 | microsomal glutathione S-transferase 1 | 
| XM_042714822.1 | 15.77 | 11.16 | 6.94 | 237.15 | 112.57 | 303.48 | 4.26 | cytochrome c oxidase subunit 6B1-like | 
| XM_042713191.1 | 3.29 | 2.23 | 6.17 | 80.1 | 37.89 | 67.13 | 3.99 | succinate dehydrogenase [ubiquinone] iron-sulphur subunit, mitochondrial-like | 
| XM_019067779.2 | 201.05 | 278.95 | 181.87 | 3.14 | 1.11 | 0 | −7.36 | ferritin, lower subunit-like | 
| XM_042720263.1 | 3.29 | 46.86 | 53.95 | 0 | 0 | 0 | −7.13 | ferritin, middle subunit-like | 
| XM_042777542.1 | 316.69 | 288.62 | 220.41 | 1.57 | 11.15 | 12.59 | −4.97 | glutaredoxin-related protein 5, mitochondrial-like | 
| XM_042730488.1 | 1854.81 | 1651.38 | 1301.62 | 10,618.57 | 5679.7 | 13,834.43 | 2.65 | solute carrier family 40 member 1 | 
| Autophagy and protein degradation | ||||||||
| XM_019066281.2 | 56.51 | 60.25 | 68.59 | 4.71 | 8.92 | 1.4 | −3.56 | BTB/POZ domain-containing adapter for CUL3-mediated RhoA degradation protein 1-like | 
| XM_042763993.1 | 21.03 | 14.13 | 15.41 | 0 | 1.11 | 0 | −5.13 | FUN14 domain-containing protein 1-like | 
| XM_042714562.1 | 74.25 | 75.13 | 81.69 | 7.85 | 8.92 | 2.8 | −3.54 | sorting nexin-7-like isoform X2 | 
| Epigenetic and transcriptional regulation | ||||||||
| XM_019116784.2 | 9.86 | 5.95 | 11.56 | 0 | 0 | 0 | −5.2 | sclerostin domain-containing protein 1a | 
| XM_042722790.1 | 239.16 | 196.38 | 201.91 | 7.85 | 14.49 | 5.59 | −4.46 | C2H2-type zinc finger protein | 
| XM_042767739.1 | 204.34 | 190.43 | 171.85 | 36.12 | 49.04 | 54.54 | −2.01 | male-specific lethal 1 homolog | 
| XM_042729995.1 | 19.05 | 17.11 | 17.72 | 4.71 | 0 | 0 | −3.69 | histone-lysine N-methyltransferase SETD1B-like isoform X2 | 
| Phagocytosis and actin network | ||||||||
| XM_042742454.1 | 0 | 1.49 | 0 | 48.69 | 14.49 | 227.96 | 7.63 | spectrin beta chain, non-erythrocytic 5 isoform X1 | 
| XM_019088805.2 | 26.94 | 24.55 | 21.58 | 331.39 | 254.12 | 1026.53 | 4.46 | allograft inflammatory factor 1-like isoform X1 | 
| XM_042737753.1 | 0.66 | 0 | 0 | 15.71 | 24.52 | 12.59 | 6.1 | smoothelin-like 1 isoform X1 | 
| XM_042718436.1 | 25.62 | 23.06 | 20.04 | 207.31 | 177.21 | 22.38 | 2.56 | macrophage mannose receptor 1-like | 
| XM_042772413.1 | 53.88 | 43.14 | 70.9 | 373.79 | 345.51 | 346.84 | 2.67 | septin-2B isoform X2 | 
| XM_042725715.1 | 34.17 | 39.42 | 35.45 | 480.59 | 558.39 | 383.2 | 3.71 | septin 9b isoform X1 | 
| XM_042732942.1 | 5.26 | 0.74 | 7.71 | 36.12 | 25.63 | 64.33 | 3.2 | septin-9-like | 
| Extracellular trafficking of proteins | ||||||||
| XM_019107912.2 | 2.63 | 1.49 | 0 | 1444.92 | 503.77 | 991.57 | 9.42 | galectin-2-like | 
| XM_042731380.1 | 0 | 1.49 | 0 | 739.73 | 292.01 | 567.81 | 10.11 | galectin-3-binding protein A-like | 
| XM_042734258.1 | 11.17 | 15.62 | 11.56 | 1176.35 | 499.31 | 2032.09 | 6.6 | SLIT-ROBO Rho GTPase-activating protein 2 isoform X1 | 
| XM_042726165.1 | 0 | 0 | 0 | 26.7 | 8.92 | 27.97 | 7.31 | rho guanine nucleotide exchange factor 25 | 
| XM_042727426.1 | 1.31 | 0 | 0 | 119.36 | 25.63 | 247.54 | 8.11 | serine/threonine-protein phosphatase 2A 56 kDa regulatory subunit beta isoform | 
| XM_042764581.1 | 0 | 0 | 0 | 53.4 | 22.29 | 54.54 | 8.34 | tyrosine-protein kinase transmembrane receptor ROR2-like | 
| XM_042764258.1 | 0.66 | 0 | 0.77 | 424.05 | 179.44 | 155.24 | 9.04 | G-protein coupled bile acid receptor 1 | 
| XM_019081835.2 | 0 | 0 | 0 | 39.26 | 15.6 | 26.57 | 7.66 | psychosine receptor-like | 
| XM_042717793.1 | 39.42 | 55.05 | 8.48 | 3726.94 | 2631.43 | 1974.75 | 6.34 | epidermal growth factor receptor-like | 
| Interleukins | ||||||||
| XM_019113158.2 | 1.31 | 0.74 | 1.54 | 42.41 | 43.47 | 22.38 | 4.91 | tumour necrosis factor-like | 
| XM_019116350.2 | 3.29 | 5.21 | 8.48 | 560.69 | 270.83 | 507.67 | 6.32 | transforming growth factor beta-1 proprotein-like | 
| XM_042734270.1 | 0.66 | 0.74 | 0 | 29.84 | 10.03 | 19.58 | 5.36 | interleukin-10 | 
| XM_042721949.1 | 11.83 | 8.93 | 10.79 | 0 | 0 | 0 | −5.41 | interleukin-22 | 
| XM_042721950.1 | 34.17 | 14.88 | 12.33 | 0 | 0 | 0 | −6.37 | interleukin-26 | 
| XM_019098159.2 | 1081.49 | 851.73 | 756.78 | 1.57 | 1.11 | 0 | −9.98 | C-X-C motif chemokine 14 | 
| XM_042721947.1 | 7.88 | 6.69 | 10.79 | 1.57 | 3.34 | 0 | −2.3 | interferon gamma 1 isoform X2 | 
| Cluster of differentiation | ||||||||
| XM_019082792.2 | 34.82 | 54.3 | 36.99 | 2091.99 | 1338.56 | 1496.45 | 5.29 | CD9 antigen isoform X1 | 
| XM_042721119.1 | 1.31 | 2.23 | 0.77 | 1551.71 | 626.37 | 1288.06 | 9.65 | CD9 antigen-like | 
| XM_019125028.2 | 103.16 | 122.74 | 81.69 | 5396.45 | 2833.16 | 2206.91 | 5.08 | CD59 glycoprotein-like | 
| XM_042765175.1 | 159 | 87.03 | 107.12 | 1380.52 | 802.47 | 1314.63 | 3.31 | CD166 antigen homolog isoform X2 | 
| XM_042716436.1 | 804.22 | 794.45 | 945.58 | 18.85 | 44.58 | 25.17 | −4.81 | CD99 molecule | 
| XM_042778750.1 | 24.31 | 17.11 | 31.6 | 3.14 | 2.23 | 2.8 | −3.18 | T-cell surface glycoprotein CD8 alpha chain | 
| XM_019112429.2 | 17.74 | 8.92 | 15.41 | 1.57 | 5.57 | 12.58 | −1.08 | T-cell surface glycoprotein CD5 | 
| XM_019075258.2 | 63.07 | 87.03 | 53.17 | 9.42 | 26.74 | 12.58 | −2.02 | T-cell surface glycoprotein CD3 zeta chain-like | 
| Carp M1-type macrophage * | ||||||||
| XM_019114762.2 | 0 | 0 | 0 | 138.21 | 51.27 | 222.37 | 10.01 | C-X-C motif chemokine 13-like | 
| XM_042759493.1 | 5.91 | 14.88 | 8.48 | 6129.9 | 3212.11 | 19460.79 | 9.95 | serum amyloid A | 
| XM_042731330.1 | 0.65 | 2.23 | 0 | 40.83 | 60.18 | 40.55 | 5.62 | cis-aconitate decarboxylase-like | 
| XM_019068715.2 | 15.76 | 10.41 | 4.62 | 284.27 | 21.17 | 258.73 | 4.18 | olfactomedin-4-like | 
| Carp M2-type macrophage * | ||||||||
| XM_042725334.1 | 0 | 0 | 0 | 496.3 | 24.52 | 288.1 | 10.99 | transglutaminase 5, like | 
| XM_042737121.1 | 72.93 | 83.31 | 29.28 | 5699.57 | 3166.41 | 1065.69 | 5.74 | arginase, non-hepatic 1-like | 
| XM_019101597.2 | 6.57 | 2.97 | 5.39 | 207.31 | 140.43 | 180.41 | 5.12 | metalloreductase steap4 | 
| XM_019074086.2 | 132.72 | 38.68 | 87.08 | 1157.50 | 863.76 | 1064.29 | 3.57 | heparin-binding EGF-like growth factor a | 
| XM_042714579.1 | 44.68 | 43.89 | 59.34 | 713.03 | 590.71 | 209.78 | 3.36 | cAMP-responsive element modulator-like isoform X1 | 
| XM_042777120.1 | 97.24 | 26.77 | 54.71 | 238.72 | 317.64 | 339.84 | 2.32 | angiopoietin-1-like | 
| XM_042777566.1 | 76.21 | 36.44 | 47.00 | 194.74 | 215.10 | 290.89 | 2.12 | phospholipid phosphatase 3-like isoform X1 | 
| Disclaimer/Publisher’s Note: The statements, opinions and data contained in all publications are solely those of the individual author(s) and contributor(s) and not of MDPI and/or the editor(s). MDPI and/or the editor(s) disclaim responsibility for any injury to people or property resulting from any ideas, methods, instructions or products referred to in the content. | 
© 2024 by the authors. Licensee MDPI, Basel, Switzerland. This article is an open access article distributed under the terms and conditions of the Creative Commons Attribution (CC BY) license (https://creativecommons.org/licenses/by/4.0/).
Share and Cite
Cano, I.; Blaker, E.; Hartnell, D.; Farbos, A.; Moore, K.A.; Cobb, A.; Santos, E.M.; van Aerle, R. Transcriptomic Responses to Koi Herpesvirus in Isolated Blood Leukocytes from Infected Common Carp. Viruses 2024, 16, 380. https://doi.org/10.3390/v16030380
Cano I, Blaker E, Hartnell D, Farbos A, Moore KA, Cobb A, Santos EM, van Aerle R. Transcriptomic Responses to Koi Herpesvirus in Isolated Blood Leukocytes from Infected Common Carp. Viruses. 2024; 16(3):380. https://doi.org/10.3390/v16030380
Chicago/Turabian StyleCano, Irene, Ellen Blaker, David Hartnell, Audrey Farbos, Karen A. Moore, Adele Cobb, Eduarda M. Santos, and Ronny van Aerle. 2024. "Transcriptomic Responses to Koi Herpesvirus in Isolated Blood Leukocytes from Infected Common Carp" Viruses 16, no. 3: 380. https://doi.org/10.3390/v16030380
APA StyleCano, I., Blaker, E., Hartnell, D., Farbos, A., Moore, K. A., Cobb, A., Santos, E. M., & van Aerle, R. (2024). Transcriptomic Responses to Koi Herpesvirus in Isolated Blood Leukocytes from Infected Common Carp. Viruses, 16(3), 380. https://doi.org/10.3390/v16030380
 
        


 
       