Serpentoviruses Exhibit Diverse Organization and ORF Composition with Evidence of Recombination
Abstract
1. Introduction
2. Materials and Methods
2.1. Sample Origin and Diagnostic Screening
2.2. Illumina Next-Generation Sequencing
2.3. Filling Genome Gaps with rtPCR
2.4. 3′ and 5′ Rapid Amplification of cDNA Ends
2.5. Genome Organization
2.6. Phylogenetic Analysis
2.7. Recombination Analysis
3. Results
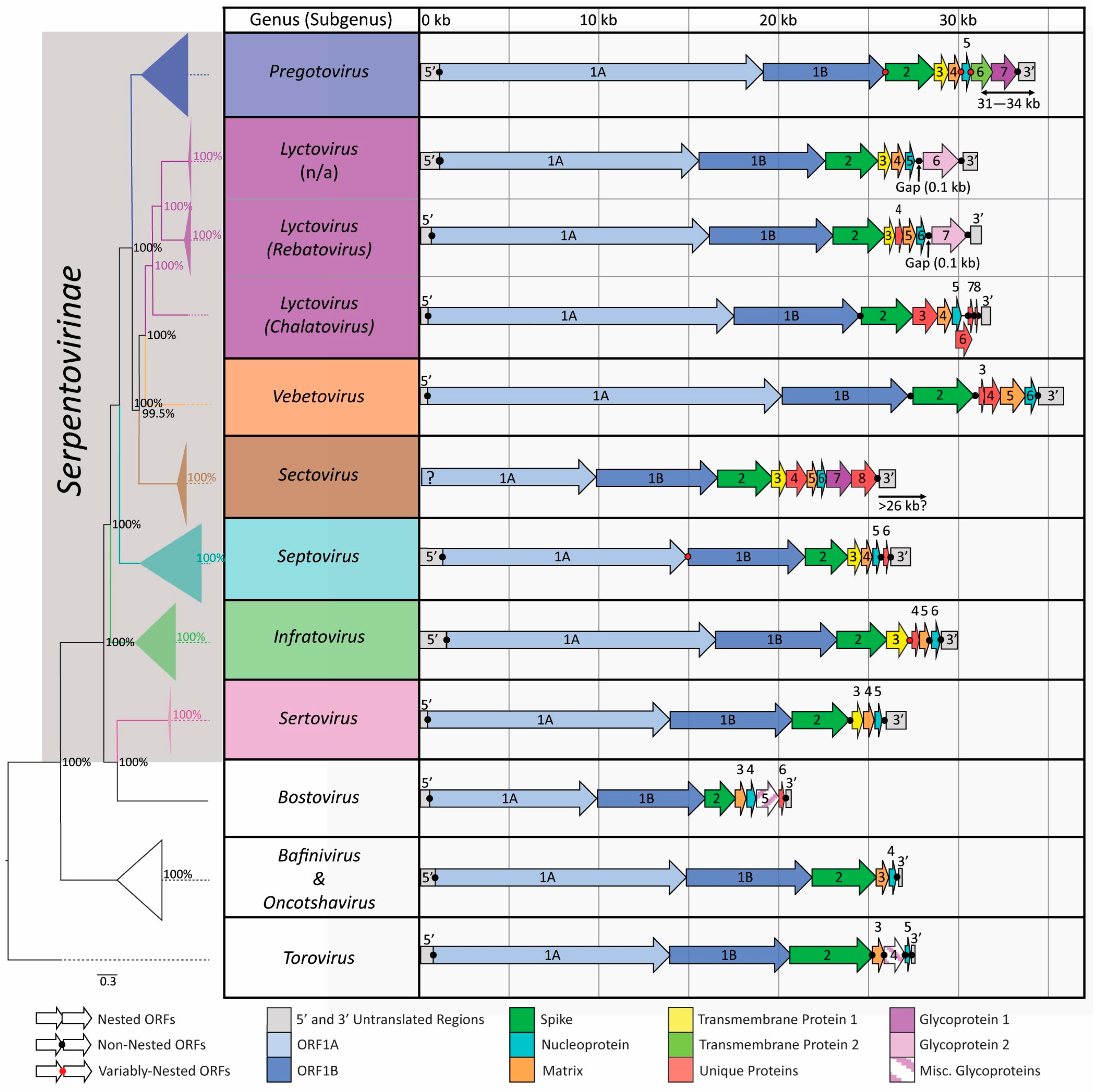
3.1. Genome Organization
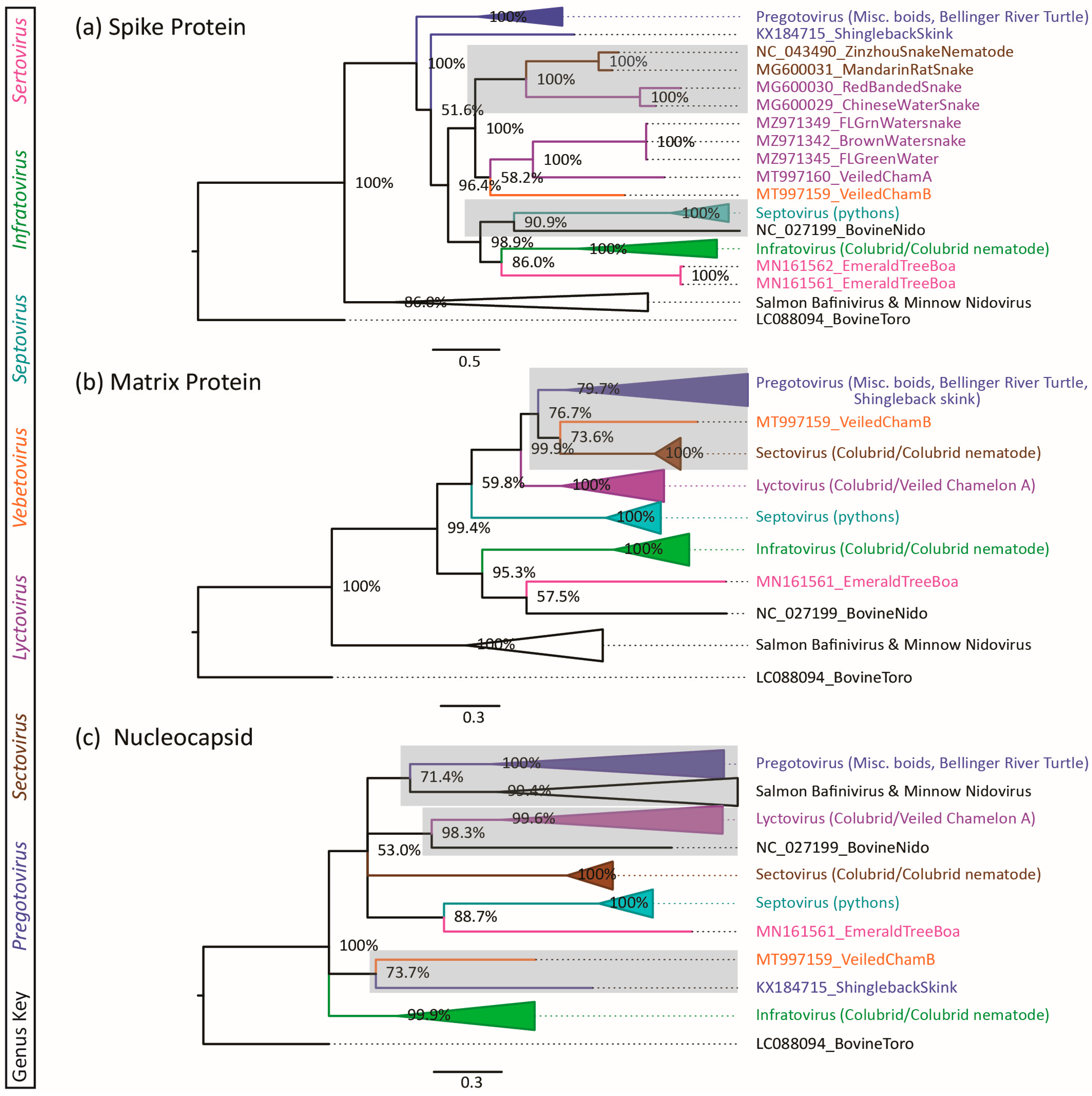
3.2. Phylogeny of Novel Viruses
3.3. Phylogenetic Incongruence
3.4. Recombination Analysis
4. Discussion
Supplementary Materials
Author Contributions
Funding
Institutional Review Board Statement
Informed Consent Statement
Data Availability Statement
Acknowledgments
Conflicts of Interest
References
- Uccellini, L.; Ossiboff, R.J.; De Matos, R.E.; Morrisey, J.K.; Petrosov, A.; Navarrete-Macias, I.; Jain, K.; Hicks, A.L.; Buckles, E.L.; Tokarz, R.; et al. Identification of a Novel Nidovirus in an Outbreak of Fatal Respiratory Disease in Ball Pythons (Python Regius). Virol. J. 2014, 11, 144. [Google Scholar] [CrossRef] [PubMed]
- Dervas, E.; Hepojoki, J.; Laimbacher, A.; Romero-Palomo, F.; Jelinek, C.; Keller, S.; Smura, T.; Hepojoki, S.; Kipar, A.; Hetzel, U. Nidovirus-Associated Proliferative Pneumonia in the Green Tree Python (Morelia Viridis). J. Virol. 2017, 91, e00718-17. [Google Scholar] [CrossRef]
- Hoon-Hanks, L.L.; Layton, M.L.; Ossiboff, R.J.; Parker, J.S.L.; Dubovi, E.J.; Stenglein, M.D. Respiratory Disease in Ball Pythons (Python Regius) Experimentally Infected with Ball Python Nidovirus. Virology 2018, 517, 77–87. [Google Scholar] [CrossRef]
- Leineweber, C.; Marschang, R.E. Detection of Nidoviruses in Samples Collected from Captive Snakes in Europe between 2016 and 2021. Vet. Rec. 2023, 192, e2588. [Google Scholar] [CrossRef] [PubMed]
- Tillis, S.B.; Josimovich, J.M.; Miller, M.A.; Hoon-Hanks, L.L.; Hartmann, A.M.; Claunch, N.M.; Iredale, M.E.; Logan, T.D.; Yackel Adams, A.A.; Bartoszek, I.A.; et al. Divergent Serpentoviruses in Free-Ranging Invasive Pythons and Native Colubrids in Southern Florida, United States. Viruses 2022, 14, 2726. [Google Scholar] [CrossRef] [PubMed]
- Hoon-Hanks, L.L.; Ossiboff, R.J.; Bartolini, P.; Fogelson, S.B.; Perry, S.M.; Stöhr, A.C.; Cross, S.T.; Wellehan, J.F.X.; Jacobson, E.R.; Dubovi, E.J.; et al. Longitudinal and Cross-Sectional Sampling of Serpentovirus (Nidovirus) Infection in Captive Snakes Reveals High Prevalence, Persistent Infection, and Increased Mortality in Pythons and Divergent Serpentovirus Infection in Boas and Colubrids. Front. Vet. Sci. 2019, 6, 338. [Google Scholar] [CrossRef]
- Blahak, S.; Jenckel, M.; Höper, D.; Beer, M.; Hoffmann, B.; Schlottau, K. Investigations into the Presence of Nidoviruses in Pythons. Virol. J. 2020, 17, 6. [Google Scholar] [CrossRef]
- Bodewes, R.; Lempp, C.; Schürch, A.C.; Habierski, A.; Hahn, K.; Lamers, M.; Von Dörnberg, K.; Wohlsein, P.; Drexler, J.F.; Haagmans, B.L.; et al. Novel Divergent Nidovirus in a Python with Pneumonia. J. Gen. Virol. 2014, 95, 2480–2485. [Google Scholar] [CrossRef]
- Stenglein, M.D.; Jacobson, E.R.; Wozniak, E.J.; Wellehan, J.F.X.; Kincaid, A.; Gordon, M.; Porter, B.F.; Baumgartner, W.; Stahl, S.; Kelley, K.; et al. Ball Python Nidovirus: A Candidate Etiologic Agent for Severe Respiratory Disease in Python Regius. MBio 2014, 5, e01484-14. [Google Scholar] [CrossRef]
- Shi, M.; Lin, X.; Chen, X.; Tian, J.; Chen, L.; Li, K.; Wang, W.; Eden, J.; Shen, J.; Liu, L.; et al. The Evolutionary History of Vertebrate RNA Viruses. Nature 2018, 556, 197–202. [Google Scholar] [CrossRef]
- Zhang, J.; Finlaison, D.S.; Frost, M.J.; Gestier, S.; Gu, X.; Hall, J.; Jenkins, C.; Parrish, K.; Read, A.J.; Srivastava, M.; et al. Identification of a Novel Nidovirus as a Potential Cause of Large Scale Mortalities in the Endangered Bellinger River Snapping Turtle (Myuchelys Georgesi). PLoS ONE 2018, 13, e0205209. [Google Scholar] [CrossRef] [PubMed]
- O’Dea, M.A.; Jackson, B.; Jackson, C.; Xavier, P.; Warren, K. Discovery and Partial Genomic Characterisation of a Novel Nidovirus Associated with Respiratory Disease in Wild Shingleback Lizards (Tiliqua Rugosa). PLoS ONE 2016, 11, e0165209. [Google Scholar] [CrossRef]
- Hoon-Hanks, L.L.; Stöhr, A.C.; Anderson, A.J.; Evans, D.E.; Nevarez, J.G.; Díaz, R.E.; Rodgers, C.P.; Cross, S.T.; Steiner, H.R.; Parker, R.R.; et al. Serpentovirus (Nidovirus) and Orthoreovirus Coinfection in Captive Veiled Chameleons (Chamaeleo Calyptratus) with Respiratory Disease. Viruses 2020, 12, 1329. [Google Scholar] [CrossRef]
- Tillis, S.B.; Holt, C.; Havens, S.; Logan, T.D.; Julander, J.G.; Ossiboff, R.J. In Vitro Characterization and Antiviral Susceptibility of Ophidian Serpentoviruses. Microorganisms 2023, 11, 1371. [Google Scholar] [CrossRef] [PubMed]
- Gorbalenya, A.E.; Enjuanes, L.; Ziebuhr, J.; Snijder, E.J. Nidovirales: Evolving the Largest RNA Virus Genome. Virus Res. 2006, 117, 17–37. [Google Scholar] [CrossRef]
- Enjuanes, L.; Gorbalenya, A.E.; de Groot, R.J.; Cowley, J.A.; Ziebuhr, J.; Snijder, E.J. Nidovirales. In Encyclopedia of Virology; Academic Press: Cambridge, MA, USA, 2008; pp. 419–430. ISBN 9780123744104. [Google Scholar]
- Liu, D.X.; Fung, T.S.; Chong, K.K.L.; Shukla, A.; Hilgenfeld, R. Accessory Proteins of SARS-CoV and Other Coronaviruses. Antiviral Res. 2014, 109, 97–109. [Google Scholar] [CrossRef]
- Weiss, S.R.; Leibowitz, J.L. Coronavirus Pathogenesis, 1st ed.; Elsevier Inc.: Amsterdam, The Netherlands, 2011; Volume 81, ISBN 9780123858856. [Google Scholar]
- Alanagreh, L.; Alzoughool, F.; Atoum, M. The Human Coronavirus Disease COVID-19: Its Origin, Characteristics, and Insights into Potential Drugs and Its Mechanisms. Pathogens 2020, 9, 331. [Google Scholar] [CrossRef] [PubMed]
- Kung, Y.-A.; Lee, K.-M.; Chiang, H.-J.; Huang, S.-Y.; Wu, C.-J.; Shih, S.-R. Molecular Virology of SARS-CoV-2 and Related Coronaviruses. Microbiol. Mol. Biol. Rev. 2022, 86, e0002621. [Google Scholar] [CrossRef]
- Yang, D.; Leibowitz, J.L. The Structure and Functions of Coronavirus Genomic 3′ and 5′ Ends. Virus Res. 2015, 206, 120–133. [Google Scholar] [CrossRef]
- Huang, R.; Chen, W.; Zhao, X.; Ma, Y.; Zhou, Q.; Chen, J.; Zhang, M.; Zhao, D.; Hou, Y.; He, C.; et al. Genome-Wide Characterization of Alternative Splicing in Blood Cells of COVID-19 and Respiratory Infections of Relevance. Virol. Sin. 2023, 38, 309–312. [Google Scholar] [CrossRef]
- Pouladi, N.; Abdolahi, S. Investigating the ACE2 Polymorphisms in COVID-19 Susceptibility: An in Silico Analysis. Mol. Genet. Genom. Med. 2021, 9, e1672. [Google Scholar] [CrossRef]
- Karlebach, G.; Aronow, B.; Baylin, S.B.; Butler, D.; Foox, J.; Levy, S.; Meydan, C.; Mozsary, C.; Saravia-Butler, A.M.; Taylor, D.M.; et al. Betacoronavirus-Specific Alternate Splicing. Genomics 2022, 114, 110270. [Google Scholar] [CrossRef]
- Wang, C.; Chen, L.; Chen, Y.; Jia, W.; Cai, X.; Liu, Y.; Ji, F.; Xiong, P.; Liang, A.; Liu, R.; et al. Abnormal Global Alternative RNA Splicing in COVID-19 Patients. PLoS Genet. 2022, 18, e1010137. [Google Scholar] [CrossRef]
- Gribble, J.; Stevens, L.J.; Agostini, M.L.; Anderson-Daniels, J.; Chappell, J.D.; Lu, X.; Pruijssers, A.J.; Routh, A.L.; Denison, M.R. The Coronavirus Proofreading Exoribonuclease Mediates Extensive Viral Recombination. PLoS Pathog. 2021, 17, e1009226. [Google Scholar] [CrossRef] [PubMed]
- Simon-Loriere, E.; Holmes, E.C. Why Do RNA Viruses Recombine? Nat. Rev. Microbiol. 2011, 9, 617–626. [Google Scholar] [CrossRef] [PubMed]
- Graham, R.L.; Baric, R.S. Recombination, Reservoirs, and the Modular Spike: Mechanisms of Coronavirus Cross-Species Transmission. J. Virol. 2010, 84, 3134–3146. [Google Scholar] [CrossRef] [PubMed]
- Wang, Y.; Wu, Z.; Hu, W.; Hao, P.; Yang, S. Impact of Expressing Cells on Glycosylation and Glycan of the SARS-CoV-2 Spike Glycoprotein. ACS Omega 2021, 6, 15988–15999. [Google Scholar] [CrossRef] [PubMed]
- Tusell, S.M.; Schittone, S.A.; Holmes, K.V. Mutational Analysis of Aminopeptidase N, a Receptor for Several Group 1 Coronaviruses, Identifies Key Determinants of Viral Host Range. J. Virol. 2007, 81, 1261–1273. [Google Scholar] [CrossRef]
- Frana, M.F.; Behnke, J.N.; Sturman, L.S.; Holmes, K. V Proteolytic Cleavage of the E2 Glycoprotein of Murine Coronavirus: Host-Dependent Differences in Proteolytic Cleavage and Cell Fusion. J. Virol. 1985, 56, 912–920. [Google Scholar] [CrossRef]
- Gish, W.; States, D.J. Identification of Protein Coding Regions by Database Similarity Search. Nat. Genet. 1993, 3, 266–272. [Google Scholar] [CrossRef]
- Tillis, S.B. Fragmented Serpentovirus Genome Alignments. figshare. Dataset. 2024. [Google Scholar] [CrossRef]
- Katoh, K.; Toh, H. Improved Accuracy of Multiple NcRNA Alignment by Incorporating Structural Information into a MAFFT-Based Framework. BMC Bioinform. 2008, 9, 212. [Google Scholar] [CrossRef] [PubMed]
- Bernhofer, M.; Dallago, C.; Karl, T.; Satagopam, V.; Heinzinger, M.; Littmann, M.; Olenyi, T.; Qiu, J.; Schütze, K.; Yachdav, G.; et al. PredictProtein—Predicting Protein Structure and Function for 29 Years. Nucleic Acids Res. 2021, 49, W535–W540. [Google Scholar] [CrossRef]
- Finn, R.D.; Clements, J.; Eddy, S.R. HMMER Web Server: Interactive Sequence Similarity Searching. Nucleic Acids Res. 2011, 39, 29–37. [Google Scholar] [CrossRef]
- Zheng, W.; Zhang, C.; Li, Y.; Pearce, R.; Bell, E.W.; Zhang, Y. Folding Non-Homologous Proteins by Coupling Deep-Learning Contact Maps with I-TASSER Assembly Simulations. Cell Rep. Methods 2021, 1, 100014. [Google Scholar] [CrossRef]
- Zhang, C.; Freddolino, P.L.; Zhang, Y. COFACTOR: Improved Protein Function Prediction by Combining Structure, Sequence and Protein-Protein Interaction Information. Nucleic Acids Res. 2017, 45, W291–W299. [Google Scholar] [CrossRef] [PubMed]
- Yang, J.; Zhang, Y. I-TASSER Server: New Development for Protein Structure and Function Predictions. Nucleic Acids Res. 2015, 43, W174–W181. [Google Scholar] [CrossRef]
- Gupta, R.; Brunak, S. Prediction of Glycosylation across the Human Proteome and the Correlation to Protein Function. Pac. Symp. Biocomput. 2002, 322, 310–322. [Google Scholar] [CrossRef]
- Sweeney, B.A.; Hoksza, D.; Nawrocki, E.P.; Ribas, C.E.; Madeira, F.; Cannone, J.J.; Gutell, R.; Maddala, A.; Meade, C.D.; Williams, L.D.; et al. R2DT Is a Framework for Predicting and Visualising RNA Secondary Structure Using Templates. Nat. Commun. 2021, 12, 3494. [Google Scholar] [CrossRef]
- Katoh, K.; Misawa, K.; Kuma, K.I.; Miyata, T. MAFFT: A Novel Method for Rapid Multiple Sequence Alignment Based on Fast Fourier Transform. Nucleic Acids Res. 2002, 30, 3059–3066. [Google Scholar] [CrossRef]
- Miller, M.A.; Schwartz, T.; Pickett, B.E.; He, S.; Klem, E.B.; Scheuermann, R.H.; Passarotti, M.; Kaufman, S.; Oleary, M.A. A RESTful API for Access to Phylogenetic Tools via the CIPRES Science Gateway. Evol. Bioinform. 2015, 11, 43–48. [Google Scholar] [CrossRef]
- Ronquist, F.; Teslenko, M.; Van Der Mark, P.; Ayres, D.L.; Darling, A.; Höhna, S.; Larget, B.; Liu, L.; Suchard, M.A.; Huelsenbeck, J.P. Mrbayes 3.2: Efficient Bayesian Phylogenetic Inference and Model Choice across a Large Model Space. Syst. Biol. 2012, 61, 539–542. [Google Scholar] [CrossRef]
- Stamatakis, A.; Hoover, P.; Rougemont, J. A Rapid Bootstrap Algorithm for the RAxML Web Servers. Syst. Biol. 2008, 57, 758–771. [Google Scholar] [CrossRef]
- Gorbalenya, A.; Samborskiy, D.; Junglen, S.; Lauber, C.; Neuman, B.; Ziebuhr, J. Create 47 New Taxa in the Order, Ranging from Subfamilies to Species (Nidovirales). Available online: https://ictv.global/ictv/proposals/2021.005S.R.Nidovirales.zip (accessed on 14 November 2022).
- Martin, D.P.; Varsani, A.; Roumagnac, P.; Botha, G.; Maslamoney, S.; Schwab, T.; Kelz, Z.; Kumar, V.; Murrell, B. RDP5: A Computer Program for Analyzing Recombination in, and Removing Signals of Recombination from, Nucleotide Sequence Datasets. Virus Evol. 2021, 7, 5–7. [Google Scholar] [CrossRef]
- Martin, D.; Rybicki, E. RDP: Detection of Recombination amongst Aligned Sequences. Bioinformatics. Oxf. J. 2000, 16, 562–563. [Google Scholar] [CrossRef] [PubMed]
- Martin, D.P.; Posada, D.; Crandall, K.A.; Williamson, C. A Modified Bootscan Algorithm for Automated Identification of Recombinant Sequences and Recombination Breakpoints. AIDS Res. Hum. Retroviruses 2005, 21, 98–102. [Google Scholar] [CrossRef] [PubMed]
- Smith, J.M. Analyzing the Mosaic Structure of Genes. J. Mol. Evol. 1992, 34, 126–129. [Google Scholar] [CrossRef] [PubMed]
- Huston, N.C.; Wan, H.; Strine, M.S.; de Cesaris Araujo Tavares, R.; Wilen, C.B.; Pyle, A.M. Comprehensive in Vivo Secondary Structure of the SARS-CoV-2 Genome Reveals Novel Regulatory Motifs and Mechanisms. Mol. Cell 2021, 81, 584–598.e5. [Google Scholar] [CrossRef] [PubMed]
- Tan, Y.; Schneider, T.; Leong, M.; Aravind, L.; Zhang, D. Novel Immunoglobulin Domain Proteins Provide Insights into Evolution and Pathogenesis of SARS-CoV-2-Related Viruses Yongjun. MBio 2020, 11, e00760-20. [Google Scholar] [CrossRef]
- Farré, D.; Martínez-Vicente, P.; Engel, P.; Angulo, A. Immunoglobulin Superfamily Members Encoded by Viruses and Their Multiple Roles in Immune Evasion. Eur. J. Immunol. 2017, 47, 780–796. [Google Scholar] [CrossRef] [PubMed]
- Teodoro, J.G.; Branton, P.E. Regulation of Apoptosis by Viral Gene Products. J. Virol. 1997, 71, 1739–1746. [Google Scholar] [CrossRef]
- Nichols, D.B.; De Martini, W.; Cottrell, J. Poxviruses Utilize Multiple Strategies to Inhibit Apoptosis. Viruses 2017, 9, 215. [Google Scholar] [CrossRef]
- Gioti, K.; Kottaridi, C.; Voyiatzaki, C.; Chaniotis, D.; Rampias, T.; Beloukas, A. Animal Coronaviruses Induced Apoptosis. Life 2021, 11, 185. [Google Scholar] [CrossRef] [PubMed]
- Li, F.Q.; Tam, J.P.; Liu, D.X. Cell Cycle Arrest and Apoptosis Induced by the Coronavirus Infectious Bronchitis Virus in the Absence of P53. Virology 2007, 365, 435–445. [Google Scholar] [CrossRef] [PubMed]
- Kuwabara, M.; Wada, K.; Maeda, Y.; Miyazaki, A.; Tsunemitsu, H. First Isolation of Cytopathogenic Bovine Torovirus in Cell Culture from a Calf with Diarrhea. Clin. Vaccine Immunol. 2007, 14, 998–1004. [Google Scholar] [CrossRef] [PubMed]
- Maestre, A.M.; Garzón, A.; Rodríguez, D. Equine Torovirus (BEV) Induces Caspase-Mediated Apoptosis in Infected Cells. PLoS ONE 2011, 6, e20972. [Google Scholar] [CrossRef] [PubMed][Green Version]
- Ding, X.; Xu, F.; Chen, H.; Tesh, R.B.; Xiao, S.Y. Apoptosis of Hepatocytes Caused by Punta Toro Virus (Bunyaviridae: Phlebovirus) and Its Implication for Phlebovirus Pathogenesis. Am. J. Pathol. 2005, 167, 1043–1049. [Google Scholar] [CrossRef]
- Ossiboff, R.J. (University of Florida, College of Veterinary Medicine, Gainesville, FL, USA). Personal communication, 2023.
- Saito, Y.; Nishio, K.; Ogawa, Y.; Kimata, J.; Kinumi, T.; Yoshida, Y.; Noguchi, N.; Niki, E. Turning Point in Apoptosis/Necrosis Induced by Hydrogen Peroxide. Free Radic. Res. 2006, 40, 619–630. [Google Scholar] [CrossRef]
- Mizutani, H.; Tada-Oikawa, S.; Hiraku, Y.; Kojima, M.; Kawanishi, S. Mechanism of Apoptosis Induced by Doxorubicin through the Generation of Hydrogen Peroxide. Life Sci. 2005, 76, 1439–1453. [Google Scholar] [CrossRef]
- Hampton, M.B.; Orrenius, S. Dual Regulation of Caspase Activity by Hydrogen Peroxide: Implications for Apoptosis. FEBS Lett. 1997, 414, 552–556. [Google Scholar] [CrossRef]
- Wang, J.; Shen, Y.H.; Utama, B.; Wang, J.; LeMaire, S.A.; Coselli, J.S.; Vercellotti, G.M.; Wang, X.L. HCMV Infection Attenuates Hydrogen Peroxide Induced Endothelial Apoptosis—Involvement of ERK Pathway. FEBS Lett. 2006, 580, 2779–2787. [Google Scholar] [CrossRef]
- Zhou, Y.; Gunput, R.A.F.; Adolfs, Y.; Jeroen Pasterkamp, R. MICALs in Control of the Cytoskeleton, Exocytosis, and Cell Death. Cell. Mol. Life Sci. 2011, 68, 4033–4044. [Google Scholar] [CrossRef]
- Minagawa, N.; Kruglov, E.A.; Dranoff, J.A.; Robert, M.E.; Gores, G.J.; Nathanson, M.H. The Anti-Apoptotic Protein Mcl-1 Inhibits Mitochondrial Ca2+ Signals. J. Biol. Chem. 2005, 280, 33637–33644. [Google Scholar] [CrossRef]
- Ueda, H.; Yamaguchi, Y.; Sano, H. Direct Interaction between the Tobacco Mosaic Virus Helicase Domain and the ATP-Bound Resistance Protein, N Factor during the Hypersensitive Response in Tobacco Plants. Plant Mol. Biol. 2006, 61, 31–45. [Google Scholar] [CrossRef]
- Chapman, T.L.; Heikema, A.P.; Bjorkman, P.J. The Inhibitory Receptor LIR-1 Uses a Common Binding Interaction to Recognize Class I MHC Molecules and the Viral Homolog UL18. Immunity 1999, 11, 603–613. [Google Scholar] [CrossRef]
- Van Doorslaer, K. Evolution of the Papillomaviridae. Virology 2013, 445, 11–20. [Google Scholar] [CrossRef]
- Sawicki, S.G.; Sawicki, D.L.; Siddell, S.G. A Contemporary View of Coronavirus Transcription. J. Virol. 2007, 81, 20–29. [Google Scholar] [CrossRef] [PubMed]
- Harding, E.F.; Russo, A.G.; Yan, G.J.H.; Mercer, L.K.; White, P.A. Revealing the Uncharacterised Diversity of Amphibian and Reptile Viruses. ISME Commun. 2022, 2, 95. [Google Scholar] [CrossRef] [PubMed]
- DeSalle, R.; Narechania, A.; Tessler, M. Multiple Outgroups Can Cause Random Rooting in Phylogenomics. Mol. Phylogenet. Evol. 2023, 184, 107806. [Google Scholar] [CrossRef] [PubMed]




| Genus or Virus (Genus) | ORF | Topology | N-Glyco. Sites | Protein Match | E-Value & % AA Similarity | Matched Protein Name and Function (Origin) |
|---|---|---|---|---|---|---|
| Most Serpentoviruses | TM1(3) | 2xTM | 0.73 | - | - | - |
| Pregotovirus | TM2(6) | TM+SP | 0.77 * | A0A4X2KKC5 | 0.051 56.9% | Endothelial cell surface expressed chemotaxis and apoptosis regulator (Wombat; Vombatus ursinus) |
| Pregotovirus, Sectovirus | GP1(7) | TM+SP | 0.70 | - | - | - |
| Lyctovirus | GP2(6/7) | TM+SP | 0.77 * | A0A0D0IPT2 | 0.0094 ** 47.5% | Immunoglobulin (Ig) domain-containing protein (Bacteria; Leucobacter komagatae) |
| MG600029 Chinese Water Snake (Lyctovirus) | VP74 | TM | - | A0A210PPM4 | 1.1 × 10−5 ** 51.1% | MICAL-like protein 2: Cytoskeleton reorganization & transport (Scallop; Mizuhopecten yessoensis) |
| MG600030 Red Banded Snake (Lyctovirus) | VP134 | 2xTM | 0.71 | L8WHF5 | 2.8 × 10−17 ** 75.0% | TPR_1 domain-containing protein: Tetratricopeptide repeat domain for Multi-protein scaffolding (Fungus; Thanatephorus cucumeris) |
| MT997160 Veiled Chameleon Serpentovirus A (Lyctovirus) | VP543 | TM | 0.78 * | A7TSS1 | 0.053 48.3% | Dihydrolipoyllysine-residue succinyltransferase: Acyltransferase enzyme (Fungus; Vanderwaltozyma polyspora) |
| VP336 | 2xTM | 0.61 | A0A1I7VSU5 | 0.03 ** 58.6% | C2H2-type domain-containing protein: Zinc-finger domain-containing protein (Eye worm; Loa loa) | |
| VP127 | - | - | - | - | - | |
| VP78 | - | 0.70 | A0A6P3ZZ82 | 0.0014 ** 60.0% | TMV resistance protein N-like: Tobacco-Mosaic Virus resistance/avirulence protein (Plant; Ziziphus jujuba) | |
| MT997159 Veiled Chameleon Serpentovirus B (Vebetovirus) | VP123 | 2xTM | - | A0A4Y6I7I9 | 0.00071 ** 58.1% | Calx-beta domain-containing protein: Calcium binding and expulsion (Plant; Shewanella sp.) |
| VP344 | TM+SP | 0.75 * | - | - | - | |
| MG600031 Mandarin Rat Snake (Sectovirus) | VP384 | TM+SP | 0.75 * | H9GBL5 | 5.5 × 10−6 ** 62.5% | Uncharacterized protein: Anolis lizard transcription factor (Green anole; Anolis carolinensis) |
| NC043490 Zinzhou Snake Nematode (Sectovirus) | VP434 | TM+SP | 0.77 * | A0A0D3GH98 | 0.0051 ** 47.7% | Peroxidase enzyme (Plant; Oryza barthii) |
| Sectovirus | VP378 | TM+SP | 0.70 | - | - | - |
| [OR131603-605] Blood Python (Septovirus) | VP86 | - | - | - | - | - |
| Other Python Septoviruses | VP136 | - | - | - | - | - |
| MG600028 Popes Keelback (Infratovirus) | VP7b4 | TM+SP | - | A0A2A4JQ65 | 0.0002 ** 60.6% | Erythroid differentiation-related factor 1: Transcription factor for Globin gene (Plant; Heliothis virescens) |
| MN161572 Honduran Milksnake (Infratovirus) | VP104 | - | - | - | - | - |
| KX883638 Xinzhou Snake Nematode (Infratovirus) | VP134 | TM+SP | - | A0A016UTC2 | 1.7 × 10−5 ** 52.2% | Uncharacterized protein (Nematode; Ancylostoma ceylanicum) |
| NC027199 Bovine Nido (Bostovirus) | VP96 | SP | - | - | - | - |
Disclaimer/Publisher’s Note: The statements, opinions and data contained in all publications are solely those of the individual author(s) and contributor(s) and not of MDPI and/or the editor(s). MDPI and/or the editor(s) disclaim responsibility for any injury to people or property resulting from any ideas, methods, instructions or products referred to in the content. |
© 2024 by the authors. Licensee MDPI, Basel, Switzerland. This article is an open access article distributed under the terms and conditions of the Creative Commons Attribution (CC BY) license (https://creativecommons.org/licenses/by/4.0/).
Share and Cite
Tillis, S.B.; Ossiboff, R.J.; Wellehan, J.F.X., Jr. Serpentoviruses Exhibit Diverse Organization and ORF Composition with Evidence of Recombination. Viruses 2024, 16, 310. https://doi.org/10.3390/v16020310
Tillis SB, Ossiboff RJ, Wellehan JFX Jr. Serpentoviruses Exhibit Diverse Organization and ORF Composition with Evidence of Recombination. Viruses. 2024; 16(2):310. https://doi.org/10.3390/v16020310
Chicago/Turabian StyleTillis, Steven B., Robert J. Ossiboff, and James F. X. Wellehan, Jr. 2024. "Serpentoviruses Exhibit Diverse Organization and ORF Composition with Evidence of Recombination" Viruses 16, no. 2: 310. https://doi.org/10.3390/v16020310
APA StyleTillis, S. B., Ossiboff, R. J., & Wellehan, J. F. X., Jr. (2024). Serpentoviruses Exhibit Diverse Organization and ORF Composition with Evidence of Recombination. Viruses, 16(2), 310. https://doi.org/10.3390/v16020310

