Sequence Analysis of microRNAs Encoded by Simian Lymphocryptoviruses
Abstract
1. Introduction
2. Materials and Methods
3. Results
3.1. Identification of Viral miRNAs Encoded by Cynomolgus Macaque Lymphocryptovirus (cyLCV)
3.2. Prediction of miRNAs Encoded by Bonobo Lymphocryptovirus (Pan paniscus LCV1)
3.3. Prediction of miRNAs Encoded by HVMA (Macacine Gammaherpesvirus 13)
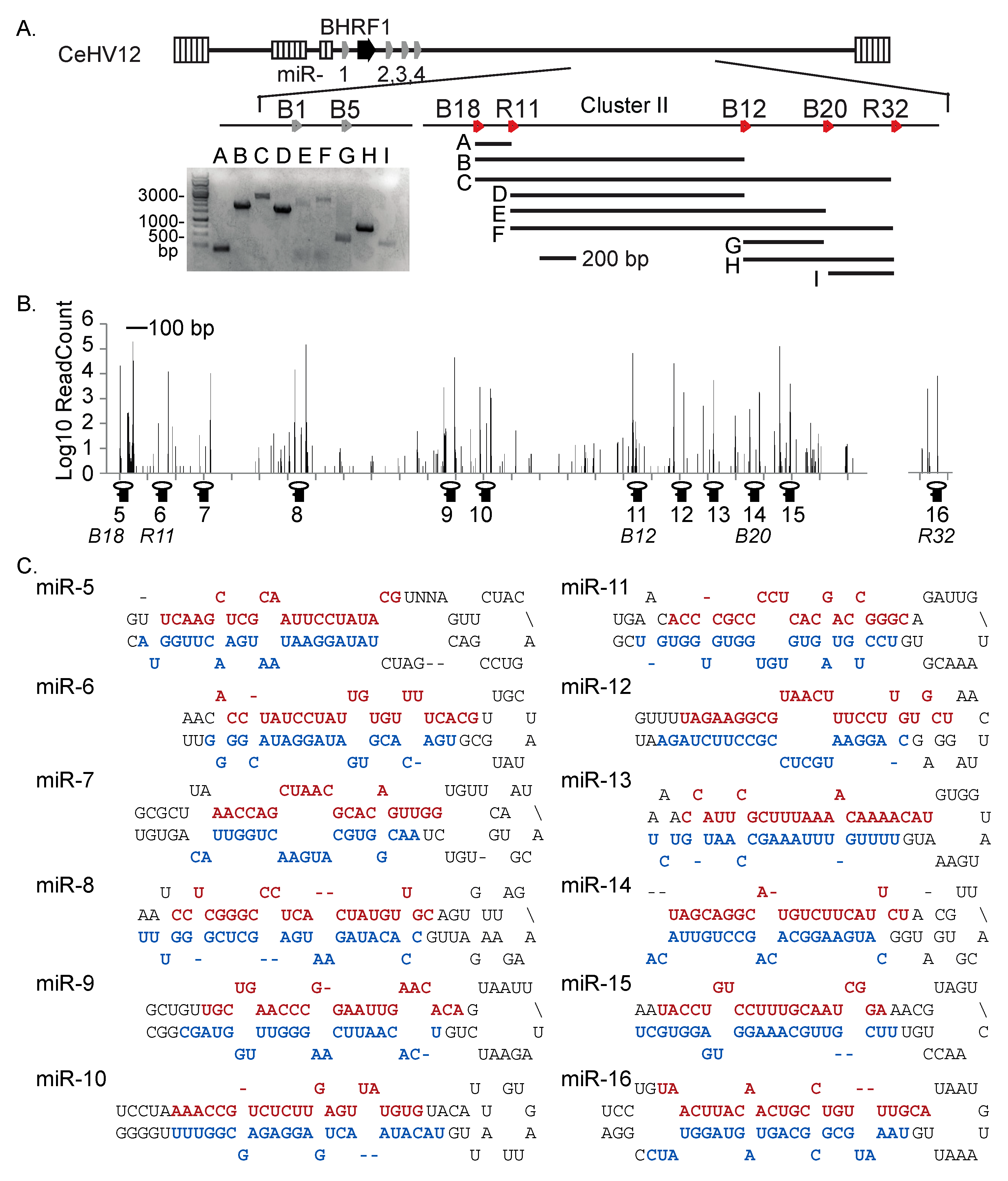
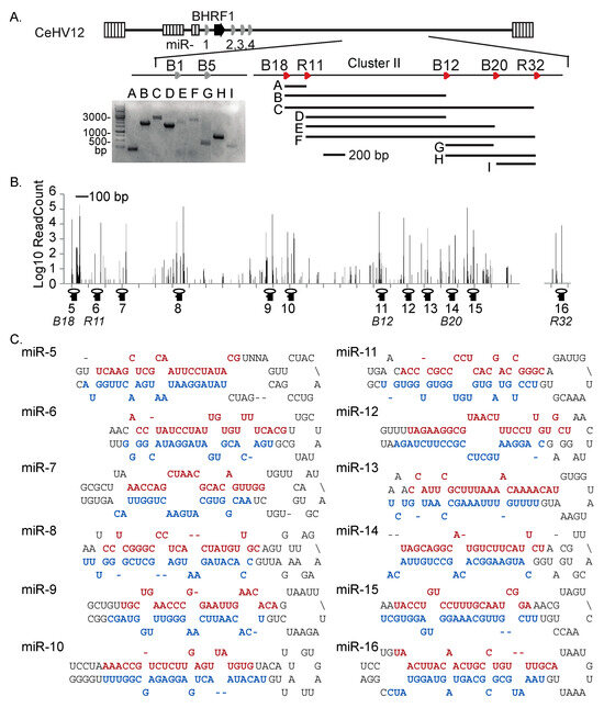
3.4. Experimental Identification of BHRF1 miRNA Homologs in CeV12-Infected S594 Cells
3.5. Sequence Alignments Reveal Novel CeV12 BART Cluster II miRNAs
3.6. Circulating cyLCV miRNAs Are Detectable in MCM with PTLD
4. Discussion
Supplementary Materials
Author Contributions
Funding
Data Availability Statement
Acknowledgments
Conflicts of Interest
References
- Muhe, J.; Wang, F. Non-human Primate Lymphocryptoviruses: Past, Present, and Future. Curr. Top. Microbiol. Immunol. 2015, 391, 385–405. [Google Scholar] [CrossRef] [PubMed]
- Young, L.S.; Yap, L.F.; Murray, P.G. Epstein-Barr virus: More than 50 years old and still providing surprises. Nat. Rev. Cancer 2016, 16, 789–802. [Google Scholar] [CrossRef] [PubMed]
- Farrell, P.J. Epstein-Barr Virus and Cancer. Annu. Rev. Pathol. 2019, 14, 29–53. [Google Scholar] [CrossRef] [PubMed]
- Escalante, G.M.; Mutsvunguma, L.Z.; Muniraju, M.; Rodriguez, E.; Ogembo, J.G. Four Decades of Prophylactic EBV Vaccine Research: A Systematic Review and Historical Perspective. Front. Immunol. 2022, 13, 867918. [Google Scholar] [CrossRef]
- Fujiwara, S.; Nakamura, H. Animal Models for Gammaherpesvirus Infections: Recent Development in the Analysis of Virus-Induced Pathogenesis. Pathogens 2020, 9, 116. [Google Scholar] [CrossRef]
- Moghaddam, A.; Rosenzweig, M.; Lee-Parritz, D.; Annis, B.; Johnson, R.P.; Wang, F. An animal model for acute and persistent Epstein-Barr virus infection. Science 1997, 276, 2030–2033. [Google Scholar] [CrossRef]
- Wu, H.L.; Weber, W.C.; Waytashek, C.M.; Boyle, C.D.; Reed, J.S.; Bateman, K.B.; Fisher, H.K.; Chen, Y.; Armantrout, K.; Swanson, T.; et al. A model of lymphocryptovirus-associated post-transplant lymphoproliferative disorder in immunosuppressed Mauritian cynomolgus macaques. PLoS Pathog. 2024, 20, e1012644. [Google Scholar] [CrossRef]
- Estes, J.D.; Wong, S.W.; Brenchley, J.M. Nonhuman primate models of human viral infections. Nat. Rev. Immunol. 2018, 18, 390–404. [Google Scholar] [CrossRef]
- Rivailler, P.; Carville, A.; Kaur, A.; Rao, P.; Quink, C.; Kutok, J.L.; Westmoreland, S.; Klumpp, S.; Simon, M.; Aster, J.C.; et al. Experimental rhesus lymphocryptovirus infection in immunosuppressed macaques: An animal model for Epstein-Barr virus pathogenesis in the immunosuppressed host. Blood 2004, 104, 1482–1489. [Google Scholar] [CrossRef]
- Muhe, J.; Aye, P.P.; Quink, C.; Eng, J.Y.; Engelman, K.; Reimann, K.A.; Wang, F. Neutralizing antibodies against Epstein-Barr virus infection of B cells can protect from oral viral challenge in the rhesus macaque animal model. Cell Rep. Med. 2021, 2, 100352. [Google Scholar] [CrossRef]
- Edwards, K.R.; Schmidt, K.; Homad, L.J.; Kher, G.M.; Xu, G.; Rodrigues, K.A.; Ben-Akiva, E.; Abbott, J.; Prlic, M.; Newell, E.W.; et al. Vaccination with nanoparticles displaying gH/gL from Epstein-Barr virus elicits limited cross-protection against rhesus lymphocryptovirus. Cell Rep. Med. 2024, 5, 101587. [Google Scholar] [CrossRef] [PubMed]
- Wu, H.L.; Weber, W.C.; Shriver-Munsch, C.; Swanson, T.; Northrup, M.; Price, H.; Armantrout, K.; Robertson-LeVay, M.; Reed, J.S.; Bateman, K.B.; et al. Viral opportunistic infections in Mauritian cynomolgus macaques undergoing allogeneic stem cell transplantation mirror human transplant infectious disease complications. Xenotransplantation 2020, 27, e12578. [Google Scholar] [CrossRef] [PubMed]
- Marshall, V.A.; Labo, N.; Hao, X.P.; Holdridge, B.; Thompson, M.; Miley, W.; Brands, C.; Coalter, V.; Kiser, R.; Anver, M.; et al. Gammaherpesvirus infection and malignant disease in rhesus macaques experimentally infected with SIV or SHIV. PLoS Pathog. 2018, 14, e1007130. [Google Scholar] [CrossRef] [PubMed]
- Rivailler, P.; Jiang, H.; Cho, Y.G.; Quink, C.; Wang, F. Complete nucleotide sequence of the rhesus lymphocryptovirus: Genetic validation for an Epstein-Barr virus animal model. J. Virol. 2002, 76, 421–426. [Google Scholar] [CrossRef] [PubMed]
- Kamperschroer, C.; Gosink, M.M.; Kumpf, S.W.; O’Donnell, L.M.; Tartaro, K.R. The genomic sequence of lymphocryptovirus from cynomolgus macaque. Virology 2016, 488, 28–36. [Google Scholar] [CrossRef]
- Krumbholz, A.; Roempke, J.; Liehr, T.; Groth, M.; Meerbach, A.; Schacke, M.; Maschkowitz, G.; Fickenscher, H.; Klapper, W.; Sauerbrei, A.; et al. Macaca arctoides gammaherpesvirus 1 (strain herpesvirus Macaca arctoides): Virus sequence, phylogeny and characterisation of virus-transformed macaque and rabbit cell lines. Med. Microbiol. Immunol. 2019, 208, 109–129. [Google Scholar] [CrossRef]
- Skalsky, R.L.; Kang, D.; Linnstaedt, S.D.; Cullen, B.R. Evolutionary conservation of primate lymphocryptovirus microRNA targets. J. Virol. 2014, 88, 1617–1635. [Google Scholar] [CrossRef]
- Riley, K.J.; Rabinowitz, G.S.; Steitz, J.A. Comprehensive analysis of Rhesus lymphocryptovirus microRNA expression. J. Virol. 2010, 84, 5148–5157. [Google Scholar] [CrossRef]
- Walz, N.; Christalla, T.; Tessmer, U.; Grundhoff, A. A global analysis of evolutionary conservation among known and predicted gammaherpesvirus microRNAs. J. Virol. 2010, 84, 716–728. [Google Scholar] [CrossRef]
- Cai, X.; Schafer, A.; Lu, S.; Bilello, J.P.; Desrosiers, R.C.; Edwards, R.; Raab-Traub, N.; Cullen, B.R. Epstein-Barr virus microRNAs are evolutionarily conserved and differentially expressed. PLoS Pathog. 2006, 2, e23. [Google Scholar] [CrossRef]
- Rabin, H.; Neubauer, R.H.; Hopkins, R.F., 3rd; Dzhikidze, E.K.; Shevtsova, Z.V.; Lapin, B.A. Transforming activity and antigenicity of an Epstein-Barr-like virus from lymphoblastoid cell lines of baboons with lymphoid disease. Intervirology 1977, 8, 240–249. [Google Scholar] [CrossRef] [PubMed]
- Langmead, B.; Salzberg, S.L. Fast gapped-read alignment with Bowtie 2. Nat. Methods 2012, 9, 357–359. [Google Scholar] [CrossRef] [PubMed]
- Friedlander, M.R.; Mackowiak, S.D.; Li, N.; Chen, W.; Rajewsky, N. miRDeep2 accurately identifies known and hundreds of novel microRNA genes in seven animal clades. Nucleic Acids Res. 2012, 40, 37–52. [Google Scholar] [CrossRef] [PubMed]
- Zuker, M. Mfold web server for nucleic acid folding and hybridization prediction. Nucleic Acids Res. 2003, 31, 3406–3415. [Google Scholar] [CrossRef]
- Varco-Merth, B.D.; Brantley, W.; Marenco, A.; Duell, D.D.; Fachko, D.N.; Richardson, B.; Busman-Sahay, K.; Shao, D.; Flores, W.; Engelman, K.; et al. Rapamycin limits CD4+ T cell proliferation in simian immunodeficiency virus-infected rhesus macaques on antiretroviral therapy. J. Clin. Investig. 2022, 132, e156063. [Google Scholar] [CrossRef]
- Aswad, A.; Katzourakis, A. The first endogenous herpesvirus, identified in the tarsier genome, and novel sequences from primate rhadinoviruses and lymphocryptoviruses. PLoS Genet. 2014, 10, e1004332. [Google Scholar] [CrossRef]
- Yoshida, T.; Takemoto, H.; Sakamaki, T.; Tokuyama, N.; Hart, J.; Hart, T.; Dupain, J.; Cobden, A.; Mulavwa, M.; Kawamoto, Y.; et al. Epidemiological Surveillance of Lymphocryptovirus Infection in Wild Bonobos. Front. Microbiol. 2016, 7, 1262. [Google Scholar] [CrossRef]
- Fachko, D.N.; Chen, Y.; Skalsky, R.L. Epstein-Barr Virus miR-BHRF1-3 Targets the BZLF1 3′UTR and Regulates the Lytic Cycle. J. Virol. 2022, 96, e0149521. [Google Scholar] [CrossRef]
- Skalsky, R.L. MicroRNA-mediated control of Epstein-Barr virus infection and potential diagnostic and therapeutic implications. Curr. Opin. Virol. 2022, 56, 101272. [Google Scholar] [CrossRef]
- Lewis, B.P.; Burge, C.B.; Bartel, D.P. Conserved seed pairing, often flanked by adenosines, indicates that thousands of human genes are microRNA targets. Cell 2005, 120, 15–20. [Google Scholar] [CrossRef]
- Schrago, C.G.; Russo, C.A. Timing the origin of New World monkeys. Mol. Biol. Evol. 2003, 20, 1620–1625. [Google Scholar] [CrossRef] [PubMed]
- Stewart, C.B.; Disotell, T.R. Primate evolution—In and out of Africa. Curr. Biol. 1998, 8, R582–R588. [Google Scholar] [CrossRef] [PubMed]
- Ehlers, B.; Ochs, A.; Leendertz, F.; Goltz, M.; Boesch, C.; Matz-Rensing, K. Novel simian homologues of Epstein-Barr virus. J. Virol. 2003, 77, 10695–10699. [Google Scholar] [CrossRef] [PubMed]
- Ehlers, B.; Spiess, K.; Leendertz, F.; Peeters, M.; Boesch, C.; Gatherer, D.; McGeoch, D.J. Lymphocryptovirus phylogeny and the origins of Epstein-Barr virus. J. Gen. Virol. 2010, 91 Pt 3, 630–642. [Google Scholar] [CrossRef]
- Correia, S.; Bridges, R.; Wegner, F.; Venturini, C.; Palser, A.; Middeldorp, J.M.; Cohen, J.I.; Lorenzetti, M.A.; Bassano, I.; White, R.E.; et al. Sequence Variation of Epstein-Barr Virus: Viral Types, Geography, Codon Usage, and Diseases. J. Virol. 2018, 92. [Google Scholar] [CrossRef]






Disclaimer/Publisher’s Note: The statements, opinions and data contained in all publications are solely those of the individual author(s) and contributor(s) and not of MDPI and/or the editor(s). MDPI and/or the editor(s) disclaim responsibility for any injury to people or property resulting from any ideas, methods, instructions or products referred to in the content. |
© 2024 by the authors. Licensee MDPI, Basel, Switzerland. This article is an open access article distributed under the terms and conditions of the Creative Commons Attribution (CC BY) license (https://creativecommons.org/licenses/by/4.0/).
Share and Cite
Chen, Y.; Fachko, D.N.; Wu, H.L.; Sacha, J.B.; Skalsky, R.L. Sequence Analysis of microRNAs Encoded by Simian Lymphocryptoviruses. Viruses 2024, 16, 1923. https://doi.org/10.3390/v16121923
Chen Y, Fachko DN, Wu HL, Sacha JB, Skalsky RL. Sequence Analysis of microRNAs Encoded by Simian Lymphocryptoviruses. Viruses. 2024; 16(12):1923. https://doi.org/10.3390/v16121923
Chicago/Turabian StyleChen, Yan, Devin N. Fachko, Helen L. Wu, Jonah B. Sacha, and Rebecca L. Skalsky. 2024. "Sequence Analysis of microRNAs Encoded by Simian Lymphocryptoviruses" Viruses 16, no. 12: 1923. https://doi.org/10.3390/v16121923
APA StyleChen, Y., Fachko, D. N., Wu, H. L., Sacha, J. B., & Skalsky, R. L. (2024). Sequence Analysis of microRNAs Encoded by Simian Lymphocryptoviruses. Viruses, 16(12), 1923. https://doi.org/10.3390/v16121923

