Understanding Perceptions of Hepatitis C and Its Management Among People with Experience of Incarceration in Quebec, Canada: A Qualitative Study Guided by the Common Sense Self-Regulation Model
Abstract
1. Introduction
2. Materials and Methods
2.1. Study Design
2.2. Setting and Participants
2.3. Interview Guide
2.4. Data Collection
2.5. Data Analysis
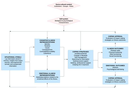
3. Results
3.1. Cognitive Illness Representations Regarding HCV Infection
3.1.1. Identity: Label and Symptoms Secondary to HCV Infection
“Well, I had done tests at some point and the doctor told me that I had hepatitis C, but I didn’t have symptoms before that.”(P11)
“I don’t know, it seems to me that the symptoms, I didn’t have that many. It’s because when you get stoned, you don’t know”(P17)
“That’s it, a lot of fatigue. I was always asking myself what I had, like my body was sore, like a big, big flu, but like I would have been beaten up, you know? Like … messed up, but from the inside. Like bruises, but from the inside. The body was all «aouh, aouh, aouh», you know? I don’t know why. That’s what the symptoms were, you know? A hard time going forward.”(P15)
“I was dizzy, vomiting, I was always tired, I had fever too. That’s about it. And my liver was constantly hurting.”(P6)
3.1.2. Timeline: Beliefs About the Onset, Duration, and Fluctuations of HCV Infection
3.1.3. Cause: Beliefs About the Predisposing Risk Factors of HCV Infections
“The first time, it was in 2000, and it wasn’t a needle exchange, it was a needle error, because I placed my syringe beside the one for the other guy that I was injecting myself with, a friend, and he said, he said “You made a mistake”, he said, “if you took mine”, he said, “I have hepatitis C”. And, it was true, and I had it. An accident.”(P13)
“Before I used to inject myself. And we exchanged syringes in prison, yeah, because there aren’t many! So that’s it.”(P6)
“It was during my second incarceration in 1996. I got tattooed, and the person that tattooed me had hepatitis C and he didn’t clean his stuff and at that time I was young, and I didn’t think about that, those diseases.”(P4)
“Listen, when you smoke a cigarette with someone, you can catch hepatitis C. It’s no joke!”(P2)
“It’s like if, because of the prison, because the prison is really dirty, it’s like the rooms are disgusting. It’s like they never clean. They never clean the room, never sweep. It’s like the sink is always disgusting. When you drink the water, the water doesn’t taste good. It’s really… the right expression, my friend, I would not even put a dog in there. It’s like it’s disgusting.”(P1)
“If I combine alcohol with using, I don’t think anymore. [Hu-hum] I take risks that I would not take if I was sober.”(P12)
3.1.4. Consequences: Beliefs About the Impact(s) of HCV Infection
“It’s been […] 2 years for sure that I haven’t had any sexual relations with anyone. I don’t know, I’m sort of blocked. I am completely blocked. […] I didn’t really accept to be in public while believing that I could contaminate someone. But really, one of the big consequences, it’s really the isolation. It was long before I could get out of it. Really a long time before I got out of it.”(P12)
“People rejected me, they weren’t the same with me, they didn’t talk to me the same as before, they were scared to catch it.”(P6)
“I’m afraid that they leave me, it’s fear especially, of being abandoned, being put aside because of that disease.”(P5)
“Because to start with, there is so much prejudice on that, hepatitis C, right away you are a junkie, you are not clean, someone that doesn’t take care of themselves, a dishonest person. You are a criminal, basically, if you have hepatitis. It’s everything we deserve, according to the « normal citizens »—like we say in brackets—it’s prison, if we have hepatitis. That’s how normal citizens see us.”(P3)
“I was pushed aside in my village, they saw me as a walking disease, they were scared of me, they wouldn’t let me into certain places. My family didn’t want to take a drink out of a glass after me, and I couldn’t touch anything. My mother threw away dishes because my stepfather said “Ark! Your son touched that!” They had to throw it away because they didn’t want to wash it.”(P8)
“It really was the worst news of my life. Because like I told you, I am athletic, I am someone that takes care of himself physically speaking, I’m in good shape…and I took it hard, because you know, me, I want to live to be old, I want… I spent most of my life in prison, I have time to catch up on when I’m outside…”(P11)
“Because I had children that were adopted and I hadn’t found them yet, I didn’t know how I would announce to them that I was going to die.”(P3)
“My family, plus my son, you know. I don’t want him to… I don’t want him to touch me when I have blood, let’s say, I don’t want him to touch me…I was afraid. I didn’t want him to catch it.”(P18)
I: “You said your most important concern was your baby, your child?”
P: “Yeah. I had a son and I had nobody to take care of him (cries), so I fought every day, if I was sick or not.”(P16)
“Because there were tasks that I didn’t function as well and that I would postpone them. I didn’t do everything that I wanted to do, that I had to do, yeah, that was pretty much the disadvantage.”(P13)
“And, at some point, when they announced it to me, like it or not, I was forgetting things, you know? We call that the “shock of finding out.” Well, you know, we forget things afterwards, you know? [Yeah] So, there’s information that I kept, but there is other information that didn’t get in, because I was too busy to even think about my future, and this, and that.”(P11)
“It affects your self-esteem, it affects the way you see life, you know, at the time? Right now, I don’t care! When I accepted the disease and everything, ok.”(P3)
3.1.5. Controllability/Curability: Beliefs Regarding the Controllability and Curability of HCV Infection
“I’m not too alarmed because there are treatments, I could still heal pretty well. It’s rare, apparently, today that people die from it.”(P10)
“Today, for me, I say to myself “There’s nothing to it! If it comes back, I have the treatments and it will be easier than back then because back then we took a lot of medication.”(P5)
“I know that it can get worse if I’m not treated, but there’s a 25% chance that it will heal on its own, apparently.”(P13)
3.1.6. Coherence: Understanding HCV Infection
“I didn’t know hepatitis C well, it was like they were telling me that “I was going to die” …, because since I didn’t know about it, I had the impression that they were trying to announce to me that I was going to die soon, because I didn’t know it well.”(P12)
“I didn’t know, I wasn’t aware of any of it, the fibrosis that… that they found. I didn’t know. They showed me the liver that deteriorated, and with… livers that are finished, livers, really damaged.”(P13)
“I was completely ignorant, naïve, not conscious, I never thought that I would catch that in my lifetime. I didn’t even know that it could be caught that way. I was really naïve because I did a lot of prison, eh? So, I didn’t understand, so now, I understand!”(P6)
“Ah, now, today, the doctor, with all the information we have, the doctor would tell me that I have hepatitis C and I would start to laugh. Right now, you know, hepatitis C problems, it’s the same as a flu, you know? It can be treated. That’s how I see it now. But 10 years ago, it wasn’t the same thing.”(P3)
“I always thought that it was either the food, something like that, but I found out that no, it wasn’t… it was hepatitis.”(P10)
“For me, it was like I thought that I caught a bad bacteria.”(P1)
“I’m always exhausted, so I don’t know if it’s that [Hepatitis C] or if it will be other things. I don’t know what it can be. Will it be an endocarditis? Will it be the anemia? Will it be the hepatitis?”(P17)
“It’s been two and a half years that I’ve been taking PrEP, about. And in the beginning, because PrEP started roughly a bit after that, I thought that PrEP contributed to it. In the beginning, I thought that PrEP made it that it wasn’t stopping, that it was contributing to the diarrhea, but it wasn’t that because it got all sorted out at one point.”(P12)
“Take vaccines for hepatitis C also, shots for hepatitis C, antibiotics, be mindful to it and ask your doctor next time for the hepatitis C vaccine.”(P1)
“With everything that I read, all that, it makes it that it takes so much time to cure that I more or less believe it. So, it’s now that… yes, it works, but at which… does it work for everyone? Does it get cured quickly, does it get cured slowly? …Does it get cured and I can reinfect myself? Because, obviously, I did the same stupid thing again a few months ago where I injected myself with someone else’s syringe! So, can I put myself at risk after? When you use, you don’t realize everything.”(P12)
“… for me, hepatitis C and HIV, it’s the same thing, that is to say, “it’s two things that can’t be cured”. So… it was like a disaster.”(P12)
“When I found out that my body was healing it, I was happy, very happy, because for me,
hepatitis C is like AIDS, you know.”(P16)
“It’s more serious hepatitis C because it’s more harmful than HIV… apparently.”(P18)
3.2. Emotional Illness Representations Regarding HCV Infection
“It’s the fear that kicked in, I was really scared of dying”(P11)
“I would say that mentally, I was sort of depressed. I was having a depression, too, I believe. I had dark thoughts, I even thought of suicide in those moments.”(P11)
“I don’t know how to say this, but we were there and “Ah, shit!”, you know? Not me, it can’t be true?! Fuck! How could I have caught that? And how do we catch this, first of all?”(P5)
“So, shame and guilt, it’s the two first things. I’m ashamed of that, I would not tell that to anyone. I don’t talk about that to everyone.”(P12)
“I didn’t feel capable, I didn’t feel worthy of people, you know? I really didn’t feel worthy.”(P15)
“First of all, there was my self-confidence. It really declined. We feel… completely diminished as a person, we feel… less… even when they announce it to us, somewhere, it’s psychological…”(P11)
“I also felt betrayed concerning the tattoo and I wasn’t proud of myself for not having been more careful.”(P4)
P: “I find it important to take care of my health, and it really bothered me to find that [diagnosis] out. And I felt betrayed by that woman.”
I: “What woman is that?”
P: “I picked her up on the street, like that.”(P11)
“I left my job not long after that [diagnosis], I felt like trash, and I was afraid because I was working in customer service, and I was worried… I’m the one who decided to leave, yes, but… I didn’t really accept to be in the public while believing that I could contaminate someone.”(P12)
“I jumped for joy when he told me that [treatment was available]! I jumped for joy and then I took a big puff of crack! … I was really happy”(P3)
“It [treatment] gave me hope, a smile. Just the fact of saying “At least, I can be cured, I’m not stuck with that for the rest of my life”. So, it encouraged me to continue holding on.”(P5)
3.3. Coping Strategies
3.3.1. Avoidance/Denial: Attempts to Ignore the Existence of Their Infection
“Well, I didn’t do anything, I was inside, so… I continued to use! (laughter) It’s not complicated! I used, and when I was high, I didn’t feel them.”(P10)
“I told myself that with the little symptoms I had that it wasn’t that bad, it could stay there, you know?”(P2)
“Since I don’t have any symptoms, it’s like I don’t give a damn, but it’s important to treat it because it can do a lot of damage. That, I know. It can lead to liver fibrosis. You can have jaundice. You can get very sick. That, I am aware of… the seriousness of the disease, but it’s like… but this time, I’m not doing well, I don’t really give a damn.”(P18)
“I got the result, and… for a long time I kept it to myself, and I didn’t get treated.”(P9)
3.3.2. Change in Lifestyle: Attempts to Prevent HCV Transmission and Avoid Judgement
“That thing, that there is blood, and someone could have been contaminated, I have a hard time with that. Because all the same, I inject myself, there is residue left over, even if I clean myself. That’s why that ever since, I still came back in a type of isolation, still. I am still isolating myself from people.”(P12)
“Well, first of all, I bought my syringe, and I told my boyfriend “Well, if you want one, buy one yourself because me, forget it, I… there’s no question about it, you are not taking my syringe and even less now because now, I have hepatitis C.”(P6)
“So, it was about time I think of myself foremost instead of wanting to please my friends. That’s what was important. To be healthy for the treatment.”(P5)
“I stopped many drugs, almost all the drugs. I just have one drug to get rid of, so I am here for that, and I understand everything, you know, mentally, I have a good mental state and a moral point of view too, the evolution of the medication is reliable, and I am pretty confident. I don’t drink booze anymore, so for my liver, I haven’t drunk at all for at least 20 years, almost 20 years. So, you know, I don’t have any problem, my liver is good, so I am encouraged. I am encouraged and I try do as much prevention as possible.”(P4)
3.3.3. Self-Management: Attempts to Manage Their Infection on Their Own
“Even if I had fatigue, my physical training was important to me, so I would push myself a lot to go do it anyway. I was drinking a lot of water. They told me to drink a lot of water and vitamin C, it was something that was important.”(P11)
“I slept a bit in the afternoon. The energy I needed; I would get it from sleep. Just the fact that I was lying down with my eyes closed, I could find the energy that my system needed to finish off my day! Just that, it helped me a lot.”(P5)
“It lead me to use more too, in those moments, I used more because I was so anxious.”(P12)
“[By] using, I don’t feel the pains. Well, you know, when you are not high anymore… you feel them [symptoms]. That’s life.”(P10)
3.3.4. Searching for Information: Attempts to Learn More About HCV Infection
“I heard, but I did not understand. So, it was really going on the internet on my own and doing a lot of research. Doing research, trying to understand.”(P12)
“I started asking questions. And then, starting from there, in 2019, I decided to continue doing, more research on my system. And then I passed the test, and it just confirmed it, and then I did the treatments.”(P5)
3.3.5. Seeking Social Support: Attempts to Seek Emotional Support from Others
“It’s my mother that asked me to do it [screening] because she was aware that I was shooting up and that I was exchanging syringes, so she told me “Don’t do that! Don’t do that, get tested.” So, I got tested.”(P6)
“When I went to my appointment for the answer, I asked one of my girlfriends to accompany me. At the time, I didn’t want the doctor to tell me. So, my girlfriend that accompanied me found out and it was her that gave me the answer. It was easier than if it had been a stranger telling me.”(P5)
3.3.6. Seeking Professional Support
“I often use centers like Cactus, Spectre de rue [safe injecting sites]. So, I went to see the nurse right away, I explained to him what just happened, and he told me about hepatitis C, and we were afraid, actually, that I caught that disease again, you know? And I did some tests.”(P11)
“As soon as I found out that I was at risk with the tattoo machine, I asked the [prison] nurse to do the tests and indeed, I was positive, so… we started the process pretty quickly.”(P11)
3.3.7. Seeking HCV Treatment
“I never went to get myself treated. I only got treated when there were the new treatments, that it was no longer Interferon, they changed and it was less painful and everything, on top of it, it was at a critical state, they told me that if I didn’t do anything, 6 months later I would be dead.”(P8)
“So, the treatments back then scared me. That’s why I did not get myself treated. I told myself that with the little symptoms I had that it wasn’t that bad, it could stay there, you know? Also, at that time I was living day by day, I didn’t think I would go that far, you know? I was a junkie, so I thought that I could die anytime, so… it wasn’t really important for me to be cured from it.”(P2)
“But it’s not always easy. I stopped twice because it was making me suffer. …but I persevered, the second time, I persevered, I persevered, I didn’t stop. But the first time, I found it really hard, I said “Fuck that! I can’t do this anymore.”(P6)
“We started a treatment with a medication, … but I wasn’t really compliant, so it didn’t amount to anything… when you’re using, you don’t necessarily take the medication. They said that I had to take them for a certain number of weeks [Hu-hum], I had them… I didn’t do it.”(P12)
“Well, it’s because my partner was in detention, we were waiting for him to be released from prison to start the program at the same time, … we had already done the tests from the start, but they told me “We will wait for him to be released from prison, … you both are in the evolution of your disease, and we will start your program”. And each time, she gives us a different story…You know, us, we are not there to be messed around with!”(P19)
3.4. Situational Stimuli
“At the prison. So, she explained that to me, she gave me pamphlets on hepatitis. It’s not the nurses that gave me that, it’s the doctor that gave me that, because I told them “The nurses don’t do anything”. So, she gave me a bunch of pamphlets and then I started to protect myself better too.”(P6)
“I find that it’s them [nurses] that do the most work. In the beginning, it was them that worked hard to show us “Hey, take care of yourself guys”, and… it was much more prevention, but they gave a lot of information also for what lied ahead, and all that and the programs that followed, and they also gave a lot of hope to be cured from this disease. But I would say, very much, the nurses did a lot in that,”(P11)
“I asked the guards, and… I asked for all the information that I could get, and they brought it to me. I asked to go on the Internet at the library. And they brought me… I was lucky.”(P14)
“How I obtain the information? By … the street workers, the people that I meet that have hepatitis, but it’s not always good information. On the streets, they can say anything, and I will always get my information from people.”(P17)
“It’s my drug dealer that explained what the disease was and that there was a treatment for it.”(P3)
4. Discussion
5. Conclusions
Author Contributions
Funding
Institutional Review Board Statement
Informed Consent Statement
Data Availability Statement
Acknowledgments
Conflicts of Interest
References
- World Health Organization. Combating Hepatitis B and C to Reach Elimination by 2030. Advocacy Brief, 2016. Available online: https://iris.who.int/bitstream/handle/10665/206453/WHO_HIV_2016.04_eng.pdf?sequence=1 (accessed on 9 July 2024).
- World Health Organization. Global Health Sector Strategy on Viral Hepatitis 2016–2021: Towards Ending Viral Hepatitis. World Health Organization, 2016. Available online: https://apps.who.int/iris/bitstream/handle/10665/246177/WHO-HIV-2016.06-eng.pdf (accessed on 9 July 2024).
- Canadian Network on Hepatitis C. Blueprint to Inform Hepatitis C Elimination Efforts in Canada, 2019. Available online: https://www.canhepc.ca/sites/default/files/media/documents/blueprint_hcv_2019_05.pdf (accessed on 9 July 2024).
- Public Health Agency of Canada. People living with Hepatitis C (HCV) in Canada—Canada.ca. Government of Canada, 2022. Available online: https://canada.ca/en/public-health/services/publications/diseases-conditions/infographic-people-living-with-hepatitis-c.html (accessed on 9 July 2024).
- Kronfli, N.; Cox, J. Care for people with hepatitis C in provincial and territorial prisons. CMAJ Can. Med. Assoc. J. 2018, 190, E93–E94. [Google Scholar] [CrossRef] [PubMed]
- Kronfli, N.; Linthwaite, B.; Klein, M.; Lebouché, B.; Sebastiani, G.; Cox, J. Interventions to increase testing, linkage to care and treatment of hepatitis C virus (HCV) infection among people in prisons: A systematic review. Int. J. Drug Policy 2018, 57, 95–103. [Google Scholar] [CrossRef] [PubMed]
- Kronfli, N.; Buxton, J.; Jennings, L.; Kouyoumdjian, F.; Wong, A. The elimination of hepatitis C virus (HCV) in Canadian correctional facilities: Where are we and where do we need to be? Can. Liver J. 2019, 2, 171–183. [Google Scholar] [CrossRef] [PubMed]
- Kronfli, N.; Dussault, C.; Chalifoux, S.; Kavoukian, H.; Klein, M.B.; Cox, J. A randomized pilot study assessing the acceptability of rapid point-of-care hepatitis C virus (HCV) testing among male inmates in Montreal, Canada. Int. J. Drug Policy 2020, 85, 102921. [Google Scholar] [CrossRef]
- Kronfli, N.; Dussault, C.; Bartlett, S. Disparities in hepatitis C care across Canadian provincial prisons: Implications for hepatitis C micro-elimination. Can. Liver J. 2021, 4, 292–310. [Google Scholar] [CrossRef]
- Walker, S.J.; Shrestha, L.B.; Lloyd, A.R.; Dawson, O.; Sheehan, Y.; Sheehan, J.; Maduka, N.B.C.; Cabezas, J.; Akiyama, M.J.; Kronfli, N.; et al. Barriers and advocacy needs for hepatitis C services in prisons: Informing the prisons hepatitis C advocacy toolkit. Int. J. Drug Policy 2024, 126, 104386. [Google Scholar] [CrossRef]
- Snell, G.; Marshall, A.D.; van Gennip, J.; Bonn, M.; Butler-McPhee, J.; Cooper, C.L.; Kronfli, N.; Williams, S.; Bruneau, J.; Feld, J.J.; et al. Public reimbursement policies in Canada for direct-acting antiviral treatment of hepatitis C virus infection: A descriptive study. Can. Liver J. 2023, 6, 190–200. [Google Scholar] [CrossRef]
- Akiyama, M.J.; Kronfli, N.; Cabezas, J.; Sheehan, Y.; Thurairajah, P.H.; Lines, R.; Lloyd, A.R. Hepatitis C elimination among people incarcerated in prisons: Challenges and recommendations for action within a Health Systems Framework. Lancet Gastroenterol. Hepatol. 2021, 6, 391–400. [Google Scholar] [CrossRef]
- Akiyama, M.J.; Kronfli, N.; Cabezas, J.; Sheehan, Y.; Scheibe, A.; Brahni, T.; Naik, K.; Mashabela, P.; Chan, P.; Luhmann, N.; et al. The role of low-income and middle-income country prisons in eliminating hepatitis C. Lancet Public Health 2022, 7, e578–e579. [Google Scholar] [CrossRef]
- Sublette, V.A.; Smith, S.K.; George, J.; McCaffery, K.; Douglas, M.W. The hepatitis C treatment experience: Patients’ perceptions of the facilitators of and barriers to uptake, adherence and completion. Psychol. Health 2015, 30, 987–1004. [Google Scholar] [CrossRef]
- Jones, L.; Atkinson, A.; Bates, G.; McCoy, E.; Porcellato, L.; Beynon, C.; McVeigh, J.; Bellis, M.A. Views and experiences of hepatitis C testing and diagnosis among people who inject drugs: Systematic review of qualitative research. Int. J. Drug Policy 2014, 25, 204–211. [Google Scholar] [CrossRef] [PubMed]
- Davis, M.; Rhodes, T.; Martin, A. Preventing hepatitis C: ‘common sense’, ‘the bug’ and other perspectives from the risk narratives of people who inject drugs. Soc. Sci. Med. 2004, 59, 1807–1818. [Google Scholar] [CrossRef] [PubMed]
- Rhodes, T.; Treloar, C. The social production of hepatitis C risk among injecting drug users: A qualitative synthesis. Addiction 2008, 103, 1593–1603. [Google Scholar] [CrossRef] [PubMed]
- Safo, S.A.; Batchelder, A.; Peyser, D.; Litwin, A.H. The common sense model applied to hepatitis C: A qualitative analysis of the impact of disease comparison and witnessed death on hepatitis C illness perception. Harm Reduct. J. 2015, 12, 20. [Google Scholar] [CrossRef][Green Version]
- Yela, E.; Solé, N.; Puig, L.; López Gallegos, D.; Clua-García, R. Barriers to access to hepatitis C treatment with direct-acting antivirals in people who inject drugs in the community setting. Harm Reduct. J. 2024, 21, 88. [Google Scholar] [CrossRef]
- Yap, L.; Carruthers, S.; Thompson, S.; Cheng, W.; Jones, J.; Simpson, P.; Richards, A.; Thein, H.; Haber, P.; Lloyd, A.; et al. A Descriptive Model of Patient Readiness, Motivators, and Hepatitis C Treatment Uptake among Australian Prisoners. PLoS ONE 2014, 9, e87564. [Google Scholar] [CrossRef]
- Khaw, F.; Stobbart, L.; Murtagh, M.J. ‘I just keep thinking I haven’t got it because I’m not yellow’: A qualitative study of the factors that influence the uptake of Hepatitis C testing by prisoners. BMC Public Health 2007, 7, 98. [Google Scholar] [CrossRef]
- Spaulding, A.C.; Weinbaum, C.M.; Lau, D.T.; Sterling, R.; Seeff, L.B.; Margolis, H.S.; Hoofnagle, J.H. A framework for management of hepatitis C in prisons. Ann. Intern. Med. 2006, 144, 762–769. [Google Scholar] [CrossRef]
- Rance, J.; Lafferty, L.; Treloar, C.; SToP-C Study Group. Considering treatment-as-prevention scale-up for Australian prisons: A qualitative sub-study of expert stakeholders from the Australian ‘surveillance and treatment of prisoners with hepatitis C’ project (SToP-C). Harm Reduct. J. 2021, 18, 46. [Google Scholar] [CrossRef]
- Crowley, D.; Van Hout, M.C.; Lambert, J.S.; Kelly, E.; Murphy, C.; Cullen, W. Barriers and facilitators to hepatitis C (HCV) screening and treatment-a description of prisoners perspective. Harm Reduct. J. 2018, 15, 62. [Google Scholar] [CrossRef]
- Crowley, D.; Cullen, W.; Lambert, J.S.; Van Hout, M.C. Competing priorities and second chances—A qualitative exploration of prisoners’ journeys through the Hepatitis C continuum of care. PLoS ONE 2019, 14, e0222186. [Google Scholar] [CrossRef]
- Leventhal, H.; Diefenbach, M.A.; Leventhal, E.A. Illness cognition: Using common sense to understand treatment adherence and affect cognition interactions. Cogn. Ther. Res. 1992, 16, 143–163. [Google Scholar] [CrossRef]
- Leventhal, H.; Leventhal, E.A.; Breland, J.Y. Cognitive science speaks to the “common-sense” of chronic illness management. Ann. Behav. Med. 2011, 41, 152–163. [Google Scholar] [CrossRef]
- Hale, E.D.; Treharne, G.J.; Kitas, G.D. The common-sense model of self-regulation of health and illness: How can we use it to understand and respond to our patients’ needs? Rheumatology 2007, 46, 904–906. [Google Scholar] [CrossRef]
- Hagger, M.S.; Orbell, S. The common sense model of illness self-regulation: A conceptual review and proposed extended model. Health Psychol. Rev. 2021, 16, 347–377. [Google Scholar] [CrossRef]
- Harris, M.; Guy, D.; Picchio, C.A.; White, T.M.; Rhodes, T.; Lazarus, J.V. Conceptualising hepatitis C stigma: A thematic synthesis of qualitative research. Int. J. Drug Policy 2021, 96, 103320. [Google Scholar] [CrossRef]
- Hughes, R.A. Drug injectors and the cleaning of needles and syringes. Eur. Addict. Res. 2000, 6, 20–30. [Google Scholar] [CrossRef]
- Gates, J.A.; Post, J.J.; Kaldor, J.M.; Pan, Y.; Haber, P.S.; Lloyd, A.R.; Dolan, K.A. and Hepatitis C Incidence and Transmission in Prisons Study group. Risk factors for hepatitis C infection and perception of antibody status among male prison inmates in the Hepatitis C Incidence and Transmission in Prisons Study cohort, Australia. J. Urban Health Bull. N. Y. Acad. Med. 2004, 81, 448–452. [Google Scholar] [CrossRef][Green Version]
- Wright, N.M.; Tompkins, C.N.; Jones, L. Exploring risk perception and behaviour of homeless injecting drug users diagnosed with hepatitis C. Health Soc. Care Community 2005, 13, 75–83. [Google Scholar] [CrossRef]
- Lafferty, L.; Cochrane, A.; Sheehan, Y.; Treloar, C.; Grebely, J.; Lloyd, A.R. “That was quick, simple, and easy”: Patient perceptions of acceptability of point-of-care hepatitis C RNA testing at a reception prison. Int. J. Drug Policy 2022, 99, 103456. [Google Scholar] [CrossRef]
- Lafferty, L.; Rance, J.; Treloar, C. ‘Fighting a losing battle’: Prisoners’ perspectives of treatment as prevention for hepatitis C with inadequate primary prevention measures. Drugs Educ. Prev. Policy 2018, 26, 502–507. [Google Scholar] [CrossRef]
- Lafferty, L.; Rance, J.; Grebely, J.; Dore, G.J.; Lloyd, A.R.; Treloar, C.; SToP-C Study Group. Perceptions and concerns of hepatitis C reinfection following prison-wide treatment scale-up: Counterpublic health amid hepatitis C treatment as prevention efforts in the prison setting. Int. J. Drug Policy 2020, 77, 102693. [Google Scholar] [CrossRef]
- Rance, J.; Rhodes, T.; Fraser, S.; Bryant, J.; Treloar, C. Practices of partnership: Negotiated safety among couples who inject drugs. Health 2018, 22, 3–19. [Google Scholar] [CrossRef]
- Sarang, A.; Rhodes, T.; Platt, L.; Kirzhanova, V.; Shelkovnikova, O.; Volnov, V.; Blagovo, D.; Rylkov, A. Drug injecting and syringe use in the HIV risk environment of Russian penitentiary institutions: Qualitative study. Addiction 2006, 101, 1787–1796. [Google Scholar] [CrossRef]
- Adams, J.; Nowels, C.; Corsi, K.; Long, J.; Steiner, J.F.; Binswanger, I.A. HIV risk after release from prison: A qualitative study of former inmates. J. Acquir. Immune Defic. Syndr. 2011, 57, 429–434. [Google Scholar] [CrossRef]
- Lafferty, L.; Wild, T.C.; Rance, J.; Treloar, C. A policy analysis exploring hepatitis C risk, prevention, testing, treatment and reinfection within Australia’s prisons. Harm Reduct. J. 2018, 15, 39. [Google Scholar] [CrossRef]
- Ruiz, A.S.; Fontaine, G.; Patey, A.M.; Grimshaw, J.M.; Presseau, J.; Cox, J.; Dussault, C.; Kronfli, N. Identifying barriers and enablers to opt-out hepatitis C virus screening in provincial prisons in Quebec, Canada: A multilevel, multi-theory informed qualitative study with correctional and healthcare professional stakeholders. Int. J. Drug Policy 2022, 109, 103837. [Google Scholar] [CrossRef]
- Statistics Canada. Table: 35-10-0154-01. Average Counts of Adults in Provincial and Territorial Correctional Programs, 2024. Available online: https://www150.statcan.gc.ca/t1/tbl1/en/tv.action?pid=3510015401&pickMembers%5B0%5D=1.6&cubeTimeFrame.startYear=2018+%2F+2019&cubeTimeFrame.endYear=2022+%2F+2023&referencePeriods=20180101%2C20220101 (accessed on 15 July 2024).
- Malakieh, J. Adult and youth correctional statistics in Canada, 2018/2019, 2020. Available online: https://www150.statcan.gc.ca/n1/pub/85-002-x/2020001/article/00016-eng.htm (accessed on 15 July 2024).
- Kronfli, N.; Dussault, C.; Maheu-Giroux, M.; Halavrezos, A.; Chalifoux, S.; Park, H.; Balso, L.D.; Cheng, M.P.; Cox, J. Importance of occupation for SARS-CoV-2 seroprevalence and COVID-19 vaccination among correctional workers in Quebec, Canada: A cross-sectional study. Front. Public Health 2022, 10, 1021871. [Google Scholar] [CrossRef]
- Kronfli, N.; Dussault, C.; Maheu-Giroux, M.; Halavrezos, A.; Chalifoux, S.; Sherman, J.; Park, H.; Del Balso, L.; Cheng, M.P.; Poulin, S.; et al. Seroprevalence and Risk Factors for Severe Acute Respiratory Syndrome Coronavirus 2 Among Incarcerated Adult Men in Quebec, Canada, 2021. Clin. Infect. Dis. 2022, 75, e165–e173. [Google Scholar] [CrossRef]
- Fontaine, G.; Presseau, J.; Bruneau, J.; Patey, A.M.; van Allen, Z.; Mortazhejri, S.; Høj, S.B.; Hung, J.C.; Grimshaw, J.M. “Apparently, you can only be treated once”: A qualitative study exploring perceptions of hepatitis C and access to treatment among people who inject drugs visiting a needle and syringe program. Int. J. Drug Policy 2023, 121, 104124. [Google Scholar] [CrossRef]
- Francis, J.J.; Johnston, M.; Robertson, C.; Glidewell, L.; Entwistle, V.; Eccles, M.P.; Grimshaw, J.M. What is an adequate sample size? Operationalising data saturation for theory-based interview studies. Psychol. Health 2009, 25, 1229–1245. [Google Scholar] [CrossRef]
- Mambro, A.; Afshar, A.; Leone, F.; Dussault, C.; Stoové, M.; Savulescu, J.; Rich, J.D.; Rowan, D.H.; Sheehan, J.; Kronfli, N. Reimbursing incarcerated individuals for participation in research: A scoping review. Int. J. Drug Policy 2024, 123, 104283. [Google Scholar] [CrossRef]
- Liu, C.H.; Kao, J.H. Acute hepatitis C virus infection: Clinical update and remaining challenges. Clin. Mol. Hepatol. 2023, 29, 623–642. [Google Scholar] [CrossRef]
- Westbrook, R.H.; Dusheiko, G. Natural history of hepatitis C. J. Hepatol. 2014, 61 (Suppl. S1), S58–S68. [Google Scholar] [CrossRef]
- Zaltron, S.; Spinetti, A.; Biasi, L.; Baiguera, C.; Castelli, F. Chronic HCV infection: Epidemiological and clinical relevance. BMC Infect. Dis. 2012, 12 (Suppl. S2), S2. [Google Scholar] [CrossRef]
- Muncan, B.; Walters, S.M.; Ompad, D.C. “They look at us like junkies”: Influences of drug use stigma on the healthcare engagement of people who inject drugs in New York City. Harm Reduct. J. 2020, 17, 53. [Google Scholar] [CrossRef]
- Earnshaw, V.A.; Smith, L.R.; Chaudoir, S.R.; Amico, K.R.; Copenhaver, M.M. HIV stigma mechanisms and well-being among PLWH: A test of the HIV stigma framework. AIDS Behav. 2013, 17, 1785–1795. [Google Scholar] [CrossRef]
- Lafferty, L.; Treloar, C.; Butler, T.; Guthrie, J.; Chambers, G.M. Unlocking dimensions of social capital in the prison setting. Health Justice 2016, 4, 9. [Google Scholar] [CrossRef]
- Western, J.; Stimson, R.; Baum, S.; Van Gellecum, Y. Measuring community strength and social capital. Reg. Stud. 2005, 39, 1095–1109. [Google Scholar] [CrossRef]
- Daly, M.; Silver, H. Social exclusion and social capital: A comparison and critique. Theory Soc. 2008, 37, 537–566. [Google Scholar] [CrossRef]
- Abdelwadoud, M.; Mattingly, T.J., II; Seguí, H.A.; Gorman, E.F.; Perfetto, E.M. Patient Centeredness in Hepatitis C Direct-Acting Antiviral Treatment Delivery to People Who Inject Drugs: A Scoping Review. Patient 2021, 14, 471–484. [Google Scholar] [CrossRef]
- Sheehan, Y.; Cunningham, E.B.; Cochrane, A.; Byrne, M.; Brown, T.; McGrath, C.; Lafferty, L.; Tedla, N.; Dore, G.J.; Lloyd, A.R.; et al. A “one-stop-shop” point-of-care hepatitis C RNA testing intervention to enhance treatment uptake in a reception prison: The PIVOT study. J. Hepatol. 2023, 79, 635–644. [Google Scholar] [CrossRef]
- Zolotarova, T.; Dussault, C.; Park, H.; Varsaneux, O.; Basta, N.E.; Watson, L.; Robert, P.; Davis, S.; Mercer, M.; Timmerman, S.; et al. Education increases COVID-19 vaccine uptake among people in Canadian federal prisons in a prospective randomized controlled trial: The EDUCATE study. Vaccine 2023, 41, 1419–1425. [Google Scholar] [CrossRef]
- Sheehan, Y.; Cochrane, A.; Treloar, C.; Grebely, J.; Tedla, N.; Lloyd, A.R.; Lafferty, L. Understanding hepatitis C virus (HCV) health literacy and educational needs among people in prison to enhance HCV care in prisons. Int. J. Drug Policy 2024, 130, 104516. [Google Scholar] [CrossRef]
- Sheehan, Y.; Lafferty, L.; Tedla, N.; Byrne, M.; Dawson, O.; Stewart, S.; Leber, B.; Habraken, N.; Lloyd, A.R. Development of an evidence-based hepatitis C education program to enhance public health literacy in the Australian prison sector: The Hepatitis in Prisons Education program (HepPEd). Int. J. Drug Policy 2024, 129, 104461. [Google Scholar] [CrossRef]
- Winter, R.J.; Sheehan, Y.; Papaluca, T.; Macdonald, G.A.; Rowland, J.; Colman, A.; Stoove, M.; Lloyd, A.R.; Thompson, A.J. Consensus recommendations on the management of hepatitis C in Australia’s prisons. Med. J. Aust. 2023, 218, 231–237. [Google Scholar] [CrossRef]
- Bagnall, A.M.; South, J.; Hulme, C.; Woodall, J.; Vinall-Collier, K.; Raine, G.; Kinsella, K.; Dixey, R.; Harris, L.; Wright, N.M.J. A systematic review of the effectiveness and cost--effectiveness of peer education and peer support in prisons. BMC Public Health 2015, 15, 290. [Google Scholar] [CrossRef]
- Crowley, D.; Murtagh, R.; Cullen, W.; Keevans, M.; Laird, E.; McHugh, T.; McKiernan, S.; Miggin, S.J.; O’Connor, E.; O’Reilly, D.; et al. Evaluating peer-supported screening as a hepatitis C case-finding model in prisoners. Harm Reduct. J. 2019, 16, 42. [Google Scholar] [CrossRef]
- van der Meulen, E.; Watson, T.M.; De Shalit, A. Insights on Prison Needle and Syringe Programs: Research With Former Prisoners in Canada. Prison J. 2017, 97, 628–643. [Google Scholar] [CrossRef]
- Hassan, N.; Muazzam, A.; Ejaz, B.; Faran, M.; Nazir, F.; Rasool, H. Coping strategies in hepatitis C patients during the course of antiviral treatment of HCV. PalArch’s J. Vertebr. Palaeontol. 2021, 18, 91–104. [Google Scholar]

| 1. Cognitive illness representations | 1.1 Identity | The way symptoms are perceived and ascribed to the illness, including the assigned label for the illness itself. | What were your symptoms? If you have not had any symptoms, do you know what the possible symptoms are? |
| 1.2. Timeline | Beliefs concerning the speed of onset, duration, and variations in the illness, such as whether it is acute or chronic. | How long has it been since you first experienced the symptoms/diagnosed? How long did your symptoms last? Do/did they fluctuate? | |
| 1.3. Cause | Beliefs regarding the factors leading to the illness, such as genetics, infection, diet, aging, or other contributing elements. | How do you think you acquired HCV, or what causes it? | |
| 1.4. Consequences | Beliefs about the anticipated impact of the illness on various aspects of life, including work, family, and personal relationships. | What are/were the consequences of HCV infection for you? | |
| 1.5. Controllability/curability | Beliefs concerning the controllability/curability of the illness. | Do you think your HCV infection can be cured? How? If not, can HCV infection be controlled? Is there anything that can improve your symptoms? | |
| 1.6. Coherence | The patient’s comprehension of the illness and how they construct meaning around it. | How well do you feel you understand your illness and treatment options? Does it all make sense to you? | |
| 2. Emotional illness representations | Beliefs/perceptions related to the emotional effects of the illness. | How does/did this illness and its symptoms make/made you feel? Does it make you angry, scared, upset, or depressed? What are your most important concerns about it? | |
| 3. Coping strategies | Approaches used to deal with the illness, adjusted based on success or failure in managing previous episodes of illness. | How do/did you usually manage your symptoms, if any? Does/did it help? | |
| 4. Situational stimuli/sources of information | Lay information stored in memory, insights from expert sources, and experienced somatic and symptomatic information. | How do/did you get information about HCV and its treatment/care? Where do you usually look for information? | |
Disclaimer/Publisher’s Note: The statements, opinions and data contained in all publications are solely those of the individual author(s) and contributor(s) and not of MDPI and/or the editor(s). MDPI and/or the editor(s) disclaim responsibility for any injury to people or property resulting from any ideas, methods, instructions or products referred to in the content. |
© 2024 by the authors. Licensee MDPI, Basel, Switzerland. This article is an open access article distributed under the terms and conditions of the Creative Commons Attribution (CC BY) license (https://creativecommons.org/licenses/by/4.0/).
Share and Cite
Mambro, A.; Mortazhejri, S.; Ortiz-Paredes, D.; Patey, A.; Fontaine, G.; Dussault, C.; Cox, J.; Grimshaw, J.M.; Presseau, J.; Kronfli, N. Understanding Perceptions of Hepatitis C and Its Management Among People with Experience of Incarceration in Quebec, Canada: A Qualitative Study Guided by the Common Sense Self-Regulation Model. Viruses 2024, 16, 1910. https://doi.org/10.3390/v16121910
Mambro A, Mortazhejri S, Ortiz-Paredes D, Patey A, Fontaine G, Dussault C, Cox J, Grimshaw JM, Presseau J, Kronfli N. Understanding Perceptions of Hepatitis C and Its Management Among People with Experience of Incarceration in Quebec, Canada: A Qualitative Study Guided by the Common Sense Self-Regulation Model. Viruses. 2024; 16(12):1910. https://doi.org/10.3390/v16121910
Chicago/Turabian StyleMambro, Andrea, Sameh Mortazhejri, David Ortiz-Paredes, Andrea Patey, Guillaume Fontaine, Camille Dussault, Joseph Cox, Jeremy M. Grimshaw, Justin Presseau, and Nadine Kronfli. 2024. "Understanding Perceptions of Hepatitis C and Its Management Among People with Experience of Incarceration in Quebec, Canada: A Qualitative Study Guided by the Common Sense Self-Regulation Model" Viruses 16, no. 12: 1910. https://doi.org/10.3390/v16121910
APA StyleMambro, A., Mortazhejri, S., Ortiz-Paredes, D., Patey, A., Fontaine, G., Dussault, C., Cox, J., Grimshaw, J. M., Presseau, J., & Kronfli, N. (2024). Understanding Perceptions of Hepatitis C and Its Management Among People with Experience of Incarceration in Quebec, Canada: A Qualitative Study Guided by the Common Sense Self-Regulation Model. Viruses, 16(12), 1910. https://doi.org/10.3390/v16121910

