Chronic Hepatitis B Genotype C Mouse Model with Persistent Covalently Closed Circular DNA
Abstract
1. Introduction
2. Materials and Methods
2.1. rAAV Production
2.2. Animals
2.3. Serum Analyses
2.4. Preparation of Liver Tissues
2.5. Quantification of Total HBV DNA and cccDNA Copy Numbers by qRT-PCR
2.6. Immunohistochemistry
2.7. Southern Blot
2.8. Statistical Analysis
3. Results
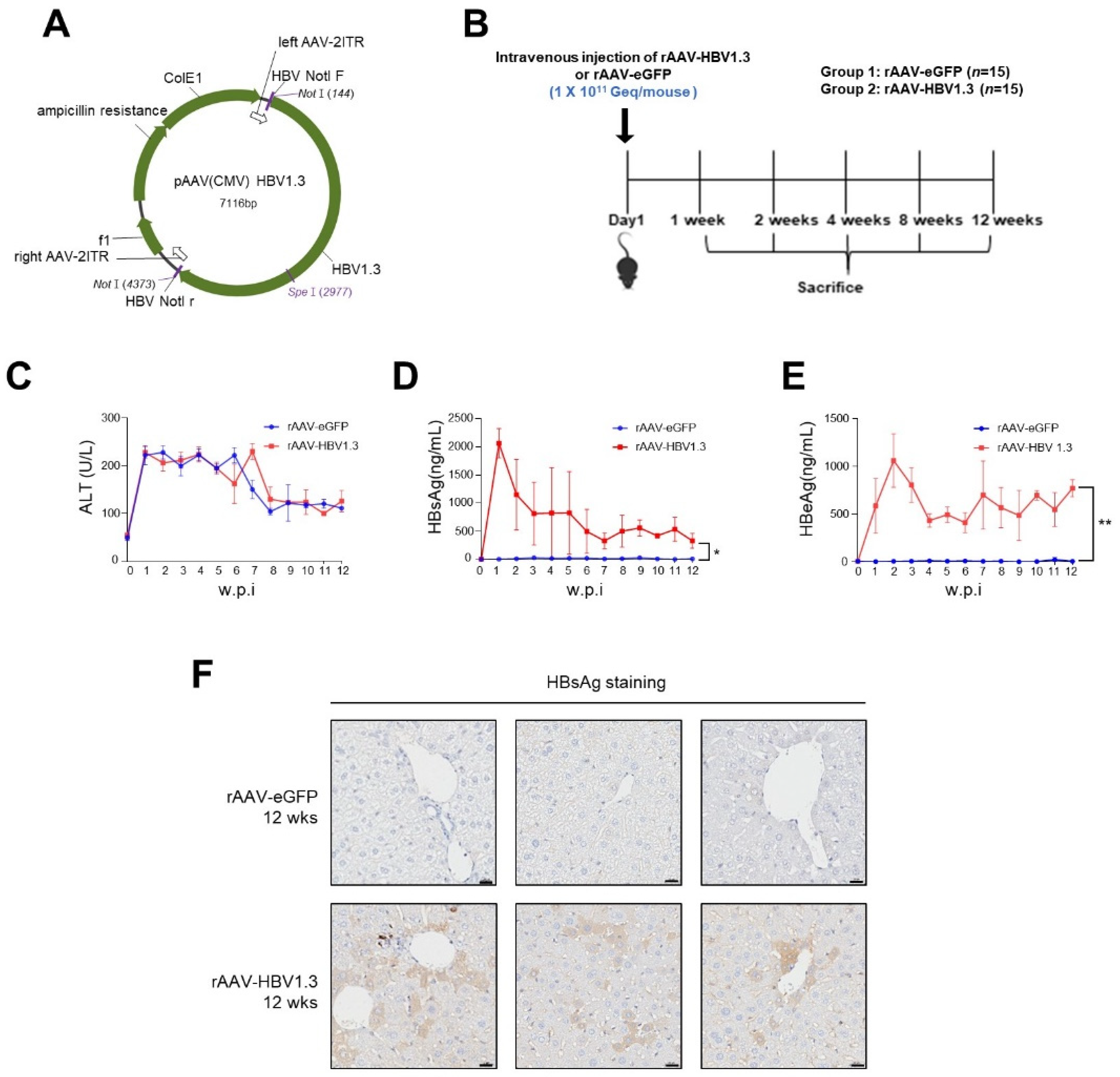
3.1. rAAV-HBV1.3 Induces Long-Term HBV DNA Persistence in Mice
3.2. Detection of HBV DNA and cccDNA in the rAAV-HBV1.3 Mouse Model
4. Discussion
Author Contributions
Funding
Institutional Review Board Statement
Informed Consent Statement
Data Availability Statement
Conflicts of Interest
References
- Tsukuda, S.; Watashi, K. Hepatitis B Virus Biology and Life Cycle. Antivir. Res. 2020, 182, 104925. [Google Scholar] [CrossRef]
- Esser, K.; Cheng, X.; Wettengel, J.M.; Lucifora, J.; Hansen-Palmus, L.; Austen, K.; Suarez, A.A.R.; Heintz, S.; Testoni, B.; Nebioglu, F.; et al. Hepatitis B Virus Targets Lipid Transport Pathways to Infect Hepatocytes. Cell Mol. Gastroenterol. Hepatol. 2023, 16, 201–221. [Google Scholar]
- Sung, P.S.; Park, D.J.; Kim, J.H.; Han, J.W.; Lee, E.B.; Lee, G.W.; Nam, H.C.; Jang, J.W.; Bae, S.H.; Choi, J.Y.; et al. Ex Vivo Detection and Characterization of Hepatitis B Virus-Specific CD8(+) T Cells in Patients Considered Immune Tolerant. Front. Immunol. 2019, 10, 1319. [Google Scholar] [CrossRef]
- Jacobson, I.M.; Brown, R.S.J.; McMahon, B.J.; Perrillo, R.P.; Gish, R. An Evidence-Based Practical Guide to Vaccination for Hepatitis B Virus. J. Clin. Gastroenterol. 2022, 56, 478–492. [Google Scholar] [CrossRef]
- Lin, C.L.; Kao, J.H. Development of Hepatocellular Carcinoma in Treated and Untreated Patients with Chronic Hepatitis B Virus Infection. Clin. Mol. Hepatol. 2023, 29, 605–622. [Google Scholar]
- Wong, G.L.H.; Gane, E.; Lok, A.S.F. How to Achieve Functional Cure of Hbv: Stopping Nucs, Adding Interferon or New Drug Development? J. Hepatol. 2022, 76, 1249–1262. [Google Scholar] [CrossRef]
- Wang, X.; Liu, X.; Dang, Z.; Yu, L.; Jiang, Y.; Wang, X.; Yan, Z. Nucleos(T)Ide Analogues for Reducing Hepatocellular Carcinoma in Chronic Hepatitis B Patients: A Systematic Review and Meta-Analysis. Gut Liver 2020, 14, 232–247. [Google Scholar] [CrossRef]
- Li, Q.; Sun, B.; Zhuo, Y.; Jiang, Z.; Li, R.; Lin, C.; Jin, Y.; Gao, Y.; Wang, D. Interferon and Interferon-Stimulated Genes in Hbv Treatment. Front. Immunol. 2022, 13, 1034968. [Google Scholar] [CrossRef]
- Dezhbord, M.; Kim, S.H.; Park, S.; Lee, D.R.; Kim, N.; Won, J.; Lee, A.R.; Kim, D.S.; Kim, K.H. Novel Role of MHC Class II Transactivator in Hepatitis B Virus Replication and Viral Counteraction. Clin. Mol. Hepatol. 2024, 30, 539–560. [Google Scholar] [CrossRef]
- Wei, L.; Ploss, A. Hepatitis B Virus Cccdna Is Formed through Distinct Repair Processes of Each Strand. Nat. Commun. 2021, 12, 1591. [Google Scholar] [CrossRef]
- Yang, D.; Liu, L.; Zhu, D.; Peng, H.; Su, L.; Fu, Y.X.; Zhang, L. A Mouse Model for Hbv Immunotolerance and Immunotherapy. Cell Mol. Immunol. 2014, 11, 71–78. [Google Scholar] [CrossRef]
- Hwang, J.R.; Park, S.G. Mouse Models for Hepatitis B Virus Research. Lab. Anim. Res. 2018, 34, 85–91. [Google Scholar] [CrossRef]
- Xu, Z.; Zhao, L.; Zhong, Y.; Zhu, C.; Zhao, K.; Teng, Y.; Cheng, X.; Chen, Q.; Xia, Y. A Novel Mouse Model Harboring Hepatitis B Virus Covalently Closed Circular DNA. Cell Mol. Gastroenterol. Hepatol. 2022, 13, 1001–1017. [Google Scholar] [CrossRef]
- Lucifora, J.; Salvetti, A.; Marniquet, X.; Mailly, L.; Testoni, B.; Fusil, F.; Inchauspe, A.; Michelet, M.; Michel, M.L.; Levrero, M.; et al. Detection of the Hepatitis B Virus (Hbv) Covalently-Closed-Circular DNA (Cccdna) in Mice Transduced with a Recombinant Aav-Hbv Vector. Antivir. Res. 2017, 145, 14–19. [Google Scholar] [CrossRef]
- Bhat, S.A.; Kazim, S.N. Hbv Cccdna—A Culprit and Stumbling Block for the Hepatitis B Virus Infection: Its Presence in Hepatocytes Perplexed the Possible Mission for a Functional Cure. ACS Omega 2022, 7, 24066–24081. [Google Scholar] [CrossRef]
- Ghany, M.G.; Lok, A.S. Functional Cure of Hepatitis B Requires Silencing Covalently Closed Circular and Integrated Hepatitis B Virus DNA. J. Clin. Investig. 2022, 132, e163175. [Google Scholar] [CrossRef]
- Allweiss, L.; Testoni, B.; Yu, M.; Lucifora, J.; Ko, C.; Qu, B.; Lütgehetmann, M.; Guo, H.; Urban, S.; Fletcher, S.P.; et al. Quantification of the Hepatitis B Virus Cccdna: Evidence-Based Guidelines for Monitoring the Key Obstacle of Hbv Cure. Gut 2023, 72, 972–983. [Google Scholar] [CrossRef]
- Won, J.; Kang, H.S.; Kim, N.Y.; Dezhbord, M.; Marakkalage, K.G.; Lee, E.H.; Lee, D.; Park, S.; Kim, D.S.; Kim, K.H. Tripartite Motif-Containing Protein 21 Is Involved in Ifn-Gamma-Induced Suppression of Hepatitis B Virus by Regulating Hepatocyte Nuclear Factors. J. Virol. 2024, 98, e0046824. [Google Scholar] [CrossRef]
- Zoulim, F.; Testoni, B. Eliminating Cccdna to Cure Hepatitis B Virus Infection. J. Hepatol. 2023, 78, 677–680. [Google Scholar] [CrossRef]
- Xia, Y.; Liang, T.J. Development of Direct-Acting Antiviral and Host-Targeting Agents for Treatment of Hepatitis B Virus Infection. Gastroenterology 2019, 156, 311–324. [Google Scholar] [CrossRef]
- Wang, Y.; Li, Y.; Zai, W.; Hu, K.; Zhu, Y.; Deng, Q.; Wu, M.; Li, Y.; Chen, J.; Yuan, Z. Hbv Covalently Closed Circular DNA Minichromosomes in Distinct Epigenetic Transcriptional States Differ in Their Vulnerability to Damage. Hepatology 2022, 75, 1275–1288. [Google Scholar] [CrossRef]
- Wettengel, J.M.; Burwitz, B.J. Innovative Hbv Animal Models Based on the Entry Receptor Ntcp. Viruses 2020, 12, 828. [Google Scholar] [CrossRef] [PubMed]
- Ko, C.; Su, J.; Festag, J.; Bester, R.; Kosinska, A.D.; Protzer, U. Intramolecular Recombination Enables the Formation of Hepatitis B Virus (Hbv) Cccdna in Mice after Hbv Genome Transfer Using Recombinant Aav Vectors. Antivir. Res. 2021, 194, 105140. [Google Scholar] [CrossRef]
- Liu, Z.; Zhang, Y.; Xu, M.; Li, X.; Zhang, Z. Distribution of Hepatitis B Virus Genotypes and Subgenotypes: A Meta-Analysis. Medicine 2021, 100, e27941. [Google Scholar] [CrossRef]
- Du, Y.; Broering, R.; Li, X.; Zhang, X.; Liu, J.; Yang, D.; Lu, M. In Vivo Mouse Models for Hepatitis B Virus Infection and Their Application. Front. Immunol. 2021, 12, 766534. [Google Scholar] [CrossRef]
- Jin, Y.; Wang, S.; Xu, S.; Zhao, S.; Xu, X.; Poongavanam, V.; Menéndez-Arias, L.; Zhan, P.; Liu, X. Targeting Hepatitis B Virus Cccdna Levels: Recent Progress in Seeking Small Molecule Drug Candidates. Drug Discov. Today 2023, 28, 103617. [Google Scholar] [CrossRef]


Disclaimer/Publisher’s Note: The statements, opinions and data contained in all publications are solely those of the individual author(s) and contributor(s) and not of MDPI and/or the editor(s). MDPI and/or the editor(s) disclaim responsibility for any injury to people or property resulting from any ideas, methods, instructions or products referred to in the content. |
© 2024 by the authors. Licensee MDPI, Basel, Switzerland. This article is an open access article distributed under the terms and conditions of the Creative Commons Attribution (CC BY) license (https://creativecommons.org/licenses/by/4.0/).
Share and Cite
Seo, D.-H.; Hur, W.; Won, J.; Han, J.-W.; Yoon, S.-K.; Bae, S.; Kim, K.-H.; Sung, P.-S. Chronic Hepatitis B Genotype C Mouse Model with Persistent Covalently Closed Circular DNA. Viruses 2024, 16, 1890. https://doi.org/10.3390/v16121890
Seo D-H, Hur W, Won J, Han J-W, Yoon S-K, Bae S, Kim K-H, Sung P-S. Chronic Hepatitis B Genotype C Mouse Model with Persistent Covalently Closed Circular DNA. Viruses. 2024; 16(12):1890. https://doi.org/10.3390/v16121890
Chicago/Turabian StyleSeo, Deok-Hwa, Wonhee Hur, Juhee Won, Ji-Won Han, Seung-Kew Yoon, Songmee Bae, Kyun-Hwan Kim, and Pil-Soo Sung. 2024. "Chronic Hepatitis B Genotype C Mouse Model with Persistent Covalently Closed Circular DNA" Viruses 16, no. 12: 1890. https://doi.org/10.3390/v16121890
APA StyleSeo, D.-H., Hur, W., Won, J., Han, J.-W., Yoon, S.-K., Bae, S., Kim, K.-H., & Sung, P.-S. (2024). Chronic Hepatitis B Genotype C Mouse Model with Persistent Covalently Closed Circular DNA. Viruses, 16(12), 1890. https://doi.org/10.3390/v16121890

