Investigation of RNA Viruses in Culicoides Latreille, 1809 (Diptera: Ceratopogonidae) in a Mining Complex in the Southeastern Region of the Brazilian Amazon
Abstract
1. Introduction
2. Materials and Methods
2.1. Study Area
2.2. Collection and Identification of Biting Midge Samples
2.3. RNA Purification
2.4. Double-Stranded cDNA Synthesis
2.5. Genomic Library Construction and Sequencing
2.6. Data Analysis and Processing
2.7. De Novo Assembly
2.8. Phylogenetic Analysis
2.9. Identification of Protein Domains
3. Results
3.1. Virome Analyses
3.1.1. Tolivirales
3.1.2. Chuviridae
3.1.3. Nodaviridae
3.1.4. Iflaviridae
3.1.5. Mesoniviridae
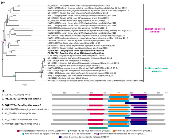
3.1.6. Flaviviridae
3.1.7. Negevirus Taxon
4. Discussion
5. Conclusions
Supplementary Materials
Author Contributions
Funding
Institutional Review Board Statement
Informed Consent Statement
Data Availability Statement
Acknowledgments
Conflicts of Interest
References
- Silva, A.D.S.D.; Delatorre, E.O.; Leon, L.A.A.; Azevedo, S.S.D.D.; Leite, T.C.N.F.; Paula, V.S.D. Propriedades Gerais Dos Vírus. In Tópicos em Virologia; Lemos, E.R.S.D., Villar, L.M., Leon, L.A.A., Guimarães, M.L., Teixeira, S.L.M., Paula, V.S.D., Eds.; Editora Fiocruz: Rio de Janeiro, Brazil, 2023; pp. 29–45. ISBN 9786557082119. [Google Scholar]
- Geoghegan, J.L.; Holmes, E.C. Predicting Virus Emergence amid Evolutionary Noise. Open Biol. 2017, 7, 170189. [Google Scholar] [CrossRef] [PubMed]
- Silva, A.D.S.D.; Lemos, A.S.; Alves, A.D.R.; Marques, B.C.L.; Ribeiro, C.R.D.A.; Passaes, C.P.B.; Santos, D.R.L.D.; Caetano, D.G.; Costa, E.V.D.; Bottino, F.D.O.; et al. Diagnóstico de Infecções Virais. In Tópicos Em Virologia; Lemos, E.R.S.D., Villar, L.M., Leon, L.A.A., Guimarães, M.L., Teixeira, S.L.M., Paula, V.S.D., Eds.; Editora Fiocruz: Rio de Janeiro, Brazil, 2023; pp. 47–86. ISBN 9786557082119. [Google Scholar]
- Zuo, K.; Gao, W.; Wu, Z.; Zhang, L.; Wang, J.; Yuan, X.; Li, C.; Xiang, Q.; Lu, L.; Liu, H. Evolution of Virology: Science History through Milestones and Technological Advancements. Viruses 2024, 16, 374. [Google Scholar] [CrossRef] [PubMed]
- Zhou, S.; Liu, B.; Han, Y.; Wang, Y.; Chen, L.; Wu, Z.; Yang, J. ZOVER: The Database of Zoonotic and Vector-Borne Viruses. Nucleic Acids Res. 2022, 50, D943–D949. [Google Scholar] [CrossRef]
- Carlson, C.J.; Gibb, R.J.; Albery, G.F.; Brierley, L.; Connor, R.P.; Dallas, T.A.; Eskew, E.A.; Fagre, A.C.; Farrell, M.J.; Frank, H.K.; et al. The Global Virome in One Network (VIRION): An Atlas of Vertebrate-Virus Associations. mBio 2022, 13, e02985-21. [Google Scholar] [CrossRef]
- Paez-Espino, D.; Eloe-Fadrosh, E.A.; Pavlopoulos, G.A.; Thomas, A.D.; Huntemann, M.; Mikhailova, N.; Rubin, E.; Ivanova, N.N.; Kyrpides, N.C. Uncovering Earth’s Virome. Nature 2016, 536, 425–430. [Google Scholar] [CrossRef]
- Aragão, C.F.; Da Silva, S.P.; Do Nascimento, B.L.S.; Da Silva, F.S.; Nunes Neto, J.P.; Pinheiro, V.C.S.; Cruz, A.C.R. Shotgun Metagenomic Sequencing Reveals Virome Composition of Mosquitoes from a Transition Ecosystem of North-Northeast Brazil. Genes 2023, 14, 1443. [Google Scholar] [CrossRef]
- De Almeida, J.P.; Aguiar, E.R.; Armache, J.N.; Olmo, R.P.; Marques, J.T. The Virome of Vector Mosquitoes. Curr. Opin. Virol. 2021, 49, 7–12. [Google Scholar] [CrossRef]
- Gangopadhayya, A.; Lole, K.; Ghuge, O.; Ramdasi, A.; Kamble, A.; Roy, D.; Thakar, S.; Nath, A.; Sudeep, A.; Cherian, S. Metagenomic Analysis of Viromes of Aedes Mosquitoes across India. Viruses 2024, 16, 109. [Google Scholar] [CrossRef]
- Sick, F.; Beer, M.; Kampen, H.; Wernike, K. Culicoides Biting Midges—Underestimated Vectors for Arboviruses of Public Health and Veterinary Importance. Viruses 2019, 11, 376. [Google Scholar] [CrossRef]
- Mullen, G.R.; Murphree, C.S. Biting Midges (Ceratopogonidae). In Medical and Veterinary Entomology; Elsevier: Amsterdam, The Netherlands, 2019; pp. 213–236. ISBN 9780128140437. [Google Scholar]
- Motlou, T.P.; Venter, M. Shuni Virus in Cases of Neurologic Disease in Humans, South Africa. Emerg. Infect. Dis. 2021, 27, 565–569. [Google Scholar] [CrossRef]
- Dagnaw, M.; Solomon, A.; Dagnew, B. Serological Prevalence of the Schmallenberg Virus in Domestic and Wild Hosts Worldwide: A Systematic Review and Meta-Analysis. Front. Vet. Sci. 2024, 11, 1371495. [Google Scholar] [CrossRef] [PubMed]
- De Regge, N. Akabane, Aino and Schmallenberg Virus—Where Do We Stand and What Do We Know about the Role of Domestic Ruminant Hosts and Culicoides Vectors in Virus Transmission and Overwintering? Curr. Opin. Virol. 2017, 27, 15–30. [Google Scholar] [CrossRef] [PubMed]
- Kampen, H.; Werner, D. Biting Midges (Diptera: Ceratopogonidae) as Vectors of Viruses. Microorganisms 2023, 11, 2706. [Google Scholar] [CrossRef] [PubMed]
- Modha, S.; Hughes, J.; Bianco, G.; Ferguson, H.M.; Helm, B.; Tong, L.; Wilkie, G.S.; Kohl, A.; Schnettler, E. Metaviromics Reveals Unknown Viral Diversity in the Biting Midge Culicoides impunctatus. Viruses 2019, 11, 865. [Google Scholar] [CrossRef] [PubMed]
- Liu, L.; Shen, Q.; Li, N.; He, Y.; Han, N.; Wang, X.; Meng, J.; Peng, Y.; Pan, M.; Jin, Y.; et al. Comparative Viromes of Culicoides and Mosquitoes Reveal Their Consistency and Diversity in Viral Profiles. Brief. Bioinform. 2021, 22, bbaa323. [Google Scholar] [CrossRef]
- Pinheiro, F.P.; Hoch, A.L.; Gomes, M.D.L.C.; Roberts, D.R. Oropouche Virus: IV. Laboratory Transmission by Culicoides paraensis. Am. J. Trop. Med. Hyg. 1981, 30, 172–176. [Google Scholar] [CrossRef]
- Pinheiro, F.P.; Travassos Da Rosa, A.P.A.; Gomes, M.L.C.; LeDuc, J.W.; Hoch, A.L. Transmission of Oropouche Virus from Man to Hamster by the Midge Culicoides paraensis. Science 1982, 215, 1251–1253. [Google Scholar] [CrossRef]
- Scachetti, G.C.; Forato, J.; Claro, I.M.; Hua, X.; Salgado, B.B.; Vieira, A.; Simeoni, C.L.; Barbosa, A.R.C.; Rosa, I.L.; De Souza, G.F.; et al. Reemergence of Oropouche Virus between 2023 and 2024 in Brazil. medRxiv 2024. Epub ahead of Print. [Google Scholar]
- Lemos, J.R.; De Assis, S.K.J.S. Transmissão vertical do vírus Oropouche no Brasil e aspectos clínicos: Uma revisão de literatura. J. Med. Biosci. Res. 2024, 1, 68–83. Available online: https://journalmbr.com.br/index.php/jmbr/article/view/70 (accessed on 7 May 2024).
- Brasil. Ministério da Saúde. Secretaria de Vigilância em Saúde e Ambiente. Ministério da Saúde Confirma dois Óbitos por Oropouche no País. Brasília: Ministério da Saúde. 2024. Available online: https://www.gov.br/saude/pt-br/canais-de-atendimento/sala-de-imprensa/notas-a-imprensa/2024/ministerio-da-saude-confirma-dois-obitos-por-oropouche-no-pais (accessed on 7 May 2024).
- Wirth, W.W.; Marston, N. A Method for Mounting Small Insects on Microscope Slides in Canada Balsam. Ann. Entomol. Soc. Am. 1968, 61, 783–784. [Google Scholar] [CrossRef]
- Kopylova, E.; Noé, L.; Touzet, H. SortMeRNA: Fast and Accurate Filtering of Ribosomal RNAs in Metatranscriptomic Data. Bioinformatics 2012, 28, 3211–3217. [Google Scholar] [CrossRef] [PubMed]
- Buchfink, B.; Xie, C.; Huson, D.H. Fast and Sensitive Protein Alignment Using DIAMOND. Nat. Methods 2015, 12, 59–60. [Google Scholar] [CrossRef] [PubMed]
- Ondov, B.D.; Bergman, N.H.; Phillippy, A.M. Interactive Metagenomic Visualization in a Web Browser. BMC Bioinform. 2011, 12, 385. [Google Scholar] [CrossRef] [PubMed]
- Gu, Z. Complex Heatmap Visualization. iMeta 2022, 1, e43. [Google Scholar] [CrossRef]
- Bankevich, A.; Nurk, S.; Antipov, D.; Gurevich, A.A.; Dvorkin, M.; Kulikov, A.S.; Lesin, V.M.; Nikolenko, S.I.; Pham, S.; Prjibelski, A.D.; et al. SPAdes: A New Genome Assembly Algorithm and Its Applications to Single-Cell Sequencing. J. Comput. Biol. 2012, 19, 455–477. [Google Scholar] [CrossRef]
- Li, C.-X.; Shi, M.; Tian, J.-H.; Lin, X.-D.; Kang, Y.-J.; Chen, L.-J.; Qin, X.-C.; Xu, J.; Holmes, E.C.; Zhang, Y.-Z. Unprecedented Genomic Diversity of RNA Viruses in Arthropods Reveals the Ancestry of Negative-Sense RNA Viruses. eLife 2015, 4, e05378. [Google Scholar] [CrossRef]
- Huson, D.H.; Beier, S.; Flade, I.; Górska, A.; El-Hadidi, M.; Mitra, S.; Ruscheweyh, H.-J.; Tappu, R. MEGAN Community Edition—Interactive Exploration and Analysis of Large-Scale Microbiome Sequencing Data. PLoS Comput. Biol. 2016, 12, e1004957. [Google Scholar] [CrossRef]
- Katoh, K.; Standley, D.M. MAFFT Multiple Sequence Alignment Software Version 7: Improvements in Performance and Usability. Mol. Biol. Evol. 2013, 30, 772–780. [Google Scholar] [CrossRef]
- Myung, I.J. Tutorial on Maximum Likelihood Estimation. J. Math. Psychol. 2003, 47, 90–100. [Google Scholar] [CrossRef]
- Felsenstein, J. Confidence Limits on Phylogenies: An Approach Using the Bootstrap. Evolution 1985, 39, 783–791. [Google Scholar] [CrossRef]
- Gómez, M.; Martinez, D.; Muñoz, M.; Ramírez, J.D. Aedes aegypti and Ae. albopictus Microbiome/Virome: New Strategies for Controlling Arboviral Transmission? Parasites Vectors 2022, 15, 287. [Google Scholar] [CrossRef] [PubMed]
- Wu, Q.; Guo, C.; Li, X.; Yi, B.-Y.; Li, Q.-L.; Guo, Z.-M.; Lu, J.-H. A Meta-Transcriptomic Study of Mosquito Virome and Blood Feeding Patterns at the Human-Animal-Environment Interface in Guangdong Province, China. One Health 2023, 16, 100493. [Google Scholar] [CrossRef] [PubMed]
- Truong Nguyen, P.T.; Culverwell, C.L.; Suvanto, M.T.; Korhonen, E.M.; Uusitalo, R.; Vapalahti, O.; Smura, T.; Huhtamo, E. Characterisation of the RNA Virome of Nine Ochlerotatus Species in Finland. Viruses 2022, 14, 1489. [Google Scholar] [CrossRef] [PubMed]
- Paraskevopoulou, S.; Käfer, S.; Zirkel, F.; Donath, A.; Petersen, M.; Liu, S.; Zhou, X.; Drosten, C.; Misof, B.; Junglen, S. Viromics of Extant Insect Orders Unveil the Evolution of the Flavi-like Superfamily. Virus Evol. 2021, 7, veab030. [Google Scholar] [CrossRef]
- Kuhn, J.H.; Dheilly, N.M.; Junglen, S.; Paraskevopoulou, S.; Shi, M.; Di Paola, N. ICTV Virus Taxonomy Profile: Jingchuvirales 2023: This Article Is Part of the ICTV Virus Taxonomy Profiles Collection. J. Gen. Virol. 2023, 104, 001924. [Google Scholar] [CrossRef]
- Konstantinidis, K.; Bampali, M.; De Courcy Williams, M.; Dovrolis, N.; Gatzidou, E.; Papazilakis, P.; Nearchou, A.; Veletza, S.; Karakasiliotis, I. Dissecting the Species-Specific Virome in Culicoides of Thrace. Front. Microbiol. 2022, 13, 802577. [Google Scholar] [CrossRef]
- Lara Pinto, A.Z.D.; Santos De Carvalho, M.; De Melo, F.L.; Ribeiro, A.L.M.; Morais Ribeiro, B.; Dezengrini Slhessarenko, R. Novel Viruses in Salivary Glands of Mosquitoes from Sylvatic Cerrado, Midwestern Brazil. PLoS ONE 2017, 12, e0187429. [Google Scholar] [CrossRef]
- Maia, L.M.S.; Pinto, A.Z.D.L.; Carvalho, M.S.D.; Melo, F.L.D.; Ribeiro, B.M.; Slhessarenko, R.D. Novel Viruses in Mosquitoes from Brazilian Pantanal. Viruses 2019, 11, 957. [Google Scholar] [CrossRef]
- Da Silva, A.F.; Dezordi, F.Z.; Machado, L.C.; De Oliveira, R.D.; Qin, S.; Fan, H.; Zhang, X.; Tong, Y.; Silva, M.M.; Loreto, E.L.S.; et al. Metatranscriptomic Analysis Identifies Different Viral-like Sequences in Two Neotropical Mansoniini Mosquito Species. Virus Res. 2021, 301, 198455. [Google Scholar] [CrossRef]
- Sahul Hameed, A.S.; Ninawe, A.S.; Nakai, T.; Chi, S.C.; Johnson, K.L.; ICTV Report Consortium. ICTV Virus Taxonomy Profile: Nodaviridae. J. Gen. Virol. 2019, 100, 3–4. [Google Scholar] [CrossRef]
- Ball, L.A.; Johnson, K.L. Nodaviruses of Insects. In The Insect Viruses; Miller, L.K., Ball, L.A., Eds.; Springer US: Boston, MA, USA, 1998; pp. 225–267. [Google Scholar] [CrossRef]
- Kobayashi, D.; Murota, K.; Faizah, A.N.; Amoa-Bosompem, M.; Higa, Y.; Hayashi, T.; Tsuda, Y.; Sawabe, K.; Isawa, H. RNA Virome Analysis of Hematophagous Chironomoidea Flies (Diptera: Ceratopogonidae and Simuliidae) Collected in Tokyo, Japan. Med. Entomol. Zool. 2020, 71, 225–243. [Google Scholar] [CrossRef]
- Da Silva Ferreira, R.; De Toni Aquino Da Cruz, L.C.; De Souza, V.J.; Da Silva Neves, N.A.; De Souza, V.C.; Filho, L.C.F.; Da Silva Lemos, P.; De Lima, C.P.S.; Naveca, F.G.; Atanaka, M.; et al. Insect-Specific Viruses and Arboviruses in Adult Male Culicids from Midwestern Brazil. Infect. Genet. Evol. 2020, 85, 104561. [Google Scholar] [CrossRef] [PubMed]
- Valles, S.M.; Chen, Y.; Firth, A.E.; Guérin, D.M.A.; Hashimoto, Y.; Herrero, S.; De Miranda, J.R.; Ryabov, E.; ICTV Report Consortium. ICTV Virus Taxonomy Profile: Iflaviridae. J. Gen. Virol. 2017, 98, 527–528. [Google Scholar] [CrossRef] [PubMed]
- Langat, S.K.; Eyase, F.; Bulimo, W.; Lutomiah, J.; Oyola, S.O.; Imbuga, M.; Sang, R. Profiling of RNA Viruses in Biting Midges (Ceratopogonidae) and Related Diptera from Kenya Using Metagenomics and Metabarcoding Analysis. mSphere 2021, 6, e00551-21. [Google Scholar] [CrossRef]
- Yang, X.; Qin, S.; Liu, X.; Zhang, N.; Chen, J.; Jin, M.; Liu, F.; Wang, Y.; Guo, J.; Shi, H.; et al. Meta-Viromic Sequencing Reveals Virome Characteristics of Mosquitoes and Culicoides on Zhoushan Island, China. Microbiol. Spectr. 2023, 11, e02688-22. [Google Scholar] [CrossRef]
- Ribeiro, G.D.O.; Morais, V.S.; Monteiro, F.J.C.; Ribeiro, E.S.D.; Rego, M.O.D.S.; Souto, R.N.P.; Villanova, F.; Tahmasebi, R.; Hefford, P.M.; Deng, X.; et al. Aedes Aegypti from Amazon Basin Harbor High Diversity of Novel Viral Species. Viruses 2020, 12, 866. [Google Scholar] [CrossRef]
- ICTV Família Mesoniviridae. Available online: https://ictv.global/taxonomy (accessed on 7 May 2024).
- Zirkel, F.; Kurth, A.; Quan, P.-L.; Briese, T.; Ellerbrok, H.; Pauli, G.; Leendertz, F.H.; Lipkin, W.I.; Ziebuhr, J.; Drosten, C.; et al. An Insect Nidovirus Emerging from a Primary Tropical Rainforest. mBio 2011, 2, e00077-11. [Google Scholar] [CrossRef]
- Warrilow, D.; Watterson, D.; Hall, R.A.; Davis, S.S.; Weir, R.; Kurucz, N.; Whelan, P.; Allcock, R.; Hall-Mendelin, S.; O’Brien, C.A.; et al. A New Species of Mesonivirus from the Northern Territory, Australia. PLoS ONE 2014, 9, e91103. [Google Scholar] [CrossRef]
- Pauvolid-Corrêa, A.; Solberg, O.; Couto-Lima, D.; Nogueira, R.M.; Langevin, S.; Komar, N. Novel Viruses Isolated from Mosquitoes in Pantanal, Brazil. Genome Announc. 2016, 4, e01195-16. [Google Scholar] [CrossRef]
- Diagne, M.M.; Faye, M.; Faye, O.; Sow, A.; Balique, F.; Sembène, M.; Granjon, L.; Handschumacher, P.; Faye, O.; Diallo, M.; et al. Emergence of Wesselsbron Virus among Black Rat and Humans in Eastern Senegal in 2013. One Health 2017, 3, 23–28. [Google Scholar] [CrossRef]
- Braga, C.M. Metagenômica Viral a Partir de Dípteros Hematófagos Coletados No Complexo Minerador de Carajás, Estado Do Pará. Ph.D. Thesis, Universidade do Estado do Pará, Belém, Brazil, 24 August 2022. [Google Scholar]
- Simmonds, P.; Becher, P.; Bukh, J.; Gould, E.A.; Meyers, G.; Monath, T.; Muerhoff, S.; Pletnev, A.; Rico-Hesse, R.; Smith, D.B.; et al. ICTV Virus Taxonomy Profile: Flaviviridae. J. Gen. Virol. 2017, 98, 2–3. [Google Scholar] [CrossRef] [PubMed]
- Colmant, A.M.G.; Charrel, R.N.; Coutard, B. Jingmenviruses: Ubiquitous, Understudied, Segmented Flavi-like Viruses. Front. Microbiol. 2022, 13, 997058. [Google Scholar] [CrossRef] [PubMed]
- Sabio, I.J.; Mackay, A.J.; Roy, A.; Foil, L.D. Detection of West Nile Virus RNA in Pools of Three Species of Ceratopogonids (Diptera: Ceratopogonidae) Collected in Louisiana. J. Med. Entomol. 2006, 43, 1020–1022. [Google Scholar] [CrossRef] [PubMed]
- Moonen, J.P.; Schinkel, M.; Van Der Most, T.; Miesen, P.; Van Rij, R.P. Composition and Global Distribution of the Mosquito Virome—A Comprehensive Database of Insect-Specific Viruses. One Health 2023, 16, 100490. [Google Scholar] [CrossRef]
- Wanzeller, A.L.M.; Da Silva, F.S.; Hernández, L.H.A.; Barros, L.J.L.; Freitas, M.N.O.; Santos, M.M.; Gonçalves, E.D.J.; Pantoja, J.A.S.; Lima, C.D.S.; Lima, M.F.; et al. Isolation of Flaviviruses and Alphaviruses with Encephalitogenic Potential Diagnosed by Evandro Chagas Institute (Pará, Brazil) in the Period of 1954–2022: Six Decades of Discoveries. Viruses 2023, 15, 935. [Google Scholar] [CrossRef]
- Vasconcelos, P.F.D.C.; Quaresma, J.A.S. Yellow Fever. In Infectious Tropical Diseases and One Health in Latin America; Mehlhorn, H., Heukelbach, J., Eds.; Springer International Publishing: Cham, Switzerland, 2022; Volume 16, pp. 1–17. ISBN 9783030997113. [Google Scholar]
- Kauffman, E.B.; Kramer, L.D. Zika Virus Mosquito Vectors: Competence, Biology, and Vector Control. J. Infect. Dis. 2017, 216, S976–S990. [Google Scholar] [CrossRef]
- Martins, L.C.; Silva, E.V.P.D.; Casseb, L.M.N.; Silva, S.P.D.; Cruz, A.C.R.; Pantoja, J.A.D.S.; Medeiros, D.B.D.A.; Martins Filho, A.J.; Cruz, E.D.R.M.D.; Araújo, M.T.F.D.; et al. First Isolation of West Nile Virus in Brazil. Mem. Inst. Oswaldo Cruz 2019, 114, e180332. [Google Scholar] [CrossRef]
- Vasilakis, N.; Forrester, N.L.; Palacios, G.; Nasar, F.; Savji, N.; Rossi, S.L.; Guzman, H.; Wood, T.G.; Popov, V.; Gorchakov, R.; et al. Negevirus: A Proposed New Taxon of Insect-Specific Viruses with Wide Geographic Distribution. J. Virol. 2013, 87, 2475–2488. [Google Scholar] [CrossRef]
- Da Silva Ribeiro, A.C.; Martins, L.C.; Da Silva, S.P.; De Almeida Medeiros, D.B.; Miranda, K.K.P.; Nunes Neto, J.P.; De Oliveira Monteiro, H.A.; Do Nascimento, B.L.S.; Junior, J.W.R.; Cruz, A.C.R.; et al. Negeviruses Isolated from Mosquitoes in the Brazilian Amazon. Virol. J. 2022, 19, 17. [Google Scholar] [CrossRef]









| Sample | Species | Number of Specimens | Locations | Collection Date | Raw Reads | Reads After Fastp Treatment | Reads After SortMe RNA Treatment |
|---|---|---|---|---|---|---|---|
| AR886250 | Culicoides leopoldoi Ortiz, 1951 | 150 | VOV 1 | 13–16 February 2019 | 40,506,952 | 34,662,964 | 27,390,562 |
| AR886251 | Culicoides insignis Lutz, 1913 | 150 | VOV 1 | 13–16 February 2019 | 46,412,998 | 43,216,228 | 27,561,613 |
| AR886252 | Culicoides limai Barretto, 1944 | 150 | VOV 1 | 13–16 February 2019 | 44,295,920 | 41,073,206 | 23,198,834 |
| AR886253 | Culicoides paucienfuscatus Barbosa, 1947 | 153 | SP 2 | 20–27 February 2019 | 45,635,832 | 39,495,690 | 38,572,298 |
| AR886254 | Culicoides leopoldoi Ortiz, 1951 | 150 | UA 1 | 8–11 February 2019 | 44,345,628 | 36,679,300 | 28,354,130 |
| AR886255 | Culicoides pseudodiabolicus Fox, 1946 | 150 | NFCC 1 | 4–11 April 2019 | 46,999,790 | 42,441,708 | 30,247,110 |
| AR886256 | Culicoides foxi Ortíz, 1950 | 86 | NFCC 1 | 4–11 April 2019 | 55,096,898 | 52,158,522 | 41,950,709 |
| AR886257 | Culicoides diabolicus Hoffman, 1925 | 150 | TANF 3 | 23 February–4 March 2019 | 50,600,182 | 46,103,744 | 31,117,695 |
| Total | - | 1139 | - | - | 373,894,200 | 335,831,362 | 248,392,951 |
| Virus (GenBank Accession) | Sample/ Host | Recovered Genome (nt) | Average Coverage | Classification | Closest Viruses/ Access to GenBank | BlastX | |||
|---|---|---|---|---|---|---|---|---|---|
| Region | Amino Acid Identity (%) | QC 1 (%) | E-Value | ||||||
| Carajas tombus-like virus 1 | AR886250/ C. leopoldoi | 2163 | 78 | Tombusviridae | Hymenopteran tombus-related virus/QTJ63591.1 | RdRp 2 | 40.8 | 99 | 8 × 1031 |
| Carajas tombus-like virus 1 | AR886254/ C. leopoldoi | 1166 | 73.9 | Tombusviridae | Hymenopteran tombus-related virus/QTJ63591.1 | RdRp 2 | 40.1 | 99 | 8 × 1031 |
| Ouro verde nodavirus | AR886251/ C. insignis | 3213 | 803 | Nodaviridae | Carano virus/BCG55383.1 | RdRp 2 | 51.8 | 87 | 0 |
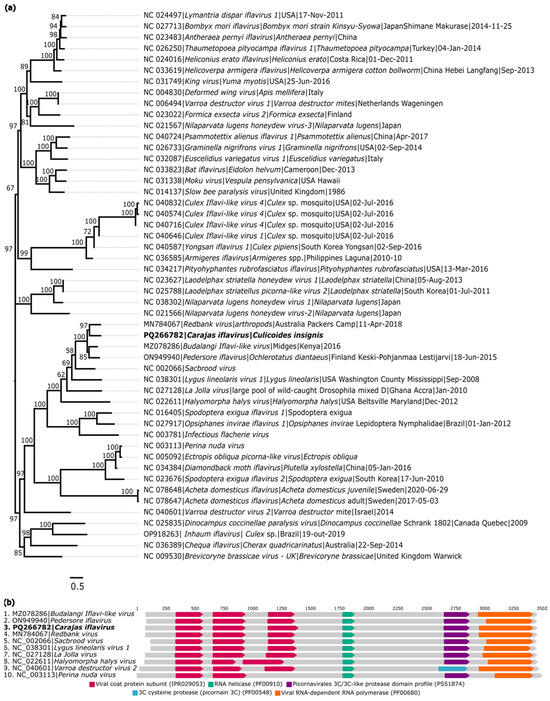
| Carajas iflavirus | AR886251/ C. insignis | 10,060 | 767 | Iflaviridae | Budalangi Iflavi-like virus/UCW41643.1 | Pol 3 | 53.7 | 96 | 0 |
| Carajas chuvirus | AR886254/ C. leopoldoi | 5827 | 53.4 | Chuviridae | Chuviridae sp./ UCR92571.1 | RdRp 1 | 58.3 | 59 | 0 |
| Maraba mesonivirus | AR886257/ C. diabolicus | 15,795 | 148 | Mesoniviridae | Kadiweu virus/YP_009666293.1 | Pol 1a 4 | 34.4 | 86 | 0 |
| Maraba negevirus | AR886257/ C. diabolicus | 9941 | 69.7 | Negevirus | Turkana negevirus/MZ078299.1 | HP 1 5 | 45 | 46 | 0 |
| Carajing-like virus 1 | AR886257/ C. diabolicus | 2706 | 815 | Flaviviridae | Carajing virus/BCG55375.1 | NSP2 6 | 42.9 | 92 | 0 |
| Carajing-like virus 2 | AR886257/ C. diabolicus | 2306 | 9 | Flaviviridae | Carajing virus/BCG55375.1 | NSP2 6 | 43.1 | 96 | 0 |
Disclaimer/Publisher’s Note: The statements, opinions and data contained in all publications are solely those of the individual author(s) and contributor(s) and not of MDPI and/or the editor(s). MDPI and/or the editor(s) disclaim responsibility for any injury to people or property resulting from any ideas, methods, instructions or products referred to in the content. |
© 2024 by the authors. Licensee MDPI, Basel, Switzerland. This article is an open access article distributed under the terms and conditions of the Creative Commons Attribution (CC BY) license (https://creativecommons.org/licenses/by/4.0/).
Share and Cite
Silva, S.L.S.d.; Silva, S.P.d.; Aragão, C.F.; Gorayeb, I.d.S.; Cruz, A.C.R.; Dias, D.D.; Nascimento, B.L.S.d.; Chiang, J.O.; Casseb, L.M.N.; Nunes Neto, J.P.; et al. Investigation of RNA Viruses in Culicoides Latreille, 1809 (Diptera: Ceratopogonidae) in a Mining Complex in the Southeastern Region of the Brazilian Amazon. Viruses 2024, 16, 1862. https://doi.org/10.3390/v16121862
Silva SLSd, Silva SPd, Aragão CF, Gorayeb IdS, Cruz ACR, Dias DD, Nascimento BLSd, Chiang JO, Casseb LMN, Nunes Neto JP, et al. Investigation of RNA Viruses in Culicoides Latreille, 1809 (Diptera: Ceratopogonidae) in a Mining Complex in the Southeastern Region of the Brazilian Amazon. Viruses. 2024; 16(12):1862. https://doi.org/10.3390/v16121862
Chicago/Turabian StyleSilva, Sâmia Luzia Sena da, Sandro Patroca da Silva, Carine Fortes Aragão, Inocêncio de Sousa Gorayeb, Ana Cecília Ribeiro Cruz, Daniel Damous Dias, Bruna Laís Sena do Nascimento, Jannifer Oliveira Chiang, Lívia Medeiros Neves Casseb, Joaquim Pinto Nunes Neto, and et al. 2024. "Investigation of RNA Viruses in Culicoides Latreille, 1809 (Diptera: Ceratopogonidae) in a Mining Complex in the Southeastern Region of the Brazilian Amazon" Viruses 16, no. 12: 1862. https://doi.org/10.3390/v16121862
APA StyleSilva, S. L. S. d., Silva, S. P. d., Aragão, C. F., Gorayeb, I. d. S., Cruz, A. C. R., Dias, D. D., Nascimento, B. L. S. d., Chiang, J. O., Casseb, L. M. N., Nunes Neto, J. P., Martins, L. C., & Vasconcelos, P. F. d. C. (2024). Investigation of RNA Viruses in Culicoides Latreille, 1809 (Diptera: Ceratopogonidae) in a Mining Complex in the Southeastern Region of the Brazilian Amazon. Viruses, 16(12), 1862. https://doi.org/10.3390/v16121862

