Common Chemical Plasticizer Di(2-Ethhylhexyl) Phthalate Exposure Exacerbates Coxsackievirus B3 Infection
Abstract
1. Introduction
2. Materials and Methods
2.1. Cell Culture
2.2. Differentiation of Induced Pluripotent Stem Cells into Brain-like Endothelial Cells
2.3. Generation of Enhanced Green Fluorescent Protein-Expressing Coxsackievirus B3 Viral Stocks
2.4. DEHP Treatment
2.5. Western Blot
2.6. Plaque Assay
2.7. Cell Viability
2.8. Flow Cytometry
2.9. Transendothelial Electrical Resistance
2.10. Bacterial Adherence and Infection Assays
2.11. Small Interfering RNA (siRNA) Transfection
2.12. Quantification and Statistical Analysis
3. Results
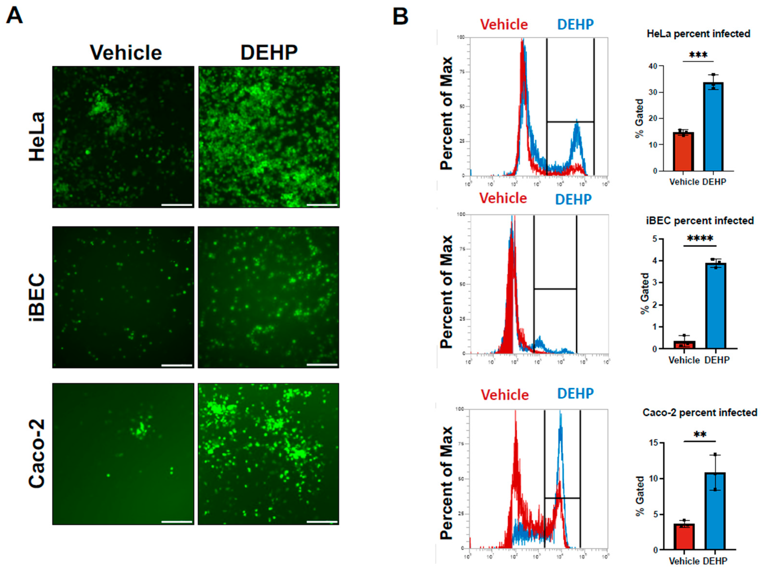
3.1. Coxsackievirus B3 Infection Increases Following Di(2-Ethhylhexyl) Phthalate (DEHP) Exposure
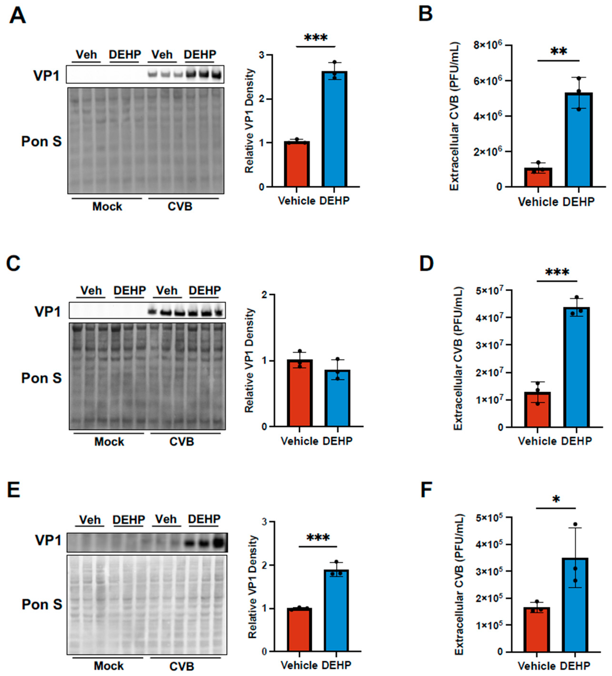
3.2. DEHP Enhances Viral Egress of CVB in Certain Cell Types
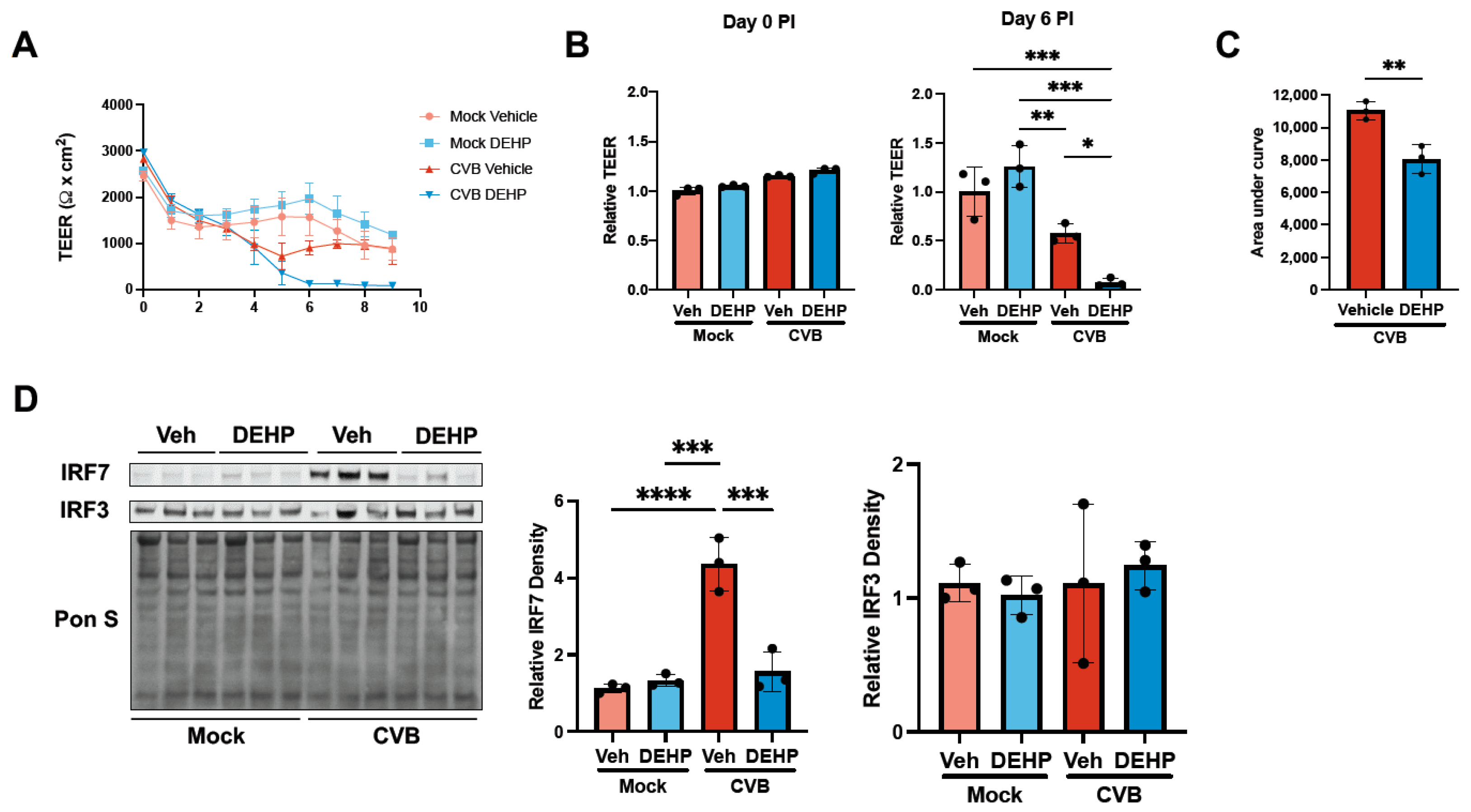
3.3. DEHP Suppresses CVB-Mediated Interferon Regulatory Factor 7 Induction in iBECs
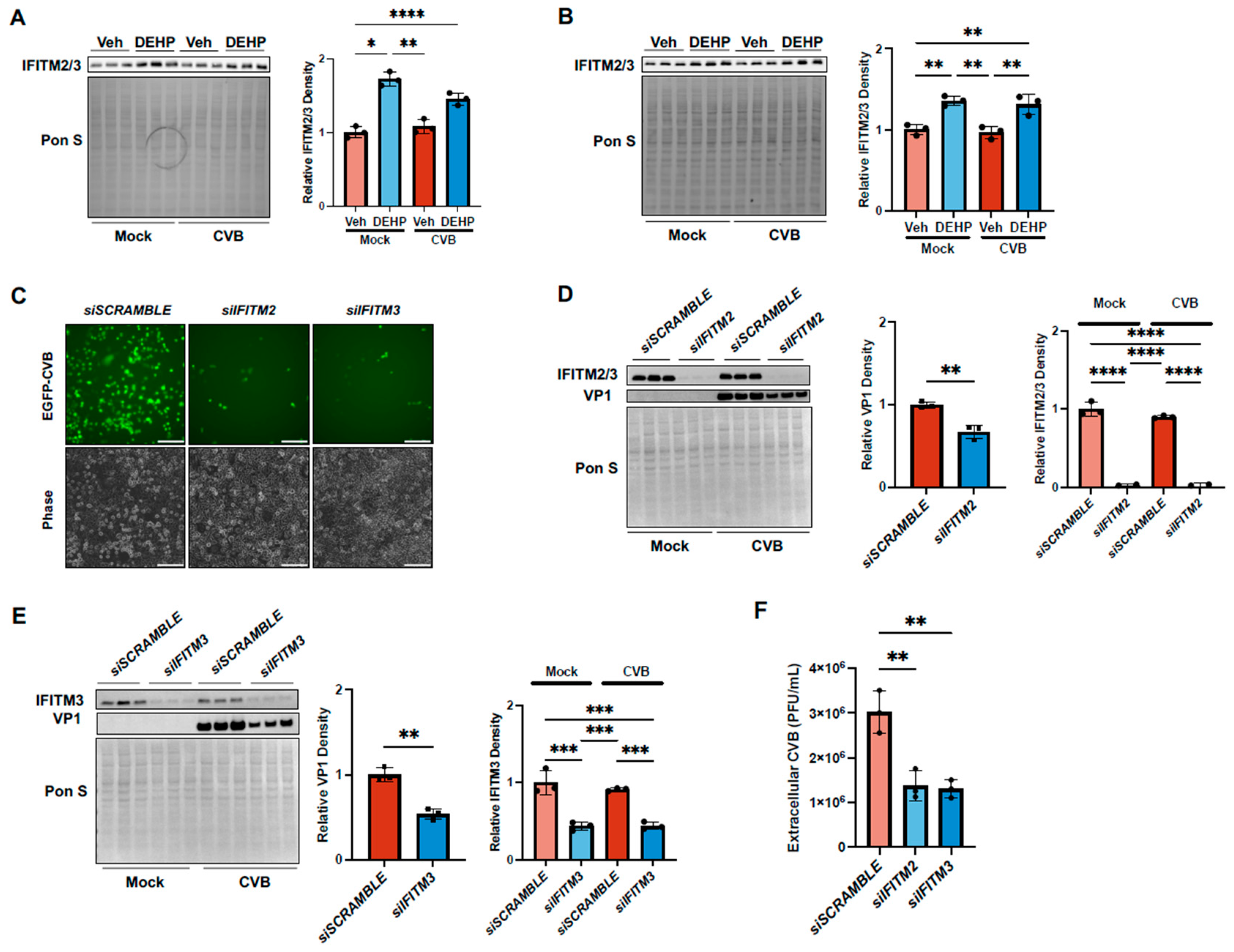
3.4. DEHP Exacerbates CVB Infection by Enhancing Interferon-Induced Transmembrane 2 and 3 in HeLas and iBECs
3.5. DEHP Does Not Impair CVB Entry or Subsequent Rounds of Infection
3.6. DEHP Has No Effect on Murine Cytomegalovirus Replication but Increases Group B Streptococcal Attachment and Invasion
4. Discussion
Supplementary Materials
Author Contributions
Funding
Institutional Review Board Statement
Informed Consent Statement
Acknowledgments
Conflicts of Interest
References
- Swift, L.M.; Roberts, A.; Pressman, J.; Guerrelli, D.; Allen, S.; Haq, K.T.; Reisz, J.A.; D’Alessandro, A.; Posnack, N.G. Evidence for the cardiodepressive effects of the plasticizer di-2-ethylhexyl phthalate. Toxicol. Sci. 2024, 197, 79–94. [Google Scholar] [CrossRef] [PubMed]
- Jaeger, R.J.; Rubin, R.J. Extraction, localization, and metabolism of di-2-ethylhexyl phthalate from PVC plastic medical devices. Environ. Health Perspect. 1973, 3, 95–102. [Google Scholar] [CrossRef] [PubMed]
- Koch, H.M.; Preuss, R.; Angerer, J. Di(2-ethylhexyl)phthalate (DEHP): Human metabolism and internal exposure—An update and latest results. Int. J. Androl. 2006, 29, 155–165. [Google Scholar] [CrossRef] [PubMed]
- Melzak, K.A.; Uhlig, S.; Kirschhöfer, F.; Brenner-Weiss, G.; Bieback, K. The Blood Bag Plasticizer Di-2-Ethylhexylphthalate Causes Red Blood Cells to Form Stomatocytes, Possibly by Inducing Lipid Flip-Flop. Transfus. Med. Hemotherapy 2018, 45, 413–422. [Google Scholar] [CrossRef]
- Greiner, T.O.; Volkmann, A.S.; Hildenbrand, S.; Wodarz, R.; Perle, N.; Ziemer, G.; Rieger, M.; Wendel, H.P.; Walker, T. DEHP and its active metabolites: Leaching from different tubing types, impact on proinflammatory cytokines and adhesion molecule expression. Is there a subsumable context? Perfusion 2012, 27, 21–29. [Google Scholar] [CrossRef]
- Chao, K.P.; Huang, C.S.; Wei, C.Y. Health risk assessments of DEHP released from chemical protective gloves. J. Hazard. Mater. 2015, 283, 53–59. [Google Scholar] [CrossRef]
- Demirel, A.; Çoban, A.; Yildirim, S.; Dogan, C.; Sanci, R.; Ince, Z. Hidden Toxicity in Neonatal Intensive Care Units: Phthalate Exposure in Very Low Birth Weight Infants. J. Clin. Res. Pediatr. Endocrinol. 2016, 8, 298–304. [Google Scholar] [CrossRef]
- Rose, R.J.; Priston, M.J.; Rigby-Jones, A.E.; Sneyd, J.R. The effect of temperature on di(2-ethylhexyl) phthalate leaching from PVC infusion sets exposed to lipid emulsions. Anaesthesia 2012, 67, 514–520. [Google Scholar] [CrossRef]
- Aubuchon, J.P.; Estep, T.N.; Davey, R.J. The Effect of the Plasticizer di-2-ethylhexyl Phthalate on the Survival of Stored RBCS. Blood 1988, 71, 448–452. [Google Scholar] [CrossRef]
- Zeng, G.W.; Zhang, Q.; Wang, X.W.; Wu, K.H. Low-level plasticizer exposure and all-cause and cardiovascular disease mortality in the general population. Environ. Health 2022, 21, 32. [Google Scholar] [CrossRef]
- Liu, X.X.; Liu, Y.N.; Teng, Z.; Zhang, Y.S.; Wang, Z.L.; Zhu, P.; Xie, M.N.; Liu, F.J. Di-2-ethylhexyl phthalate (DEHP) exposure induces sperm quality and functional defects in mice. Chemosphere 2023, 312, 137216. [Google Scholar] [CrossRef]
- Lin, C.Y.; Huang, C.H.; Wang, W.H.; Tenhunen, J.; Hung, L.C.; Lin, C.C.; Chen, Y.C.; Chen, Y.H.; Liao, W.T. Mono-(2-ethylhexyl) phthalate Promotes Dengue Virus Infection by Decreasing IL-23-Mediated Antiviral Responses. Front. Immunol. 2021, 12, 599345. [Google Scholar] [CrossRef] [PubMed]
- Jiang, L.Q.; Xia, T.; Hu, Y.H.; Sun, M.S.; Yan, S.; Lei, C.Q.; Shu, H.B.; Guo, J.H.; Liu, Y. IFITM3 inhibits virus-triggered induction of type I interferon by mediating autophagosome-dependent degradation of IRF3. Cell. Mol. Immunol. 2018, 15, 858–867. [Google Scholar] [CrossRef] [PubMed]
- Werk, D.; Schubert, S.; Lindig, V.; Grunert, H.P.; Zeichhardt, H.; Erdmann, V.A.; Kurreck, J. Developing an effective RNA interference strategy against a plus-strand RNA virus: Silencing of coxsackievirus B3 and its cognate coxsackievirus-adenovirus receptor. Biol. Chem. 2005, 386, 857–863. [Google Scholar] [CrossRef]
- Alhazmi, A.; Nekoua, M.P.; Mercier, A.; Vergez, I.; Sane, F.; Alidjinou, E.K.; Hober, D. Combating coxsackievirus B infections. Rev. Med. Virol. 2023, 33, e2406. [Google Scholar] [CrossRef]
- Garmaroudi, F.S.; Marchant, D.; Hendry, R.; Luo, H.L.; Yang, D.C.; Ye, X.; Shi, J.Y.; McManus, B.M. Coxsackievirus B3 replication and pathogenesis. Future Microbiol. 2015, 10, 629–652. [Google Scholar] [CrossRef]
- Tracy, S.; Höfling, K.; Pirruccello, S.; Lane, P.H.; Reyna, S.M.; Gauntt, C.J. Group B coxsackievirus myocarditis and pancreatitis:: Connection between viral virulence phenotypes in mice. J. Med. Virol. 2000, 62, 70–81. [Google Scholar] [CrossRef]
- Sin, J.; Mangale, V.; Thienphrapa, W.; Gottlieb, R.A.; Feuer, R. Recent progress in understanding coxsackievirus replication, dissemination, and pathogenesis. Virology 2015, 484, 288–304. [Google Scholar] [CrossRef]
- Hu, Y.L.; Lin, S.Y.; Lee, C.N.; Shih, J.C.; Cheng, A.L.; Chen, S.H.; Chang, L.Y.; Fang, C.T. Serostatus of echovirus 11, coxsackievirus B3 and enterovirus D68 in cord blood: The implication of severe newborn enterovirus infection. J. Microbiol. Immunol. Infect. 2023, 56, 766–771. [Google Scholar] [CrossRef]
- McManus, B.M.; Yanagawa, B.; Rezai, N.; Luo, H.L.; Taylor, L.; Zhang, M.; Yuan, J.; Buckley, J.; Triche, T.; Schreiner, G.; et al. Genetic determinants of coxsackievirus B3 pathogenesis. In Microarrays, Immune Responses and Vaccines; Aujame, L., Burdin, N., Dodet, B., Vicari, M., Eds.; New York Academy of Sciences: New York, NY, USA, 2002; Volume 975, pp. 169–179. [Google Scholar]
- Drescher, K.M.; Tracy, S.M. The CVB and etiology of type 1 diabetes. In Group B Coxsackieviruses; Tracy, S., Oberste, M.S., Drescher, K.M., Eds.; Springer: Berlin/Heidelberg, Germany, 2008; Volume 323, pp. 259–274. [Google Scholar]
- Ianzini, F.; Bertoldo, A.; Kosmacek, E.A.; Phillips, S.L.; Mackey, M.A. Lack of p53 function promotes radiation-induced mitotic catastrophe in mouse embryonic fibroblast cells. Cancer Cell Int. 2006, 6, 11. [Google Scholar] [CrossRef][Green Version]
- Lippmann, E.S.; Azarin, S.M.; Kay, J.E.; Nessler, R.A.; Wilson, H.K.; Al-Ahmad, A.; Palecek, S.P.; Shusta, E.V. Derivation of blood-brain barrier endothelial cells from human pluripotent stem cells. Nat. Biotechnol. 2012, 30, 783–791. [Google Scholar] [CrossRef] [PubMed]
- Espinal, E.R.; Sharp, S.J.; Kim, B.J. Induced Pluripotent Stem Cell (iPSC)-Derived Endothelial Cells to Study Bacterial–Brain Endothelial Cell Interactions. In The Blood-Brain Barrier: Methods and Protocols; Stone, N., Ed.; Springer: New York, NY, USA, 2022; pp. 73–101. [Google Scholar] [CrossRef]
- Lippmann, E.S.; Al-Ahmad, A.; Azarin, S.M.; Palecek, S.P.; Shusta, E.V. A retinoic acid-enhanced, multicellular human blood-brain barrier model derived from stem cell sources. Sci. Rep. 2014, 4, 4160. [Google Scholar] [CrossRef]
- Slifka, M.K.; Pagarigan, R.; Mena, I.; Feuer, R.; Whitton, J.L. Using recombinant coxsackievirus B3 to evaluate the induction and protective efficacy of CD8+ T cells during picornavirus infection. J. Virol. 2001, 75, 2377–2387. [Google Scholar] [CrossRef]
- Gillum, N.; Karabekian, Z.; Swift, L.M.; Brown, R.P.; Kay, M.W.; Sarvazyan, N. Clinically relevant concentrations of di (2-ethylhexyl) phthalate (DEHP) uncouple cardiac syncytium. Toxicol. Appl. Pharmacol. 2009, 236, 25–38. [Google Scholar] [CrossRef]
- Posnack, N.G.; Lee, N.H.; Brown, R.; Sarvazyan, N. Gene expression profiling of DEHP-treated cardiomyocytes reveals potential causes of phthalate arrhythmogenicity. Toxicology 2011, 279, 54–64. [Google Scholar] [CrossRef] [PubMed]
- Jackson, J.W.; Hancock, T.J.; Dogra, P.; Patel, R.; Arav-Boger, R.; Williams, A.D.; Kennel, S.J.; Wall, J.S.; Sparer, T.E. Anticytomegalovirus Peptides Point to New Insights for CMV Entry Mechanisms and the Limitations of In Vitro Screenings. mSphere 2019, 4, e00586-18. [Google Scholar] [CrossRef] [PubMed]
- Kim, B.J.; Bee, O.B.; McDonagh, M.A.; Stebbins, M.J.; Palecek, S.P.; Doran, K.S.; Shusta, E.V. Modeling Group B Streptococcus and Blood-Brain Barrier Interaction by Using Induced Pluripotent Stem Cell-Derived Brain Endothelial Cells. mSphere 2017, 2, e00398-17. [Google Scholar] [CrossRef]
- Vollmuth, N.; Bridgers, B.E.; Armstrong, M.L.; Wood, J.F.; Gildea, A.R.; Espinal, E.R.; Hooven, T.A.; Barbieri, G.; Westermann, A.J.; Sauerwein, T.; et al. Group B Streptococcus transcriptome when interacting with brain endothelial cells. J. Bacteriol. 2024, 206, e0008724. [Google Scholar] [CrossRef]
- Espinal, E.R.; Matthews, T.; Holder, B.M.; Bee, O.B.; Humber, G.M.; Brook, C.E.; Divyapicigil, M.; Sharp, J.; Kim, B.J. Group B Streptococcus-Induced Macropinocytosis Contributes to Bacterial Invasion of Brain Endothelial Cells. Pathogens 2022, 11, 474. [Google Scholar] [CrossRef]
- Mamana, J.; Humber, G.M.; Espinal, E.R.; Seo, S.; Vollmuth, N.; Sin, J.; Kim, B.J. Coxsackievirus B3 infects and disrupts human induced-pluripotent stem cell derived brain-like endothelial cells. Front. Cell Infect. Microbiol. 2023, 13, 1171275. [Google Scholar] [CrossRef]
- Zhang, Y.G.; Zhang, H.X.; Chen, H.W.; Lv, P.; Su, J.; Chen, Y.R.; Fu, Z.F.; Cui, M. Type I/type III IFN and related factors regulate JEV infection and BBB endothelial integrity. J. Neuroinflamm. 2023, 20, 216. [Google Scholar] [CrossRef] [PubMed]
- Chen, Z.; Li, G. Immune response and blood-brain barrier dysfunction during viral neuroinvasion. Innate Immun. 2021, 27, 109–117. [Google Scholar] [CrossRef] [PubMed]
- Cheng, Y.; Medina, A.; Yao, Z.; Basu, M.; Natekar, J.P.; Lang, J.; Sanchez, E.; Nkembo, M.B.; Xu, C.; Qian, X.; et al. Intrinsic antiviral immunity of barrier cells revealed by an iPSC-derived blood-brain barrier cellular model. Cell Rep. 2022, 39, 110885. [Google Scholar] [CrossRef]
- Müller, U.; Steinhoff, U.; Reis, L.F.; Hemmi, S.; Pavlovic, J.; Zinkernagel, R.M.; Aguet, M. Functional role of type I and type II interferons in antiviral defense. Science 1994, 264, 1918–1921. [Google Scholar] [CrossRef]
- Takaoka, A.; Yanai, H. Interferon signalling network in innate defence. Cell. Microbiol. 2006, 8, 907–922. [Google Scholar] [CrossRef] [PubMed]
- Narayana, S.K.; Helbig, K.J.; McCartney, E.M.; Eyre, N.S.; Bull, R.A.; Eltahla, A.; Lloyd, A.R.; Beard, M.R. The Interferon-induced Transmembrane Proteins, IFITM1, IFITM2, and IFITM3 Inhibit Hepatitis C Virus Entry. J. Biol. Chem. 2015, 290, 25946–25959. [Google Scholar] [CrossRef]
- Klein, S.; Golani, G.; Lolicato, F.; Lahr, C.; Beyer, D.; Herrmann, A.; Wachsmuth-Melm, M.; Reddmann, N.; Brecht, R.; Hosseinzadeh, M.; et al. IFITM3 blocks influenza virus entry by sorting lipids and stabilizing hemifusion. Cell Host Microbe 2023, 31, 616–633.e620. [Google Scholar] [CrossRef]
- Winstone, H.; Lista, M.J.; Reid, A.C.; Bouton, C.; Pickering, S.; Galao, R.P.; Kerridge, C.; Doores, K.J.; Swanson, C.M.; Neil, S.J.D. The Polybasic Cleavage Site in SARS-CoV-2 Spike Modulates Viral Sensitivity to Type I Interferon and IFITM2. J. Virol. 2021, 95, e02422-20. [Google Scholar] [CrossRef]
- Fisher, M.A.; Lloyd, M.L. A Review of Murine Cytomegalovirus as a Model for Human Cytomegalovirus Disease-Do Mice Lie? Int. J. Mol. Sci. 2020, 22, 214. [Google Scholar] [CrossRef]
- Roback, J.D.; Su, L.; Newman, J.L.; Saakadze, N.; Lezhava, L.J.; Hillyer, C.D. Transfusion-transmitted cytomegalovirus (CMV) infections in a murine model: Characterization of CMV-infected donor mice. Transfusion 2006, 46, 889–895. [Google Scholar] [CrossRef] [PubMed]
- Jordan, M.C. Interstitial Pneumonia and Sub-Clinical Infection After Intranasal Inoculation of Murine Cytomegalovirus. Infect. Immun. 1978, 21, 275–280. [Google Scholar] [CrossRef] [PubMed]
- Brizić, I.; Lisnić, B.; Brune, W.; Hengel, H.; Jonjić, S. Cytomegalovirus Infection: Mouse Model. Curr. Protoc. Immunol. 2018, 122, e51. [Google Scholar] [CrossRef] [PubMed]
- Brigtsen, A.K.; Jacobsen, A.F.; Dedi, L.; Melby, K.K.; Espeland, C.N.; Fugelseth, D.; Whitelaw, A. Group B Streptococcus colonization at delivery is associated with maternal peripartum infection. PLoS ONE 2022, 17, e0264309. [Google Scholar] [CrossRef] [PubMed]
- Tavares, T.; Pinho, L.; Bonifácio Andrade, E. Group B Streptococcal Neonatal Meningitis. Clin. Microbiol. Rev. 2022, 35, e0007921. [Google Scholar] [CrossRef]
- Romain, A.S.; Cohen, R.; Plainvert, C.; Joubrel, C.; Béchet, S.; Perret, A.; Tazi, A.; Poyart, C.; Levy, C. Clinical and Laboratory Features of Group B Streptococcus Meningitis in Infants and Newborns: Study of 848 Cases in France, 2001–2014. Clin. Infect. Dis. 2018, 66, 857–864. [Google Scholar] [CrossRef]
- Zhang, W.; Lin, X.; Jiang, P.; Tao, Z.; Liu, X.; Ji, F.; Wang, T.; Wang, S.; Lv, H.; Xu, A.; et al. Complete genome sequence of a coxsackievirus B3 recombinant isolated from an aseptic meningitis outbreak in eastern China. Arch. Virol. 2016, 161, 2335–2342. [Google Scholar] [CrossRef]
- Daley, A.J.; Isaacs, D.; Dwyer, D.E.; Gilbert, G.L. A cluster of cases of neonatal coxsackievirus B meningitis and myocarditis. J. Paediatr. Child Health 1998, 34, 196–198. [Google Scholar] [CrossRef]
- Liu, N.; Jia, L.; Yin, J.; Wu, Z.; Wang, Z.; Li, P.; Hao, R.; Wang, L.; Wang, Y.; Qiu, S.; et al. An outbreak of aseptic meningitis caused by a distinct lineage of coxsackievirus B5 in China. Int. J. Infect. Dis. 2014, 23, 101–104. [Google Scholar] [CrossRef]
- Kim, B.J.; Hancock, B.M.; Bermudez, A.; Del Cid, N.; Reyes, E.; van Sorge, N.M.; Lauth, X.; Smurthwaite, C.A.; Hilton, B.J.; Stotland, A.; et al. Bacterial induction of Snail1 contributes to blood-brain barrier disruption. J. Clin. Investig. 2015, 125, 2473–2483. [Google Scholar] [CrossRef]
- Doran, K.S.; Engelson, E.J.; Khosravi, A.; Maisey, H.C.; Fedtke, I.; Equils, O.; Michelsen, K.S.; Arditi, M.; Peschel, A.; Nizet, V. Blood-brain barrier invasion by group B Streptococcus depends upon proper cell-surface anchoring of lipoteichoic acid. J. Clin. Investig. 2005, 115, 2499–2507. [Google Scholar] [CrossRef]
- Ernst, J.; Grabiec, U.; Falk, K.; Dehghani, F.; Schaedlich, K. The endocrine disruptor DEHP and the ECS: Analysis of a possible crosstalk. Endocr. Connect. 2020, 9, 101–110. [Google Scholar] [CrossRef] [PubMed]
- Heudorf, U.; Mersch-Sundermann, V.; Angerer, J. Phthalates: Toxicology and exposure. Int. J. Hyg. Environ. Health 2007, 210, 623–634. [Google Scholar] [CrossRef] [PubMed]
- Yang, L.; Liu, X.; Peng, Z.; Liu, Z.; Song, P.; Zhou, J.; Ma, K.; Yu, Y.; Dong, Q. Exposure to di-2-ethylhexyl phthalate (DEHP) increases the risk of cancer. BMC Public Health 2024, 24, 430. [Google Scholar] [CrossRef] [PubMed]
- Zhang, Y.; Lyu, L.; Tao, Y.; Ju, H.; Chen, J. Health risks of phthalates: A review of immunotoxicity. Environ. Pollut. 2022, 313, 120173. [Google Scholar] [CrossRef] [PubMed]
- Wang, S.; Cao, Y.; Wang, S.; Cai, J.; Zhang, Z. DEHP induces immunosuppression through disturbing inflammatory factors and CYPs system homeostasis in common carp neutrophils. Fish Shellfish. Immunol. 2020, 96, 26–31. [Google Scholar] [CrossRef]
- McMichael, T.M.; Chemudupati, M.; Yount, J.S. A balancing act between IFITM3 and IRF3. Cell. Mol. Immunol. 2018, 15, 873–874. [Google Scholar] [CrossRef]
- Foster, T.L.; Wilson, H.; Iyer, S.S.; Coss, K.; Doores, K.; Smith, S.; Kellam, P.; Finzi, A.; Borrow, P.; Hahn, B.H.; et al. Resistance of Transmitted Founder HIV-1 to IFITM-Mediated Restriction. Cell Host Microbe 2016, 20, 429–442. [Google Scholar] [CrossRef]
- Ranjbar, S.; Haridas, V.; Jasenosky, L.D.; Falvo, J.V.; Goldfeld, A.E. A Role for IFITM Proteins in Restriction of Mycobacterium tuberculosis Infection. Cell Rep. 2015, 13, 874–883. [Google Scholar] [CrossRef]
- Shi, G.; Schwartz, O.; Compton, A.A. More than meets the I: The diverse antiviral and cellular functions of interferon-induced transmembrane proteins. Retrovirology 2017, 14, 53. [Google Scholar] [CrossRef]
- Nchioua, R.; Schundner, A.; Kmiec, D.; Prelli Bozzo, C.; Zech, F.; Koepke, L.; Graf, A.; Krebs, S.; Blum, H.; Frick, M.; et al. SARS-CoV-2 Variants of Concern Hijack IFITM2 for Efficient Replication in Human Lung Cells. J. Virol. 2022, 96, e00594-22. [Google Scholar] [CrossRef]
- Ashley, C.L.; Abendroth, A.; McSharry, B.P.; Slobedman, B. Interferon-Independent Innate Responses to Cytomegalovirus. Front. Immunol. 2019, 10, 2751. [Google Scholar] [CrossRef] [PubMed]
- Zhu, H.; Cong, J.P.; Shenk, T. Use of differential display analysis to assess the effect of human cytomegalovirus infection on the accumulation of cellular RNAs: Induction of interferon-responsive RNAs. Proc. Natl. Acad. Sci. USA 1997, 94, 13985–13990. [Google Scholar] [CrossRef] [PubMed]
- Collins-McMillen, D.; Stevenson, E.V.; Kim, J.H.; Lee, B.J.; Cieply, S.J.; Nogalski, M.T.; Chan, G.C.; Frost, R.W., 3rd; Spohn, C.R.; Yurochko, A.D. Human Cytomegalovirus Utilizes a Nontraditional Signal Transducer and Activator of Transcription 1 Activation Cascade via Signaling through Epidermal Growth Factor Receptor and Integrins To Efficiently Promote the Motility, Differentiation, and Polarization of Infected Monocytes. J. Virol. 2017, 91, e00622-17. [Google Scholar] [CrossRef] [PubMed]
- Ashley, C.L.; Abendroth, A.; McSharry, B.P.; Slobedman, B. Interferon-Independent Upregulation of Interferon-Stimulated Genes during Human Cytomegalovirus Infection is Dependent on IRF3 Expression. Viruses 2019, 11, 246. [Google Scholar] [CrossRef]
- Ishii, K.J.; Coban, C.; Kato, H.; Takahashi, K.; Torii, Y.; Takeshita, F.; Ludwig, H.; Sutter, G.; Suzuki, K.; Hemmi, H.; et al. A Toll-like receptor-independent antiviral response induced by double-stranded B-form DNA. Nat. Immunol. 2006, 7, 40–48. [Google Scholar] [CrossRef]
- Harwardt, T.; Lukas, S.; Zenger, M.; Reitberger, T.; Danzer, D.; Übner, T.; Munday, D.C.; Nevels, M.; Paulus, C. Human Cytomegalovirus Immediate-Early 1 Protein Rewires Upstream STAT3 to Downstream STAT1 Signaling Switching an IL6-Type to an IFNγ-Like Response. PLoS Pathog. 2016, 12, e1005748. [Google Scholar] [CrossRef]
- Warren, C.J.; Griffin, L.M.; Little, A.S.; Huang, I.C.; Farzan, M.; Pyeon, D. The antiviral restriction factors IFITM1, 2 and 3 do not inhibit infection of human papillomavirus, cytomegalovirus and adenovirus. PLoS ONE 2014, 9, e96579. [Google Scholar] [CrossRef]
- Xie, M.; Xuan, B.; Shan, J.; Pan, D.; Sun, Y.; Shan, Z.; Zhang, J.; Yu, D.; Li, B.; Qian, Z. Human cytomegalovirus exploits interferon-induced transmembrane proteins to facilitate morphogenesis of the virion assembly compartment. J. Virol. 2015, 89, 3049–3061. [Google Scholar] [CrossRef]
- Cheng, M.L.; Weng, S.F.; Kuo, C.H.; Ho, H.Y. Enterovirus 71 induces mitochondrial reactive oxygen species generation that is required for efficient replication. PLoS ONE 2014, 9, e113234. [Google Scholar] [CrossRef]
- Cheng, M.L.; Wu, C.H.; Chien, K.Y.; Lai, C.H.; Li, G.J.; Liu, Y.Y.; Lin, G.; Ho, H.Y. Enteroviral 2B Interacts with VDAC3 to Regulate Reactive Oxygen Species Generation That Is Essential to Viral Replication. Viruses 2022, 14, 1717. [Google Scholar] [CrossRef]
- Chen, S.; Liu, S.; Wang, J.; Wu, Q.; Wang, A.; Guan, H.; Zhang, Q.; Zhang, D.; Wang, X.; Song, H.; et al. TBK1-Mediated DRP1 Targeting Confers Nucleic Acid Sensing to Reprogram Mitochondrial Dynamics and Physiology. Mol. Cell 2020, 80, 810–827.e7. [Google Scholar] [CrossRef] [PubMed]
- Park, S.; Won, J.H.; Hwang, I.; Hong, S.; Lee, H.K.; Yu, J.W. Defective mitochondrial fission augments NLRP3 inflammasome activation. Sci. Rep. 2015, 5, 15489. [Google Scholar] [CrossRef] [PubMed]
- Chatterjee, S.; Kordbacheh, R.; Sin, J. Extracellular Vesicles: A Novel Mode of Viral Propagation Exploited by Enveloped and Non-Enveloped Viruses. Microorganisms 2024, 12, 274. [Google Scholar] [CrossRef]
- Sawaged, S.; Mota, T.; Piplani, H.; Thakur, R.; Lall, D.; McCabe, E.; Seo, S.; Sutterwala, F.S.; Feuer, R.; Gottlieb, R.A.; et al. TBK1 and GABARAP family members suppress Coxsackievirus B infection by limiting viral production and promoting autophagic degradation of viral extracellular vesicles. PloS Pathog. 2022, 18, 1010350. [Google Scholar] [CrossRef] [PubMed]






Disclaimer/Publisher’s Note: The statements, opinions and data contained in all publications are solely those of the individual author(s) and contributor(s) and not of MDPI and/or the editor(s). MDPI and/or the editor(s) disclaim responsibility for any injury to people or property resulting from any ideas, methods, instructions or products referred to in the content. |
© 2024 by the authors. Licensee MDPI, Basel, Switzerland. This article is an open access article distributed under the terms and conditions of the Creative Commons Attribution (CC BY) license (https://creativecommons.org/licenses/by/4.0/).
Share and Cite
Kordbacheh, R.; Ashley, M.; Cutts, W.D.; Keyzer, T.E.; Chatterjee, S.; Altman, T.J.; Alexander, N.G.; Sparer, T.E.; Kim, B.J.; Sin, J. Common Chemical Plasticizer Di(2-Ethhylhexyl) Phthalate Exposure Exacerbates Coxsackievirus B3 Infection. Viruses 2024, 16, 1821. https://doi.org/10.3390/v16121821
Kordbacheh R, Ashley M, Cutts WD, Keyzer TE, Chatterjee S, Altman TJ, Alexander NG, Sparer TE, Kim BJ, Sin J. Common Chemical Plasticizer Di(2-Ethhylhexyl) Phthalate Exposure Exacerbates Coxsackievirus B3 Infection. Viruses. 2024; 16(12):1821. https://doi.org/10.3390/v16121821
Chicago/Turabian StyleKordbacheh, Ramina, Madelyn Ashley, William D. Cutts, Taryn E. Keyzer, Shruti Chatterjee, Tyler J. Altman, Natalie G. Alexander, Timothy E. Sparer, Brandon J. Kim, and Jon Sin. 2024. "Common Chemical Plasticizer Di(2-Ethhylhexyl) Phthalate Exposure Exacerbates Coxsackievirus B3 Infection" Viruses 16, no. 12: 1821. https://doi.org/10.3390/v16121821
APA StyleKordbacheh, R., Ashley, M., Cutts, W. D., Keyzer, T. E., Chatterjee, S., Altman, T. J., Alexander, N. G., Sparer, T. E., Kim, B. J., & Sin, J. (2024). Common Chemical Plasticizer Di(2-Ethhylhexyl) Phthalate Exposure Exacerbates Coxsackievirus B3 Infection. Viruses, 16(12), 1821. https://doi.org/10.3390/v16121821

