Metatranscriptomics Reveals the RNA Virome of Ixodes Persulcatus in the China–North Korea Border, 2017
Abstract
:1. Introduction
2. Materials and Methods
2.1. Ticks Collection and Sample Processing
2.2. RNA Extraction
2.3. Library Construction, and Sequencing
2.4. Virus Discovery and Viral Abundance Estimation
2.5. Genome Assembly
2.6. Phylogenetic Analysis
2.7. Statistical Analyses and Visualization
3. Results
3.1. Overview of Sample Collection
3.2. Overview of RNA Sequencing of I. persulcatus
3.3. Diversity of I. persulcatus Virome in Tonghua, Baishan and Yanbian
3.4. Vertebrate-Associated RNA Virus Families
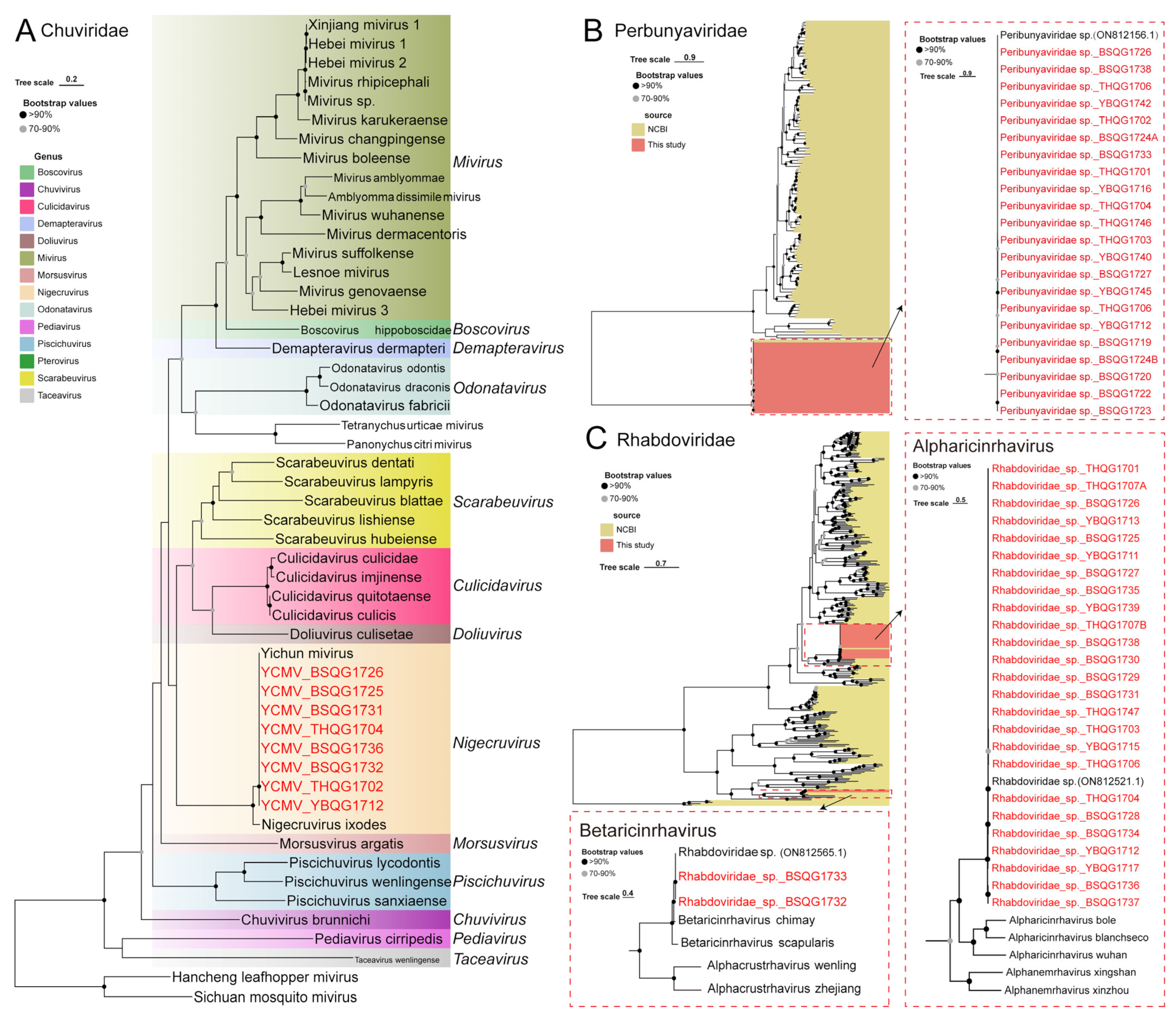
3.5. Characteristics of New Tick-Borne Viral Genome Phylogeny
4. Discussion
5. Conclusions
Supplementary Materials
Author Contributions
Funding
Institutional Review Board Statement
Informed Consent Statement
Data Availability Statement
Conflicts of Interest
References
- Mansfield, K.L.; Jizhou, L.; Phipps, L.P.; Johnson, N. Emerging tick-borne viruses in the twenty-first century. Front. Cell. Infect. Microbiol. 2017, 7, 298. [Google Scholar] [CrossRef]
- Lindquist, L.; Vapalahti, O. Tick-borne encephalitis. Lancet 2008, 371, 1861–1871. [Google Scholar] [CrossRef] [PubMed]
- WHO. Global Vector Control Response 2017–2030; WHO: Geneva, Switzerland, 2017. [Google Scholar]
- Qin, T.; Shi, M.; Zhang, M.; Liu, Z.; Feng, H.; Sun, Y. Diversity of RNA viruses of three dominant tick species in North China. Front. Vet. Sci. 2023, 9, 1057977. [Google Scholar] [CrossRef]
- Ni, X.B.; Cui, X.M.; Liu, J.Y.; Ye, R.Z.; Wu, Y.Q.; Jiang, J.F.; Sun, Y.; Wang, Q.; Shum, M.H.; Chang, Q.C.; et al. Metavirome of 31 tick species provides a compendium of 1801 RNA virus genomes. Nat. Microbiol. 2023, 8, 162–173. [Google Scholar] [CrossRef] [PubMed]
- Liu, Z.; Li, L.; Xu, W.; Yuan, Y.; Liang, X.; Zhang, L.; Wei, Z.; Sui, L.; Zhao, Y.; Cui, Y.; et al. Extensive diversity of RNA viruses in ticks revealed by metagenomics in northeastern China. PLoS Neglect. Trop. Dis. 2022, 16, e0011017. [Google Scholar] [CrossRef] [PubMed]
- Chen, X.; Li, F.; Yin, Q.; Liu, W.; Fu, S.; He, Y.; Lei, W.; Xu, S.; Liang, G.; Wang, S.; et al. Epidemiology of tick-borne encephalitis in China, 2007–2018. PLoS ONE 2019, 14, e0226712. [Google Scholar] [CrossRef] [PubMed]
- Sun, R.X.; Lai, S.J.; Yang, Y.; Li, X.L.; Liu, K.; Yao, H.W.; Zhou, H.; Li, Y.; Wang, L.P.; Mu, D.; et al. Mapping the distribution of tick-borne encephalitis in mainland China. Ticks Tick-Borne Dis. 2017, 8, 631–639. [Google Scholar] [CrossRef]
- Li, J.; Zhang, S.; Liang, W.; Zhao, S.; Wang, Z.; Li, H.; Yang, B.; Zhang, Z.; Li, J.; Jia, L.; et al. Survey of tick species and molecular detection of selected tick-borne pathogens in Yanbian, China. Parasite 2022, 29, 38. [Google Scholar] [CrossRef]
- Liu, S.; Chai, C.; Wang, C.; Amer, S.; Lv, H.; He, H.; Sun, J.; Lin, J. Systematic review of severe fever with thrombocytopenia syndrome: Virology, epidemiology, and clinical characteristics. Rev. Med. Virol. 2014, 24, 90–102. [Google Scholar] [CrossRef]
- Wang, Z.D.; Wang, B.; Wei, F.; Han, S.Z.; Zhang, L.; Yang, Z.T.; Yan, Y.; Lv, X.L.; Li, L.; Wang, S.C.; et al. A new segmented virus associated with human febrile illness in China. N. Engl. J. Med. 2019, 380, 2116–2125. [Google Scholar] [CrossRef]
- Ma, J.; Lv, X.L.; Zhang, X.; Han, S.Z.; Wang, Z.D.; Li, L.; Sun, H.T.; Ma, L.X.; Cheng, Z.L.; Shao, J.W.; et al. Identification of a new orthonairovirus associated with human febrile illness in China. Nat. Med. 2021, 27, 434–439. [Google Scholar] [CrossRef] [PubMed]
- Li, F.; Li, J.; Song, J.; Yin, Q.; Nie, K.; Xu, S.; He, Y.; Fu, S.; Liang, G.; Wei, Q.; et al. Novel orthonairovirus isolated from ticks near China–North Korea border. Emerg. Infect. Dis. 2023, 29, 1254–1257. [Google Scholar] [CrossRef] [PubMed]
- Chen, Y.M.; Sadiq, S.; Tian, J.H.; Chen, X.; Lin, X.D.; Shen, J.J.; Chen, H.; Hao, Z.Y.; Wille, M.; Zhou, Z.C.; et al. RNA viromes from terrestrial sites across China expand environmental viral diversity. Nat. Microbiol. 2022, 7, 1312–1323. [Google Scholar] [CrossRef] [PubMed]
- Zhang, Y.Z.; Chen, Y.M.; Wang, W.; Qin, X.C.; Holmes, E.C. Expanding the RNA virosphere by unbiased metagenomics. Annu. Rev. Virol. 2019, 6, 119–139. [Google Scholar] [CrossRef] [PubMed]
- He, W.T.; Hou, X.; Zhao, J.; Sun, J.; He, H.; Si, W.; Wang, J.; Jiang, Z.; Yan, Z.; Xing, G.; et al. Virome characterization of game animals in China reveals a spectrum of emerging pathogens. Cell 2022, 185, 1117–1129.e8. [Google Scholar] [CrossRef] [PubMed]
- Ren, N.; Wang, S.; Shi, C.; Yu, p.; Zhao, L.; Huang, D.; Ma, H.; Xiao, S.; Wang, F.; Yuan, Z.; et al. Dynamic surveillance of mosquitoes and their viromes in Wuhan during 2020. Zoonoses 2021, 1. [Google Scholar] [CrossRef]
- Zayed, A.A.; Wainaina, J.M.; Dominguez-Huerta, G.; Pelletier, E.; Guo, J.; Mohssen, M.; Tian, F.; Pratama, A.A.; Bolduc, B.; Zablocki, O.; et al. Cryptic and abundant marine viruses at the evolutionary origins of Earth’s RNA virome. Science 2022, 376, 156–162. [Google Scholar] [CrossRef] [PubMed]
- Lu, J.; du Plessis, L.; Liu, Z.; Hill, V.; Kang, M.; Lin, H.; Sun, J.; François, S.; Kraemer, M.U.G.; Faria, N.R.; et al. Genomic Epidemiology of SARS-CoV-2 in Guangdong Province, China. Cell 2020, 181, 997–1003.e9. [Google Scholar] [CrossRef]
- Zhou, H.; Xu, L.; Shi, W. The human-infection potential of emerging tick-borne viruses is a global public health concern. Nat. Rev. Microbiol. 2023, 21, 215–217. [Google Scholar] [CrossRef]
- Wang, Y.C.; Wei, Z.; Lv, X.; Han, S.; Wang, Z.; Fan, C.; Zhang, X.; Shao, J.; Zhao, Y.H.; Sui, L.; et al. A new nairo-like virus associated with human febrile illness in China. Emerg. Microbes Infec. 2021, 10, 1200–1208. [Google Scholar] [CrossRef]
- Andrews, S. FastQC: A Quality Control Tool for High throughput Sequence Data; Babraham Bioinformatics, Babraham Institute: Cambridge, UK, 2010. [Google Scholar]
- Bolger, A.M.; Lohse, M.; Usadel, B.J.B. Trimmomatic: A flexible trimmer for Illumina sequence data. Bioinformatics 2014, 30, 2114–2120. [Google Scholar] [CrossRef]
- Langmead, B.; Salzberg, S.L. Fast gapped-read alignment with Bowtie 2. Nat. Methods 2012, 9, 357–359. [Google Scholar] [CrossRef] [PubMed]
- Li, D.; Liu, C.-M.; Luo, R.; Sadakane, K.; Lam, T.W. MEGAHIT: An ultra-fast single-node solution for large and complex metagenomics assembly via succinct de Bruijn graph. Bioinformatics 2015, 31, 1674–1676. [Google Scholar] [CrossRef] [PubMed]
- Buchfink, B.; Reuter, K.; Drost, H.-G. Sensitive protein alignments at tree-of-life scale using DIAMOND. Nat. Methods 2021, 18, 366–368. [Google Scholar] [CrossRef] [PubMed]
- Huson, D.H.; Auch, A.F.; Qi, J.; Schuster, S.C. MEGAN analysis of metagenomic data. Genome Res. 2007, 17, 377–386. [Google Scholar] [CrossRef] [PubMed]
- Gurevich, A.; Saveliev, V.; Vyahhi, N.; Tesler, G. QUAST: Quality assessment tool for genome assemblies. Bioinformatics 2013, 29, 1072–1075. [Google Scholar] [CrossRef] [PubMed]
- Patro, R.; Duggal, G.; Love, M.I.; Irizarry, R.A.; Kingsford, C. Salmon provides fast and bias-aware quantification of transcript expression. Nat. Methods 2017, 14, 417–419. [Google Scholar] [CrossRef] [PubMed]
- Seemann, T. Prokka: Rapid prokaryotic genome annotation. Bioinformatics 2014, 30, 2068–2069. [Google Scholar] [CrossRef] [PubMed]
- Charon, J.; Buchmann, J.P.; Sadiq, S.; Holmes, E.C. RdRp-scan: A bioinformatic resource to identify and annotate divergent RNA viruses in metagenomic sequence data. Virus Evol. 2022, 8, veac082. [Google Scholar] [CrossRef]
- Katoh, K.; Standley, D.M. MAFFT multiple sequence alignment software version 7: Improvements in performance and usability. Mol. Biol. Evol. 2013, 30, 772–780. [Google Scholar] [CrossRef]
- Kumar, S.; Stecher, G.; Tamura, K. MEGA7: Molecular evolutionary genetics analysis version 7.0 for bigger datasets. Mol. Biol. Evol. 2016, 33, 1870–1874. [Google Scholar] [CrossRef]
- Nguyen, L.T.; Schmidt, H.A.; von Haeseler, A.; Minh, B.Q. IQ-TREE: A fast and effective stochastic algorithm for estimating maximum-likelihood phylogenies. Mol. Biol. Evol. 2015, 32, 268–274. [Google Scholar] [CrossRef] [PubMed]
- Kalyaanamoorthy, S.; Minh, B.Q.; Wong, T.K.F.; von Haeseler, A.; Jermiin, L.S. ModelFinder: Fast model selection for accurate phylogenetic estimates. Nat. Methods 2017, 14, 587–589. [Google Scholar] [CrossRef] [PubMed]
- Xie, J.; Chen, Y.; Cai, G.; Cai, R.; Hu, Z.; Wang, H. Tree Visualization By One Table (tvBOT): A web application for visualizing, modifying and annotating phylogenetic trees. Nucleic Acids Res. 2023, 51, W587–W592. [Google Scholar] [CrossRef] [PubMed]
- Dixon, P. VEGAN, a package of R functions for community ecology. J. Veg. Sci. 2003, 14, 927–930. [Google Scholar] [CrossRef]
- Kong, Y.; Zhang, G.; Jiang, L.; Wang, P.; Zhang, S.; Zheng, X.; Li, Y. Metatranscriptomics reveals the diversity of the tick virome in northwest China. Microbiol. Spectr. 2022, 10, e0111522. [Google Scholar] [CrossRef] [PubMed]
- Lv, X.; Liu, Z.; Li, L.; Xu, W.; Yuan, Y.; Liang, X.; Zhang, L.; Wei, Z.; Sui, L.; Zhao, Y.; et al. Yezo virus infection in tick-bitten patient and ticks, northeastern China. Emerg. Infect. Dis. 2023, 29, 797–800. [Google Scholar] [CrossRef] [PubMed]
- Kodama, F.; Yamaguchi, H.; Park, E.; Tatemoto, K.; Sashika, M.; Nakao, R.; Terauchi, Y.; Mizuma, K.; Orba, Y.; Kariwa, H.; et al. A novel nairovirus associated with acute febrile illness in Hokkaido, Japan. Nat. Commun. 2021, 12, 5539. [Google Scholar] [CrossRef]
- Cai, X.; Cai, X.; Xu, Y.; Shao, Y.; Fu, L.; Men, X.; Zhu, Y. Virome analysis of ticks and tick-borne viruses in Heilongjiang and Jilin Provinces, China. Virus Res. 2022, 323, 199006. [Google Scholar] [CrossRef]
- Colmant, A.M.G.; Charrel, R.N.; Coutard, B. Jingmenviruses: Ubiquitous, understudied, segmented flavi-like viruses. Front. Microbiol. 2022, 13, 997058. [Google Scholar] [CrossRef]
- Zhang, X.; Wang, N.; Wang, Z.; Liu, Q. The discovery of segmented flaviviruses: Implications for viral emergence. Curr. Opin. Virol. 2020, 40, 11–18. [Google Scholar] [CrossRef]
- Ladner, J.T.; Wiley, M.R.; Beitzel, B.; Auguste, A.J.; Dupuis, A.P., 2nd; Lindquist, M.E.; Sibley, S.D.; Kota, K.P.; Fetterer, D.; Eastwood, G.; et al. A Multicomponent animal virus isolated from mosquitoes. Cell Host Microbe 2016, 20, 357–367. [Google Scholar] [CrossRef] [PubMed]
- Wang, Z.D.; Wang, W.; Wang, N.N.; Qiu, K.; Zhang, X.; Tana, G.; Liu, Q.; Zhu, X.Q. Prevalence of the emerging novel Alongshan virus infection in sheep and cattle in Inner Mongolia, northeastern China. Parasit. Vectors 2019, 12, 450. [Google Scholar] [CrossRef] [PubMed]
- Parrish, C.R.; Holmes, E.C.; Morens, D.M.; Park, E.C.; Burke, D.S.; Calisher, C.H.; Laughlin, C.A.; Saif, L.J.; Daszak, P. Cross-species virus transmission and the emergence of new epidemic diseases. Microbiol. Mol. Biol. Rev. 2008, 72, 457–470. [Google Scholar] [CrossRef] [PubMed]
- Hu, G.; Jiang, F.; Luo, Q.; Zong, K.; Dong, L.; Mei, G.; Du, H.; Dong, H.; Song, Q.; Song, J.; et al. Diversity analysis of tick-borne viruses from Hedgehogs and Hares in Qingdao, China. Microbiol. Spectr. 2023, 11, e0534022. [Google Scholar] [CrossRef] [PubMed]
- Zajkowska, J.; Czupryna, P.; Pancewicz, S.; Adamczyk-Przychodzeń, A.; Kondrusik, M.; Grygorczuk, S.; Moniuszko, A. Fatal outcome of tick-borne encephalitis–a case series. Neurol. Neurochir. Pol. 2011, 45, 402–406. [Google Scholar] [CrossRef] [PubMed]
- Sukhorukov, G.A.; Paramonov, A.I.; Lisak, O.V.; Kozlova, I.V.; Bazykin, G.A.; Neverov, A.D.; Karan, L.S. The Baikal subtype of tick-borne encephalitis virus is evident of recombination between Siberian and Far-Eastern subtypes. PLoS Negl. Trop. Dis. 2023, 17, e0011141. [Google Scholar] [CrossRef] [PubMed]
- Dai, X.; Shang, G.; Lu, S.; Yang, J.; Xu, J. A new subtype of eastern tick-borne encephalitis virus discovered in Qinghai-Tibet Plateau, China. Emerg. Microbes Infect. 2018, 7, 74. [Google Scholar] [CrossRef] [PubMed]
- Mancuso, E.; Cecere, J.G.; Iapaolo, F.; Di Gennaro, A.; Sacchi, M.; Savini, G.; Spina, F.; Monaco, F. West Nile and Usutu virus introduction via migratory Birds: A retrospective analysis in Italy. Viruses 2022, 14, 416. [Google Scholar] [CrossRef]
- Esser, H.J.; Liefting, Y.; Ibáñez-Justicia, A.; van der Jeugd, H.; van Turnhout, C.A.M.; Stroo, A.; Reusken, C.B.E.M.; Koopmans, M.P.G.; de Boer, W.F. Spatial risk analysis for the introduction and circulation of six arboviruses in the Netherlands. Parasit. Vectors 2020, 13, 464. [Google Scholar] [CrossRef]
- Yong, D.L.; Heim, W.; Chowdhury, S.U.; Choi, C.Y.; Ktitorov, P.; Kulikova, O.; Kondratyev, A.; Round, P.D.; Allen, D.; Trainor, C.R.; et al. The state of migratory landbirds in the East Asian Flyway: Distributions, threats, and conservation needs. Front. Ecol. Evol. 2021, 9, 613172. [Google Scholar] [CrossRef]
- Zhao, G.P.; Wang, Y.X.; Fan, Z.W.; Ji, Y.; Liu, M.J.; Zhang, W.H.; Li, X.L.; Zhou, S.X.; Li, H.; Liang, S.; et al. Mapping ticks and tick-borne pathogens in China. Nat. Commun. 2021, 12, 1075. [Google Scholar] [CrossRef]
- Miao, D.; Dai, K.; Zhao, G.P.; Li, X.L.; Shi, W.Q.; Zhang, J.S.; Yang, Y.; Liu, W.; Fang, L.Q. Mapping the global potential transmission hotspots for severe fever with thrombocytopenia syndrome by machine learning methods. Emerg. Microbes Infect. 2020, 9, 817–826. [Google Scholar] [CrossRef]
- Sulyok, M.; Richter, H.; Sulyok, Z.; Kapitány-Fövény, M.; Walker, M.D. Predicting tick-borne encephalitis using Google Trends. Ticks Tick Borne Dis. 2020, 11, 101306. [Google Scholar] [CrossRef]







| Virus Species | Earliest Sample Time and Country | Host |
|---|---|---|
| Beiji nairovirus | 2015 (China) | 1. I. persulcatus 2. Homo sapiens |
| Mukawa virus | 2013 (Japan) | 1. I. persulcatus 2. H. concinna 3. D. silvarum |
| Mudanjiang phlebovirus # | 2021 (China) | 1. I. persulcatus |
| Onega tick phlebovirus # | 2018 (Russia) | 1. I. persulcatus |
| Peribunyaviridae sp. (ON812156.1) # | 2019 (China) | 1. I. persulcatus |
| Rhabdoviridae sp. (ON812482.1) # | 2019 (China) | 1. I. persulcatus |
| Rhabdoviridae sp. (ON812565.1) # | 2019 (China) | 1. I. persulcatus |
| Sara tick phlebovirus # | 2018 (Russia) | 1. I. persulcatus |
| Yanggou tick virus | 2014 (China) | 1. D. reticulatus 2. I. persulcatus |
| Yezo virus | 2016 (Japan) | 1. I. persulcatus 2. H. sapiens |
| Yichun mivirus # | 2020 (China) | 1. I. persulcatus |
Disclaimer/Publisher’s Note: The statements, opinions and data contained in all publications are solely those of the individual author(s) and contributor(s) and not of MDPI and/or the editor(s). MDPI and/or the editor(s) disclaim responsibility for any injury to people or property resulting from any ideas, methods, instructions or products referred to in the content. |
© 2023 by the authors. Licensee MDPI, Basel, Switzerland. This article is an open access article distributed under the terms and conditions of the Creative Commons Attribution (CC BY) license (https://creativecommons.org/licenses/by/4.0/).
Share and Cite
Wang, R.; Liu, S.; Sun, H.; Xu, C.; Wen, Y.; Wu, X.; Zhang, W.; Nie, K.; Li, F.; Fu, S.; et al. Metatranscriptomics Reveals the RNA Virome of Ixodes Persulcatus in the China–North Korea Border, 2017. Viruses 2024, 16, 62. https://doi.org/10.3390/v16010062
Wang R, Liu S, Sun H, Xu C, Wen Y, Wu X, Zhang W, Nie K, Li F, Fu S, et al. Metatranscriptomics Reveals the RNA Virome of Ixodes Persulcatus in the China–North Korea Border, 2017. Viruses. 2024; 16(1):62. https://doi.org/10.3390/v16010062
Chicago/Turabian StyleWang, Ruichen, Shenghui Liu, Hongliang Sun, Chongxiao Xu, Yanhan Wen, Xiwen Wu, Weijia Zhang, Kai Nie, Fan Li, Shihong Fu, and et al. 2024. "Metatranscriptomics Reveals the RNA Virome of Ixodes Persulcatus in the China–North Korea Border, 2017" Viruses 16, no. 1: 62. https://doi.org/10.3390/v16010062
APA StyleWang, R., Liu, S., Sun, H., Xu, C., Wen, Y., Wu, X., Zhang, W., Nie, K., Li, F., Fu, S., Yin, Q., He, Y., Xu, S., Liang, G., Deng, L., Wei, Q., & Wang, H. (2024). Metatranscriptomics Reveals the RNA Virome of Ixodes Persulcatus in the China–North Korea Border, 2017. Viruses, 16(1), 62. https://doi.org/10.3390/v16010062

