Genomic Epidemiology and Lineage Dynamics of SARS-CoV-2 in Bulgaria: Insights from a Three-Year Pandemic Analysis
Abstract
:1. Introduction
2. Materials and Methods
2.1. Sequence Data Collection
2.2. Phylogenetic Analysis
2.3. Epidemiology Data Assembly
3. Results
3.1. Key Milestones of the SARS-CoV-2 Pandemic in Bulgaria
3.2. SARS-CoV-2 Pandemic History and Variant Displacement in Bulgaria
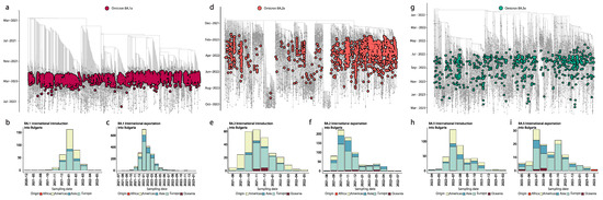
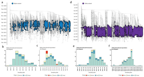
3.3. Phylogenetic Inference and Viral Dissemination Patterns of SARS-CoV-2 in Bulgaria
4. Discussion
Author Contributions
Funding
Institutional Review Board Statement
Informed Consent Statement
Data Availability Statement
Conflicts of Interest
References
- Davis, B.; Bankhead-Kendall, B.K.; Dumas, R.P. A review of COVID-19’s impact on modern medical systems from a health organization management perspective. Health Technol. 2022, 12, 815–824. [Google Scholar] [CrossRef] [PubMed]
- Oude Munnink, B.B.; Worp, N.; Nieuwenhuijse, D.F.; Sikkema, R.S.; Haagmans, B.; Fouchier, R.A.M.; Koopmans, M. The next phase of SARS-CoV-2 surveillance: Real-time molecular epidemiology. Nat. Med. 2021, 27, 1518–1524. [Google Scholar] [CrossRef] [PubMed]
- Carabelli, A.M.; Peacock, T.P.; Thorne, L.G.; Harvey, W.T.; Hughes, J.; COVID-19 Genomics UK Consortium; Peacock, S.J.; Barclay, W.S.; de Silva, T.I.; Towers, G.J.; et al. SARS-CoV-2 variant biology: Immune escape, transmission and fitness. Nat. Rev. Microbiol. 2023, 21, 162–177. [Google Scholar] [CrossRef] [PubMed]
- Markov, P.V.; Ghafari, M.; Beer, M.; Lythgoe, K.; Simmonds, P.; Stilianakis, N.I.; Katzourakis, A. The evolution of SARS-CoV-2. Nat. Rev. Microbiol. 2023, 21, 361–379. [Google Scholar] [CrossRef] [PubMed]
- Kupek, E. Low COVID-19 vaccination coverage and high COVID-19 mortality rates in Brazilian elderly. Rev. Bras. Epidemiol. 2021, 24, e210041. [Google Scholar] [CrossRef] [PubMed]
- Watson, O.J.; Barnsley, G.; Toor, J.; Hogan, A.B.; Winskill, P.; Ghani, A.C. Global impact of the first year of COVID-19 vaccination: A mathematical modelling study. Lancet Infect. Dis. 2022, 22, 1293–1302. [Google Scholar] [CrossRef]
- Sobczak, M.; Pawliczak, R. COVID-19 mortality rate determinants in selected Eastern European countries. BMC Public Health 2022, 22, 2088. [Google Scholar] [CrossRef]
- Rangachev, A.; Marinov, G.K.; Mladenov, M. The Impact and Progression of the COVID-19 Pandemic in Bulgaria in Its First Two Years. Vaccines 2022, 10, 1901. [Google Scholar] [CrossRef]
- Rangachev, A.; Marinov, G.K.; Mladenov, M. The demographic and geographic impact of the COVID pandemic in Bulgaria and Eastern Europe in 2020. Sci. Rep. 2022, 12, 6333, Erratum in Sci. Rep. 2022, 12, 7014. [Google Scholar] [CrossRef]
- Announcement of the Spread of SARS-CoV-2 Variants in the Country, 5 October 2022. National Center of Infectious and Parasitic Diseases. Available online: https://www.ncipd.org/index.php?option=com_k2&view=item&id=756:sarscov-spread-05102022&lang=en (accessed on 24 January 2023).
- Aksamentov, I.; Roemer, C.; Hodcroft, E.B.; Neher, R.A. Nextclade: Clade assignment, mutation calling and quality control for viral genomes. J. Open Source Softw. 2021, 6, 3773. [Google Scholar] [CrossRef]
- Rambaut, A.; Holmes, E.C.; O’Toole, Á.; Hill, V.; McCrone, J.T.; Ruis, C.; du Plessis, L.; Pybus, O.G. A dynamic nomenclature proposal for SARS-CoV-2 lineages to assist genomic epidemiology. Nat. Microbiol. 2020, 5, 1403–1407. [Google Scholar] [CrossRef] [PubMed]
- Brito, A.F.; Semenova, E.; Dudas, G.; Hassler, G.W.; Kalinich, C.C.; Kraemer, M.U.; Ho, J.; Tegally, H.; Githinji, G.; Agoti, C.N.; et al. Global disparities in SARS-CoV-2 genomic surveillance. Nat. Commun. 2022, 13, 7003. [Google Scholar] [CrossRef] [PubMed]
- Moshiri, N. ViralMSA: Massively Scalable Reference-Guided Multiple Sequence Alignment of Viral Genomes. Bioinformatics 2021, 37, 714–716. [Google Scholar] [CrossRef]
- Larsson, A. AliView: A Fast and Lightweight Alignment Viewer and Editor for Large Datasets. Bioinformatics 2014, 30, 3276–3278. [Google Scholar] [CrossRef] [PubMed]
- Minh, B.Q.; Schmidt, H.A.; Chernomor, O.; Schrempf, D.; Woodhams, M.D.; von Haeseler, A.; Lanfear, R. IQ-TREE 2: New Models and Efficient Methods for Phylogenetic Inference in the Genomic Era. Mol. Biol. Evol. 2020, 37, 1530–1534, Erratum in Mol. Biol. Evol. 2020, 37, 2461. [Google Scholar] [CrossRef] [PubMed]
- Sagulenko, P.; Puller, V.; Neher, R.A. TreeTime: Maximum-likelihood phylodynamic analysis. Virus Evol. 2018, 4, vex042. [Google Scholar] [CrossRef]
- Paradis, E.; Claude, J.; Strimmer, K. APE: Analyses of Phylogenetics and Evolution in R language. Bioinformatics 2004, 20, 289–290. [Google Scholar] [CrossRef]
- Yu, G.; Smith, D.K.; Zhu, H.; Guan, Y.; Lam, T.T.Y. ggtree: An R package for visualization and annotation of phylogenetic trees with their covariates and other associated data. Methods Ecol. Evol. 2017, 8, 28–36. [Google Scholar] [CrossRef]
- Wickham, H. ggplot2: Elegant Graphics for Data Analysis; Springer: New York, NY, USA, 2016; ISBN 978-3-319-24277-4. Available online: https://ggplot2.tidyverse.org (accessed on 1 September 2023).
- WHO Coronavirus (COVID-19) Dashboard. Available online: https://COVID19.who.int/table (accessed on 15 August 2023).
- Bolze, A.; Luo, S.; White, S.; Cirulli, E.T.; Wyman, D.; Dei Rossi, A.; Machado, H.; Cassens, T.; Jacobs, S.; Schiabor Barrett, K.M.; et al. SARS-CoV-2 variant Delta rapidly displaced variant Alpha in the United States and led to higher viral loads. Cell Rep. Med. 2022, 3, 100564. [Google Scholar] [CrossRef]
- Fall, A.; Eldesouki, R.E.; Sachithanandham, J.; Morris, C.P.; Norton, J.M.; Gaston, D.C.; Forman, M.; Abdullah, O.; Gallagher, N.; Li, M.; et al. A Quick Displacement of the SARS-CoV-2 variant Delta with Omicron: Unprecedented Spike in COVID-19 Cases Associated with Fewer Admissions and Comparable Upper Respiratory Viral Loads. eBio Med. 2022, 2, 98–110. [Google Scholar]
- Alexiev, I.; Ivanov, I.; Stoikov, I.; Donchev, D.; Grigorova, L.; Dimitrova, R.; Gancheva, A.; Korsun, N.; Trifonova, I.; Dobrinov, V.; et al. SARS-CoV-2 Genomic Surveillance in Bulgaria Indicates Diverse Dynamics Driven by Multiple Introductions of Different Viral Variants in 2022. Probl. Infect. Parasit. Dis. 2022, 50, 5–13. [Google Scholar] [CrossRef]
- Alexiev, I.; Ivanov, I.; Philipova, I.; Korsun, N.; Stoikov, I.; Dimitrova, R.; Grigorova, L.; Gancheva, A.; Trifonova, I.; Dobrinov, V.; et al. Postvaccination SARS-CoV-2 Alpha (B. 1.1. 7) lineage infection among healthcare workers on the background of IgG antibodies. J. Med. Virol. 2022, 94, 836. [Google Scholar] [CrossRef] [PubMed]
- Alexiev, I.; Ivanov, I.; Giovanetti, M.; Cella, E.; Stoikov, I.; Donchev, D.; Grigorova, L.; Gancheva, A.; Dimitrova, R.; Scarpa, F.; et al. Early Detection of the Recombinant SARS-CoV-2 XAN Variant in Bulgaria: Initial Genomic Insights into Yet Another Piece of the Growing Puzzle of Recombinant Clades. Microorganisms 2023, 11, 2041. [Google Scholar] [CrossRef] [PubMed]




Disclaimer/Publisher’s Note: The statements, opinions and data contained in all publications are solely those of the individual author(s) and contributor(s) and not of MDPI and/or the editor(s). MDPI and/or the editor(s) disclaim responsibility for any injury to people or property resulting from any ideas, methods, instructions or products referred to in the content. |
© 2023 by the authors. Licensee MDPI, Basel, Switzerland. This article is an open access article distributed under the terms and conditions of the Creative Commons Attribution (CC BY) license (https://creativecommons.org/licenses/by/4.0/).
Share and Cite
Giovanetti, M.; Cella, E.; Ivanov, I.; Grigorova, L.; Stoikov, I.; Donchev, D.; Dimitrova, R.; Slavov, S.N.; Mavian, C.; Fonseca, V.; et al. Genomic Epidemiology and Lineage Dynamics of SARS-CoV-2 in Bulgaria: Insights from a Three-Year Pandemic Analysis. Viruses 2023, 15, 1924. https://doi.org/10.3390/v15091924
Giovanetti M, Cella E, Ivanov I, Grigorova L, Stoikov I, Donchev D, Dimitrova R, Slavov SN, Mavian C, Fonseca V, et al. Genomic Epidemiology and Lineage Dynamics of SARS-CoV-2 in Bulgaria: Insights from a Three-Year Pandemic Analysis. Viruses. 2023; 15(9):1924. https://doi.org/10.3390/v15091924
Chicago/Turabian StyleGiovanetti, Marta, Eleonora Cella, Ivan Ivanov, Lyubomira Grigorova, Ivan Stoikov, Deyan Donchev, Reneta Dimitrova, Svetoslav Nanev Slavov, Carla Mavian, Vagner Fonseca, and et al. 2023. "Genomic Epidemiology and Lineage Dynamics of SARS-CoV-2 in Bulgaria: Insights from a Three-Year Pandemic Analysis" Viruses 15, no. 9: 1924. https://doi.org/10.3390/v15091924
APA StyleGiovanetti, M., Cella, E., Ivanov, I., Grigorova, L., Stoikov, I., Donchev, D., Dimitrova, R., Slavov, S. N., Mavian, C., Fonseca, V., Scarpa, F., Borsetti, A., Korsun, N., Trifonova, I., Dobrinov, V., Kantardjiev, T., Christova, I., Ciccozzi, M., & Alexiev, I. (2023). Genomic Epidemiology and Lineage Dynamics of SARS-CoV-2 in Bulgaria: Insights from a Three-Year Pandemic Analysis. Viruses, 15(9), 1924. https://doi.org/10.3390/v15091924

