Effects of Chemokine Ligand 2 on Budding of Bovine Foamy Virus
Abstract
1. Introduction
2. Materials and Methods
2.1. Cell Culture and Transfection
2.2. Plasmids and Antibodies
2.3. Quantitative Real-Time Reverse Transcription PCR (qRT-PCR)
2.4. Generation of Stably Transduced Knockdown Cell Lines
2.5. Purification of BFV Subviral Particles/Virus-like Particles (SVPs/VLPs)
2.6. Immunofluorescent Assay
2.7. Western Blotting
2.8. Co-Immunoprecipitation (Co-IP)
2.9. Statistical Analysis
3. Results
3.1. CCL2 Promotes BFV SVPs Budding
3.2. CCL2 Eanhances BFV VLPs Budding
3.3. CCL2-Responsiveness Is Dependent on the Presence of YGPL Motif in BFV Gag and Alix in the Cell
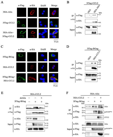
3.4. CCL2 Facilitates BGag-Alix Binding and Alix Mediates the Association of BGag with CCL2
3.5. Bovine CCL2 Facilitates BFV Budding
4. Discussion
Supplementary Materials
Author Contributions
Funding
Institutional Review Board Statement
Informed Consent Statement
Data Availability Statement
Conflicts of Interest
References
- Rethwilm, A. The replication strategy of foamy viruses. Curr. Top. Microbiol. Immunol. 2003, 277, 1–26. [Google Scholar] [CrossRef]
- Linial, M.L. Foamy viruses are unconventional retroviruses. J. Virol. 1999, 73, 1747–1755. [Google Scholar] [CrossRef]
- Aguzzi, A. The foamy virus family: Molecular biology, epidemiology and neuropathology. Biochim. Biophys. Acta 1993, 1155, 1–24. [Google Scholar] [CrossRef]
- Kehl, T.; Tan, J.; Materniak, M. Non-simian foamy viruses: Molecular virology, tropism and prevalence and zoonotic/interspecies transmission. Viruses 2013, 5, 2169–2209. [Google Scholar] [CrossRef]
- Bing, T.; Yu, H.; Li, Y.; Sun, L.; Tan, J.; Geng, Y.; Qiao, W. Characterization of a full-length infectious clone of bovine foamy virus 3026. Virol. Sin. 2014, 29, 94–102. [Google Scholar] [CrossRef]
- Müllers, E. The foamy virus Gag proteins: What makes them different? Viruses 2013, 5, 1023–1041. [Google Scholar] [CrossRef]
- Pietschmann, T.; Heinkelein, M.; Heldmann, M.; Zentgraf, H.; Rethwilm, A.; Lindemann, D. Foamy virus capsids require the cognate envelope protein for particle export. J. Virol. 1999, 73, 2613–2621. [Google Scholar] [CrossRef]
- Hill, B.D.; Zak, A.; Khera, E.; Wen, F. Engineering Virus-like Particles for Antigen and Drug Delivery. Curr. Protein Pept. Sci. 2018, 19, 112–127. [Google Scholar] [CrossRef]
- Hütter, S.; Zurnic, I.; Lindemann, D. Foamy virus budding and release. Viruses 2013, 5, 1075–1098. [Google Scholar] [CrossRef]
- Bao, Q.; Hipp, M.; Hugo, A.; Lei, J.; Liu, Y.; Kehl, T.; Hechler, T.; Löchelt, M. In Vitro Evolution of Bovine Foamy Virus Variants with Enhanced Cell-Free Virus Titers and Transmission. Viruses 2015, 7, 5855–5874. [Google Scholar] [CrossRef]
- Liu, Y.; Kim, Y.B.; Löchelt, M. N-terminally myristoylated feline foamy virus Gag allows Env-independent budding of sub-viral particles. Viruses 2011, 3, 2223–2237. [Google Scholar] [CrossRef]
- Zhadina, M.; McClure, M.O.; Johnson, M.C.; Bieniasz, P.D. Ubiquitin-dependent virus particle budding without viral protein ubiquitination. Proc. Natl. Acad. Sci. USA 2007, 104, 20031–20036. [Google Scholar] [CrossRef] [PubMed]
- Kirisawa, R.; Toishi, Y.; Hashimoto, H.; Tsunoda, N. Isolation of an Equine Foamy Virus and Sero-Epidemiology of the Viral Infection in Horses in Japan. Viruses 2019, 11, 613. [Google Scholar] [CrossRef] [PubMed]
- Muniz, C.P.; Cavalcante, L.T.F.; Jia, H.; Zheng, H.; Tang, S.; Augusto, A.M.; Pissinatti, A.; Fedullo, L.P.; Santos, A.F.; Soares, M.A.; et al. Zoonotic infection of Brazilian primate workers with New World simian foamy virus. PLoS ONE 2017, 12, e0184502. [Google Scholar] [CrossRef]
- Winkler, I.G.; Löchelt, M.; Flower, R.L. Epidemiology of feline foamy virus and feline immunodeficiency virus infections in domestic and feral cats: A seroepidemiological study. J. Clin. Microbiol. 1999, 37, 2848–2851. [Google Scholar] [CrossRef] [PubMed]
- Materniak-Kornas, M.; Tan, J.; Heit-Mondrzyk, A.; Hotz-Wagenblatt, A.; Löchelt, M. Bovine Foamy Virus: Shared and Unique Molecular Features in Vitro and in Vivo. Viruses 2019, 11, 1084. [Google Scholar] [CrossRef] [PubMed]
- Morita, E. Differential requirements of mammalian ESCRTs in multivesicular body formation, virus budding and cell division. FEBS J. 2012, 279, 1399–1406. [Google Scholar] [CrossRef] [PubMed]
- Stange, A.; Mannigel, I.; Peters, K.; Heinkelein, M.; Stanke, N.; Cartellieri, M.; Göttlinger, H.; Rethwilm, A.; Zentgraf, H.; Lindemann, D. Characterization of prototype foamy virus gag late assembly domain motifs and their role in particle egress and infectivity. J. Virol. 2005, 79, 5466–5476. [Google Scholar] [CrossRef]
- Wang, Z.; Li, R.; Liu, C.; Qiao, W.; Tan, J. Characterization of Bovine Foamy Virus Gag Late Assembly Domain Motifs and Their Role in Recruiting ESCRT for Budding. Viruses 2022, 14, 522. [Google Scholar] [CrossRef]
- Garrus, J.E.; von Schwedler, U.K.; Pornillos, O.W.; Morham, S.G.; Zavitz, K.H.; Wang, H.E.; Wettstein, D.A.; Stray, K.M.; Côté, M.; Rich, R.L.; et al. Tsg101 and the vacuolar protein sorting pathway are essential for HIV-1 budding. Cell 2001, 107, 55–65. [Google Scholar] [CrossRef]
- Fujii, K.; Munshi, U.M.; Ablan, S.D.; Demirov, D.G.; Soheilian, F.; Nagashima, K.; Stephen, A.G.; Fisher, R.J.; Freed, E.O. Functional role of Alix in HIV-1 replication. Virology 2009, 391, 284–292. [Google Scholar] [CrossRef] [PubMed]
- Martin-Serrano, J.; Zang, T.; Bieniasz, P.D. Role of ESCRT-I in retroviral budding. J. Virol. 2003, 77, 4794–4804. [Google Scholar] [CrossRef]
- Henne, W.M.; Buchkovich, N.J.; Emr, S.D. The ESCRT pathway. Dev. Cell 2011, 21, 77–91. [Google Scholar] [CrossRef]
- Wang, S.F.; Tsao, C.H.; Lin, Y.T.; Hsu, D.K.; Chiang, M.L.; Lo, C.H.; Chien, F.C.; Chen, P.; Arthur Chen, Y.M.; Chen, H.Y.; et al. Galectin-3 promotes HIV-1 budding via association with Alix and Gag p6. Glycobiology 2014, 24, 1022–1035. [Google Scholar] [CrossRef]
- Ajasin, D.O.; Rao, V.R.; Wu, X.; Ramasamy, S.; Pujato, M.; Ruiz, A.P.; Fiser, A.; Bresnick, A.R.; Kalpana, G.V.; Prasad, V.R. CCL2 mobilizes ALIX to facilitate Gag-p6 mediated HIV-1 virion release. Elife 2019, 8, e35546. [Google Scholar] [CrossRef] [PubMed]
- Singh, S.; Anshita, D.; Ravichandiran, V. MCP-1: Function, regulation, and involvement in disease. Int. Immunopharmacol. 2021, 101, 107598. [Google Scholar] [CrossRef] [PubMed]
- Van Coillie, E.; Van Damme, J.; Opdenakker, G. The MCP/eotaxin subfamily of CC chemokines. Cytokine Growth Factor Rev. 1999, 10, 61–86. [Google Scholar] [CrossRef]
- Ling, Z.; Yang, X.; Chen, X.; Xia, J.; Cheng, B.; Tao, X. CCL2 promotes cell migration by inducing epithelial-mesenchymal transition in oral squamous cell carcinoma. J. Oral. Pathol. Med. 2019, 48, 477–482. [Google Scholar] [CrossRef]
- Mengozzi, M.; De Filippi, C.; Transidico, P.; Biswas, P.; Cota, M.; Ghezzi, S.; Vicenzi, E.; Mantovani, A.; Sozzani, S.; Poli, G. Human immunodeficiency virus replication induces monocyte chemotactic protein-1 in human macrophages and U937 promonocytic cells. Blood 1999, 93, 1851–1857. [Google Scholar] [CrossRef]
- Kinter, A.; Catanzaro, A.; Monaco, J.; Ruiz, M.; Justement, J.; Moir, S.; Arthos, J.; Oliva, A.; Ehler, L.; Mizell, S.; et al. CC-chemokines enhance the replication of T-tropic strains of HIV-1 in CD4(+) T cells: Role of signal transduction. Proc. Natl. Acad. Sci. USA 1998, 95, 11880–11885. [Google Scholar] [CrossRef]
- Murayama, T.; Kikuchi, M.; Miita, T.; Yamada, R.; Matsubara, K.; Sadanari, H.; Mukaida, N. Human cytomegalovirus replication supported by virus-induced activation of CCL2-CCR2 interactions. Biochem. Biophys. Res. Commun. 2014, 453, 321–325. [Google Scholar] [CrossRef] [PubMed]
- Fantuzzi, L.; Spadaro, F.; Vallanti, G.; Canini, I.; Ramoni, C.; Vicenzi, E.; Belardelli, F.; Poli, G.; Gessani, S. Endogenous CCL2 (monocyte chemotactic protein-1) modulates human immunodeficiency virus type-1 replication and affects cytoskeleton organization in human monocyte-derived macrophages. Blood 2003, 102, 2334–2337. [Google Scholar] [CrossRef] [PubMed]
- Ansari, A.W.; Bhatnagar, N.; Dittrich-Breiholz, O.; Kracht, M.; Schmidt, R.E.; Heiken, H. Host chemokine (C-C motif) ligand-2 (CCL2) is differentially regulated in HIV type 1 (HIV-1)-infected individuals. Int. Immunol. 2006, 18, 1443–1451. [Google Scholar] [CrossRef] [PubMed]
- Wetzel, M.A.; Steele, A.D.; Henderson, E.E.; Rogers, T.J. The effect of X4 and R5 HIV-1 on C, C-C, and C-X-C chemokines during the early stages of infection in human PBMCs. Virology 2002, 292, 6–15. [Google Scholar] [CrossRef] [PubMed][Green Version]
- Hamilton, S.T.; Scott, G.M.; Naing, Z.; Rawlinson, W.D. Human cytomegalovirus directly modulates expression of chemokine CCL2 (MCP-1) during viral replication. J. Gen. Virol. 2013, 94, 2495–2503. [Google Scholar] [CrossRef]
- Durocher, Y.; Perret, S.; Kamen, A. High-level and high-throughput recombinant protein production by transient transfection of suspension-growing human 293-EBNA1 cells. Nucleic Acids Res. 2002, 30, E9. [Google Scholar] [CrossRef]
- Zhang, J.; Wang, C.; Tuo, X.; Chai, K.; Xu, Y.; Qiao, W.; Tan, J. Prototype foamy virus downregulates RelB expression to facilitate viral replication. FEBS Open Bio 2020, 10, 2137–2148. [Google Scholar] [CrossRef]
- Stange, A.; Lüftenegger, D.; Reh, J.; Weissenhorn, W.; Lindemann, D. Subviral particle release determinants of prototype foamy virus. J. Virol. 2008, 82, 9858–9869. [Google Scholar] [CrossRef]
- Meng, B.; Lever, A.M.L. The Interplay between ESCRT and Viral Factors in the Enveloped Virus Life Cycle. Viruses 2021, 13, 324. [Google Scholar] [CrossRef]
- Vaillant, A. HBsAg, Subviral Particles, and Their Clearance in Establishing a Functional Cure of Chronic Hepatitis B Virus Infection. ACS Infect. Dis. 2021, 7, 1351–1368. [Google Scholar] [CrossRef]
- Tan, M.; Jiang, X. Subviral particle as vaccine and vaccine platform. Curr. Opin. Virol. 2014, 6, 24–33. [Google Scholar] [CrossRef] [PubMed]
- Chai, K.; Wang, Z.; Xu, Y.; Zhang, J.; Tan, J.; Qiao, W. Palmitoylation of the Bovine Foamy Virus Envelope Glycoprotein Is Required for Viral Replication. Viruses 2020, 13, 31. [Google Scholar] [CrossRef] [PubMed]
- Lim, W.; Bae, H.; Bazer, F.W.; Kim, S.M.; Song, G. C-C motif chemokine ligand 2 regulates lps-induced inflammation and ER stress to enhance proliferation of bovine endometrial epithelial cells. J. Cell Physiol. 2018, 233, 3141–3151. [Google Scholar] [CrossRef] [PubMed]
- Zhang, J.; Han, C.; Xiong, Z.; Qiu, M.; Tuo, X.; Wang, C.; Qiao, W.; Tan, J. SGK1, a Serine/Threonine Kinase, Inhibits Prototype Foamy Virus Replication. Microbiol. Spectr. 2022, 10, e0199521. [Google Scholar] [CrossRef]
- Busnadiego, I.; Kane, M.; Rihn, S.J.; Preugschas, H.F.; Hughes, J.; Blanco-Melo, D.; Strouvelle, V.P.; Zang, T.M.; Willett, B.J.; Boutell, C.; et al. Host and viral determinants of Mx2 antiretroviral activity. J. Virol. 2014, 88, 7738–7752. [Google Scholar] [CrossRef]
- Votteler, J.; Sundquist, W.I. Virus budding and the ESCRT pathway. Cell Host Microbe 2013, 14, 232–241. [Google Scholar] [CrossRef]
- Chen, I.Y.; Chang, S.C.; Wu, H.Y.; Yu, T.C.; Wei, W.C.; Lin, S.; Chien, C.L.; Chang, M.F. Upregulation of the chemokine (C-C motif) ligand 2 via a severe acute respiratory syndrome coronavirus spike-ACE2 signaling pathway. J. Virol. 2010, 84, 7703–7712. [Google Scholar] [CrossRef]
- Akai, Y.; Sadanari, H.; Takemoto, M.; Uchide, N.; Daikoku, T.; Mukaida, N.; Murayama, T. Inhibition of human cytomegalovirus replication by tricin is associated with depressed CCL2 expression. Antivir. Res. 2017, 148, 15–19. [Google Scholar] [CrossRef]





Disclaimer/Publisher’s Note: The statements, opinions and data contained in all publications are solely those of the individual author(s) and contributor(s) and not of MDPI and/or the editor(s). MDPI and/or the editor(s) disclaim responsibility for any injury to people or property resulting from any ideas, methods, instructions or products referred to in the content. |
© 2023 by the authors. Licensee MDPI, Basel, Switzerland. This article is an open access article distributed under the terms and conditions of the Creative Commons Attribution (CC BY) license (https://creativecommons.org/licenses/by/4.0/).
Share and Cite
Li, R.; Wang, Z.; Liu, C.; Qiao, W.; Tan, J. Effects of Chemokine Ligand 2 on Budding of Bovine Foamy Virus. Viruses 2023, 15, 1867. https://doi.org/10.3390/v15091867
Li R, Wang Z, Liu C, Qiao W, Tan J. Effects of Chemokine Ligand 2 on Budding of Bovine Foamy Virus. Viruses. 2023; 15(9):1867. https://doi.org/10.3390/v15091867
Chicago/Turabian StyleLi, Rui, Zhaohuan Wang, Chenxi Liu, Wentao Qiao, and Juan Tan. 2023. "Effects of Chemokine Ligand 2 on Budding of Bovine Foamy Virus" Viruses 15, no. 9: 1867. https://doi.org/10.3390/v15091867
APA StyleLi, R., Wang, Z., Liu, C., Qiao, W., & Tan, J. (2023). Effects of Chemokine Ligand 2 on Budding of Bovine Foamy Virus. Viruses, 15(9), 1867. https://doi.org/10.3390/v15091867
