Longitudinal Study of Viral Diversity Associated with Mosquito Species Circulating in Cambodia
Abstract
:1. Introduction
2. Materials and Methods
2.1. Mosquito Collection and Identification
2.2. Preparation of Metatranscriptomics Libraries
2.2.1. Mosquito Pooling and RNA Extraction
2.2.2. NGS Library Preparation and Sequencing
2.3. Virus Assignment
2.4. Phylogenetic Analyses
2.5. Statistical Analyses
3. Results
3.1. Mosquito Diversity and Abundance
3.2. Overview of the Virome Composition among Mosquito Genera
3.3. Comparing Virome Diversity and Abundance across Mosquito Genera, Season, and Collection Location
3.4. Genetic Characterization of Relevant Viruses
3.4.1. Togaviridae
3.4.2. Flaviviridae
3.4.3. Rhabdoviridae
3.4.4. Orthomyxoviridae
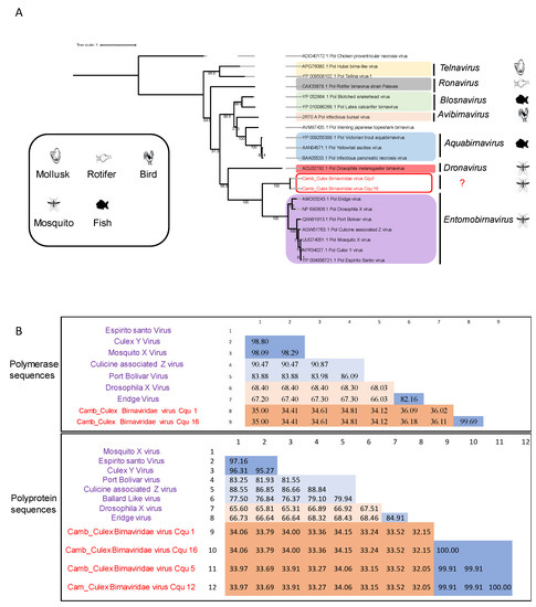
3.4.5. Birnaviridae
3.4.6. Characterization of Some Unclassified Viruses
4. Discussion
5. Conclusions
Supplementary Materials
Author Contributions
Funding
Institutional Review Board Statement
Informed Consent Statement
Data Availability Statement
Acknowledgments
Conflicts of Interest
References
- Musso, D.; Nhan, T.; Robin, E.; Roche, C.; Bierlaire, D.; Zisou, K.; Shan Yan, A.; Cao-Lormeau, V.M.; Broult, J. Potential for Zika virus transmission through blood transfusion demonstrated during an outbreak in French Polynesia, November 2013 to February 2014. Eurosurveillance 2014, 19, 20761. [Google Scholar] [CrossRef] [PubMed]
- Lanciotti, R.S.; Roehrig, J.T.; Deubel, V.; Smith, J.; Parker, M.; Steele, K.; Crise, B.; Volpe, K.E.; Crabtree, M.B.; Scherret, J.H.; et al. Origin of the West Nile Virus Responsible for an Outbreak of Encephalitis in the Northeastern United States. Science 1999, 286, 2333–2337. [Google Scholar] [CrossRef] [PubMed]
- Gubler, D.J. Dengue and Dengue Hemorrhagic Fever. Clin. Microbiol. Rev. 1998, 11, 480–496. [Google Scholar] [CrossRef] [PubMed]
- Tsetsarkin, K.A.; Vanlandingham, D.L.; McGee, C.E.; Higgs, S. A Single Mutation in Chikungunya Virus Affects Vector Specificity and Epidemic Potential. PLoS Pathog. 2007, 3, e201. [Google Scholar] [CrossRef] [PubMed]
- European Centre for Disease Prevention and Control. Available online: https://www.ecdc.europa.eu/en/disease-vectors/surveillance-and-disease-data/mosquito-maps (accessed on 23 February 2023).
- Liang, G.; Gao, X.; Gould, E.A. Factors responsible for the emergence of arboviruses; strategies, challenges and limitations for their control. Emerg. Microbes Infect. 2015, 4, 1–5. [Google Scholar] [CrossRef]
- Karabastos, N. International Catalogue of Arboviruses: Including Certain Other Viruses of Vertebrates; American Society for Tropical Medicine and Hygiene: San Antonio, TX, USA, 1985. [Google Scholar]
- Barreto-Vieira, D.F.; Couto-Lima, D.; Jácome, F.C.; Caldas, G.C.; Barth, O.M. Dengue, Yellow Fever, Zika and Chikungunya epidemic arboviruses in Brazil: Ultrastructural aspects. Mem. Inst. Oswaldo Cruz 2020, 115, e200278. [Google Scholar] [CrossRef] [PubMed]
- Alonso-Palomares, L.A.; Moreno-García, M.; Lanz-Mendoza, H.; Salazar, M.I. Molecular Basis for Arbovirus Transmission by Aedes aegypti Mosquitoes. Intervirology 2018, 61, 255–264. [Google Scholar] [CrossRef]
- Ferguson, N.M. Challenges and opportunities in controlling mosquito-borne infections. Nature 2018, 559, 490–497. [Google Scholar] [CrossRef]
- Yap, G.; Mailepessov, D.; Lim, X.F.; Chan, S.; How, C.B.; Humaidi, M.; Yeo, G.; Chong, C.S.; Lam-Phua, S.G.; Lee, R.; et al. Detection of Japanese Encephalitis Virus in Culex Mosquitoes in Singapore. Am. J. Trop. Med. Hyg. 2020, 103, 1234–1240. [Google Scholar] [CrossRef]
- Pandit, P.S.; Doyle, M.M.; Smart, K.M.; Young, C.C.W.; Drape, G.W.; Johnson, C.K. Predicting wildlife reservoirs and global vulnerability to zoonotic Flaviviruses. Nat. Commun. 2018, 9, 5425. [Google Scholar] [CrossRef]
- Nasar, F.; Palacios, G.; Gorchakov, R.V.; Guzman, H.; Da Rosa, A.P.T.; Savji, N.; Popov, V.L.; Sherman, M.B.; Lipkin, W.I.; Tesh, R.B.; et al. Eilat virus, a unique alphavirus with host range restricted to insects by RNA replication. Proc. Natl. Acad. Sci. USA 2012, 109, 14622–14627. [Google Scholar] [CrossRef] [PubMed]
- Huhtamo, E.; Putkuri, N.; Kurkela, S.; Manni, T.; Vaheri, A.; Vapalahti, O.; Uzcátegui, N.Y. Characterization of a Novel Flavivirus from Mosquitoes in Northern Europe That Is Related to Mosquito-Borne Flaviviruses of the Tropics. J. Virol. 2009, 83, 9532–9540. [Google Scholar] [CrossRef] [PubMed]
- Hoshino, K.; Isawa, H.; Tsuda, Y.; Yano, K.; Sasaki, T.; Yuda, M.; Takasaki, T.; Kobayashi, M.; Sawabe, K. Genetic characterization of a new insect flavivirus isolated from Culex pipiens mosquito in Japan. Virology 2007, 359, 405–414. [Google Scholar] [CrossRef]
- Huhtamo, E.; Cook, S.; Moureau, G.; Uzcátegui, N.Y.; Sironen, T.; Kuivanen, S.; Putkuri, N.; Kurkela, S.; Harbach, R.E.; Firth, A.E.; et al. Novel flaviviruses from mosquitoes: Mosquito-specific evolutionary lineages within the phylogenetic group of mosquito-borne flaviviruses. Virology 2014, 464–465, 320–329. [Google Scholar] [CrossRef] [PubMed]
- Stollar, V.; Thomas, V.L. An agent in the Aedes aegypti cell line (Peleg) which causes fusion of Aedes albopictus cells. Virology 1975, 64, 367–377. [Google Scholar] [CrossRef] [PubMed]
- Schneider, B.S.; Higgs, S. The enhancement of arbovirus transmission and disease by mosquito saliva is associated with modulation of the host immune response. Trans. R. Soc. Trop. Med. Hyg. 2008, 102, 400–408. [Google Scholar] [CrossRef]
- O’Neal, S.; Samuel, G.; Adelman, Z.; Myles, K. Mosquito-Borne Viruses and Suppressors of Invertebrate Antiviral RNA Silencing. Viruses 2014, 6, 4314–4331. [Google Scholar] [CrossRef]
- Shi, M.; Lin, X.-D.; Tian, J.-H.; Chen, L.-J.; Chen, X.; Li, C.-X.; Qin, X.-C.; Li, J.; Cao, J.-P.; Eden, J.-S.; et al. Redefining the invertebrate RNA virosphere. Nature 2016, 540, 539–543. [Google Scholar] [CrossRef]
- Shi, C.; Liu, Y.; Hu, X.; Xiong, J.; Zhang, B.; Yuan, Z. A Metagenomic Survey of Viral Abundance and Diversity in Mosquitoes from Hubei Province. PLoS ONE 2015, 10, e0129845. [Google Scholar] [CrossRef]
- Kraemer, M.U.G.; Reiner, R.C.; Brady, O.J.; Messina, J.P.; Gilbert, M.; Pigott, D.M.; Yi, D.; Johnson, K.; Earl, L.; Marczak, L.B.; et al. Past and future spread of the arbovirus vectors Aedes aegypti and Aedes albopictus. Nat. Microbiol. 2019, 4, 854–863. [Google Scholar] [CrossRef]
- World Bank Climate Knowledge. Available online: https://climateknowledgeportal.worldbank.org/sites/default/files/2018-10/wb_gfdrr_climate_change_country_profile_for_KHM.pdf (accessed on 1 April 2011).
- Ledien, J.; Souv, K.; Leang, R.; Huy, R.; Cousien, A.; Peas, M.; Froehlich, Y.; Duboz, R.; Ong, S.; Duong, V.; et al. An algorithm applied to national surveillance data for the early detection of major dengue outbreaks in Cambodia. PLoS ONE 2019, 14, e0212003. [Google Scholar] [CrossRef] [PubMed]
- Pommier, J.D.; Gorman, C.; Crabol, Y.; Bleakley, K.; Sothy, H.; Santy, K.; Tran, H.T.T.; Nguyen, L.V.; Bunnakea, E.; Hlaing, C.S.; et al. Childhood encephalitis in the Greater Mekong region (the SouthEast Asia Encephalitis Project): A multicentre prospective study. Lancet Glob. Health 2022, 10, e989–e1002. [Google Scholar] [CrossRef] [PubMed]
- Sadones, H.; Reynes, J.-M.; Ong, S.; Grosjean, P.; Yim, C.; Reynes, J.-M.; Srey, V.H.; Sor, S.; Mam, M.; Grosjean, P. Etiology of encephalitis syndrome among hospitalized children and adults in Takeo, Cambodia, 1999–2000. Am. J. Trop. Med. Hyg. 2002, 66, 200–207. [Google Scholar] [CrossRef]
- Chhour, Y.M.; Ruble, G.; Hong, R.; Minn, K.; Kdan, Y.; Sok, T.; Nisalak, A.; Myint, K.S.A.; Vaughn, D.W.; Endy, T.P. Hospital-based Diagnosis of Hemorrhagic Fever, Encephalitis, and Hepatitis in Cambodian Children. Emerg. Infect. Dis. 2002, 8, 485–489. [Google Scholar] [CrossRef] [PubMed]
- Duong, V.; Ong, S.; Leang, R.; Huy, R.; Ly, S.; Mounier, U.; Ou, T.; In, S.; Peng, B.; Ken, S.; et al. Low Circulation of Zika Virus, Cambodia, 2007–2016. Emerg. Infect. Dis. 2017, 23, 296–299. [Google Scholar] [CrossRef]
- Rachmat, A.; Kelly, G.C.; Hontz, R.D.; Supaprom, C.; Heang, V.; Hip, P.; Garcia-Rivera, J.A.; Prom, S.; Chhea, C.; Sutherland, I.W.; et al. Clinical and epidemiologic evaluation of a 2020 chikungunya outbreak in Cambodia. BMC Infect. Dis. 2022, 22, 949. [Google Scholar] [CrossRef] [PubMed]
- Maquart, P.-O.; Fontenille, D.; Rahola, N.; Yean, S.; Boyer, S. Checklist of the mosquito fauna (Diptera, Culicidae) of Cambodia. Parasite 2021, 28, 60. [Google Scholar] [CrossRef] [PubMed]
- Coffey, L.L.; Page, B.L.; Greninger, A.L.; Herring, B.L.; Russell, R.C.; Doggett, S.L.; Haniotis, J.; Wang, C.; Deng, X.; Delwart, E.L. Enhanced arbovirus surveillance with deep sequencing: Identification of novel rhabdoviruses and bunyaviruses in Australian mosquitoes. Virology 2014, 448, 146–158. [Google Scholar] [CrossRef]
- Hall-Mendelin, S.; Allcock, R.; Kresoje, N.; Van Den Hurk, A.F.; Warrilow, D. Detection of Arboviruses and Other Micro-Organisms in Experimentally Infected Mosquitoes Using Massively Parallel Sequencing. PLoS ONE 2013, 8, e58026. [Google Scholar] [CrossRef]
- Rattanarithikul, R.; Harbach, R.E.; Harrison, B.A.; Panthusiri, P.; Jones, J.W.; Coleman, R.E. Illustrated keys to the mosquitoes of Thailand. II. Genera Culex and Lutzia. Southeast Asian J. Trop. Med. Public Health 2005, 36 (Suppl. 2), 1–97. [Google Scholar]
- Rattanarithikul, R.; Harrison, B.A.; Harbach, R.E.; Panthusiri, P.; Coleman, R.E.; Panthusiri, P. Illustrated keys to the mosquitoes of Thailand. IV. Anopheles. Southeast Asian J. Trop. Med. Public Health 2006, 37 (Suppl. 2), 1–128. [Google Scholar] [PubMed]
- Rattanarithikul, R.; Harbach, R.E.; Harrison, B.A.; Panthusiri, P.; Coleman, R.E. Illustrated keys to the mosquitoes of Thailand V. Genera Orthopodomyia, Kimia, Malaya, Topomyia, Tripteroides, and Toxorhynchites. Southeast Asian J. Trop. Med. Public Health 2007, 38 (Suppl. 2), 1–65. [Google Scholar] [PubMed]
- Rattanarithikul, R.; Harbach, R.E.; Harrison, B.A.; Panthusiri, P.; Coleman, R.E.; Richardson, J.H. Illustrated keys to the mosquitoes of Thailand. VI. Tribe Aedini. Southeast Asian J. Trop. Med. Public Health 2010, 41 (Suppl. 1), 1–225. [Google Scholar] [PubMed]
- Pérot, P.; Bigot, T.; Temmam, S.; Regnault, B.; Eloit, M. Microseek: A Protein-Based Metagenomic Pipeline for Virus Diagnostic and Discovery. Viruses 2022, 14, 1990. [Google Scholar] [CrossRef] [PubMed]
- Bigot, T.; Temmam, S.; Pérot, P.; Eloit, M. RVDB-prot, a reference viral protein database and its HMM profiles. F1000Research 2020, 8, 530. [Google Scholar] [CrossRef] [PubMed]
- Katoh, K.; Standley, D.M. MAFFT Multiple Sequence Alignment Software Version 7: Improvements in Performance and Usability. Mol. Biol. Evol. 2013, 30, 772–780. [Google Scholar] [CrossRef]
- Criscuolo, A.; Gribaldo, S. BMGE (Block Mapping and Gathering with Entropy): A new software for selection of phylogenetic informative regions from multiple sequence alignments. BMC Evol. Biol. 2010, 10, 210. [Google Scholar] [CrossRef]
- Guindon, S.; Dufayard, J.-F.; Lefort, V.; Anisimova, M.; Hordijk, W.; Gascuel, O. New Algorithms and Methods to Estimate Maximum-Likelihood Phylogenies: Assessing the Performance of PhyML 3.0. Syst. Biol. 2010, 59, 307–321. [Google Scholar] [CrossRef]
- Letunic, I.; Bork, P. Interactive Tree Of Life (iTOL): An online tool for phylogenetic tree display and annotation. Bioinformatics 2007, 23, 127–128. [Google Scholar] [CrossRef]
- Chesse, D.; Dufour, A.B.; Thioulouse, J. The ade4 Package—I: One-Table Methods 2004 June. Available online: http://pbil.univ-lyon1.fr/JTHome/ref/ade4-Rnews.pdf (accessed on 1 June 2004).
- Volant, S.; Lechat, P.; Woringer, P.; Motreff, L.; Campagne, P.; Malabat, C.; Kennedy, S.; Ghozlane, A. SHAMAN: A user-friendly website for metataxonomic analysis from raw reads to statistical analysis. BMC Bioinform. 2020, 21, 345. [Google Scholar] [CrossRef]
- Love, M.I.; Huber, W.; Anders, S. Moderated estimation of fold change and dispersion for RNA-seq data with DESeq2. Genome Biol. 2014, 15, 550. [Google Scholar] [CrossRef] [PubMed]
- Temmam, S.; Bigot, T.; Chrétien, D.; Gondard, M.; Pérot, P.; Pommelet, V.; Dufour, E.; Petres, S.; Devillers, E.; Hoem, T.; et al. Insights into the Host Range, Genetic Diversity, and Geographical Distribution of Jingmenviruses. mSphere 2019, 4, e00645-19. [Google Scholar] [CrossRef] [PubMed]
- Colmant, A.M.G.; Charrel, R.N.; Coutard, B. Jingmenviruses: Ubiquitous, understudied, segmented flavi-like viruses. Front. Microbiol. 2022, 13, 997058. [Google Scholar] [CrossRef] [PubMed]
- Doherty, R.L.; Carley, J.G.; Standfast, H.A.; Dyce, A.L.; Kay, B.H.; Snowdon, W.A. Isolation of arboviruses from mosquitoes, biting midges, sandflies and vertebrates collected in Queensland, 1969 and 1970. Trans. R. Soc. Trop. Med. Hyg. 1973, 67, 536–543. [Google Scholar] [CrossRef] [PubMed]
- Allison, A.B.; Ballard, J.R.; Tesh, R.B.; Brown, J.D.; Ruder, M.G.; Keel, M.K.; Munk, B.A.; Mickley, R.M.; Gibbs, S.E.J.; Da Rosa, A.P.A.T.; et al. Cyclic Avian Mass Mortality in the Northeastern United States Is Associated with a Novel Orthomyxovirus. J. Virol. 2015, 89, 1389–1403. [Google Scholar] [CrossRef] [PubMed]
- Austin, F.J. Johnston Atoll Virus (Quaranfil Group) from Ornithodoros Capensis (Ixodoidea: Argasidae) Infesting a Gannet Colony in New Zealand. Am. J. Trop. Med. Hyg. 1978, 27, 1045–1048. [Google Scholar] [CrossRef] [PubMed]
- Hoogstraal, H.; Kingston, J.R.; Work, T.H.; Hurlbut, H.S.; Taylor, R.M. Arboviruses Isolated from Argas Ticks in Egypt: Quaranfil, Chenuda, and Nyamanini. Am. J. Trop. Med. Hyg. 1966, 15, 76–86. [Google Scholar] [CrossRef]
- Sameroff, S.; Tokarz, R.; Jain, K.; Oleynik, A.; Carrington, C.V.F.; Lipkin, W.I.; Oura, C.A.L. Novel quaranjavirus and other viral sequences identified from ticks parasitizing hunted wildlife in Trinidad and Tobago. Ticks Tick-Borne Dis. 2021, 12, 101730. [Google Scholar] [CrossRef]
- Guo, L.; Ma, J.; Lin, J.; Chen, M.; Liu, W.; Zha, J.; Jin, Q.; Hong, H.; Huang, W.; Zhang, L.; et al. Virome of Rhipicephalus ticks by metagenomic analysis in Guangdong, southern China. Front. Microbiol. 2022, 13, 966735. [Google Scholar] [CrossRef]
- Bratuleanu, B.E.; Temmam, S.; Munier, S.; Chrétien, D.; Bigot, T.; Van Der Werf, S.; Savuta, G.; Eloit, M. Detection of Phenuiviridae, Chuviridae Members, and a Novel Quaranjavirus in Hard Ticks From Danube Delta. Front. Vet. Sci. 2022, 9, 863814. [Google Scholar] [CrossRef]
- International Committee on Taxonomy of Viruses Family: Birnaviridae. Available online: https://ictv.global/report/chapter/birnaviridae/birnaviridae (accessed on 1 May 2023).
- Tesh, R.B.; Bolling, B.G.; Guzman, H.; Popov, V.L.; Wilson, A.; Widen, S.G.; Wood, T.G.; Walker, P.J.; Vasilakis, N. Characterization of Port Bolivar Virus, a Novel Entomobirnavirus (Birnaviridae) Isolated from Mosquitoes Collected in East Texas, USA. Viruses 2020, 12, 390. [Google Scholar] [CrossRef] [PubMed]
- Xia, H.; Wang, Y.; Shi, C.; Atoni, E.; Zhao, L.; Yuan, Z. Comparative Metagenomic Profiling of Viromes Associated with Four Common Mosquito Species in China. Virol. Sin. 2018, 33, 59–66. [Google Scholar] [CrossRef]
- Shi, C.; Beller, L.; Deboutte, W.; Yinda, K.C.; Delang, L.; Vega-Rúa, A.; Failloux, A.-B.; Matthijnssens, J. Stable distinct core eukaryotic viromes in different mosquito species from Guadeloupe, using single mosquito viral metagenomics. Microbiome 2019, 7, 121. [Google Scholar] [CrossRef]
- Li, C.; Liu, S.; Zhou, H.; Zhu, W.; Cui, M.; Li, J.; Wang, J.; Liu, J.; Zhu, J.; Li, W.; et al. Metatranscriptomic Sequencing Reveals Host Species as an Important Factor Shaping the Mosquito Virome. Microbiol. Spectr. 2023, 11, e04655-22. [Google Scholar] [CrossRef] [PubMed]
- Dennison, N.J.; Jupatanakul, N.; Dimopoulos, G. The mosquito microbiota influences vector competence for human pathogens. Curr. Opin. Insect Sci. 2014, 3, 6–13. [Google Scholar] [CrossRef] [PubMed]
- Jupatanakul, N.; Sim, S.; Dimopoulos, G. The Insect Microbiome Modulates Vector Competence for Arboviruses. Viruses 2014, 6, 4294–4313. [Google Scholar] [CrossRef] [PubMed]
- Osei-Poku, J.; Mbogo, C.M.; Palmer, W.J.; Jiggins, F.M. Deep sequencing reveals extensive variation in the gut microbiota of wild mosquitoes from Kenya. Mol. Ecol. 2012, 21, 5138–5150. [Google Scholar] [CrossRef]
- He, W.; Chen, Y.; Zhang, X.; Peng, M.; Xu, D.; He, H.; Gao, Y.; Chen, J.; Zhang, J.; Li, Z.; et al. Virome in adult Aedes albopictus captured during different seasons in Guangzhou City, China. Parasit. Vectors 2021, 14, 415. [Google Scholar] [CrossRef]
- Romero-Vega, L.M.; Piche-Ovares, M.; Soto-Garita, C.; Barantes Murillo, D.F.; Chaverri, L.G.; Alfaro-Alarcón, A.; Corrales-Aguilar, E.; Troyo, A. Seasonal changes in the diversity, host preferences and infectivity of mosquitoes in two arbovirus-endemic regions of Costa Rica. Parasit. Vectors 2023, 16, 34. [Google Scholar] [CrossRef]
- Centers for Disease Control and Prevention. Available online: https://www.cdc.gov/mosquitoes/about/where-mosquitoes-live.html (accessed on 27 May 2022).
- De Almeida, J.P.; Aguiar, E.R.; Armache, J.N.; Olmo, R.P.; Marques, J.T. The virome of vector mosquitoes. Curr. Opin. Virol. 2021, 49, 7–12. [Google Scholar] [CrossRef]
- Batson, J.; Dudas, G.; Haas-Stapleton, E.; Kistler, A.L.; Li, L.M.; Logan, P.; Ratnasiri, K.; Retallack, H. Single mosquito metatranscriptomics identifies vectors, emerging pathogens and reservoirs in one assay. eLife 2021, 10, e68353. [Google Scholar] [CrossRef] [PubMed]
- Feng, Y.; Gou, Q.; Yang, W.; Wu, W.; Wang, J.; Holmes, E.C.; Liang, G.; Shi, M. A time-series meta-transcriptomic analysis reveals the seasonal, host, and gender structure of mosquito viromes. Virus Evol. 2022, 8, veac006. [Google Scholar] [CrossRef] [PubMed]
- Liu, Q.; Cui, F.; Liu, X.; Fu, Y.; Fang, W.; Kang, X.; Lu, H.; Li, S.; Liu, B.; Guo, W.; et al. Association of virome dynamics with mosquito species and environmental factors. Microbiome 2023, 11, 101. [Google Scholar] [CrossRef] [PubMed]
- Shi, C.; Zhao, L.; Atoni, E.; Zeng, W.; Hu, X.; Matthijnssens, J.; Yuan, Z.; Xia, H. Stability of the Virome in Lab- and Field-Collected Aedes albopictus Mosquitoes across Different Developmental Stages and Possible Core Viruses in the Publicly Available Virome Data of Aedes Mosquitoes. mSystems 2020, 5, e00640-20. [Google Scholar] [CrossRef]
- Ramos-Nino, M.E.; Fitzpatrick, D.M.; Tighe, S.; Eckstrom, K.M.; Hattaway, L.M.; Hsueh, A.N.; Stone, D.M.; Dragon, J.; Cheetham, S. High prevalence of Phasi Charoen-like virus from wild-caught Aedes aegypti in Grenada, W.I. as revealed by metagenomic analysis. PLoS ONE 2020, 15, e0227998. [Google Scholar] [CrossRef]
- Bolling, B.G.; Olea-Popelka, F.J.; Eisen, L.; Moore, C.G.; Blair, C.D. Transmission dynamics of an insect-specific flavivirus in a naturally infected Culex pipiens laboratory colony and effects of co-infection on vector competence for West Nile virus. Virology 2012, 427, 90–97. [Google Scholar] [CrossRef] [PubMed]
- Hobson-Peters, J.; Yam, A.W.Y.; Lu, J.W.F.; Setoh, Y.X.; May, F.J.; Kurucz, N.; Walsh, S.; Prow, N.A.; Davis, S.S.; Weir, R.; et al. A New Insect-Specific Flavivirus from Northern Australia Suppresses Replication of West Nile Virus and Murray Valley Encephalitis Virus in Co-infected Mosquito Cells. PLoS ONE 2013, 8, e56534. [Google Scholar] [CrossRef]
- Koh, C.; Henrion-Lacritick, A.; Frangeul, L.; Saleh, M.-C. Interactions of the Insect-Specific Palm Creek Virus with Zika and Chikungunya Viruses in Aedes Mosquitoes. Microorganisms 2021, 9, 1652. [Google Scholar] [CrossRef]











| Mosquito Species Harboring Viruses | LCA (Last Common Ancestor) | Genbank Accession Number of the LCA | Family | Genus | Primary Known Host | Maximum % aa Identity | Complete Genome/Complete CDS | Positive Libraries/Tested Libraries (%) |
|---|---|---|---|---|---|---|---|---|
| Aedes aegypti | Chikungunya virus | OL999095.1 | Togaviridae | Alphavirus | Human/vertebrate/Invertebrate | 100 | No | 1/19 (5) |
| Aedes aegypti | Cell fusing agent virus | LR694078.1 | Flaviviridae | Flavivirus | Aedes | 100 | Yes | 17/19 (89) |
| Culex vishnui.g | Culex flavivirus | HQ678513.1 | Flaviviridae | Flavivirus | Culex | 99 | Yes | 5/24 (20) |
| Anopheles vagus | Culex flavivirus | BBQ04787 | Flaviviridae | Flavivirus | Culex | 71 | No | 2/10 (20) |
| Culex quinquefasciatus | Culex flavivirus | HQ678513.1 | Flaviviridae | Flavivirus | Culex | 99 | Yes | 35/35 (100) |
| Culex brevipalpis | Culex flavivirus | HQ678513.1 | Flaviviridae | Flavivirus | Culex | 98 | Yes | 4/5 (80) |
| Culex brevipalpis | Culex flavivirus | MN318426.1 | Flaviviridae | Flavivirus | Culex | 71 | Yes | 1/5 (20) |
| Culex gelidus | Quang binh Virus | NC_012671.1 | Flaviviridae | Flavivirus | Culex | 99 | Yes | 2/3 (67) |
| Culex vishnui.g | Guadeloupe Culex rhabdovirus | MN013393.1 | Rhabdoviridae | Unclassified | Mosquitoes | 100 | Yes | 8/24 (33) |
| Culex quinquefasciatus | Guadeloupe Culex rhabdovirus | MN013393.1 | Rhabdoviridae | Unclassified | Mosquitoes | 100 | Yes | 35/35 (100) |
| Culex brevipalpis | Guadeloupe Culex rhabdovirus | MN013393.1 | Rhabdoviridae | Unclassified | Mosquitoes | 100 | Yes | 1/5 (20) |
| Culex tritaeniorhynchus | Wuhan Mosquito virus 9 | YP_009305109.1 | Rhabdoviridae | Unclassified | Culex | 100 | No | 1/2 (50) |
| Anopheles vagus | Ngaingan Hapavirus (Glycoprotein) | YP_003518289.1 | Rhabdoviridae | Hapavirus | Anopheles | 27 | Yes | 8/10 (80) |
| Evro rhabdovirus (RdRp) | QRD99862.1 | Rhabdoviridae | Unclassified | Anopheles | 46 | Yes | 8/10 (80) | |
| Anopheles indefinitus | Ngaingan Hapavirus | YP_003518289.1 | Rhabdoviridae | Hapavirus | Anopheles | 27 | No | 2/3 (67) |
| Culex vishnui.g | Merida virus | MH310083 | Rhabdoviridae | Merhavirus | Culex | 99 | No | 2/24 (8) |
| Culex quinquefasciatus | Merida virus | MH310083 | Rhabdoviridae | Merhavirus | Culex | 99 | No | 9/35 (26) |
| Culex brevipalpis | Merida virus | MH310083 | Rhabdoviridae | Merhavirus | Culex | 99 | No | 1/5 (20) |
| Culex vishnui.g | Culex pseudovishnui rhabdo-like | LC514056.1 | Rhabdoviridae | Ohlsrhavirus | Culex | 96 | No | 12/24 (50) |
| Aedes aegypti | Guadeloupe mosquito quaranja-like virus 1 (RdRp) | QRW42587.1 | Orthomyxoviridae | Quaranjavirus | Aedes | 99 | Yes | 16/19 (84) |
| Culex vishnui.g | Wuhan Mosquito Virus 6 (RdRp) | QRW42421.1 | Orthomyxoviridae | Quaranjavirus | Culex | 100 | Yes | 14/24 (58) |
| Culex quinquefasciatus | Wuhan Mosquito Virus 6 (RdRp) | QTW97780.1 | Orthomyxoviridae | Quaranjavirus | Culex | 100 | Yes | 35/35 (100) |
| Culex quinquefasciatus | Port Bolivar virus (Polyprotein) | QIW91912.1 | Birnaviridae | Entomobirnavirus | Aedes | 51 | Yes | 4/35 (11) |
| Eridge virus (RdRp) | AMO03243.1 | Birnaviridae | Entomobirnavirus | Aedes | 35 | Yes | 2/35 (6) | |
| Aedes aegypti | Humaita-Tubiacanga | OQ305261.1 | Unclassified | Unclassified | Mosquitoes | 100 | Yes | 14/19 (74) |
| Culex quinquefasciatus | Hubei partiti-like virus 22 | MW452285.1 | Unclassified | Unclassified | Culex | 100 | Yes | 24/35 (68) |
| Culex tritaeniorhynchus | Hubei partiti-like virus 22 | MW452285.1 | Unclassified | Unclassified | Culex | 100 | No | 1/2 (50) |
| Culex quinquefasciatus | Hubei virga-like virus 2 | MW452285.1 | Unclassified | Unclassified | Culex | 99 | Yes | 30/35 (86) |
| Culex vishnui.g | Hubei virga-like virus 2 | MW452285.1 | Unclassified | Unclassified | Culex | 99 | Yes | 1/24 (1) |
| Culex vishnui.g | Broome luteo-like virus 1 | MT498823.1 | Unclassified | Unclassified | Culex annulirostris | 91 | Yes | 17/24 (71) |
| Culex tritaeniorhynchus | Broome luteo-like virus 1 | MT498823.1 | Unclassified | Unclassified | Culex annulirostris | 85 | Yes | 1/2 (50) |
Disclaimer/Publisher’s Note: The statements, opinions and data contained in all publications are solely those of the individual author(s) and contributor(s) and not of MDPI and/or the editor(s). MDPI and/or the editor(s) disclaim responsibility for any injury to people or property resulting from any ideas, methods, instructions or products referred to in the content. |
© 2023 by the authors. Licensee MDPI, Basel, Switzerland. This article is an open access article distributed under the terms and conditions of the Creative Commons Attribution (CC BY) license (https://creativecommons.org/licenses/by/4.0/).
Share and Cite
Mohamed Ali, S.; Rakotonirina, A.; Heng, K.; Jacquemet, E.; Volant, S.; Temmam, S.; Boyer, S.; Eloit, M. Longitudinal Study of Viral Diversity Associated with Mosquito Species Circulating in Cambodia. Viruses 2023, 15, 1831. https://doi.org/10.3390/v15091831
Mohamed Ali S, Rakotonirina A, Heng K, Jacquemet E, Volant S, Temmam S, Boyer S, Eloit M. Longitudinal Study of Viral Diversity Associated with Mosquito Species Circulating in Cambodia. Viruses. 2023; 15(9):1831. https://doi.org/10.3390/v15091831
Chicago/Turabian StyleMohamed Ali, Souand, Antsa Rakotonirina, Kimly Heng, Elise Jacquemet, Stevenn Volant, Sarah Temmam, Sebastien Boyer, and Marc Eloit. 2023. "Longitudinal Study of Viral Diversity Associated with Mosquito Species Circulating in Cambodia" Viruses 15, no. 9: 1831. https://doi.org/10.3390/v15091831
APA StyleMohamed Ali, S., Rakotonirina, A., Heng, K., Jacquemet, E., Volant, S., Temmam, S., Boyer, S., & Eloit, M. (2023). Longitudinal Study of Viral Diversity Associated with Mosquito Species Circulating in Cambodia. Viruses, 15(9), 1831. https://doi.org/10.3390/v15091831

