Synergistic Effect of Treatment with Highly Pathogenic Porcine Reproductive and Respiratory Syndrome Virus and Lipopolysaccharide on the Inflammatory Response of Porcine Pulmonary Microvascular Endothelial Cells
Abstract
1. Introduction
2. Materials and Methods
2.1. Virus
2.2. Cells
2.3. Transcriptome Sequencing
2.4. Primer Design and qRT-PCR
2.5. ELISA
2.6. Western Blot
2.7. Transendothelial Electrical Resistance (TEER)
2.8. TEM Assay
2.9. Data Analysis
3. Results
3.1. Cell Characteristics
3.2. Transcriptome Changes of Porcine Pulmonary MVECs
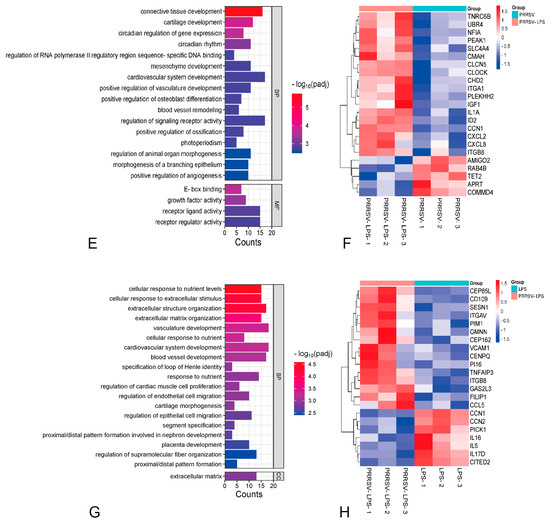
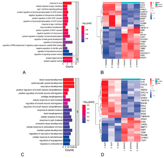
3.3. GO and KEGG Functional Analysis of Differentially Expressed Genes
3.4. Validation of Differentially Expressed Genes by qRT-PCR
3.5. Changes of Three Differentially Expressed Molecules at the Protein Level
3.6. Reduced TEER of Porcine Pulmonary MVECs by HP-PRRSV and LPS Stimulation
3.7. Increased TEM of Neutrophils by HP-PRRSV and LPS Stimulation
4. Discussion
5. Conclusions
Author Contributions
Funding
Institutional Review Board Statement
Informed Consent Statement
Data Availability Statement
Conflicts of Interest
References
- Meulenberg, J.J. PRRSV, the virus. Vet. Res. 2000, 31, 11–21. [Google Scholar] [CrossRef] [PubMed]
- Han, J.; Zhou, L.; Ge, X.; Guo, X.; Yang, H. Pathogenesis and control of the Chinese highly pathogenic porcine reproductive and respiratory syndrome virus. Vet. Microbiol. 2017, 209, 30–47. [Google Scholar] [CrossRef] [PubMed]
- Li, Z.; He, Y.; Xu, X.; Leng, X.; Li, S.; Wen, Y.; Wang, F.; Xia, M.; Cheng, S.; Wu, H. Pathological and immunological characteristics of piglets infected experimentally with a HP-PRRSV TJ strain. BMC Vet. Res. 2016, 12, 230. [Google Scholar] [CrossRef]
- Zhang, J.; Wang, J.; Zhang, X.; Zhao, C.; Zhou, S.; Du, C.; Tan, Y.; Zhang, Y.; Shi, K. Transcriptome profiling identifies immune response genes against porcine reproductive and respiratory syndrome virus and Haemophilus parasuis co-infection in the lungs of piglets. J. Vet. Sci. 2022, 23, e2. [Google Scholar] [CrossRef] [PubMed]
- Xiangjin, Y.; Zeng, J.; Li, X.; Zhang, Z.; Din, A.U.; Zhao, K.; Zhou, Y. High incidence and characteristic of PRRSV and resistant bacterial Co-Infection in pig farms. Microb. Pathog. 2020, 149, 104536. [Google Scholar] [CrossRef] [PubMed]
- Zejda, J.E.; Barber, E.; Dosman, J.A.; Olenchock, S.A.; McDuffie, H.H.; Rhodes, C.; Hurst, T. Respiratory health status in swine producers relates to endotoxin exposure in the presence of low dust levels. J. Occup. Med. 1994, 36, 49–56. [Google Scholar]
- Qiao, S.; Feng, L.; Bao, D.; Guo, J.; Wan, B.; Xiao, Z.; Yang, S.; Zhang, G. Porcine reproductive and respiratory syndrome virus and bacterial endotoxin act in synergy to amplify the inflammatory response of infected macrophages. Vet. Microbiol. 2011, 149, 213–220. [Google Scholar] [CrossRef]
- Labarque, G.; Van Reeth, K.; Van Gucht, S.; Nauwynck, H.; Pensaert, M. Porcine reproductive-respiratory syndrome virus infection predisposes pigs for respiratory signs upon exposure to bacterial lipopolysaccharide. Vet. Microbiol. 2002, 88, 1–12. [Google Scholar] [CrossRef]
- Dalal, P.J.; Muller, W.A.; Sullivan, D.P. Endothelial Cell Calcium Signaling during Barrier Function and Inflammation. Am. J. Pathol. 2020, 190, 535–542. [Google Scholar] [CrossRef]
- Varga, Z.; Flammer, A.J.; Steiger, P.; Haberecker, M.; Andermatt, R.; Zinkernagel, A.S.; Mehra, M.R.; Schuepbach, R.A.; Ruschitzka, F.; Moch, H. Endothelial cell infection and endotheliitis in COVID-19. Lancet 2020, 395, 1417–1418. [Google Scholar] [CrossRef]
- Reyes, L.; Getachew, H.; Dunn, W.A.; Progulske-Fox, A. Porphyromonas gingivalis W83 traffics via ICAM1 in microvascular endothelial cells and alters capillary organization in vivo. J. Oral Microbiol. 2020, 12, 1742528. [Google Scholar] [CrossRef]
- Li, P.; Yang, Z.; Ma, S.; Hu, G.; Dong, H.; Zhang, T. Susceptibility of porcine pulmonary microvascular endothelial cells to porcine reproductive and respiratory syndrome virus. J. Vet. Med. Sci. 2020, 82, 1404–1409. [Google Scholar] [CrossRef] [PubMed]
- Song, X.; Wu, Y.; Wu, X.; Hu, G.; Zhang, T. Effects of highly pathogenic porcine reproductive and respiratory syndrome virus infection on the surface glycoprofiling of porcine pulmonary microvascular endothelial cells. Viruses 2022, 14, 2569. [Google Scholar] [CrossRef] [PubMed]
- Wu, Y.; Song, X.; Cui, D.; Zhang, T. IFIT3 and IFIT5 play potential roles in innate immune response of porcine pulmonary microvascular endothelial cells to highly pathogenic porcine reproductive and respiratory syndrome virus. Viruses 2022, 14, 1919. [Google Scholar] [CrossRef] [PubMed]
- Wu, Y.; Wang, Z.; Hu, G.; Zhang, T. Isolation and culture of rat intestinal mucosal microvascular endothelial cells using immunomagnetic beads. J. Immunol. Methods 2022, 507, 113296. [Google Scholar] [CrossRef]
- Benjamini, Y.; Hochberg, Y. Controlling the False Discovery Rate: A Practical and Powerful Approach to Multiple Testing. J. R. Stat. Soc. Ser. B Stat. Methodol. 1995, 57, 289–300. [Google Scholar] [CrossRef]
- Jin, Y.; Ji, W.; Yang, H.; Chen, S.; Zhang, W.; Duan, G. Endothelial activation and dysfunction in COVID-19: From basic mechanisms to potential therapeutic approaches. Signal Transduct. Target. Ther. 2020, 5, 293. [Google Scholar] [CrossRef]
- Rommel, M.G.E.; Milde, C.; Eberle, R.; Schulze, H.; Modlich, U. Endothelial-platelet interactions in influenza-induced pneumonia: A potential therapeutic target. Anat. Histol. Embryol. 2020, 49, 606–619. [Google Scholar] [CrossRef]
- Lopalco, G.; Maggio, M.C.; Sota, J.; Dinarello, C.A. Interleukin 1α: A comprehensive review on the role of IL-1α in the pathogenesis and treatment of autoimmune and inflammatory diseases. Autoimmun. Rev. 2021, 20, 102763. [Google Scholar]
- Russo, R.C.; Garcia, C.C.; Teixeira, M.M.; Amaral, F.A. The CXCL8/IL-8 chemokine family and its receptors in inflammatory diseases. Expert Rev. Clin. Immunol. 2014, 10, 593–619. [Google Scholar] [CrossRef]
- Troncoso, M.F.; Ortiz-Quintero, J.; Garrido-Moreno, V.; Sanhueza-Olivares, F.; Guerrero-Moncayo, A.; Chiong, M.; Castro, P.F.; García, L.; Gabrielli, L.; Corbalán, R.; et al. VCAM-1 as a predictor biomarker in cardiovascular disease. Biochim. Biophys. Acta Mol. Basis Dis. 2021, 1867, 166170. [Google Scholar] [CrossRef] [PubMed]
- Wu, Y.; Song, X.; Li, P.; Wang, Z.; Zhao, Z.; Zhang, T. Highly pathogenic porcine reproductive and respiratory syndrome virus-induced inflammatory response in porcine pulmonary microvascular endothelial cells and effects of herbal ingredients on main inflammatory molecules. Int. Immunopharmacol. 2023, 118, 110012. [Google Scholar] [CrossRef] [PubMed]
- De Lamache, D.D.; Moges, R.; Siddiq, A.; Allain, T.; Feener, T.D.; Muench, G.P.; McKenna, N.; Yates, R.M.; Buret, A.G. Immuno-modulating properties of Tulathromycin in porcine monocyte-derived macrophages infected with porcine reproductive and respiratory syndrome virus. PLoS ONE 2019, 14, e0221560. [Google Scholar]
- Amarilla, S.P.; Gómez-Laguna, J.; Carrasco, L. A comparative study of the local cytokine response in the lungs of pigs experimentally infected with different PRRSV-1 strains: Upregulation of IL-1α in highly pathogenic strain induced lesions. Vet. Immunol. Immunopathol. 2015, 164, 137–147. [Google Scholar] [CrossRef] [PubMed]
- Srinivasan, B.; Kolli, A.R.; Esch, M.B.; Abaci, H.E.; Shuler, M.L.; Hickman, J.J. TEER measurement techniques for in vitro barrier model systems. J. Lab. Autom. 2015, 20, 107–126. [Google Scholar] [CrossRef]
- Zhao, F.; Zhong, L.; Luo, Y. Endothelial glycocalyx as an important factor in composition of blood-brain barrier. CNS Neurosci. Ther. 2021, 27, 26–35. [Google Scholar] [CrossRef]
- Filippi, M.D. Neutrophil transendothelial migration: Updates and new perspectives. Blood J. Am. Soc. Hematol. 2019, 133, 2149–2158. [Google Scholar] [CrossRef]










| Genes | Primer Sequences (5′-3′) |
|---|---|
| IL1A | F: AAC CTG GAT GAG GCA GTG AAA |
| R: AGC ACT CAC AAA CAG TCG GG | |
| CXCL8 | F: AAT ACG CAT TCC ACA CCT TT |
| R: TGT TGT TGT TGC TTC TCA GT | |
| ITGB8 | F: ACT GGG CCA AAG TGA AGA AAA C |
| R: ATC CTC TTG AGC ACA CCA TCC | |
| ITGAV | F: CAG CGC GTC TTC GAT GTT TC |
| R: CCG GTG AGA AGA CCA GTC AC | |
| VCAM1 | F: ACG CTT GAC GTG AAA GGA AG |
| R: CAC CCC GAT GGC AGG TAT TA | |
| CCL5 | F: CAT GGC AGC AGT CGT CTT TAT C |
| R: AAG TTT GCA CGA GTT CAG GC | |
| TNFAIP3 | F: ATC CGA CCC CTA CCG TGA C |
| R: GGT GCT CTA CAA GGC CTC TC | |
| CXCL2 | F: GAT GCT AAA CAA GAG CAG TGC C |
| R: CCC AGG GGC TAT TTG CTT CTC |
Disclaimer/Publisher’s Note: The statements, opinions and data contained in all publications are solely those of the individual author(s) and contributor(s) and not of MDPI and/or the editor(s). MDPI and/or the editor(s) disclaim responsibility for any injury to people or property resulting from any ideas, methods, instructions or products referred to in the content. |
© 2023 by the authors. Licensee MDPI, Basel, Switzerland. This article is an open access article distributed under the terms and conditions of the Creative Commons Attribution (CC BY) license (https://creativecommons.org/licenses/by/4.0/).
Share and Cite
Yao, X.; Dai, W.; Yang, S.; Wang, Z.; Zhang, Q.; Meng, Q.; Zhang, T. Synergistic Effect of Treatment with Highly Pathogenic Porcine Reproductive and Respiratory Syndrome Virus and Lipopolysaccharide on the Inflammatory Response of Porcine Pulmonary Microvascular Endothelial Cells. Viruses 2023, 15, 1523. https://doi.org/10.3390/v15071523
Yao X, Dai W, Yang S, Wang Z, Zhang Q, Meng Q, Zhang T. Synergistic Effect of Treatment with Highly Pathogenic Porcine Reproductive and Respiratory Syndrome Virus and Lipopolysaccharide on the Inflammatory Response of Porcine Pulmonary Microvascular Endothelial Cells. Viruses. 2023; 15(7):1523. https://doi.org/10.3390/v15071523
Chicago/Turabian StyleYao, Xinyue, Wanwan Dai, Siyu Yang, Zhaoli Wang, Qian Zhang, Qinghui Meng, and Tao Zhang. 2023. "Synergistic Effect of Treatment with Highly Pathogenic Porcine Reproductive and Respiratory Syndrome Virus and Lipopolysaccharide on the Inflammatory Response of Porcine Pulmonary Microvascular Endothelial Cells" Viruses 15, no. 7: 1523. https://doi.org/10.3390/v15071523
APA StyleYao, X., Dai, W., Yang, S., Wang, Z., Zhang, Q., Meng, Q., & Zhang, T. (2023). Synergistic Effect of Treatment with Highly Pathogenic Porcine Reproductive and Respiratory Syndrome Virus and Lipopolysaccharide on the Inflammatory Response of Porcine Pulmonary Microvascular Endothelial Cells. Viruses, 15(7), 1523. https://doi.org/10.3390/v15071523

