NLRP3 Inflammasome Involved with Viral Replication in Cytopathic NADL BVDV Infection and IFI16 Inflammasome Connected with IL-1β Release in Non-Cytopathic NY-1 BVDV Infection in Bovine Macrophages
Abstract
1. Introduction
2. Materials and Methods
2.1. Ethical Approval
2.2. Macrophage Cultures
2.3. Viral Propagation and Titer
2.4. Macrophage Infection
2.5. Quantification of IL-1β
2.6. Quantification of ASC Specks
2.7. Confocal Microscopy
2.8. MTT Assay
2.9. Statistical Analysis
3. Results
3.1. IL-1β, Secreted by Bovine Macrophages, Infected with the NADL cp-BVDV and NY-1 ncp-BVDV Strains
3.2. IL-1β Secretion Decreased after Treatment with Caspase Inhibitors Y-VAD and Z-VAD
3.3. NLRP3 Inhibitor CRID3 Decreases IL-1β Secretion during NADL cp-BVDV Infection
3.4. Adaptor Protein ASC Recruited by NLRP3 Inflammasome during Infection with BVDV
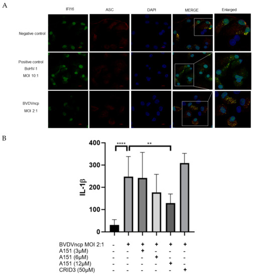
3.5. The Relationship between the IFI16 Inflammasome and IL-1β Secretion during NY-1 ncp-BVDV Infection
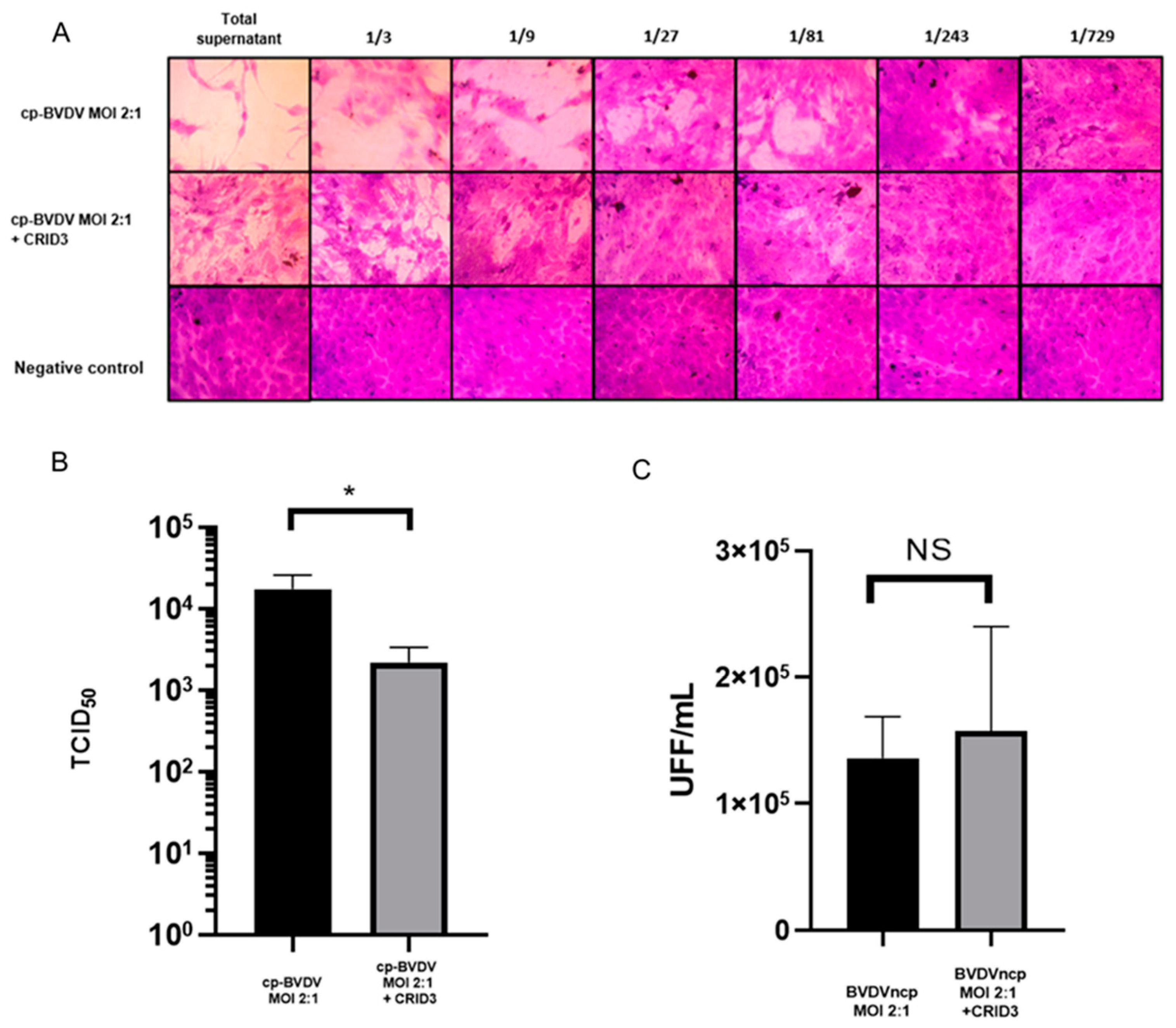
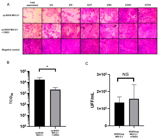
3.6. CRID3 Inhibitor Decreases Viral Replication of NADL cp-BVDV in Bovine Macrophages
4. Discussion
Supplementary Materials
Author Contributions
Funding
Institutional Review Board Statement
Informed Consent Statement
Data Availability Statement
Acknowledgments
Conflicts of Interest
References
- Goens, S.D. The Evolution of Bovine Viral Diarrhea: A Review. Can. Vet. J. 2002, 43, 946. [Google Scholar] [PubMed]
- Lanyon, S.R.; Hill, F.I.; Reichel, M.P.; Brownlie, J. Bovine Viral Diarrhoea: Pathogenesis and Diagnosis. Vet. J. 2014, 199, 201–209. [Google Scholar] [CrossRef] [PubMed]
- Iqbal, M.; Poole, E.; Goodbourn, S.; McCauley, J.W. Role for Bovine Viral Diarrhea Virus Erns Glycoprotein in the Control of Activation of Beta Interferon by Double-Stranded RNA. J. Virol. 2004, 78, 136–145. [Google Scholar] [CrossRef] [PubMed]
- Brodersen, B.W. Bovine Viral Diarrhea Virus Infections: Manifestations of Infection and Recent Advances in Understanding Pathogenesis and Control. Vet. Pathol. 2014, 51, 453–464. [Google Scholar] [CrossRef]
- Cardoso, N.; Franco-Mahecha, O.; Czepluch, W.; Quintana, M.E.; Malacari, D.A.; Trotta, M.V.; Mansilla, F.C.; Capozzo, A.V. Bovine Viral Diarrhea Virus Infects Monocyte-Derived Bovine Dendritic Cells by an E2-Glycoprotein-Mediated Mechanism and Transiently Impairs Antigen Presentation. Viral Immunol. 2016, 29, 417–429. [Google Scholar] [CrossRef]
- Maldonado, N.; Fredericksen, F.; Espiñeira, C.; Toledo, C.; Oltra, J.; De la Barra, V.; Fernandez, C.; Salvador, J.; Villalba, M.; Olavarría, V.H. BVDV-1 induces interferon-beta gene expression through a pathway involving IRF1, IRF7, and NF-κB activation. Mol. Immunol. 2020, 128, 33–40. [Google Scholar] [CrossRef]
- Abdelsalam, K.; Rajput, M.; Elmowalid, G.; Sobraske, J.; Thakur, N.; Abdallah, H.; Ali, A.A.H.; Chase, C.C.L. The Effect of Bovine Viral Diarrhea Virus (BVDV) Strains and the Corresponding Infected-Macrophages’ Supernatant on Macrophage Inflammatory Function and Lymphocyte Apoptosis. Viruses 2020, 12, 701. [Google Scholar] [CrossRef]
- Krey, T.; Himmelreich, A.; Heimann, M.; Menge, C.; Thiel, H.-J.; Maurer, K.; Rümenapf, T. Function of Bovine CD46 as a Cellular Receptor for Bovine Viral Diarrhea Virus Is Determined by Complement Control Protein 1. J. Virol. 2006, 80, 3912. [Google Scholar] [CrossRef]
- Krey, T.; Moussay, E.; Thiel, H.-J.; Rümenapf, T. Role of the Low-Density Lipoprotein Receptor in Entry of Bovine Viral Diarrhea Virus. J. Virol. 2006, 80, 10862–10867. [Google Scholar] [CrossRef]
- Murray, C.L.; Jones, C.T.; Rice, C.M. Architects of Assembly: Roles of Flaviviridae Non-Structural Proteins in Virion Morphogenesis. Nat. Rev. Microbiol. 2008, 6, 699–708. [Google Scholar] [CrossRef]
- Dinarello, C.A. Overview of the IL-1 Family in Innate Inflammation and Acquired Immunity. Immunol. Rev. 2018, 281, 8–27. [Google Scholar] [CrossRef]
- Mariathasan, S.; Weiss, D.; Newton, K.; McBride, J.; O’Rourke, K.; Roose-Girma, M.; Lee, W.; Weinrauch, Y.; Monak, D.; Dixit, V. Cryopyrin activates the inflammasome in response to toxins and ATP. Nature 2006, 440, 228–232. [Google Scholar] [CrossRef]
- Allen, I.; Scull, M.; Moore, C.; Holl, E.; McElvania-TeKippe, E.; Taxman, D.; Guthrie, E.; Pickles, R.; Ting, J. The NLRP3 Inflammasome Mediates In Vivo Innate Immunity to Influenza A Virus through Recognition of Viral RNA. Cell 2009, 30, 556–565. [Google Scholar] [CrossRef]
- Wichit, S.; Hamel, R.; Yainoy, S.; Gumpangseth, N.; Panich, S.; Phuadraksa, T.; Saetear, P.; Monteil, A.; Morales Vargas, R.; Missé, D. Interferon Inducible Protein (IFI) 16 Regulates Chikungunya and Zika Virus Infection In Human Skin Fibroblasts. EXCLI J. 2019, 18, 467–476. [Google Scholar] [CrossRef]
- Mishra, S.; Raj, A.S.; Kumar, A.; Rajeevan, A.; Kumari, P.; Kumar, H. Innate immune sensing of influenza A viral RNA through IFI16 promotes pyroptotic cell death. iScience 2022, 25, 103714. [Google Scholar] [CrossRef]
- Negash, A.; Ramos, H.; Crochet, N.; Lau, D.; Doehle, B.; Papic, N.; Delker, D.; Jo, J.; Bertoletti, A.; Hagedorn, C.; et al. IL-1β Production through the NLRP3 Inflammasome by Hepatic Macrophages Links Hepatitis C Virus Infection with Liver Inflammation and Disease. PloS Pathog. 2013, 4, e1003330. [Google Scholar] [CrossRef]
- Ansari, M.; Singh, V.; Dutta, S.; Veettil, M.; Dutta, D.; Chikoti, L.; Lu, J.; Everly, D.; Changran, B. Constitutive Interferon-Inducible Protein 16-Inflammasome Activation during Epstein-Barr Virus Latency I, II, and III in B and Epithelial Cells. J. Virol. 2013, 87, 8606–8623. [Google Scholar] [CrossRef]
- Barlan, A.; Danthi, P.; Wiethoff, C. Lysosomal localization and mechanism of membrane penetration influence nonenveloped virus activation of the NLRP3 inflammasome. Virology 2011, 412, 306–314. [Google Scholar] [CrossRef]
- Sousa, J.R.; da Silva Azevedo, R.D.S.; Martins Filho, A.J.; de Araujo, M.T.F.; Cruz, E.d.R.M.; Vasconcelos, B.C.B.; Cruz, A.C.R.; de Oliveira, C.S.; Martins, L.C.; Vasconcelos, B.H.B.; et al. In Situ Inflammasome Activation Results in Severe Damage to the Central Nervous System in Fatal Zika Virus Microcephaly Cases. Cytokine 2018, 111, 255–264. [Google Scholar] [CrossRef] [PubMed]
- Zhi, X.; Zhang, Y.; Sun, S.; Zhang, Z.; Dong, H.; Luo, X.; Wei, Y.; Lu, Z.; Dou, Y.; Wu, R.; et al. NLRP3 Inflammasome Activation by Foot-and-Mouth Disease Virus Infection Mainly Induced by Viral RNA and Non-Structural Protein 2B. RNA Biol. 2020, 17, 335–349. [Google Scholar] [CrossRef] [PubMed]
- Albornoz, E.A.; Amarilla, A.A.; Modhiran, N.; Parker, S.; Li, X.X.; Wijesundara, D.K.; Aguado, J.; Zamora, A.P.; McMillan, C.L.D.; Liang, B.; et al. SARS-CoV-2 Drives NLRP3 Inflammasome Activation in Human Microglia through Spike Protein. Mol. Psychiatry 2022. [Google Scholar] [CrossRef] [PubMed]
- Schaut, R.; Ridpath, J.; Sacco, R. Bovine Viral Diarrhea Virus Type 2 Impairs Macrophage Responsiveness to Toll-Like Receptor Ligation with the Exception of Toll-Like Receptor 7. PLoS ONE 2016, 11, e0159491. [Google Scholar] [CrossRef] [PubMed]
- Palomares, R.A.; Brock, K.V.; Walz, P.H. Differential expression of pro-inflammatory and anti-inflammatory cytokines during experimental infection with low or high virulence bovine viral diarrhea virus in beef calves. Vet. Immunol. Immunopath. 2014, 157, 149–154. [Google Scholar] [CrossRef]
- Fan, W.; Wang, Y.; Jiang, S.; Li, Y.; Yao, X.; Wang, M.; Zhao, J.; Sun, X.; Jiang, X.; Zhong, L.; et al. Identification of key proteins of cytopathic biotype bovine viral diarrhoea virus involved in activating NF-κB pathway in BVDV-induced inflammatory response. Virulence 2022, 13, 1884–1899. [Google Scholar] [CrossRef]
- Morales-Aguilar, A.; López-Reyes, Y.; Regalado-Huitrón, M.; Sarmiento-Silva, R.E.; Arriaga-Pizano, L.; Benitez-Guzman, A. The NADL Strain of Bovine Viral Diarrhea Virus Induces the Secretion of IL-1β through Caspase 1 in Bovine Macrophages. Res. Vet. Sci. 2020, 131, 131–136. [Google Scholar] [CrossRef]
- La Polla, R.; Testard, M.-C.; Goumaidi, A.; Chapot, E.; Legras-Lachuer, C.; Saint-Vis, B. Identification of differentially expressed gene pathways between cytopathogenic and non-cytopathogenic BVDV-1 strains by analysis of the transcriptome of infected primary bovine cells. Virology 2022, 567, 34–46. [Google Scholar] [CrossRef]
- Mirosław, P.; Rola-Łuszczak, M.; Kuźmak, J.; Polak, M.P. Transcriptomic Analysis of MDBK Cells Infected with Cytopathic and Non-Cytopathic Strains of Bovine Viral Diarrhea Virus (BVDV). Viruses 2022, 14, 1276. [Google Scholar] [CrossRef]
- Fan, S.; Yuan, J.; Deng, S.; Chen, Y.; Xie, B.; Wu, K.; Zhu, M.; Xu, H.; Huang, Y.; Yang, J.; et al. Activation of Interleukin-1β Release by the Classical Swine Fever Virus Is Dependent on the NLRP3 Inflammasome, Which Affects Virus Growth in Monocytes. Front. Cell Infect. Microbiol. 2018, 8, 225. [Google Scholar] [CrossRef]
- Pan, P.; Zhang, Q.; Liu, W.; Wang, W.; Lao, Z.; Zhang, W.; Shen, M.; Wan, P.; Xiao, F.; Liu, F.; et al. Dengue Virus M Protein Promotes NLRP3 Inflammasome Activation to Induce Vascular Leakage in Mice. J. Virol. 2019, 93, e00996-19. [Google Scholar] [CrossRef]
- Kuriakose, T.; Kanneganti, T.D. Regulation and Functions of NLRP3 Inflammasome during Influenza Virus Infection. Mol. Immunol. 2017, 86, 56–64. [Google Scholar] [CrossRef]
- Fredericksen, F.; Carrasco, G.; Villalba, M.; Olavarría, V.H. Cytopathic BVDV-1 Strain Induces Immune Marker Production in Bovine Cells through the NF-ΚB Signaling Pathway. Mol. Immunol. 2015, 68 Pt A, 213–222. [Google Scholar] [CrossRef]
- Zheng, Y.; Liu, Q.; Wu, Y.; Ma, L.; Zhang, Z.; Liu, T.; Jin, S.; She, Y.; Li, Y.-P.; Cui, J. Zika Virus Elicits Inflammation to Evade Antiviral Response by Cleaving CGAS via NS1-Caspase-1 Axis. EMBO J. 2018, 37, e99347. [Google Scholar] [CrossRef] [PubMed]
- Wang, J.; Alexander, J.; Wiebe, M.; Jones, C. Bovine Herpesvirus 1 Productive Infection Stimulates Inflammasome Formation and Caspase 1 Activity. Virus Res. 2014, 185, 72–76. [Google Scholar] [CrossRef] [PubMed]
- Wallace, H.L.; Russell, R.S. Promiscuous Inflammasomes: The False Dichotomy of RNA/DNA Virus-Induced Inflammasome Activation and Pyroptosis. Viruses 2022, 14, 2113. [Google Scholar] [CrossRef] [PubMed]
- Jiang, Z.; Wei, F.; Zhang, Y.; Wang, T.; Gao, W.; Yu, S.; Sun, H.; Pu, J.; Sun, Y.; Wang, M.; et al. IFI16 directly senses viral RNA and enhances RIG-I transcription and activation to restrict influenza virus infection. Nat. Microbiol. 2021, 6, 932–945. [Google Scholar] [CrossRef] [PubMed]
- Hidajat, R.; Nagano-Fujii, M.; Deng, L.; Hotta, K. Cleavage of the Hepatitis C Virus NS5A Protein by Caspase-3 in the Interferon Sensitivity-Determining Region in a Sequence-Dependent Manner. Kobe J. Med. Sci. 2004, 50, 153–166. [Google Scholar]
- Satoh, S.; Hirota, M.; Noguchi, T.; Hijikata, M.; Handa, H.; Shimotohno, K. Cleavage of Hepatitis C Virus Nonstructural Protein 5A by a Caspase-like Protease(s) in Mammalian Cells. Virology 2000, 270, 476–487. [Google Scholar] [CrossRef]
- Xie, J.; Guo, H.; Gong, W.; Jiang, D.; Zhang, L.; Jia, J.; Tu, C. Identification of cleavage of NS5A of C-strain classical swine fever virus. Arch. Virol. 2016, 162, 391–400. [Google Scholar] [CrossRef]
- Li, W.; Chen, H.; Deng, H.; Kuang, Z.; Long, M.; Chen, D.; Liao, X.; Li, M.; Rock, D.L.; Luo, S.; et al. ORF Virus Encoded Protein ORFV119 Induces Cell Apoptosis through the Extrinsic and Intrinsic Pathways. Front. Microbiol. 2018, 9, 1056. [Google Scholar] [CrossRef]
- Poeck, H.; Bscheider, M.; Gross, O.; Finger, K.; Roth, S.; Rebsamen, M.; Hannesschläger, N.; Schlee, M.; Rothenfusser, S.; Barchet, W.; et al. Recognition of RNA Virus by RIG-I Results in Activation of CARD9 and Inflammasome Signaling for Interleukin 1 Beta Production. Nat. Immunol. 2010, 11, 63–69. [Google Scholar] [CrossRef]







Disclaimer/Publisher’s Note: The statements, opinions and data contained in all publications are solely those of the individual author(s) and contributor(s) and not of MDPI and/or the editor(s). MDPI and/or the editor(s) disclaim responsibility for any injury to people or property resulting from any ideas, methods, instructions or products referred to in the content. |
© 2023 by the authors. Licensee MDPI, Basel, Switzerland. This article is an open access article distributed under the terms and conditions of the Creative Commons Attribution (CC BY) license (https://creativecommons.org/licenses/by/4.0/).
Share and Cite
Gallegos-Rodarte, C.; Escobar-Chavarría, O.; Cantera-Bravo, M.M.; Sarmiento-Silva, R.E.; Benitez-Guzman, A. NLRP3 Inflammasome Involved with Viral Replication in Cytopathic NADL BVDV Infection and IFI16 Inflammasome Connected with IL-1β Release in Non-Cytopathic NY-1 BVDV Infection in Bovine Macrophages. Viruses 2023, 15, 1494. https://doi.org/10.3390/v15071494
Gallegos-Rodarte C, Escobar-Chavarría O, Cantera-Bravo MM, Sarmiento-Silva RE, Benitez-Guzman A. NLRP3 Inflammasome Involved with Viral Replication in Cytopathic NADL BVDV Infection and IFI16 Inflammasome Connected with IL-1β Release in Non-Cytopathic NY-1 BVDV Infection in Bovine Macrophages. Viruses. 2023; 15(7):1494. https://doi.org/10.3390/v15071494
Chicago/Turabian StyleGallegos-Rodarte, Claudia, Omar Escobar-Chavarría, Meztli Miroslava Cantera-Bravo, Rosa Elena Sarmiento-Silva, and Alejandro Benitez-Guzman. 2023. "NLRP3 Inflammasome Involved with Viral Replication in Cytopathic NADL BVDV Infection and IFI16 Inflammasome Connected with IL-1β Release in Non-Cytopathic NY-1 BVDV Infection in Bovine Macrophages" Viruses 15, no. 7: 1494. https://doi.org/10.3390/v15071494
APA StyleGallegos-Rodarte, C., Escobar-Chavarría, O., Cantera-Bravo, M. M., Sarmiento-Silva, R. E., & Benitez-Guzman, A. (2023). NLRP3 Inflammasome Involved with Viral Replication in Cytopathic NADL BVDV Infection and IFI16 Inflammasome Connected with IL-1β Release in Non-Cytopathic NY-1 BVDV Infection in Bovine Macrophages. Viruses, 15(7), 1494. https://doi.org/10.3390/v15071494

