CVB3 Inhibits NLRP3 Inflammasome Activation by Suppressing NF-κB Pathway and ROS Production in LPS-Induced Macrophages
Abstract
1. Introduction
2. Materials and Methods
2.1. Virus and Cells
2.2. Mice and Treatments
2.3. Western Blotting
2.4. Reverse Transcription and Real-Time PCR Analysis
2.5. Measurement of ROS Production
2.6. Enzyme-Linked Immunosorbent Assay (ELISA)
2.7. Histologic Examination and Pathological Score
2.8. Statistical Analysis
3. Results
3.1. CVB3 Inhibits NLRP3 Expression and IL-1β Production in the Small Intestine
3.2. CVB3 Inhibits NLRP3 Inflammasome Activation and IL-1β Secretion in Macrophages
3.3. CVB3 Inhibits LPS-Trigged NF-κB Signaling Pathway
3.4. CVB3 Inhibits NLRP3 Inflammasome Activation by Decreasing ROS Production
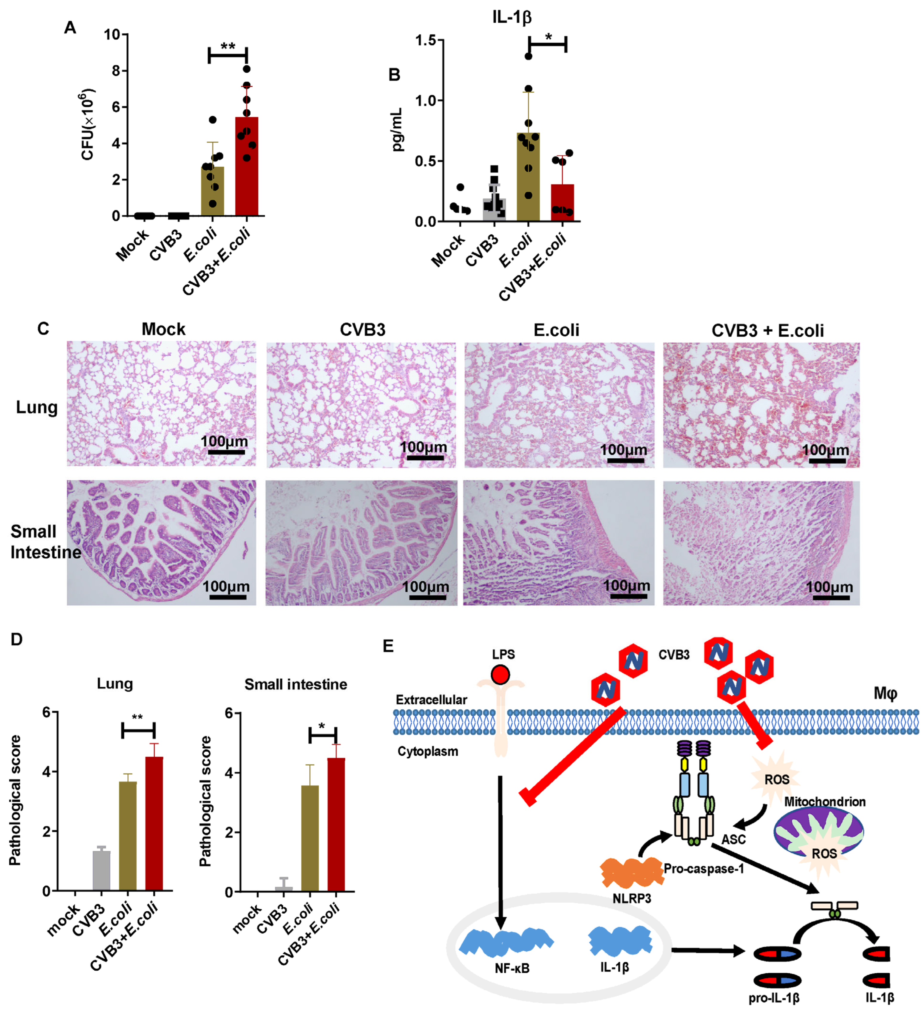
3.5. CVB3 Increases the Susceptibility of Mice to E. coli Infection
4. Discussions
Author Contributions
Funding
Institutional Review Board Statement
Informed Consent Statement
Data Availability Statement
Conflicts of Interest
References
- Garmaroudi, F.S.; Marchant, D.; Hendry, R.; Luo, H.; Yang, D.; Ye, X.; Shi, J.; McManus, B.M. Coxsackievirus B3 replication and pathogenesis. Future Microbiol. 2015, 10, 629–653. [Google Scholar] [CrossRef]
- Alraies, M.C.; Eckman, P. Adult heart transplant: Indications and outcomes. J. Thorac. Dis. 2014, 6, 1120–1128. [Google Scholar] [PubMed]
- Fairweather, D.; Rose, N.R. Coxsackievirus-induced myocarditis in mice: A model of autoimmune disease for studying immunotoxicity. Methods 2007, 41, 118–122. [Google Scholar] [CrossRef]
- Jensen, S.; Thomsen, A.R. Sensing of RNA viruses: A review of innate immune receptors involved in recognizing RNA virus invasion. J. Virol. 2012, 86, 2900–2910. [Google Scholar] [CrossRef] [PubMed]
- Xiao, X.; Qi, J.; Lei, X.; Wang, J. Interactions Between Enteroviruses and the Inflammasome: New Insights into Viral Pathogenesis. Front. Microbiol. 2019, 10, 321. [Google Scholar] [CrossRef] [PubMed]
- Davis, B.K.; Wen, H.; Ting, J.P. The inflammasome NLRs in immunity, inflammation, and associated diseases. Annu. Rev. Immunol. 2011, 29, 707–735. [Google Scholar] [CrossRef]
- Lamkanfi, M. Emerging inflammasome effector mechanisms. Nat. Rev. Immunol. 2011, 11, 213–220. [Google Scholar] [CrossRef]
- Wang, Y.; Gao, B.; Xiong, S. Involvement of NLRP3 inflammasome in CVB3-induced viral myocarditis. Am. J. Physiol. Heart Circ. Physiol. 2014, 307, H1438–H1447. [Google Scholar] [CrossRef]
- Du, H.; Yin, P.; Yang, X.; Zhang, L.; Jin, Q.; Zhu, G. Enterovirus 71 2C Protein Inhibits NF-kappaB Activation by Binding to RelA(p65). Sci. Rep. 2015, 5, 14302. [Google Scholar] [CrossRef]
- Wang, Y.; Qin, Y.; Wang, T.; Chen, Y.; Lang, X.; Zheng, J.; Gao, S.; Chen, S.; Zhong, X.; Mu, Y.; et al. Pyroptosis induced by enterovirus 71 and coxsackievirus B3 infection affects viral replication and host response. Sci. Rep. 2018, 8, 2887. [Google Scholar] [CrossRef]
- Yu, X.; Lan, P.; Hou, X.; Han, Q.; Lu, N.; Li, T.; Jiao, C.; Zhang, J.; Zhang, C.; Tian, Z. HBV inhibits LPS-induced NLRP3 inflammasome activation and IL-1beta production via suppressing the NF-kappaB pathway and ROS production. J. Hepatol. 2017, 66, 693–702. [Google Scholar] [CrossRef] [PubMed]
- Schingnitz, U.; Hartmann, K.; Macmanus, C.F.; Eckle, T.; Zug, S.; Colgan, S.P.; Eltzschig, H.K. Signaling through the A2B adenosine receptor dampens endotoxin-induced acute lung injury. J. Immunol. 2010, 184, 5271–5279. [Google Scholar] [CrossRef]
- Chiu, C.J.; McArdle, A.H.; Brown, R.; Scott, H.J.; Gurd, F.N. Intestinal mucosal lesion in low-flow states. I. A morphological, hemodynamic, and metabolic reappraisal. Arch. Surg. 1970, 101, 478–483. [Google Scholar] [CrossRef] [PubMed]
- Qian, Q.; Xiong, S.; Xu, W. Manipulating intestinal immunity and microflora: An alternative solution to viral myocarditis? Future Microbiol. 2012, 7, 1207–1216. [Google Scholar] [CrossRef]
- El-Benna, J.; Dang, P.M.; Gougerot-Pocidalo, M.A.; Marie, J.C.; Braut-Boucher, F. p47phox, the phagocyte NADPH oxidase/NOX2 organizer: Structure, phosphorylation and implication in diseases. Exp. Mol. Med. 2009, 41, 217–225. [Google Scholar] [CrossRef] [PubMed]
- Demirel, I.; Persson, A.; Brauner, A.; Sarndahl, E.; Kruse, R.; Persson, K. Activation of the NLRP3 Inflammasome Pathway by Uropathogenic Escherichia coli Is Virulence Factor-Dependent and Influences Colonization of Bladder Epithelial Cells. Front. Cell. Infect. Microbiol. 2018, 8, 81. [Google Scholar] [CrossRef]
- Kim, J.J.; Jo, E.K. NLRP3 inflammasome and host protection against bacterial infection. J. Korean Med. Sci. 2013, 28, 1415–1423. [Google Scholar] [CrossRef]
- Tschope, C.; Muller, I.; Xia, Y.; Savvatis, K.; Pappritz, K.; Pinkert, S.; Lassner, D.; Heimesaat, M.M.; Spillmann, F.; Miteva, K.; et al. NOD2 (Nucleotide-Binding Oligomerization Domain 2) Is a Major Pathogenic Mediator of Coxsackievirus B3-Induced Myocarditis. Circ. Heart Failure 2017, 10, e003870. [Google Scholar] [CrossRef]
- Wang, C.; Fung, G.; Deng, H.; Jagdeo, J.; Mohamud, Y.; Xue, Y.C.; Jan, E.; Hirota, J.A.; Luo, H. NLRP3 deficiency exacerbates enterovirus infection in mice. FASEB J. 2019, 33, 942–952. [Google Scholar] [CrossRef]
- Bao, J.; Sun, T.; Yue, Y.; Xiong, S. Macrophage NLRP3 inflammasome activated by CVB3 capsid proteins contributes to the development of viral myocarditis. Mol. Immunol. 2019, 114, 41–48. [Google Scholar] [CrossRef]
- Mariathasan, S.; Weiss, D.S.; Newton, K.; McBride, J.; O’Rourke, K.; Roose-Girma, M.; Lee, W.P.; Weinrauch, Y.; Monack, D.M.; Dixit, V.M. Cryopyrin activates the inflammasome in response to toxins and ATP. Nature 2006, 440, 228–232. [Google Scholar] [CrossRef] [PubMed]





| Sense Strand (5′-3′) | Anti-Sense Strand (5′-3′) | Size (bp) | |
|---|---|---|---|
| NLRP3 | AGGAGGAAGAAGAAGAGAGGA | AGAGACCACGGCAGAAGC | 132 bp |
| pro-IL-β | TCTTTGAAGTTGACGGACCC | TGAGTGATACTGCCTGCCTG | 135 bp |
| IL-β | GAAATGCCACCTTTTGACAGTG | TGGATGCTCTCATCAGGACAG | 116 bp |
| pro-caspase-1 | GGGCCCCAGGCAAGCCAAATC | AGGGCAAGACGTGTACGAGTGGT | 302 bp |
| TNF-α | CGGTGCCTATGTCTCAGCCT | GAGGGTCTGGGCCATAGAAC | 150 bp |
| IL-6 | AGTTGCCTTCTTGGGACTGA | TCCACGATTTCCCAGAGAAC | 159 bp |
| GAPDH | TGGATTTGGACGCATTGGTC | TTTGCACTGGTACGTGTTGAT | 211 bp |
Disclaimer/Publisher’s Note: The statements, opinions and data contained in all publications are solely those of the individual author(s) and contributor(s) and not of MDPI and/or the editor(s). MDPI and/or the editor(s) disclaim responsibility for any injury to people or property resulting from any ideas, methods, instructions or products referred to in the content. |
© 2023 by the authors. Licensee MDPI, Basel, Switzerland. This article is an open access article distributed under the terms and conditions of the Creative Commons Attribution (CC BY) license (https://creativecommons.org/licenses/by/4.0/).
Share and Cite
Wang, Y.; Sun, Z.; Zhang, H.; Song, Y.; Wang, Y.; Xu, W.; Li, M. CVB3 Inhibits NLRP3 Inflammasome Activation by Suppressing NF-κB Pathway and ROS Production in LPS-Induced Macrophages. Viruses 2023, 15, 1078. https://doi.org/10.3390/v15051078
Wang Y, Sun Z, Zhang H, Song Y, Wang Y, Xu W, Li M. CVB3 Inhibits NLRP3 Inflammasome Activation by Suppressing NF-κB Pathway and ROS Production in LPS-Induced Macrophages. Viruses. 2023; 15(5):1078. https://doi.org/10.3390/v15051078
Chicago/Turabian StyleWang, Yanqi, Zhirong Sun, Hongkai Zhang, Yahui Song, Yi Wang, Wei Xu, and Min Li. 2023. "CVB3 Inhibits NLRP3 Inflammasome Activation by Suppressing NF-κB Pathway and ROS Production in LPS-Induced Macrophages" Viruses 15, no. 5: 1078. https://doi.org/10.3390/v15051078
APA StyleWang, Y., Sun, Z., Zhang, H., Song, Y., Wang, Y., Xu, W., & Li, M. (2023). CVB3 Inhibits NLRP3 Inflammasome Activation by Suppressing NF-κB Pathway and ROS Production in LPS-Induced Macrophages. Viruses, 15(5), 1078. https://doi.org/10.3390/v15051078

