Thymic Exhaustion and Increased Immune Activation Are the Main Mechanisms Involved in Impaired Immunological Recovery of HIV-Positive Patients under ART
Abstract
1. Introduction
2. Materials and Methods
2.1. Study Population
2.2. Immunological Classification
2.3. Plasma and PBMC Isolation
2.4. Immunophenotyping
2.5. Cytokines Measurement
2.6. Statistical Analyses
3. Results
3.1. Clinical Data Analyses
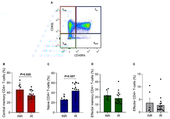
3.2. Thymic Output and T Cell Subsets
3.3. Immune Activation
3.4. Plasma Cytokines Levels
4. Discussion
Supplementary Materials
Author Contributions
Funding
Institutional Review Board Statement
Informed Consent Statement
Data Availability Statement
Conflicts of Interest
References
- UNAIDS. In Danger: Global AIDS Update 2022. Joint United Nations Programme on HIV/AIDS. 2022. Available online: https://www.unaids.org/en/resources/documents/2022/in-danger-global-aids-update (accessed on 1 November 2022).
- Fauci, A.S. 25 years of HIV. Nature 2008, 453, 289–290. [Google Scholar] [CrossRef] [PubMed]
- Fauci, A.S.; Lane, H.C. Four Decades of HIV/AIDS—Much Accomplished, Much to Do. N. Engl. J. Med. 2020, 383, 1969–1973. [Google Scholar] [CrossRef]
- Yang, X.; Su, B.; Zhang, X.; Liu, Y.; Wu, H.; Zhang, T. Incomplete immune reconstitution in HIV/AIDS patients on antiretroviral therapy: Challenges of immunological non-responders. J. Leukoc. Biol. 2020, 107, 597–612. [Google Scholar] [CrossRef]
- Pau, A.K.; George, J.M. Antiretroviral Therapy: Current Drugs. Infect. Dis. Clin. N. Am. 2014, 28, 371–402. [Google Scholar] [CrossRef]
- Cenderello, G.; De Maria, A. Discordant responses to cART in HIV-1 patients in the era of high potency antiretroviral drugs: Clinical evaluation, classification, management prospects. Expert Rev. Anti-Infect. Ther. 2015, 14, 29–40. [Google Scholar] [CrossRef]
- Corbeau, P.; Reynes, J. Immune reconstitution under antiretroviral therapy: The new challenge in HIV-1 infection. Blood 2011, 117, 5582–5590. [Google Scholar] [CrossRef]
- Gaardbo, J.C.; Hartling, H.J.; Gerstoft, J.; Nielsen, S.D. Incomplete Immune Recovery in HIV Infection: Mechanisms, Relevance for Clinical Care, and Possible Solutions. J. Immunol. Res. 2012, 2012, 670957. [Google Scholar] [CrossRef]
- Bono, V.; Augello, M.; Tincati, C.; Marchetti, G. Failure of CD4+ T-Cell Recovery upon Virally-Effective CART: An Enduring Gap in the Understanding of HIV+ Immunological Non-Responders. New Microbiol. 2022, 45, 155–172. [Google Scholar] [PubMed]
- Pinzone, M.R.; Di Rosa, M.; Cacopardo, B.; Nunnari, G. HIV RNA Suppression and Immune Restoration: Can We Do Better? J. Immunol. Res. 2012, 2012, 515962. [Google Scholar] [CrossRef] [PubMed]
- Pido-Lopez, J.; Imami, N.; Aspinall, R. Both age and gender affect thymic output: More recent thymic migrants in females than males as they age. Clin. Exp. Immunol. 2001, 125, 409–413. [Google Scholar] [CrossRef]
- Li, T.; Wu, N.; Dai, Y.; Qiu, Z.; Han, Y.; Xie, J.; Zhu, T.; Li, Y. Reduced Thymic Output Is a Major Mechanism of Immune Reconstitution Failure in HIV-Infected Patients After Long-term Antiretroviral Therapy. Clin. Infect. Dis. 2011, 53, 944–951. [Google Scholar] [CrossRef] [PubMed]
- Carvalho-Silva, W.H.V.; Andrade-Santos, J.L.; Guedes, M.C.D.S.; Guimarães, R.L. Genetics and immunological recovery with antiretroviral treatment for HIV. Pharmacogenomics 2020, 21, 979–983. [Google Scholar] [CrossRef] [PubMed]
- Andrade-Santos, J.L.; Carvalho-Silva, W.H.V.; Coelho, A.V.C.; Souto, F.O.; Crovella, S.; Brandão, L.A.C.; Guimarães, R.L. IL18 gene polymorphism and its influence on CD4+ T-cell recovery in HIV-positive patients receiving antiretroviral therapy. Infect. Genet. Evol. 2019, 75, 103997. [Google Scholar] [CrossRef] [PubMed]
- Garrido, M.; Mozos, A.; Martínez, A.; García, F.; Serafín, A.; Morente, V.; Caballero, M.; Gil, C.; Fumero, E.; Miró, J.M.; et al. HIV-1 Upregulates Intercellular Adhesion Molecule-1 Gene Expression in Lymphoid Tissue of Patients With Chronic HIV-1 Infection. J. Acquir. Immune Defic. Syndr. 2007, 46, 268–274. [Google Scholar] [CrossRef] [PubMed]
- Ye, D.E.K.A.A.P.K.P.; Kirschner, D.; Kourtis, A. The Thymus During HIV Disease: Role in Pathogenesis and in Immune Recovery. Curr. HIV Res. 2004, 2, 177–183. [Google Scholar] [CrossRef]
- Guo, F.-P.; Li, Y.-J.; Qiu, Z.-F.; Lv, W.; Han, Y.; Xie, J.; Li, Y.-L.; Song, X.-J.; Du, S.-S.; Mehraj, V.; et al. Baseline Naive CD4+ T-cell Level Predicting Immune Reconstitution in Treated HIV-infected Late Presenters. Chin. Med. J. 2016, 129, 2683–2690. [Google Scholar] [CrossRef]
- Carvalho-Silva, W.H.V.; Andrade-Santos, J.L.; Souto, F.O.; Coelho, A.V.C.; Crovella, S.; Guimarães, R.L. Immunological recovery failure in cART-treated HIV-positive patients is associated with reduced thymic output and RTE CD4+ T cell death by pyroptosis. J. Leukoc. Biol. 2020, 107, 85–94. [Google Scholar] [CrossRef]
- Aiuti, F.; Mezzaroma, I. Failure to reconstitute CD4+ T-cells despite suppression of HIV replication under HAART. Aids Rev. 2006, 8, 88–97. [Google Scholar]
- He, S.; Zhang, Z.; Fu, Y.; Qin, C.; Li, S.; Han, X.; Xu, J.; Liu, J.; Jiang, Y.; Shang, H. Thymic Function Is Most Severely Impaired in Chronic HIV-1 Infection, but Individuals with Faster Disease Progression during Early HIV-1 Infection Expressed Lower Levels of RTEs. JAIDS 2015, 70, 472–478. [Google Scholar] [CrossRef]
- Dries, L.V.D.; Claassen, M.A.; Groothuismink, Z.M.; van Gorp, E.; Boonstra, A. Immune activation in prolonged cART-suppressed HIV patients is comparable to that of healthy controls. Virology 2017, 509, 133–139. [Google Scholar] [CrossRef]
- Lederman, M.M.; Calabrese, L.; Funderburg, N.T.; Clagett, B.; Medvik, K.; Bonilla, H.; Gripshover, B.; Salata, R.A.; Taege, A.; Lisgaris, M.; et al. Immunologic Failure Despite Suppressive Antiretroviral Therapy Is Related to Activation and Turnover of Memory CD4 Cells. J. Infect. Dis. 2011, 204, 1217–1226. [Google Scholar] [CrossRef]
- Robbins, G.K.; Spritzler, J.G.; Chan, E.S.; Asmuth, D.M.; Gandhi, R.T.; Rodriguez, B.; Skowron, G.; Skolnik, P.R.; Shafer, R.W.; Pollard, R.B.; et al. Incomplete Reconstitution of T Cell Subsets on Combination Antiretroviral Therapy in the AIDS Clinical Trials Group Protocol 384. Clin. Infect. Dis. 2009, 48, 350–361. [Google Scholar] [CrossRef]
- Jevtović, D.; Salemović, D.; Ranin, J.; Pešić, I.; Žerjav, S.; Djurković-Djaković, O. The dissociation between virological and immunological responses to HAART. Biomed. Pharmacother. 2005, 59, 446–451. [Google Scholar] [CrossRef]
- Nanzigu, S.; Kiguba, R.; Kabanda, J.; Jackson, M.; Waako, P.; Kityo, C.; Makumbi, F. Poor immunological recovery among severely immunosuppressed antiretroviral therapy-naïve Ugandans. HIV/AIDS Res. Palliat. Care 2013, 5, 309–319. [Google Scholar] [CrossRef] [PubMed]
- Vivancos-Gallego, M.J.; Okhai, H.; Perez-Elías, M.J.; Gomez-Ayerbe, C.; Moreno-Zamora, A.; Casado, J.L.; Quereda, C.; Sanz, J.M.; Sanchez-Conde, M.; Serrano-Villar, S.; et al. CD4+:CD8+ T-cell Ratio Changes in People with HIV Receiving Antiretroviral Treatment. Antivir. Ther. 2021, 25, 91–100. [Google Scholar] [CrossRef] [PubMed]
- Lange, C.G.; Valdez, H.; Medvik, K.; Asaad, R.; Lederman, M.M. CD4+ T-Lymphocyte Nadir and the Effect of Highly Active Antiretroviral Therapy on Phenotypic and Functional Immune Restoration in HIV-1 Infection. Clin. Immunol. 2002, 102, 154–161. [Google Scholar] [CrossRef]
- D’Amico, R.; Yang, Y.; Mildvan, N.; Evans, S.R.; Schnizlein-Bick, C.T.; Hafner, R.; Webb, N.; Basar, M.; Zackin, R.; Jacobson, M.A. Lower CD4+ T Lymphocyte Nadirs May Indicate Limited Immune Reconstitution in HIV-1 Infected Individuals on Potent Antiretroviral Therapy: Analysis of Immunophenotypic Marker Results of AACTG 5067. J. Clin. Immunol. 2005, 25, 106–115. [Google Scholar] [CrossRef] [PubMed]
- Massanella, M.; Negredo, E.; Clotet, B.; Blanco, J. Immunodiscordant responses to HAART–Mechanisms and consequences. Expert Rev. Clin. Immunol. 2013, 9, 1135–1149. [Google Scholar] [CrossRef]
- Song, A.; Liu, X.; Huang, X.; Meyers, K.; Oh, D.-Y.; Hou, J.; Xia, W.; Su, B.; Wang, N.; Lu, X.; et al. From CD4-Based Initiation to Treating All HIV-Infected Adults Immediately: An Evidence-Based Meta-analysis. Front. Immunol. 2018, 9, 212. [Google Scholar] [CrossRef]
- Benveniste, O.; Flahault, A.; Rollot, F.; Elbim, C.; Estaquier, J.; Pédron, B.; Duval, X.; Dereuddre-Bosquet, N.; Clayette, P.; Sterkers, G.; et al. Mechanisms Involved in the Low-Level Regeneration of CD4+Cells in HIV-1–Infected Patients Receiving Highly Active Antiretroviral Therapy Who Have Prolonged Undetectable Plasma Viral Loads. J. Infect. Dis. 2005, 191, 1670–1679. [Google Scholar] [CrossRef]
- Darraj, M.; Shafer, L.A.; Chan, S.; Kasper, K.; Keynan, Y. Rapid CD4 decline prior to antiretroviral therapy predicts subsequent failure to reconstitute despite HIV viral suppression. J. Infect. Public Health 2018, 11, 265–269. [Google Scholar] [CrossRef]
- Muscatello, A.; Nozza, S.; Fabbiani, M.; De Benedetto, I.; Ripa, M.; Dell’Acqua, R.; Antinori, A.; Pinnetti, C.; Calcagno, A.; Ferrara, M.; et al. Enhanced Immunological Recovery With Early Start of Antiretroviral Therapy During Acute or Early HIV Infection–Results of Italian Network of ACuTe HIV InfectiON (INACTION) Retrospective Study. Pathog. Immun. 2020, 5, 8–33. [Google Scholar] [CrossRef] [PubMed]
- Okoye, A.A.; Picker, L.J. CD4+T-cell depletion in HIV infection: Mechanisms of immunological failure. Immunol. Rev. 2013, 254, 54–64. [Google Scholar] [CrossRef]
- Kelley, C.F.; Kitchen, C.M.R.; Hunt, P.W.; Rodriguez, B.; Hecht, F.M.; Kitahata, M.; Crane, H.M.; Willig, J.; Mugavero, M.; Saag, M.; et al. Incomplete Peripheral CD4+Cell Count Restoration in HIV-Infected Patients Receiving Long-Term Antiretroviral Treatment. Clin. Infect. Dis. 2009, 48, 787–794. [Google Scholar] [CrossRef]
- Autran, B.; Carcelain, G.; Li, T.S.; Blanc, C.; Mathez, D.; Tubiana, R.; Katlama, C.; Debré, P.; Leibowitch, J. Positive Effects of Combined Antiretroviral Therapy on CD4 + T Cell Homeostasis and Function in Advanced HIV Disease. Science 1997, 277, 112–116. [Google Scholar] [CrossRef] [PubMed]
- Michael, C.G.; Kirk, O.; Mathiesen, L.; Nielsen, S.D. The Naive CD4+ Count in HIV-1-infected Patients at Time of Initiation of Highly Active Antiretroviral Therapy is Strongly Associated with the Level of Immunological Recovery. Scand. J. Infect. Dis. 2002, 34, 45–49. [Google Scholar] [CrossRef]
- Saule, P.; Trauet, J.; Dutriez, V.; Lekeux, V.; Dessaint, J.-P.; Labalette, M. Accumulation of memory T cells from childhood to old age: Central and effector memory cells in CD4+ versus effector memory and terminally differentiated memory cells in CD8+ compartment. Mech. Ageing Dev. 2006, 127, 274–281. [Google Scholar] [CrossRef]
- Kumar, B.V.; Connors, T.; Farber, D.L. Human T Cell Development, Localization, and Function throughout Life. Immunity 2018, 48, 202–213. [Google Scholar] [CrossRef] [PubMed]
- Kolte, L.; Ryder, L.P.; Albrecht-Beste, E.; Jensen, F.K.; Nielsen, S.D. HIV-infected Patients with a Large Thymus Maintain Higher CD4 Counts in a 5-year Follow-up Study of Patients Treated with Highly Active Antiretroviral Therapy. Scand. J. Immunol. 2009, 70, 608–613. [Google Scholar] [CrossRef] [PubMed]
- Dion, M.-L.; Poulin, J.-F.O.; Bordi, R.; Sylvestre, M.; Corsini, R.; Kettaf, N.; Dalloul, A.; Boulassel, M.-R.; Debré, P.; Routy, J.-P.; et al. HIV Infection Rapidly Induces and Maintains a Substantial Suppression of Thymocyte Proliferation T Cell Receptor Excision Circles (TRECs), Molecular Markers of Distinct T Cell Receptor Rearrangements Occurring at Different Stages of Thymocyte Develop. Immunity 2004, 21, 757–768. [Google Scholar] [CrossRef] [PubMed]
- World Health Organization (WHO). Consolidated Guidelines on the Use of Antiretroviral Drugs for Treating and Preventing HIV Infection: Recommendations for a Public Health Approach; World Health Organization WHO: Geneva, Switzerland, 2016. [Google Scholar] [CrossRef]
- Manjati, T.; Nkambule, B.; Ipp, H.; Africa, S.; Hospital, T.; Africa, S.; Sciences, M. Immune Activation Is Associated with Decreased Thymic Function in Asymptomatic, Untreated HIV- Infected Individuals Research Design. S. Afr. J. HIV Med. 2016, 17, 1–6. [Google Scholar] [CrossRef] [PubMed]
- Bandera, A.; Ferrario, G.; Saresella, M.; Marventano, I.; Soria, A.; Zanini, F.; Sabbatini, F.; Airoldi, M.; Marchetti, G.; Franzetti, F.; et al. CD4+ T Cell Depletion, Immune Activation and Increased Production of Regulatory T Cells in the Thymus of HIV-Infected Individuals. PLoS ONE 2010, 5, e10788. [Google Scholar] [CrossRef] [PubMed]
- Hunt, P.W.; Deeks, S.G.; Rodriguez, B.; Valdez, H.; Shade, S.B.; Abrams, D.I.; Kitahata, M.M.; Krone, M.; Neilands, T.B.; Brand, R.J.; et al. Continued CD4 cell count increases in HIV-infected adults experiencing 4 years of viral suppression on antiretroviral therapy. Aids 2003, 17, 1907–1915. [Google Scholar] [CrossRef] [PubMed]
- Kaufmann, G.R.; Bloch, M.; Finlayson, R.; Zaunders, J.; Smith, D.; Cooper, D.A. The extent of HIV-1-related immunodeficiency and age predict the long-term CD4 T lymphocyte response to potent antiretroviral therapy. Aids 2002, 16, 359–367. [Google Scholar] [CrossRef] [PubMed]
- Wang, Y.; Dong, C.; Han, Y.; Gu, Z.; Sun, C. Immunosenescence, aging and successful aging. Front. Immunol. 2022, 13, 942796. [Google Scholar] [CrossRef]
- Rodrigues, L.P.; Teixeira, V.R.; Alencar-Silva, T.; Simonassi-Paiva, B.; Pereira, R.W.; Pogue, R.; Carvalho, J.L. Hallmarks of aging and immunosenescence: Connecting the dots. Cytokine Growth Factor Rev. 2021, 59, 9–21. [Google Scholar] [CrossRef]
- Desai, A.; Grolleau-Julius, A.; Yung, R. Leukocyte function in the aging immune system. J. Leukoc. Biol. 2010, 87, 1001–1009. [Google Scholar] [CrossRef]
- Cobos Jiménez, V.; Wit, F.W.N.M.; Joerink, M.; Maurer, I.; Harskamp, A.M.; Schouten, J.; Prins, M.; Van Leeuwen, E.M.M.; Booiman, T.; Deeks, S.G.; et al. T-Cell Activation Independently Associates with Immune Senescence in Long-Term Antiretroviral Drug-Treated HIV-1-Infected Individuals. Univ. New South Wales 2016, 214, 216–225. [Google Scholar]
- Nakanjako, D.; Ssewanyana, I.; Mayanja-Kizza, H.; Kiragga, A.; Colebunders, R.; Manabe, Y.C.; Nabatanzi, R.; Kamya, M.R.; Cao, H. High T-cell immune activation and immune exhaustion among individuals with suboptimal CD4 recovery after 4 years of antiretroviral therapy in an African cohort. BMC Infect. Dis. 2011, 11, 43. [Google Scholar] [CrossRef]
- Deeks, S.G.; Kitchen, C.M.R.; Liu, L.; Guo, H.; Gascon, R.; Narváez, A.B.; Hunt, P.; Martin, J.N.; Kahn, J.O.; Levy, J.; et al. Immune activation set point during early HIV infection predicts subsequent CD4+ T-cell changes independent of viral load. Blood 2004, 104, 942–947. [Google Scholar] [CrossRef]
- Hatano, H. Immune activation and HIV persistence. Curr. Opin. HIV AIDS 2013, 8, 211–216. [Google Scholar] [CrossRef]
- Lok, J.J.; Hunt, P.W.; Collier, A.C.; Benson, C.A.; Witt, M.D.; Luque, A.E.; Deeks, S.G.; Bosch, R.J. The impact of age on the prognostic capacity of CD8+ T-cell activation during suppressive antiretroviral therapy. Aids 2013, 27, 2101–2110. [Google Scholar] [CrossRef]
- Warren, J.; Clutton, G.; Goonetilleke, N. Harnessing CD8+ T Cells Under HIV Antiretroviral Therapy. Front. Immunol. 2019, 10, 291. [Google Scholar] [CrossRef]
- Boucher, D.; Chen, K.W.; Schroder, K. Burn the house, save the day: Pyroptosis in pathogen restriction. Inflammasome 2015, 2, 1–6. [Google Scholar] [CrossRef]
- Doitsh, G.; Greene, W.C. Dissecting How CD4 T Cells Are Lost During HIV Infection. Cell Host Microbe 2016, 19, 280–291. [Google Scholar] [CrossRef]
- Galloway, N.L.; Doitsh, G.; Monroe, K.M.; Yang, Z.; Muñoz-Arias, I.; Levy, D.N.; Greene, W.C. Cell-to-Cell Transmission of HIV-1 Is Required to Trigger Pyroptotic Death of Lymphoid-Tissue-Derived CD4 T Cells. Cell Rep. 2015, 12, 1555–1563. [Google Scholar] [CrossRef]
- Jain, A.; Song, R.; Wakeland, E.K.; Pasare, C. T cell-intrinsic IL-1R signaling licenses effector cytokine production by memory CD4 T cells. Nat. Commun. 2018, 9, 3185. [Google Scholar] [CrossRef]
- Ben-Sasson, S.Z.; Hu-Li, J.; Quiel, J.; Cauchetaux, S.; Ratner, M.; Shapira, I.; Dinarello, C.A.; Paul, W.E. IL-1 acts directly on CD4 T cells to enhance their antigen-driven expansion and differentiation. Proc. Natl. Acad. Sci. USA 2009, 106, 7119–7124. [Google Scholar] [CrossRef] [PubMed]
- Osuji, F.N.; Onyenekwe, C.C.; Ahaneku, J.E.; Ukibe, N.R. The effects of highly active antiretroviral therapy on the serum levels of pro-inflammatory and anti-inflammatory cytokines in HIV infected subjects. J. Biomed. Sci. 2018, 25, 88. [Google Scholar] [CrossRef] [PubMed]
- De Paoli, P. Immunological Effects of Interleukin-2 Therapy in Human Immunodeficiency Virus-Positive Subjects. Clin. Diagn. Lab. Immunol. 2001, 8, 671–677. [Google Scholar] [CrossRef] [PubMed]
- Shive, C.L.; Freeman, M.L.; Younes, S.-A.; Kowal, C.M.; Canaday, D.H.; Rodriguez, B.; Lederman, M.M.; Anthony, D.D. Markers of T Cell Exhaustion and Senescence and Their Relationship to Plasma TGF-β Levels in Treated HIV+ Immune Non-responders. Front. Immunol. 2021, 12, 638010. [Google Scholar] [CrossRef] [PubMed]
- Srikanth, P.; Castillo, R.C.; Sridharan, G.; John, T.J.; Zachariah, A.; Mathai, D.; Schwartz, D.H. Increase in plasma IL-10 levels and rapid loss of CD4+ T cells among HIV-infected individuals in south India. Int. J. STD AIDS 2000, 11, 49–51. [Google Scholar] [CrossRef] [PubMed]
- da Silva, R.C.; Alves, N.M.P.; Silva, M.L.G.; Agrelli, A.; Coelho, A.V.C.; Guimarães, R.L.; Arraes, L.C.; Crovella, S.; Brandão, L.A.C. Brief Report: Polymorphisms in TNF-α/TNFR1 Pathway Genes Are Associated With CD4+ T-Cell Recovery in HIV-1–Infected Individuals on Antiretroviral Therapy. J. Acquir. Immune Defic. Syndr. 2021, 88, 322–327. [Google Scholar] [CrossRef] [PubMed]
- Blanco, J.; Alejos, B.; Moreno, S. Impact of dolutegravir and efavirenz on immune recovery markers: Results from a randomized clinical trial. Clin. Microbiol. Infect. 2018, 24, 900–907. [Google Scholar] [CrossRef]
- Ministério da Saúde. Protocolo Clínico e Diretrizes Terapêuticas Para Manejo Da Infecção Pelo HIV Em Adultos; Boletim Epidemiológico HIV/Aids; Ministério da Saúde. Secretaria de Vigilância em Saúde. Departamento de Vigilância, Prevenção e Controle das Infecções Sexualmente Transmissíveis, do HIV/Aids e das Hepatites Virais: Brasília, Brasil, 2018; ISBN 9788533426405.






| Variables | INR n = 13 (%) | IR n = 31 (%) | p | |
|---|---|---|---|---|
| Sex | Male | 11 (84.6) | 22 (71.0) | 0.461 a |
| Female | 2 (15.4) | 9 (29.0) | ||
| Age (years old) at ART start date * | 41.8 ± 3.0 | 33.7 ± 2.1 | 0.041 | |
| Body mass (kg) * | 74.6 ± 4.4 | 75.3 ± 2.5 | 0.892 | |
| Time (weeks) to start ART post-diagnosis ** | 2.0 (1.0–9.5) | 8.0 (3.0–9.0) | 0.176 | |
| Detailed ART regimens, NRTI + 3TC + (third option) | ABC + 3TC + DTG | 1 (7.7) | 0 (0.0) | 0.571 b |
| ABC + 3TC + NVP | 0 (0.0) | 1 (3.2) | ||
| TDF + 3TC + ATV/r | 2 (15.4)) | 4 (12.9) | ||
| TDF + 3TC + LPV/r | 0 (0.0) | 1 (3.2) | ||
| TDF + 3TC + DTG | 7 (53.8) | 14 (45.2) | ||
| TDF + 3TC + EFZ | 3 (23.1) | 11 (35.5) | ||
| ART regimens, stratified by classes | 2 NRTI + INI | 8 (61.5) | 14 (45.2) | 0.564 b |
| 2 NRTI + IP/r | 2 (15.4) | 5 (16.1) | ||
| 2 NRTI + NNRTI | 3 (23.1) | 12 (38.7) | ||
| ART regimen change c | 3 (23.1) | 7 (22.6) | 1.000 a | |
| Pre-treatment CD4+ T cell count (cells/µL) * | 153.9 ± 38.8 | 554.5 ± 64.9 | <0.001 | |
| Pre-treatment CD8+ T cell count (cells/µL) * | 718.5 ± 251.0 | 842.5 ± 201.4 | 0.734 | |
| CD4+ T cell count after 18 months of ART (cells/µL) * | 307.9 ± 37.6 | 816.6 ± 81.8 | <0.001 | |
| Pre-treatment CD4/CD8 ratio* | 0.12 ± 0.05 | 0.60 ± 0.10 | 0.010 | |
| CD4/CD8 ratio after 18 months of ART * | 0.48 ± 0.08 | 1.34 ± 0.13 | <0.001 | |
| Pre-CD4+ (%) * | 9.9 ± 2.2 | 25.0 ± 1.7 | <0.001 | |
| Pre-CD8+ (%) * | 65.4 ± 8.4 | 47.1 ± 4.8 | 0.008 | |
| CD4+ (%) after 18 months of ART * | 19.5 ± 2.1 | 38.2 ± 1.6 | <0.001 | |
| CD8+ (%) after 18 months of ART * | 46.4 ± 3.4 | 34.4 ± 1.8 | 0.001 | |
| Pre-treatment PVL (log10 RNA copies/mL) * | 4.7 ± 0.4 | 4.1 ± 0.2 | 0.129 | |
Disclaimer/Publisher’s Note: The statements, opinions and data contained in all publications are solely those of the individual author(s) and contributor(s) and not of MDPI and/or the editor(s). MDPI and/or the editor(s) disclaim responsibility for any injury to people or property resulting from any ideas, methods, instructions or products referred to in the content. |
© 2023 by the authors. Licensee MDPI, Basel, Switzerland. This article is an open access article distributed under the terms and conditions of the Creative Commons Attribution (CC BY) license (https://creativecommons.org/licenses/by/4.0/).
Share and Cite
Dos Santos Guedes, M.C.; Carvalho-Silva, W.H.V.; Andrade-Santos, J.L.; Brelaz-de-Castro, M.C.A.; Souto, F.O.; Guimarães, R.L. Thymic Exhaustion and Increased Immune Activation Are the Main Mechanisms Involved in Impaired Immunological Recovery of HIV-Positive Patients under ART. Viruses 2023, 15, 440. https://doi.org/10.3390/v15020440
Dos Santos Guedes MC, Carvalho-Silva WHV, Andrade-Santos JL, Brelaz-de-Castro MCA, Souto FO, Guimarães RL. Thymic Exhaustion and Increased Immune Activation Are the Main Mechanisms Involved in Impaired Immunological Recovery of HIV-Positive Patients under ART. Viruses. 2023; 15(2):440. https://doi.org/10.3390/v15020440
Chicago/Turabian StyleDos Santos Guedes, Maria Carolina, Wlisses Henrique Veloso Carvalho-Silva, José Leandro Andrade-Santos, Maria Carolina Accioly Brelaz-de-Castro, Fabrício Oliveira Souto, and Rafael Lima Guimarães. 2023. "Thymic Exhaustion and Increased Immune Activation Are the Main Mechanisms Involved in Impaired Immunological Recovery of HIV-Positive Patients under ART" Viruses 15, no. 2: 440. https://doi.org/10.3390/v15020440
APA StyleDos Santos Guedes, M. C., Carvalho-Silva, W. H. V., Andrade-Santos, J. L., Brelaz-de-Castro, M. C. A., Souto, F. O., & Guimarães, R. L. (2023). Thymic Exhaustion and Increased Immune Activation Are the Main Mechanisms Involved in Impaired Immunological Recovery of HIV-Positive Patients under ART. Viruses, 15(2), 440. https://doi.org/10.3390/v15020440
