Isolation and Characterization of New Bacteriophages against Staphylococcal Clinical Isolates from Diabetic Foot Ulcers
Abstract
1. Introduction
2. Materials and Methods
2.1. Bacterial Strains and Growth Conditions
2.2. Phage Isolation
2.3. Phage Amplification
2.4. Transmission Electronic Microscopy (TEM) Imaging
2.5. Phage Whole-Genome Sequencing and Analysis
2.6. Phage Host Range
2.7. Biofilm Test
2.8. Isolation of Phage-Resistant S. aureus Mutants and Sequencing
2.9. Statistical Analysis
3. Results
3.1. Phage Isolation and Morphology
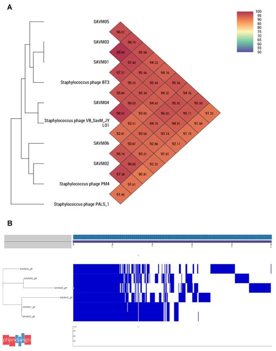
3.2. Phage Whole-Genome Analysis
3.3. Phage Host Range and Lytic Activity Analysis
3.4. Effect of Phage Treatment on Biofilms
3.5. S. aureus Phage-Resistant Mutant Analysis
4. Discussion
Supplementary Materials
Author Contributions
Funding
Institutional Review Board Statement
Informed Consent Statement
Data Availability Statement
Acknowledgments
Conflicts of Interest
References
- Lipsky, B.A.; Senneville, É.; Abbas, Z.G.; Aragón-Sánchez, J.; Diggle, M.; Embil, J.M.; Kono, S.; Lavery, L.A.; Malone, M.; van Asten, S.A.; et al. Guidelines on the Diagnosis and Treatment of Foot Infection in Persons with Diabetes (IWGDF 2019 Update). Diabetes/Metab. Res. Rev. 2020, 36, e3280. [Google Scholar] [CrossRef] [PubMed]
- Lavery, L.A.; Armstrong, D.G.; Wunderlich, R.P.; Mohler, M.J.; Wendel, C.S.; Lipsky, B.A. Risk Factors for Foot Infections in Individuals with Diabetes. Diabetes Care 2006, 29, 1288–1293. [Google Scholar] [CrossRef] [PubMed]
- Prompers, L.; Huijberts, M.; Apelqvist, J.; Jude, E.; Piaggesi, A.; Bakker, K.; Edmonds, M.; Holstein, P.; Jirkovska, A.; Mauricio, D.; et al. High Prevalence of Ischaemia, Infection and Serious Comorbidity in Patients with Diabetic Foot Disease in Europe. Baseline Results from the Eurodiale Study. Diabetologia 2007, 50, 18–25. [Google Scholar] [CrossRef] [PubMed]
- Jneid, J.; Cassir, N.; Schuldiner, S.; Jourdan, N.; Sotto, A.; Lavigne, J.-P.; La Scola, B. Exploring the Microbiota of Diabetic Foot Infections with Culturomics. Front. Cell. Infect. Microbiol. 2018, 8, 282. [Google Scholar] [CrossRef]
- Senneville, E.; Melliez, H.; Beltrand, E.; Legout, L.; Valette, M.; Cazaubie, M.; Cordonnier, M.; Caillaux, M.; Yazdanpanah, Y.; Mouton, Y. Culture of Percutaneous Bone Biopsy Specimens for Diagnosis of Diabetic Foot Osteomyelitis: Concordance With Ulcer Swab Cultures. Clin. Infect. Dis. 2006, 42, 57–62. [Google Scholar] [CrossRef]
- Argemi, X.; Hansmann, Y.; Prola, K.; Prévost, G. Coagulase-Negative Staphylococci Pathogenomics. Int. J. Mol. Sci. 2019, 20, 1215. [Google Scholar] [CrossRef]
- Michels, R.; Last, K.; Becker, S.L.; Papan, C. Update on Coagulase-Negative Staphylococci—What the Clinician Should Know. Microorganisms 2021, 9, 830. [Google Scholar] [CrossRef]
- Ahmad-Mansour, N.; Plumet, L.; Huc-Brandt, S.; Magnan, C.; Yahiaoui-Martinez, A.; Kissa, K.; Pantel, A.; Lavigne, J.-P.; Molle, V. Investigating Pathogenicity and Virulence of Staphylococcus pettenkoferi: An Emerging Pathogen. Int. J. Mol. Sci. 2021, 22, 13614. [Google Scholar] [CrossRef]
- Magnan, C.; Ahmad-Mansour, N.; Pouget, C.; Morsli, M.; Huc-Brandt, S.; Pantel, A.; Dunyach-Remy, C.; Sotto, A.; Molle, V.; Lavigne, J.-P. Phenotypic and Genotypic Virulence Characterisation of Staphylococcus pettenkoferi Strains Isolated from Human Bloodstream and Diabetic Foot Infections. Int. J. Mol. Sci. 2022, 23, 15476. [Google Scholar] [CrossRef]
- Seng, P.; Barbe, M.; Pinelli, P.O.; Gouriet, F.; Drancourt, M.; Minebois, A.; Cellier, N.; Lechiche, C.; Asencio, G.; Lavigne, J.P.; et al. Staphylococcus caprae Bone and Joint Infections: A Re-Emerging Infection? Clin. Microbiol. Infect. 2014, 20, O1052–O1058. [Google Scholar] [CrossRef]
- Pouget, C.; Dunyach-Remy, C.; Pantel, A.; Schuldiner, S.; Sotto, A.; Lavigne, J.-P. Biofilms in Diabetic Foot Ulcers: Significance and Clinical Relevance. Microorganisms 2020, 8, 1580. [Google Scholar] [CrossRef] [PubMed]
- Pouget, C.; Dunyach-Remy, C.; Pantel, A.; Boutet-Dubois, A.; Schuldiner, S.; Sotto, A.; Lavigne, J.-P.; Loubet, P. Alternative Approaches for the Management of Diabetic Foot Ulcers. Front. Microbiol. 2021, 12, 747618. [Google Scholar] [CrossRef] [PubMed]
- Wittebole, X.; De Roock, S.; Opal, S.M. A Historical Overview of Bacteriophage Therapy as an Alternative to Antibiotics for the Treatment of Bacterial Pathogens. Virulence 2014, 5, 226–235. [Google Scholar] [CrossRef] [PubMed]
- Plumet, L.; Ahmad-Mansour, N.; Dunyach-Remy, C.; Kissa, K.; Sotto, A.; Lavigne, J.-P.; Costechareyre, D.; Molle, V. Bacteriophage Therapy for Staphylococcus aureus Infections: A Review of Animal Models, Treatments, and Clinical Trials. Front. Cell. Infect. Microbiol. 2022, 12, 907314. [Google Scholar] [CrossRef]
- Romero-Calle, D.; Guimarães Benevides, R.; Góes-Neto, A.; Billington, C. Bacteriophages as Alternatives to Antibiotics in Clinical Care. Antibiotics 2019, 8, 138. [Google Scholar] [CrossRef]
- Clavijo-Coppens, F.; Torres-Barcelo, C.; Ansaldi, M.; Taveau, N.; Costechareyre, D. Phage-Mediated Biocontrol Against Plant Pathogenic Bacteria. In Biocontrol of Plant Disease; John Wiley & Sons, Ltd.: Hoboken, NJ, USA, 2022; pp. 173–216. ISBN 978-1-394-18827-7. [Google Scholar]
- Göller, P.C.; Elsener, T.; Lorgé, D.; Radulovic, N.; Bernardi, V.; Naumann, A.; Amri, N.; Khatchatourova, E.; Coutinho, F.H.; Loessner, M.J.; et al. Multi-Species Host Range of Staphylococcal Phages Isolated from Wastewater. Nat. Commun. 2021, 12, 6965. [Google Scholar] [CrossRef]
- Abatángelo, V.; Peressutti Bacci, N.; Boncompain, C.A.; Amadio, A.A.; Carrasco, S.; Suárez, C.A.; Morbidoni, H.R. Broad-Range Lytic Bacteriophages That Kill Staphylococcus aureus Local Field Strains. PLoS ONE 2017, 12, e0181671. [Google Scholar] [CrossRef]
- Melo, L.D.R.; Brandão, A.; Akturk, E.; Santos, S.B.; Azeredo, J. Characterization of a New Staphylococcus aureus Kayvirus Harboring a Lysin Active against Biofilms. Viruses 2018, 10, 182. [Google Scholar] [CrossRef]
- Łubowska, N.; Grygorcewicz, B.; Kosznik-Kwaśnicka, K.; Zauszkiewicz-Pawlak, A.; Węgrzyn, A.; Dołęgowska, B.; Piechowicz, L. Characterization of the Three New Kayviruses and Their Lytic Activity Against Multidrug-Resistant Staphylococcus aureus. Microorganisms 2019, 7, 471. [Google Scholar] [CrossRef]
- Fish, R.; Kutter, E.; Wheat, G.; Blasdel, B.; Kutateladze, M.; Kuhl, S. Bacteriophage Treatment of Intransigent Diabetic Toe Ulcers: A Case Series. J. Wound Care 2016, 25, 7. [Google Scholar] [CrossRef]
- Kifelew, L.G.; Warner, M.S.; Morales, S.; Vaughan, L.; Woodman, R.; Fitridge, R.; Mitchell, J.G.; Speck, P. Efficacy of Phage Cocktail AB-SA01 Therapy in Diabetic Mouse Wound Infections Caused by Multidrug-Resistant Staphylococcus aureus. BMC Microbiol. 2020, 20, 204. [Google Scholar] [CrossRef] [PubMed]
- Lee, I.; Ouk Kim, Y.; Park, S.-C.; Chun, J. OrthoANI: An Improved Algorithm and Software for Calculating Average Nucleotide Identity. Int. J. Syst. Evol. Microbiol. 2016, 66, 1100–1103. [Google Scholar] [CrossRef] [PubMed]
- Aziz, R.K.; Bartels, D.; Best, A.A.; DeJongh, M.; Disz, T.; Edwards, R.A.; Formsma, K.; Gerdes, S.; Glass, E.M.; Kubal, M.; et al. The RAST Server: Rapid Annotations Using Subsystems Technology. BMC Genom. 2008, 9, 75. [Google Scholar] [CrossRef] [PubMed]
- Hadfield, J.; Croucher, N.J.; Goater, R.J.; Abudahab, K.; Aanensen, D.M.; Harris, S.R. Phandango: An Interactive Viewer for Bacterial Population Genomics. Bioinformatics 2018, 34, 292–293. [Google Scholar] [CrossRef] [PubMed]
- Sundarrajan, S.; Raghupatil, J.; Vipra, A.; Narasimhaswamy, N.; Saravanan, S.; Appaiah, C.; Poonacha, N.; Desai, S.; Nair, S.; Bhatt, R.N.; et al. Bacteriophage-Derived CHAP Domain Protein, P128, Kills Staphylococcus Cells by Cleaving Interpeptide Cross-Bridge of Peptidoglycan. Microbiology 2014, 160, 2157–2169. [Google Scholar] [CrossRef][Green Version]
- Oduor, J.M.O.; Kadija, E.; Nyachieo, A.; Mureithi, M.W.; Skurnik, M. Bioprospecting Staphylococcus Phages with Therapeutic and Bio-Control Potential. Viruses 2020, 12, 133. [Google Scholar] [CrossRef]
- Ravindranath, B.S.; Krishnamurthy, V.; Krishna, V.; Vasudevanayaka, K.B.L. In Silico Analyses of Metabolic Pathway and Protein Interaction Network for Identification of next Gen Therapeutic Targets in Chlamydophila pneumoniae. Bioinformation 2013, 9, 605–609. [Google Scholar] [CrossRef]
- Stapleton, M.R.; Horsburgh, M.J.; Hayhurst, E.J.; Wright, L.; Jonsson, I.-M.; Tarkowski, A.; Kokai-Kun, J.F.; Mond, J.J.; Foster, S.J. Characterization of IsaA and SceD, Two Putative Lytic Transglycosylases of Staphylococcus aureus. J. Bacteriol. 2007, 189, 7316–7325. [Google Scholar] [CrossRef]
- Głowacka-Rutkowska, A.; Ulatowska, M.; Empel, J.; Kowalczyk, M.; Boreczek, J.; Łobocka, M. A Kayvirus Distant Homolog of Staphylococcal Virulence Determinants and VISA Biomarker Is a Phage Lytic Enzyme. Viruses 2020, 12, 292. [Google Scholar] [CrossRef]
- Fanaei Pirlar, R.; Wagemans, J.; Ponce Benavente, L.; Lavigne, R.; Trampuz, A.; Gonzalez Moreno, M. Novel Bacteriophage Specific against Staphylococcus epidermidis and with Antibiofilm Activity. Viruses 2022, 14, 1340. [Google Scholar] [CrossRef]
- Melo, L.D.R.; Sillankorva, S.; Ackermann, H.-W.; Kropinski, A.M.; Azeredo, J.; Cerca, N. Isolation and Characterization of a New Staphylococcus epidermidis Broad-Spectrum Bacteriophage. J. Gen. Virol. 2014, 95, 506–515. [Google Scholar] [CrossRef] [PubMed]
- Gutiérrez, D.; Martínez, B.; Rodríguez, A.; García, P. Genomic Characterization of Two Staphylococcus epidermidis Bacteriophages with Anti-Biofilm Potential. BMC Genom. 2012, 13, 228. [Google Scholar] [CrossRef] [PubMed]
- Ackermann, H.-W. Phage Classification and Characterization. In Bacteriophages; Clokie, M.R.J., Kropinski, A.M., Eds.; Methods in Molecular Biology; Humana Press: Totowa, NJ, USA, 2009; Volume 501, pp. 127–140. ISBN 978-1-58829-682-5. [Google Scholar]
- Barylski, J.; Enault, F.; Dutilh, B.E.; Schuller, M.B.; Edwards, R.A.; Gillis, A.; Klumpp, J.; Knezevic, P.; Krupovic, M.; Kuhn, J.H.; et al. Analysis of Spounaviruses as a Case Study for the Overdue Reclassification of Tailed Phages. Syst. Biol. 2019, 69, 110–123. [Google Scholar] [CrossRef] [PubMed]
- Ji, Y.; Cheng, M.; Zhai, S.; Xi, H.; Cai, R.; Wang, Z.; Zhang, H.; Wang, X.; Xue, Y.; Li, X.; et al. Preventive Effect of the Phage VB-SavM-JYL01 on Rabbit Necrotizing Pneumonia Caused by Staphylococcus aureus. Vet. Microbiol. 2019, 229, 72–80. [Google Scholar] [CrossRef]
- Barylski, J.; Kropinski, A.M.; Alikhan, N.-F.; Adriaenssens, E.M. ICTV Report ConsortiumYR 2020 ICTV Virus Taxonomy Profile: Herelleviridae. J. Gen. Virol. 2020, 101, 362–363. [Google Scholar] [CrossRef]
- Fernández, L.; Gutiérrez, D.; García, P.; Rodríguez, A. The Perfect Bacteriophage for Therapeutic Applications-A Quick Guide. Antibiotics 2019, 8, E126. [Google Scholar] [CrossRef]
- Glonti, T.; Pirnay, J.-P. In Vitro Techniques and Measurements of Phage Characteristics That Are Important for Phage Therapy Success. Viruses 2022, 14, 1490. [Google Scholar] [CrossRef]
- Abedon, S.T. Lysis from Without. Bacteriophage 2011, 1, 46–49. [Google Scholar] [CrossRef]
- Ross, A.; Ward, S.; Hyman, P. More Is Better: Selecting for Broad Host Range Bacteriophages. Front. Microbiol. 2016, 7, 1352. [Google Scholar] [CrossRef]
- Xie, Y.; Wahab, L.; Gill, J.J. Development and Validation of a Microtiter Plate-Based Assay for Determination of Bacteriophage Host Range and Virulence. Viruses 2018, 10, 189. [Google Scholar] [CrossRef]
- González, S.; Fernández, L.; Gutiérrez, D.; Campelo, A.B.; Rodríguez, A.; García, P. Analysis of Different Parameters Affecting Diffusion, Propagation and Survival of Staphylophages in Bacterial Biofilms. Front. Microbiol. 2018, 9, 2348. [Google Scholar] [CrossRef] [PubMed]
- Alves, D.R.; Gaudion, A.; Bean, J.E.; Perez Esteban, P.; Arnot, T.C.; Harper, D.R.; Kot, W.; Hansen, L.H.; Enright, M.C.; Jenkins, A.T.A. Combined Use of Bacteriophage K and a Novel Bacteriophage to Reduce Staphylococcus aureus Biofilm Formation. Appl. Environ. Microbiol. 2014, 80, 6694–6703. [Google Scholar] [CrossRef] [PubMed]
- Cerca, N.; Oliveira, R.; Azeredo, J. Susceptibility of Staphylococcus epidermidis Planktonic Cells and Biofilms to the Lytic Action of Staphylococcus Bacteriophage K. Lett. Appl Microbiol. 2007, 45, 313–317. [Google Scholar] [CrossRef] [PubMed]
- Kaźmierczak, N.; Grygorcewicz, B.; Roszak, M.; Bochentyn, B.; Piechowicz, L. Comparative Assessment of Bacteriophage and Antibiotic Activity against Multidrug-Resistant Staphylococcus Aureus Biofilms. Int. J. Mol. Sci. 2022, 23, 1274. [Google Scholar] [CrossRef] [PubMed]
- Vandersteegen, K.; Kropinski, A.M.; Nash, J.H.E.; Noben, J.-P.; Hermans, K.; Lavigne, R. Romulus and Remus, Two Phage Isolates Representing a Distinct Clade within the Twortlikevirus Genus, Display Suitable Properties for Phage Therapy Applications. J. Virol. 2013, 87, 3237–3247. [Google Scholar] [CrossRef]
- Podlesek, Z.; Žgur Bertok, D. The DNA Damage Inducible SOS Response Is a Key Player in the Generation of Bacterial Persister Cells and Population Wide Tolerance. Front. Microbiol. 2020, 11, 1785. [Google Scholar] [CrossRef]
- Luo, Y.; Pfuetzner, R.A.; Mosimann, S.; Paetzel, M.; Frey, E.A.; Cherney, M.; Kim, B.; Little, J.W.; Strynadka, N.C.J. Crystal Structure of LexA: A Conformational Switch for Regulation of Self-Cleavage. Cell 2001, 106, 585–594. [Google Scholar] [CrossRef]
- Chan, Y.G.Y.; Frankel, M.B.; Missiakas, D.; Schneewind, O. SagB Glucosaminidase Is a Determinant of Staphylococcus aureus Glycan Chain Length, Antibiotic Susceptibility, and Protein Secretion. J. Bacteriol. 2016, 198, 1123–1136. [Google Scholar] [CrossRef]




| Species | Isolates | Antibiotic Resistance | SAVM | |||||
|---|---|---|---|---|---|---|---|---|
| 01 | 02 | 03 | 04 | 05 | 06 | |||
| Staphylococcus strains | ||||||||
| Staphylococcus aureus | USA300 JE2 * | ERY, OXA | - | + | - | - | - | - |
| SH1000 * | WT | - | + | - | - | - | - | |
| NSA1385 | TET | + | + | + | + | + | + | |
| SARM141 | PEN, OXA, LIN, PRI, OFX | - | - | - | - | - | - | |
| SASM148 | OFX | - | - | - | - | - | - | |
| SAC1 | PEN, ERY | - | + | - | - | - | - | |
| SAI3 | PEN, OXA, GEN, ERY, VAN | - | - | - | - | - | - | |
| SAC4 | PEN, ERY | - | - | - | + | - | + | |
| Staphylococcus pettenkoferi | SP165 | PEN, OXA, ERY, CMN, LIN, OFX, RIF, FOS | + | + | + | + | + | + |
| P003 | WT | + | + | + | + | + | + | |
| P009 | PEN, ERY, CMN, LIN, PRI, SYN, TET, OFX, FUS, FOS | - | - | - | - | - | - | |
| P023 | PEN | - | - | - | - | - | - | |
| Staphylococcus lugdunensis | SL137 | PEN | - | + | - | - | - | - |
| Nim.SL.01 | WT | + | + | + | + | + | - | |
| Nim.SL.02 | WT | - | - | - | - | - | - | |
| Nim.SL.03 | FOS | + | + | + | + | + | - | |
| Staphylococcus caprae | SC108 | PEN, FUS, FOS | - | - | - | - | - | - |
| Nim.SC.01 | FOS | - | - | - | - | - | - | |
| Nim.SC.02 | ERY, FOS | - | - | - | - | - | - | |
| Nim.SC.03 | FOS | + | + | + | + | + | + | |
| Staphylococcus haemolyticus | SH82 | FOS, FUS | + | + | + | + | + | + |
| Staphylococcus epidermidis | SE163 | PEN, OXA, ERY, TET, OFX | - | - | - | - | - | - |
| Gram-positive bacteria | ||||||||
| Enterococcus faecalis | Nim.EF.01 | CMN, SXT | - | - | - | - | - | - |
| Nim.EF.02 | CMN, SXT | - | - | - | - | - | - | |
| Streptococcus agalactiae | Nim.StA.01 | TET | - | - | - | - | - | - |
| Corynebacterium striatum | Nim.CS.04 | PEN, GEN, CMN, SXT, CIP | - | - | - | - | - | - |
| Gram-negative bacteria | ||||||||
| Pseudomonas aeruginosa | PAC1 | ATM | - | - | - | - | - | - |
| PAC2 | PIP, ATM, CAZ | - | - | - | - | - | - | |
| PAC4 | WT | - | - | - | - | - | - | |
| Escherichia coli | Nim.EC.01 | WT | - | - | - | - | - | - |
| 103 | AMX, AMC, TIC, SXT | - | - | - | - | - | - | |
| 104 | AMX, AMC, TIC, FOX | - | - | - | - | - | - | |
Disclaimer/Publisher’s Note: The statements, opinions and data contained in all publications are solely those of the individual author(s) and contributor(s) and not of MDPI and/or the editor(s). MDPI and/or the editor(s) disclaim responsibility for any injury to people or property resulting from any ideas, methods, instructions or products referred to in the content. |
© 2023 by the authors. Licensee MDPI, Basel, Switzerland. This article is an open access article distributed under the terms and conditions of the Creative Commons Attribution (CC BY) license (https://creativecommons.org/licenses/by/4.0/).
Share and Cite
Plumet, L.; Morsli, M.; Ahmad-Mansour, N.; Clavijo-Coppens, F.; Berry, L.; Sotto, A.; Lavigne, J.-P.; Costechareyre, D.; Molle, V. Isolation and Characterization of New Bacteriophages against Staphylococcal Clinical Isolates from Diabetic Foot Ulcers. Viruses 2023, 15, 2287. https://doi.org/10.3390/v15122287
Plumet L, Morsli M, Ahmad-Mansour N, Clavijo-Coppens F, Berry L, Sotto A, Lavigne J-P, Costechareyre D, Molle V. Isolation and Characterization of New Bacteriophages against Staphylococcal Clinical Isolates from Diabetic Foot Ulcers. Viruses. 2023; 15(12):2287. https://doi.org/10.3390/v15122287
Chicago/Turabian StylePlumet, Lucile, Madjid Morsli, Nour Ahmad-Mansour, Fernando Clavijo-Coppens, Laurence Berry, Albert Sotto, Jean-Philippe Lavigne, Denis Costechareyre, and Virginie Molle. 2023. "Isolation and Characterization of New Bacteriophages against Staphylococcal Clinical Isolates from Diabetic Foot Ulcers" Viruses 15, no. 12: 2287. https://doi.org/10.3390/v15122287
APA StylePlumet, L., Morsli, M., Ahmad-Mansour, N., Clavijo-Coppens, F., Berry, L., Sotto, A., Lavigne, J.-P., Costechareyre, D., & Molle, V. (2023). Isolation and Characterization of New Bacteriophages against Staphylococcal Clinical Isolates from Diabetic Foot Ulcers. Viruses, 15(12), 2287. https://doi.org/10.3390/v15122287

