Synthesized Magnolol Derivatives Improve Anti-Micropterus salmoides Rhabdovirus (MSRV) Activity In Vivo
Abstract
:1. Introduction
2. Materials and Methods
2.1. MSRV Virus Strain, Cell Lines, and Largemouth Bass
2.2. Reagents
2.3. Synthesis of Magnolol Derivatives 16 and 17
2.4. Cytotoxicity of Magnolol and Compounds 16 and 17 toward GCO Cells
2.5. Anti-MSRV Activity of Magnolol and Magnolol Derivatives 16 and 17 In Vitro
2.6. RNA Isolation, cDNA Transcription, and qRT-PCR Assay
2.7. Anti-MSRV Activity of Magnolol and Magnolol Derivative 16 In Vitro
2.8. Fluorescence Microscopy Observation of Cell Nucleus Damage
2.9. Effect of Hydrogenated Magnolol on MSRV Infection Steps in Host Cells
2.10. In Vivo Anti-MSRV Activity of Hydrogenated Magnolol
2.11. Statistical Analysis
3. Results
3.1. Synthetization and Characterization of Magnolol Derivatives
3.2. Cytotoxicity and Anti-MSRV Activities of Magnolol and Compounds 16 and 17 on GCO Cells
3.3. Antiviral Activity of Magnolol and Compound 16 against MSRV In Vitro
3.4. Protective Effect of Magnolol and Compound 16 on GCO Cells with MSRV Infection
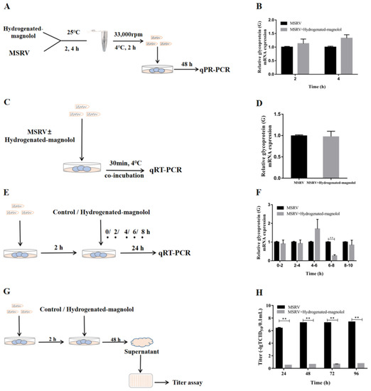
3.5. Antiviral Activity of Hydrogenated Magnolol on MSRV Infection Steps in GCO Cells
3.6. In Vivo Antiviral Activity of Magnolol and Hydrogenated Magnolol
4. Discussion
Supplementary Materials
Author Contributions
Funding
Institutional Review Board Statement
Informed Consent Statement
Data Availability Statement
Acknowledgments
Conflicts of Interest
References
- Chen, Y.-J.; Liu, Y.-J.; Tian, L.-X.; Niu, J.; Liang, G.-Y.; Yang, H.-J.; Yuan, Y.; Zhang, Y.-Q. Effect of dietary vitamin E and selenium supplementation on growth, body composition, and antioxidant defense mechanism in juvenile largemouth bass (Micropterus salmoide) fed oxidized fish oil. Fish Physiol. Biochem. 2013, 39, 593–604. [Google Scholar] [CrossRef] [PubMed]
- Mischke, C.C. (Ed.) Aquaculture Pond Fertilization: Impacts of Nutrient Input on Production; Wiley-Blackwell: Chichester, UK, 2012. [Google Scholar]
- Liu, X.Z.; PRC, B.o.F.o. 2021 China Fishery Statistical Yearbook; China Agriculture Press: Beijing, China, 2021. [Google Scholar]
- Feng, Z.; Chu, X.; Han, M.; Yu, C.; Jiang, Y.; Wang, H.; Lu, L.; Xu, D. Rapid visual detection of Micropterus salmoides rhabdovirus using recombinase polymerase amplification combined with lateral flow dipsticks. J. Fish Dis. 2022, 45, 461–469. [Google Scholar] [CrossRef] [PubMed]
- Gao, E.B.; Chen, G. Micropterus salmoides rhabdovirus (MSRV) infection induced apoptosis and activated interferon signaling pathway in largemouth bass skin cells. Fish Shellfish Immunol. 2018, 76, 161–166. [Google Scholar] [CrossRef] [PubMed]
- Atanasov, A.G.; Zotchev, S.B.; Dirsch, V.M.; Taskforce, T.I.N.P.S.; Supuran, C.T. Natural products in drug discovery: Advances and opportunities. Nat. Rev. Drug Discov. 2021, 20, 200–216. [Google Scholar] [CrossRef] [PubMed]
- Shen, Y.-F.; Liu, Y.-H.; Li, B.-Y.; Liu, T.-Q.; Wang, G.-X. Evaluation on antiviral activity of a novel arctigenin derivative against multiple rhabdoviruses in aquaculture. Virus Res. 2020, 285, 198019. [Google Scholar] [CrossRef]
- Shen, Y.-F.; Hu, Y.; Zhang, Z.; Liu, L.; Chen, C.; Tu, X.; Wang, G.-X.; Zhu, B. Saikosaponin D efficiently inhibits SVCV infection in vitro and in vivo. Aquaculture 2019, 504, 281–290. [Google Scholar] [CrossRef]
- Cheng, C.; Yu-Feng, S.; Yang, H.; Lei, L.; Wei-Chao, C.; Gao-Xue, W.; Bin, Z. Highly efficient inhibition of spring viraemia of carp virus replication in vitro mediated by bavachin, a major constituent of psoralea corlifonia Lynn. Virus Res. 2018, 255, 24–35. [Google Scholar] [CrossRef]
- Li, B.-Y.; Hu, Y.; Li, J.; Shi, K.; Shen, Y.-F.; Zhu, B.; Wang, G.-X. Ursolic acid from Prunella vulgaris L. efficiently inhibits IHNV infection in vitro and in vivo. Virus Res. 2019, 273, 197741. [Google Scholar] [CrossRef]
- Chen, X.; Hu, Y.; Shan, L.; Yu, X.; Hao, K.; Wang, G.-X. Magnolol and honokiol from Magnolia officinalis enhanced antiviral immune responses against grass carp reovirus in Ctenopharyngodon idella kidney cells. Fish Shellfish Immunol. 2017, 63, 245–254. [Google Scholar] [CrossRef]
- Chen, X.; Hao, K.; Yu, X.; Huang, A.; Zhu, B.; Wang, G.-X.; Ling, F. Magnolol protects Ctenopharyngodon idella kidney cells from apoptosis induced by grass carp reovirus. Fish Shellfish Immunol. 2018, 74, 426–435. [Google Scholar] [CrossRef]
- Hu, Y.; Shen, Y.; Tu, X.; Wu, X.; Wang, G.-X.; Ling, F. Isolation of anti-Saprolegnia lignans from Magnolia officinalis and SAR evaluation of honokiol/magnolol analogs. Bioorganic Med. Chem. Lett. 2019, 29, 389–395. [Google Scholar] [CrossRef] [PubMed]
- Dixon, S.L.; Smondyrev, A.M.; Rao, S.N. PHASE: A novel approach to pharmacophore modeling and 3D database searching. Chem. Biol. Drug Des. 2006, 675, 370–372. [Google Scholar] [CrossRef] [PubMed]
- Yang, F.; Song, K.; Zhang, Z.; Chen, C.; Wang, G.; Yao, J.; Ling, F. Evaluation on the antiviral activity of ribavirin against Micropterus salmoides rhabdovirus (MSRV) in vitro and in vivo. Aquaculture 2021, 543, 736975. [Google Scholar] [CrossRef]
- Hennessey, K.M.; Rogiers, I.C.; Shih, H.-W.; Hulverson, M.A.; Choi, R.; McCloskey, M.C.; Whitman, G.R.; Barrett, L.K.; Merritt, E.A.; Paredez, A.R. Screening of the Pathogen Box for inhibitors with dual efficacy against Giardia lamblia and Cryptosporidium parvum. PLoS Negl. Trop. Dis. 2018, 12, e0006673. [Google Scholar] [CrossRef] [PubMed] [Green Version]
- Kärber, G. Beitrag zur kollektiven behandlung pharmakologiseher reihenversuche. Arch. Fur Exp. Pathol. Und Pharmakol. 1931, 162, 480–484. [Google Scholar] [CrossRef]
- Liu, L.; Qiu, T.-X.; Song, D.-W.; Shan, L.-P.; Chen, J. Inhibition of a novel coumarin on an aquatic rhabdovirus by targeting the early stage of viral infection demonstrates potential application in aquaculture. Antivir. Res. 2020, 174, 104672. [Google Scholar] [CrossRef] [PubMed]
- Li, R.; Wen, Z.-Y.; Zou, Y.-C.; Qin, C.-J.; Yuan, D.-Y. Largemouth bass pond culture in china: A review. Int. J. Vet. Sci. Res. 2017, 3, 014–017. [Google Scholar] [CrossRef] [Green Version]
- Pravakar, P.; Sarker, B.S.; Rahman, M.; Hossain, M.B. Present status of fish farming and livelihood of fish farmers in Shahrasti upazila of Chandpur district, Bangladesh. Am.-Eurasian J. Agric. Environ. Sci. 2013, 13, 391–397. [Google Scholar]
- Mehana, E.E.; Rahmani, A.H.; Aly, S.M.J.A.R.; Biology, R.i. Immunostimulants and fish culture: An overview. Annu. Res. Rev. Biol. 2015, 477–489. [Google Scholar] [CrossRef]
- Ma, D.; Deng, G.; Bai, J.; Li, S.; Yu, L.; Quan, Y.; Yang, X.; Jiang, X.; Zhu, Z.; Ye, X. A strain of Siniperca chuatsi rhabdovirus causes high mortality among cultured Largemouth Bass in South China. J. Aquat. Anim. Health 2013, 25, 197–204. [Google Scholar] [CrossRef]
- Wahli, T.; Bellec, L.; von Siebenthal, B.; Cabon, J.; Schmidt-Posthaus, H.; Morin, T. First isolation of a rhabdovirus from perch Perca fluviatilis in Switzerland. Dis. Aquat. Org. 2015, 116, 93–101. [Google Scholar] [CrossRef] [PubMed]
- Zhang, J.; Tang, X.; Sheng, X.; Xing, J.; Zhan, W. Isolation and identification of a new strain of hirame rhabdovirus (HIRRV) from Japanese flounder Paralichthys olivaceus in China. Virol. J. 2017, 14, 73. [Google Scholar] [CrossRef] [PubMed] [Green Version]
- Lin, Q.; Fu, X.; Li, N.; Wan, Q.; Chen, W.; Huang, Y.; Huang, Z.; Li, J.; Zhao, L.; Lin, L. Co-infections of infectious spleen and kidney necrosis virus and Siniperca chuatsi rhabdovirus in Chinese perch (Siniperca chuatsi). Microb. Pathog. 2017, 111, 422–430. [Google Scholar] [CrossRef] [PubMed]
- Fu, X.; Lin, Q.; Liang, H.; Liu, L.; Huang, Z.; Li, N.; Su, J. The biological features and genetic diversity of novel fish rhabdovirus isolates in China. Arch. Virol. 2017, 162, 2829–2834. [Google Scholar] [CrossRef] [PubMed]
- Kim, W.-S.; Kim, S.-R.; Kim, D.; Kim, J.-O.; Park, M.-A.; Kitamura, S.-I.; Kim, H.-Y.; Kim, D.-H.; Han, H.-J.; Jung, S.-J. An outbreak of VHSV (viral hemorrhagic septicemia virus) infection in farmed olive flounder Paralichthys olivaceus in Korea. Aquaculture 2009, 296, 165–168. [Google Scholar] [CrossRef]
- Zeng, W.; Dong, H.; Chen, X.; Bergmann, S.M.; Yang, Y.; Wei, X.; Tong, G.; Li, H.; Yu, H.; Chen, Y. Establishment and characterization of a permanent heart cell line from largemouth bass Micropterus salmoides and its application to fish virology and immunology. Aquaculture 2022, 547, 737427. [Google Scholar] [CrossRef]
- Hu, Y.; Shan, L.; Qiu, T.; Liu, L.; Chen, J. Synthesis and biological evaluation of novel coumarin derivatives in rhabdoviral clearance. Eur. J. Med. Chem. 2021, 223, 113739. [Google Scholar] [CrossRef]
- DerMarderosian, A.; Beutler, J.A. The Review of Natural Products: The Most Complete Source of Natural Product Information; Facts and Comparisons: St. Louis, WA, USA, 2002. [Google Scholar]
- Micol, V.; Caturla, N.; Pérez-Fons, L.; Más, V.; Pérez, L.; Estepa, A. The olive leaf extract exhibits antiviral activity against viral haemorrhagic septicaemia rhabdovirus (VHSV). Antivir. Res. 2005, 66, 129–136. [Google Scholar] [CrossRef]
- Harikrishnan, R.; Heo, J.; Balasundaram, C.; Kim, M.C.; Kim, J.S.; Han, Y.J.; Heo, M.S. Effect of Punica granatum solvent extracts on immune system and disease resistance in Paralichthys olivaceus against lymphocystis disease virus (LDV). Fish Shellfish Immunol. 2010, 29, 668–673. [Google Scholar] [CrossRef]
- Alves, D.S.; Pérez-Fons, L.; Estepa, A.; Micol, V. Membrane-related effects underlying the biological activity of the anthraquinones emodin and barbaloin. Biochem. Pharmacol. 2004, 68, 549–561. [Google Scholar] [CrossRef]
- Shen, Y.-F.; Liu, L.; Chen, W.-C.; Hu, Y.; Zhu, B.; Wang, G.-X. Evaluation on the antiviral activity of arctigenin against spring viraemia of carp virus. Aquaculture 2018, 483, 252–262. [Google Scholar] [CrossRef] [PubMed]
- Singh, M.; Singh, P. Drugs and chemicals applied in aquaculture industry: A review of commercial availability, recommended dosage and mode of application. J. Entomol. Zool Stud. 2018, 6, 903–907. [Google Scholar]
- Lin, L.-T.; Hsu, W.-C.; Lin, C.-C. Antiviral natural products and herbal medicines. J. Tradit. Complementary Med. 2014, 4, 24–35. [Google Scholar] [CrossRef] [Green Version]
- Watts, J.E.; Schreier, H.J.; Lanska, L.; Hale, M.S. The rising tide of antimicrobial resistance in aquaculture: Sources, sinks and solutions. Mar. Drugs 2017, 15, 158. [Google Scholar] [CrossRef] [PubMed] [Green Version]
- Jolly, C.M.; Clonts, H.A. Economics of Aquaculture; CRC Press: Boca Raton, FL, USA, 2020. [Google Scholar]
- Pagare, S.; Bhatia, M.; Tripathi, N.; Pagare, S.; Bansal, Y. Secondary metabolites of plants and their role: Overview. Curr. Trends Biotechnol. Pharm. 2015, 9, 293–304. [Google Scholar]
- Tao, A.; Song, Z.; Feng, X.; Hu, B.; Lei, X. Magnolol–Coumarin–Phenylbutyric acid Conjugates: An Anticancer Prodrug via multiple targets. In Proceedings of the IOP Conference Series: Earth and Environmental Science; p. 042054. Available online: https://iopscience.iop.org/article/10.1088/1755-1315/330/4/042054/meta (accessed on 28 May 2022).
- Amblard, F.; Govindarajan, B.; Lefkove, B.; Rapp, K.L.; Detorio, M.; Arbiser, J.L.; Schinazi, R.F. Synthesis, cytotoxicity, and antiviral activities of new neolignans related to honokiol and magnolol. Bioorganic Med. Chem. Lett. 2007, 17, 4428–4431. [Google Scholar] [CrossRef] [Green Version]
- Zhang, J.; Chen, Z.; Huang, X.; Shi, W.; Zhang, R.; Chen, M.; Huang, H.; Wu, L. Insights on the multifunctional activities of magnolol. BioMed Res. Int. 2019, 2019, 1847130. [Google Scholar] [CrossRef] [Green Version]
- Baschieri, A.; Pulvirenti, L.; Muccilli, V.; Amorati, R.; Tringali, C. Chain-breaking antioxidant activity of hydroxylated and methoxylated magnolol derivatives: The role of H-bonds. Org. Biomol. Chem. 2017, 15, 6177–6184. [Google Scholar] [CrossRef]
- Maioli, M.; Basoli, V.; Carta, P.; Fabbri, D.; Dettori, M.A.; Cruciani, S.; Serra, P.A.; Delogu, G. Synthesis of magnolol and honokiol derivatives and their effect against hepatocarcinoma cells. PLoS ONE 2018, 13, e0192178. [Google Scholar] [CrossRef] [Green Version]
- Kim, Y.-Y.; Darkins, R.; Broad, A.; Kulak, A.N.; Holden, M.A.; Nahi, O.; Armes, S.P.; Tang, C.C.; Thompson, R.F.; Marin, F.; et al. Hydroxyl-rich macromolecules enable the bio-inspired synthesis of single crystal nanocomposites. Nat. Commun. 2019, 10, 5682. [Google Scholar] [CrossRef] [Green Version]









| Genes | Primer Sequences (from 5′ to 3′) | |
|---|---|---|
| MSRV glycoprotein (G) | Forward | TGTCAATGTGCGGAGAGGTG |
| Reverse | TGTGATACGTAGCTGAGCCG | |
| GCO cells β-actin | Forward | GATGATGAAATTGCCGCACTG |
| Reverse | ACCGACCATGACGCCCTGATGT | |
| Largemouth bass β-actin | Forward | CCACCACAGCCGAGAGGGAA |
| Reverse | TCATGGTGGATGGGGCCAGG |
| Compound | Structure | CC20 (μM) | Inhibition Rate at CC20 |
|---|---|---|---|
| Magnolol | ![]() | 38.86 (30.00–43.89) | 90.69% |
| Hydrogenated magnolol (16) | ![]() | 28.89 (26.82–30.74) | 99.59% |
| 2,2′-dimethoxy-magnolol (17) | ![]() | 350.90 (201.20–472.09) | 43.85% |
Publisher’s Note: MDPI stays neutral with regard to jurisdictional claims in published maps and institutional affiliations. |
© 2022 by the authors. Licensee MDPI, Basel, Switzerland. This article is an open access article distributed under the terms and conditions of the Creative Commons Attribution (CC BY) license (https://creativecommons.org/licenses/by/4.0/).
Share and Cite
Jin, Y.; Yang, F.; Zhang, G.; Yu, Q.; Wang, G.; Ling, F.; Liu, T. Synthesized Magnolol Derivatives Improve Anti-Micropterus salmoides Rhabdovirus (MSRV) Activity In Vivo. Viruses 2022, 14, 1421. https://doi.org/10.3390/v14071421
Jin Y, Yang F, Zhang G, Yu Q, Wang G, Ling F, Liu T. Synthesized Magnolol Derivatives Improve Anti-Micropterus salmoides Rhabdovirus (MSRV) Activity In Vivo. Viruses. 2022; 14(7):1421. https://doi.org/10.3390/v14071421
Chicago/Turabian StyleJin, Yingjie, Fei Yang, Gengrong Zhang, Qing Yu, Gaoxue Wang, Fei Ling, and Tianqiang Liu. 2022. "Synthesized Magnolol Derivatives Improve Anti-Micropterus salmoides Rhabdovirus (MSRV) Activity In Vivo" Viruses 14, no. 7: 1421. https://doi.org/10.3390/v14071421
APA StyleJin, Y., Yang, F., Zhang, G., Yu, Q., Wang, G., Ling, F., & Liu, T. (2022). Synthesized Magnolol Derivatives Improve Anti-Micropterus salmoides Rhabdovirus (MSRV) Activity In Vivo. Viruses, 14(7), 1421. https://doi.org/10.3390/v14071421




