Interaction of Nucleolin with the Fusion Protein of Avian Metapneumovirus Subgroup C Contributes to Viral Replication
Abstract
1. Introduction
2. Materials and Methods
2.1. Cells and Virus Infection and Determination
2.2. Plasmids Construction and NCL Expression
2.3. Knockdown of NCL by RNA Interference (RNAi)
2.4. Co-Immunoprecipitation (Co-IP) Analysis
2.5. Western Blotting
2.6. Quantitative Real-Time Reverse Transcription PCR
2.7. Confocal Microscopy
2.8. Statistical Analysis
3. Results
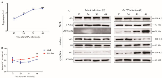
3.1. aMPV/C Infection Induces Cytoplasmic Re-Localization of NCL from the Nucleus
3.2. NCL Promotes aMPV/C Replication
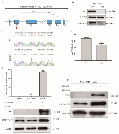
3.3. Knockingout of NCL Limits aMPV/C Replication
3.4. aMPV/C Fusion Protein (F) Binds to NCL
3.5. NCL-Binding Aptamer AS1411 Inhibits Viral Replication by Disrupting the Interaction between NCL and aMPV/C F
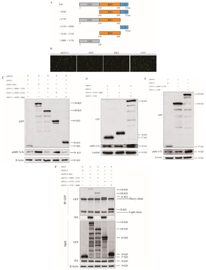
3.6. The Central Domain of NCL Plays a Critical Role in Viral Replication
4. Discussion
Author Contributions
Funding
Institutional Review Board Statement
Informed Consent Statement
Data Availability Statement
Conflicts of Interest
References
- Broor, S.; Bharaj, P. Avian and Human Metapneumovirus. Ann. N. Y. Acad. Sci. 2007, 1102, 66–85. [Google Scholar] [CrossRef] [PubMed]
- Cook, J.K. Avian Pneumovirus Infections of Turkeys and Chickens. Veter J. 2000, 160, 118–125. [Google Scholar] [CrossRef]
- Jones, R.C. Avian pneumovirus infection: Questions still unanswered. Avian Pathol. 1996, 25, 639–648. [Google Scholar] [CrossRef] [PubMed]
- McDougall, J.; Cook, J. Turkey rhinotracheitis: Preliminary investigations. Veter Rec. 1986, 118, 206–207. [Google Scholar] [CrossRef]
- Easton, A.J.; Domachowske, J.B.; Rosenberg, H.F. Animal Pneumoviruses: Molecular Genetics and Pathogenesis. Clin. Microbiol. Rev. 2004, 17, 390–412. [Google Scholar] [CrossRef]
- Bäyon-Auboyer, M.-H.; Arnauld, C.; Toquin, D.; Eterradossi, N. Nucleotide sequences of the F, L and G protein genes of two non-A/non-B avian pneumoviruses (APV) reveal a novel APV subgroup. J. Gen. Virol. 2000, 81, 2723–2733. [Google Scholar] [CrossRef]
- Wei, L.; Zhu, S.; Yan, X.; Wang, J.; Zhang, C.; Liu, S.; She, R.; Hu, F.; Quan, R.; Liu, J. Avian Metapneumovirus Subgroup C Infection in Chickens, China. Emerg. Infect. Dis. 2013, 19, 1092–1094. [Google Scholar] [CrossRef]
- Hou, L.; Wei, L.; Zhu, S.; Wang, J.; Quan, R.; Li, Z.; Liu, J. Avian metapneumovirus subgroup C induces autophagy through the ATF6 UPR pathway. Autophagy 2017, 13, 1709–1721. [Google Scholar] [CrossRef]
- Quan, R.; Wei, L.; Hou, L.; Wang, J.; Zhu, S.; Li, Z.; Lv, M.; Liu, J. Proteome Analysis in a Mammalian Cell Line Reveals that PLK2 Is Involved in Avian Metapneumovirus Type C (aMPV/C)-Induced Apoptosis. Viruses 2020, 12, 375. [Google Scholar] [CrossRef]
- Bugler, B.; Caizergues-Ferrer, M.; Bouche, G.; Bourbon, H.; Amalric, F. Detection and Localization of a Class of Proteins Immunologically Related to a 100-kDa Nucleolar Protein. Eur. J. Biochem. 1982, 128, 475–480. [Google Scholar] [CrossRef]
- Lischwe, M.A.; Richards, R.L.; Busch, R.K.; Busch, H. Localization of phosphoprotein C23 to nucleolar structures and to the nucleolus organizer regions. Exp. Cell Res. 1981, 136, 101–109. [Google Scholar] [CrossRef]
- Ochs, R.; Lischwe, M.; O’Leary, P.; Busch, H. Localization of nucleolar phosphoproteins B23 and C23 during mitosis. Exp. Cell Res. 1983, 146, 139–149. [Google Scholar] [CrossRef]
- Ginisty, H.; Amalric, F.; Bouvet, P. Nucleolin functions in the first step of ribosomal RNA processing. EMBO J. 1998, 17, 1476–1486. [Google Scholar] [CrossRef]
- Ginisty, H.; Sicard, H.; Roger, B.; Bouvet, P. Structure and functions of nucleolin. J. Cell Sci. 1999, 112, 761–772. [Google Scholar] [CrossRef]
- Thyagarajan, B.; Lundberg, R.; Rafferty, M.; Campbell, C. Nucleolin promotes homologous DNA pairing in vitro. Somat. Cell Mol. Genet. 1998, 24, 263–272. [Google Scholar] [CrossRef]
- Ying, G.-G.; Proost, P.; van Damme, J.; Bruschi, M.; Introna, M.; Golay, J. Nucleolin, a Novel Partner for the Myb Transcription Factor Family That Regulates Their Activity. J. Biol. Chem. 2000, 275, 4152–4158. [Google Scholar] [CrossRef]
- Abdelmohsen, K.; Gorospe, M. RNA-binding protein nucleolin in disease. RNA Biol. 2012, 9, 799–808. [Google Scholar] [CrossRef]
- Berger, C.M.; Gaume, X.; Bouvet, P. The roles of nucleolin subcellular localization in cancer. Biochimie 2015, 113, 78–85. [Google Scholar] [CrossRef]
- Tuteja, R.; Tuteja, N. Nucleolin: A Multifunctional Major Nucleolar Phosphoprotein. Crit. Rev. Biochem. Mol. Biol. 1998, 33, 407–436. [Google Scholar] [CrossRef]
- Zhu, J.; Miao, Q.; Tang, J.; Wang, X.; Dong, D.; Liu, T.; Qi, R.; Yang, Z.; Liu, G. Nucleolin mediates the internalization of rabbit hemorrhagic disease virus through clathrin-dependent endocytosis. PLoS Pathog. 2018, 14, e1007383. [Google Scholar] [CrossRef]
- Balinsky, C.A.; Schmeisser, H.; Ganesan, S.; Singh, K.; Pierson, T.C.; Zoon, K.C. Nucleolin Interacts with the Dengue Virus Capsid Protein and Plays a Role in Formation of Infectious Virus Particles. J. Virol. 2013, 87, 13094–13106. [Google Scholar] [CrossRef]
- Perrone, R.; Butovskaya, E.; Lago, S.; Garzino-Demo, A.; Pannecouque, C.; Palù, G.; Richter, S.N. The G-quadruplex-forming aptamer AS1411 potently inhibits HIV-1 attachment to the host cell. Int. J. Antimicrob. Agents 2016, 47, 311–316. [Google Scholar] [CrossRef]
- Su, P.Y.; Wang, Y.F.; Huang, S.W.; Lo, Y.C.; Wang, Y.H.; Wu, S.R.; Shieh, D.B.; Chen, S.H.; Wang, J.R.; Lai, M.D.; et al. Cell Surface Nucleolin Facilitates Enterovirus 71 Binding and Infection. J. Virol. 2015, 89, 4527–4538. [Google Scholar] [CrossRef]
- Tayyari, F.; Marchant, D.; Moraes, T.J.; Duan, W.; Mastrangelo, P.; Hegele, R.G. Identification of nucleolin as a cellular receptor for human respiratory syncytial virus. Nat. Med. 2011, 17, 1132–1135. [Google Scholar] [CrossRef]
- Dong, D.; Zhu, S.; Miao, Q.; Zhu, J.; Tang, A.; Qi, R.; Liu, T.; Yin, D.; Liu, G. Nucleolin (NCL) inhibits the growth of peste des petits ruminants virus. J. Gen. Virol. 2020, 101, 33–43. [Google Scholar] [CrossRef]
- Gao, Z.; Hu, J.; Wang, X.Q.; Yang, Q.; Liang, Y.; Ma, C.; Liu, D.; Liu, K.; Hao, X.; Gu, M.; et al. The PA-interacting host protein nucleolin acts as an antiviral factor during highly pathogenic H5N1 avian influenza virus infection. Arch. Virol. 2018, 163, 2775–2786. [Google Scholar] [CrossRef]
- Hernández, B.A.; Sandoval-Jaime, C.; Sosnovtsev, S.V.; Green, K.Y.; Gutiérrez-Escolano, A.L. Nucleolin promotes in vitro translation of feline calicivirus genomic RNA. Virology 2016, 489, 51–62. [Google Scholar] [CrossRef]
- Bilawchuk, L.M.; Griffiths, C.D.; Jensen, L.D.; Elawar, F.; Marchant, D.J. The Susceptibilities of Respiratory Syncytial Virus to Nucleolin Receptor Blocking and Antibody Neutralization are Dependent upon the Method of Virus Purification. Viruses 2017, 9, 207. [Google Scholar] [CrossRef]
- Garcia, M.C.; Williams, J.; Johnson, K.; Olden, K.; Roberts, J.D. Arachidonic acid stimulates formation of a novel complex containing nucleolin and RhoA. FEBS Lett. 2011, 585, 618–622. [Google Scholar] [CrossRef]
- Chen, J.; Guo, K.; Kastan, M.B. Interactions of Nucleolin and Ribosomal Protein L26 (RPL26) in Translational Control of Human p53 mRNA. J. Biol. Chem. 2012, 287, 16467–16476. [Google Scholar] [CrossRef]
- Takagi, M.; Absalon, M.J.; McLure, K.G.; Kastan, M.B. Regulation of p53 Translation and Induction after DNA Damage by Ribosomal Protein L26 and Nucleolin. Cell 2005, 123, 49–63. [Google Scholar] [CrossRef] [PubMed]
- Waggoner, S.; Sarnow, P. Viral Ribonucleoprotein Complex Formation and Nucleolar-Cytoplasmic Relocalization of Nucleolin in Poliovirus-Infected Cells. J. Virol. 1998, 72, 6699–6709. [Google Scholar] [CrossRef] [PubMed]
- Matthews, D.A. Adenovirus Protein V Induces Redistribution of Nucleolin and B23 from Nucleolus to Cytoplasm. J. Virol. 2001, 75, 1031–1038. [Google Scholar] [CrossRef] [PubMed]
- Chan, C.M.; Chu, H.; Zhang, A.J.; Leung, L.H.; Sze, K.H.; Kao, R.Y.; Chik, K.K.; To, K.K.; Chan, J.F.; Chen, H.; et al. Hemagglutinin of influenza A virus binds specifically to cell surface nucleolin and plays a role in virus internalization. Virology 2016, 494, 78–88. [Google Scholar] [CrossRef]
- Bender, B.J.; Coen, D.M.; Strang, B.L. Dynamic and Nucleolin-Dependent Localization of Human Cytomegalovirus UL84 to the Periphery of Viral Replication Compartments and Nucleoli. J. Virol. 2014, 88, 11738–11747. [Google Scholar] [CrossRef][Green Version]
- Bates, P.J.; Laber, D.A.; Miller, D.M.; Thomas, S.D.; Trent, J.O. Discovery and development of the G-rich oligonucleotide AS1411 as a novel treatment for cancer. Exp. Mol. Pathol. 2009, 86, 151–164. [Google Scholar] [CrossRef]
- Konishi, E.; Fujii, A. Dengue type 2 virus subviral extracellular particles produced by a stably transfected mammalian cell line and their evaluation for a subunit vaccine. Vaccine 2002, 20, 1058–1067. [Google Scholar] [CrossRef]
- Wang, P.-G.; Kudelko, M.; Lo, J.; Siu, L.Y.L.; Kwok, K.T.H.; Sachse, M.; Nicholls, J.M.; Bruzzone, R.; Altmeyer, R.M.; Nal, B. Efficient Assembly and Secretion of Recombinant Subviral Particles of the Four Dengue Serotypes Using Native prM and E Proteins. PLoS ONE 2009, 4, e8325. [Google Scholar] [CrossRef]
- Deng, J.-S.; Ballou, B.; Hofmeister, J.K. Internalization of anti-nucleolin antibody into viable HEp-2 cells. Mol. Biol. Rep. 1996, 23, 191–195. [Google Scholar] [CrossRef]
- Larrucea, S.; González-Rubio, C.; Cambronero, R.; Ballou, B.; Bonay, P.; López-Granados, E.; Bouvet, P.; Fontán, G.; Fresno, M.; López-Trascasa, M. Cellular Adhesion Mediated by Factor J, a Complement Inhibitor. Evidence for Nucleolin Involvement. J. Biol. Chem. 1998, 273, 31718–31725. [Google Scholar] [CrossRef]
- Kumar, D.; Broor, S.; Rajala, M.S. Interaction of Host Nucleolin with Influenza A Virus Nucleoprotein in the Early Phase of Infection Limits the Late Viral Gene Expression. PLoS ONE 2016, 11, e0164146. [Google Scholar] [CrossRef]
- Feldman, S.A.; Audet, S.; Beeler, J.A. The Fusion Glycoprotein of Human Respiratory Syncytial Virus Facilitates Virus Attachment and Infectivity via an Interaction with Cellular Heparan Sulfate. J. Virol. 2000, 74, 6442–6447. [Google Scholar] [CrossRef]
- Follett, E.A.C.; Pringle, C.R.; Pennington, T.H. Virus Development in Enucleate Cells: Echovirus, Poliovirus, Pseudorabies Virus, Reovirus, Respiratory Syncytial Virus and Semliki Forest Virus. J. Gen. Virol. 1975, 26, 183–196. [Google Scholar] [CrossRef]
- Hallak, L.K.; Collins, P.L.; Knudson, W.; Peeples, M.E. Iduronic Acid-Containing Glycosaminoglycans on Target Cells Are Required for Efficient Respiratory Syncytial Virus Infection. Virology 2000, 271, 264–275. [Google Scholar] [CrossRef]
- Hallak, L.K.; Spillmann, D.; Collins, P.L.; Peeples, M.E. Glycosaminoglycan Sulfation Requirements for Respiratory Syncytial Virus Infection. J. Virol. 2000, 74, 10508–10513. [Google Scholar] [CrossRef]
- Caizergues-Ferrer, M.; Belenguer, P.; Lapeyre, B.; Amalric, F.; Wallace, M.O.; Olson, M.O.J. Phosphorylation of nucleolin by a nucleolar type NII protein kinase. Biochemistry 1987, 26, 7876–7883. [Google Scholar] [CrossRef]
- Angelov, D.; Bondarenko, V.A.; Almagro, S.; Menoni, H.; Mongelard, F.; Hans, F.; Mietton, F.; Studitsky, V.M.; Hamiche, A.; Dimitrov, S.; et al. Nucleolin is a histone chaperone with FACT-like activity and assists remodeling of nucleosomes. EMBO J. 2006, 25, 1669–1679. [Google Scholar] [CrossRef]
- Bugler, B.; Bourbon, H.; Lapeyre, B.; Wallace, M.O.; Chang, J.H.; Amalric, F.; Olson, M.O. RNA binding fragments from nucleolin contain the ribonucleoprotein consensus sequence. J. Biol. Chem. 1987, 262, 10922–10925. [Google Scholar] [CrossRef]
- Serin, G.; Joseph, G.; Ghisolfi, L.; Bauzan, M.; Erard, M.; Amalric, F.; Bouvet, P. Two RNA-binding Domains Determine the RNA-binding Specificity of Nucleolin. J. Biol. Chem. 1997, 272, 13109–13116. [Google Scholar] [CrossRef]
- Allain, F.H.; Bouvet, P.; Dieckmann, T.; Feigon, J. Molecular basis of sequence-specific recognition of pre-ribosomal RNA by nucleolin. EMBO J. 2000, 19, 6870–6881. [Google Scholar] [CrossRef]
- Lemieux, C.; Marguerat, S.; Lafontaine, J.; Barbezier, N.; Bähler, J.; Bachand, F. A Pre-mRNA Degradation Pathway that Selectively Targets Intron-Containing Genes Requires the Nuclear Poly(A)-Binding Protein. Mol. Cell 2011, 44, 108–119. [Google Scholar] [CrossRef][Green Version]
- Naranda, T.; Strong, W.B.; Menaya, J.; Fabbri, B.J.; Hershey, J.W. Two structural domains of initiation factor eIF-4B are involved in binding to RNA. J. Biol. Chem. 1994, 269, 14465–14472. [Google Scholar] [CrossRef]
- Bourbon, H.M.; Bugler, B.; Caizergues-Ferrer, M.; Amalric, F.; Zalta, J.P. Maturation of a 100 kDa protein associated with preribosomes in Chinese hamster ovary cells. Mol. Biol. Rep. 1983, 9, 39–47. [Google Scholar] [CrossRef]
- Cong, R.; Das, S.; Ugrinova, I.; Kumar, S.; Mongelard, F.; Wong, J.; Bouvet, P. Interaction of nucleolin with ribosomal RNA genes and its role in RNA polymerase I transcription. Nucleic Acids Res. 2012, 40, 9441–9454. [Google Scholar] [CrossRef]
- Lischwe, M.A.; Cook, R.G.; Ahn, Y.S.; Yeoman, L.C.; Busch, H. Clustering of glycine and NG, NG-dimethylarginine in nucleolar protein C23. Biochemistry 1985, 24, 6025–6028. [Google Scholar] [CrossRef]
- Lapeyre, B.; Amalric, F.; Ghaffari, S.H.; Rao, S.V.; Dumbar, T.S.; Olson, M.O. Protein and cDNA sequence of a glycine-rich, dimethylarginine-containing region located near the carboxyl-terminal end of nucleolin (C23 and 100 kDa). J. Biol. Chem. 1986, 261, 9167–9173. [Google Scholar] [CrossRef]
- Ghisolfi, L.; Kharrat, A.; Joseph, G.; Amalric, F.; Erard, M. Concerted activities of the RNA recognition and the glycine-rich C-terminal domains of nucleolin are required for efficient complex formation with pre-ribosomal RNA. Eur. J. Biochem. 1992, 209, 541–548. [Google Scholar] [CrossRef]
- Han, S.; Wang, X.; Guan, J.; Wu, J.; Zhang, Y.; Li, P.; Liu, Z.; Abdullah, S.W.; Zhang, Z.; Jin, Y.; et al. Nucleolin Promotes IRES-Driven Translation of Foot-and-Mouth Disease Virus by Supporting the Assembly of Translation Initiation Complexes. J. Virol. 2021, 95, e0023821. [Google Scholar] [CrossRef]







| Name | Forward | Reverse |
|---|---|---|
| chNCL-gRNA1 | cacc GTCCGACTTAGAGGAAAGCAG | aaac CTGCTTTCCTCTAAGTCGGAC |
| chNCL-gRNA2 | cacc GCTTTCCTCGACCTTTTTGGG | aaac CCCAAAAAGGTCGAGGAAAG |
| Name | Forward | Reverse |
|---|---|---|
| GAPDH-Gallus | TAAGCGTGTTATCATCTC | GGGACTTGTCATATTTCT |
| GAPDH-Chlorocebus | CGGATTTGGTCGTATTGG | GTGGAATCATACTGGAACAT |
| NCL-Gallus | GACTATGAAGAACTGAGGACTG | CGCTTGGAAGAACCGATT |
| NCL-Chlorocebus | GACATCCACAACAGCAAGA | AAGGCACAGAACCGACTA |
| aMPV-M200 | GTCAATTCAGCCAAGGCAGT | GGGGCAATCCTAGCTTGAGT |
Publisher’s Note: MDPI stays neutral with regard to jurisdictional claims in published maps and institutional affiliations. |
© 2022 by the authors. Licensee MDPI, Basel, Switzerland. This article is an open access article distributed under the terms and conditions of the Creative Commons Attribution (CC BY) license (https://creativecommons.org/licenses/by/4.0/).
Share and Cite
Wang, D.; Hou, L.; Zhu, N.; Yang, X.; Zhou, J.; Cui, Y.; Guo, J.; Feng, X.; Liu, J. Interaction of Nucleolin with the Fusion Protein of Avian Metapneumovirus Subgroup C Contributes to Viral Replication. Viruses 2022, 14, 1402. https://doi.org/10.3390/v14071402
Wang D, Hou L, Zhu N, Yang X, Zhou J, Cui Y, Guo J, Feng X, Liu J. Interaction of Nucleolin with the Fusion Protein of Avian Metapneumovirus Subgroup C Contributes to Viral Replication. Viruses. 2022; 14(7):1402. https://doi.org/10.3390/v14071402
Chicago/Turabian StyleWang, Dedong, Lei Hou, Ning Zhu, Xiaoyu Yang, Jianwei Zhou, Yongqiu Cui, Jinshuo Guo, Xufei Feng, and Jue Liu. 2022. "Interaction of Nucleolin with the Fusion Protein of Avian Metapneumovirus Subgroup C Contributes to Viral Replication" Viruses 14, no. 7: 1402. https://doi.org/10.3390/v14071402
APA StyleWang, D., Hou, L., Zhu, N., Yang, X., Zhou, J., Cui, Y., Guo, J., Feng, X., & Liu, J. (2022). Interaction of Nucleolin with the Fusion Protein of Avian Metapneumovirus Subgroup C Contributes to Viral Replication. Viruses, 14(7), 1402. https://doi.org/10.3390/v14071402

