Discovery and Genomic Function of a Novel Rice Dwarf-Associated Bunya-like Virus
Abstract
1. Introduction
2. Materials and Methods
2.1. Rice Sample Collection, RNA-Seq, and De Novo Assembly
2.2. Reverse Transcription-Polymerase Chain Reaction (RT-PCR) and 3′ and 5′ Rapid Amplification of the cDNA Ends (3′/5′RACE)
2.3. Analyses of Viral Genome and Proteins
2.4. Phylogenetic Analysis
2.5. Plasmid Construction
2.6. Agroinfiltration Assay
2.7. Agrobacterium-Mediated Movement Complementation Experiment
2.8. Western Blot Analysis
2.9. Transmission Electron Microscopy
2.10. Confocal Microscope
3. Results
3.1. Identification of a Novel Rice Dwarf-Associated Bunya-like Virus
3.2. Viral Genome and Protein Prediction
3.3. Phylogenetic Analysis of RDaBV
3.4. Pathogenicity and Subcellular Localization of Viral Proteins
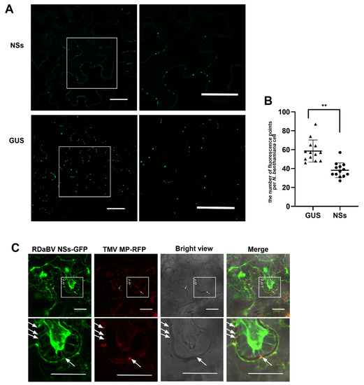
3.5. RDaBV NSs Protein Functions as the Viral Movement Protein
3.6. RDaBV NS Protein Roles as an RNA Silencing Suppressor
4. Discussion
Supplementary Materials
Author Contributions
Funding
Institutional Review Board Statement
Informed Consent Statement
Data Availability Statement
Conflicts of Interest
References
- Horne, K.M.; VanLandingham, D.L. Bunyavirus-Vector Interactions. Viruses 2014, 6, 4373–4397. [Google Scholar] [CrossRef] [PubMed]
- An, X.; Zhang, W.; Ye, C.; Smagghe, G.; Wang, J.; Niu, J. Discovery of a widespread presence bunyavirus that may have symbiont-like relationships with different species of aphids. Insect Sci. 2021. [Google Scholar] [CrossRef] [PubMed]
- Abudurexiti, A.; Adkins, S.; Alioto, D.; Alkhovsky, S.V.; Avšič-Županc, T.; Ballinger, M.J.; Bente, D.A.; Beer, M.; Bergeron, É.; Blair, C.D.; et al. Taxonomy of the order Bunyavirales: Update. Arch. Virol. 2019, 164, 1949–1965. [Google Scholar] [CrossRef] [PubMed]
- Zhang, W.; Wu, T.; Guo, M.; Chang, T.; Yang, L.; Tan, Y.; Ye, C.; Niu, J.; Wang, J.-J. Characterization of a new bunyavirus and its derived small RNAs in the brown citrus aphid, Aphis citricidus. Virus Genes 2019, 55, 557–561. [Google Scholar] [CrossRef]
- Kapuscinski, M.L.; Bergren, N.A.; Russell, B.J.; Lee, J.S.; Borland, E.M.; Hartman, D.A.; King, D.C.; Hughes, H.R.; Burkhalter, K.L.; Kading, R.C.; et al. Genomic characterization of 99 viruses from the bunyavirus families Nairoviridae, Peribunyaviridae, and Phenuiviridae, including 35 previously unsequenced viruses. PLoS Pathog. 2021, 17, e1009315. [Google Scholar] [CrossRef]
- Hulswit, R.; Paesen, G.C.; Bowden, T.A.; Shi, X. Recent Advances in Bunyavirus Glycoprotein Research: Precursor Processing, Receptor Binding and Structure. Viruses 2021, 13, 353. [Google Scholar] [CrossRef]
- Lu, L.; Wu, S.; Jiang, J.; Liang, J.; Zhou, X.; Wu, J. Whole genome deep sequencing revealed host impact on population structure, variation and evolution of Rice stripe virus. Virology 2018, 524, 32–44. [Google Scholar] [CrossRef]
- Yu, X.J.; Liang, M.F.; Zhang, S.Y.; Liu, Y.; Li, J.D.; Sun, Y.L.; Zhang, L.; Zhang, Q.F.; Popov, V.L.; Li, C.; et al. Fever with Thrombocytopenia Associated with a Novel Bunyavirus in China. N. Engl. J. Med. 2011, 364, 1523–1532. [Google Scholar] [CrossRef]
- Dong, X.; Hu, T.; Ren, Y.; Meng, F.; Li, C.; Zhang, Q.; Chen, J.; Song, J.; Wang, R.; Shi, M.; et al. A Novel Bunyavirus Discovered in Oriental Shrimp (Penaeus chinensis). Front. Microbiol. 2021, 12, 751112. [Google Scholar] [CrossRef]
- Wang, X.; Gu, Q.; Zhang, W.; Jiang, H.; Chen, S.; Smagghe, G.; Niu, J.; Wang, J.-J. Prevalence of a Novel Bunyavirus in Tea Tussock Moth Euproctis pseudoconspersa (Lepidoptera: Lymantriidae). J. Insect Sci. 2021, 21, 5. [Google Scholar] [CrossRef]
- Roossinck, M.J. Metagenomics of plant and fungal viruses reveals an abundance of persistent lifestyles. Front. Microbiol. 2015, 5, 767. [Google Scholar] [CrossRef] [PubMed]
- Minicka, J.; Zarzyńska-Nowak, A.; Budzyńska, D.; Borodynko-Filas, N.; Hasiów-Jaroszewska, B. High-Throughput Sequencing Facilitates Discovery of New Plant Viruses in Poland. Plants 2020, 9, 820. [Google Scholar] [CrossRef] [PubMed]
- Massart, S.; Olmos, A.; Jijakli, H.; Candresse, T. Current impact and future directions of high throughput sequencing in plant virus diagnostics. Virus Res. 2014, 188, 90–96. [Google Scholar] [CrossRef] [PubMed]
- Roossinck, M.J. Deep sequencing for discovery and evolutionary analysis of plant viruses. Virus Res. 2017, 239, 82–86. [Google Scholar] [CrossRef] [PubMed]
- Walker, P.J.; Siddell, S.G.; Lefkowitz, E.J.; Mushegian, A.R.; Adriaenssens, E.M.; Alfenas-Zerbini, P.; Davison, A.J.; Dempsey, D.M.; Dutilh, B.E.; García, M.L.; et al. Changes to virus taxonomy and to the International Code of Virus Classification and Nomenclature ratified by the International Committee on Taxonomy of Viruses (2021). Arch. Virol. 2021, 166, 2633–2648. [Google Scholar] [CrossRef]
- Yang, X.; Huang, J.; Liu, C.; Chen, B.; Zhang, T.; Zhou, G. Rice Stripe Mosaic Virus, a Novel Cytorhabdovirus Infecting Rice via Leafhopper Transmission. Front. Microbiol. 2017, 7, 2140. [Google Scholar] [CrossRef]
- Kraberger, S.; Geering, A.D.; Walters, M.; Martin, D.P.; Varsani, A. Novel mastreviruses identified in Australian wild rice. Virus Res. 2017, 238, 193–197. [Google Scholar] [CrossRef][Green Version]
- Zhang, T.; Li, C.; Cao, M.; Wang, D.; Wang, Q.; Xie, Y.; Gao, S.; Fu, S.; Zhou, X.; Wu, J. A Novel Rice Curl Dwarf-Associated Picornavirus Encodes a 3C Serine Protease Recognizing Uncommon EPT/S Cleavage Sites. Front. Microbiol. 2021, 12, 757451. [Google Scholar] [CrossRef]
- Henry, R.J. Australian Wild Rice Populations: A Key Resource for Global Food Security. Front. Plant Sci. 2019, 10, 1354. [Google Scholar] [CrossRef]
- Chen, S.; Li, W.; Huang, X.; Chen, B.; Zhang, T.; Zhou, G. Symptoms and yield loss caused by rice stripe mosaic virus. Virol. J. 2019, 16, 145. [Google Scholar] [CrossRef]
- Zhao, S.; Wu, Y.; Wu, J. Arms race between rice and viruses: A review of viral and host factors. Curr. Opin. Virol. 2021, 47, 38–44. [Google Scholar] [CrossRef] [PubMed]
- Zhou, S.; Zhao, Y.; Liang, Z.; Wu, R.; Chen, B.; Zhang, T.; Yang, X.; Zhou, G. Resistance Evaluation of Dominant Varieties against Southern Rice Black-Streaked Dwarf Virus in Southern China. Viruses 2021, 13, 1501. [Google Scholar] [CrossRef] [PubMed]
- Li, Z.; Zhang, T.; Huang, X.; Zhou, G. Impact of Two Reoviruses and Their Coinfection on the Rice RNAi System and vsiR-NA Production. Viruses 2018, 10, 594. [Google Scholar] [CrossRef]
- Grabherr, M.G.; Haas, B.J.; Yassour, M.; Levin, J.Z.; Thompson, D.A.; Amit, I.; Adiconis, X.; Fan, L.; Raychowdhury, R.; Zeng, Q.D.; et al. Full-length transcriptome assembly from RNA-Seq data without a reference genome. Nat. Biotechnol. 2011, 29, 644–652. [Google Scholar] [CrossRef] [PubMed]
- Chiapello, M.; Rodríguez-Romero, J.; Ayllón, M.A.; Turina, M. Analysis of the virome associated to grapevine downy mildew lesions reveals new mycovirus lineages. Virus Evol. 2020, 6, veaa058. [Google Scholar] [CrossRef] [PubMed]
- Marchler-Bauer, A.; Derbyshire, M.K.; Gonzales, N.R.; Lu, S.; Chitsaz, F.; Geer, L.Y.; Geer, R.C.; He, J.; Gwadz, M.; Hurwitz, D.I.; et al. CDD: NCBI’s conserved domain database. Nucleic Acids Res. 2015, 43, D222–D226. [Google Scholar] [CrossRef]
- Kumar, S.; Stecher, G.; Li, M.; Knyaz, C.; Tamura, K. MEGA X: Molecular Evolutionary Genetics Analysis across Computing Platforms. Mol. Biol. Evol. 2018, 35, 1547–1549. [Google Scholar] [CrossRef]
- Weigel, D.; Glazebrook, J. Transformation of Agrobacterium Using the Freeze-Thaw Method. Cold Spring Harb. Protoc. 2006, 2006, pdb.prot4666. [Google Scholar] [CrossRef]
- Yan, F.; Lu, Y.; Lin, L.; Zheng, H.; Chen, J. The Ability of PVX p25 to Form RL Structures in Plant Cells Is Necessary for Its Function in Movement, but Not for Its Suppression of RNA Silencing. PLoS ONE 2012, 7, e43242. [Google Scholar] [CrossRef]
- Fu, S.; Xu, Y.; Li, C.; Li, Y.; Wu, J.; Zhou, X. Rice Stripe Virus Interferes with S-acylation of Remorin and Induces Its Autophagic Degradation to Facilitate Virus Infection. Mol. Plant 2018, 11, 269–287. [Google Scholar] [CrossRef]
- Wang, Q.; Lu, L.; Zeng, M.; Wang, D.; Zhang, T.Z.; Xie, Y.; Gao, S.B.; Fu, S.; Zhou, X.P.; Wu, J.X. Rice black-streaked dwarf virus P10 promotes phosphorylation of GAPDH (glyceraldehyde-3-phosphate dehydrogenase) to induce autophagy in Laodelphax striatellus. Autophagy 2022, 18, 745–764. [Google Scholar] [CrossRef] [PubMed]
- Tatineni, S.; Hein, G.L. High Plains wheat mosaic virus: An enigmatic disease of wheat and corn causing the High Plains disease. Mol. Plant Pathol. 2021, 22, 1167–1179. [Google Scholar] [CrossRef] [PubMed]
- Parvate, A.; Williams, E.P.; Taylor, M.K.; Chu, Y.K.; Lanman, J.; Saphire, E.O.; Jonsson, C.B. Diverse Morphology and Structural Features of Old and New World Hantaviruses. Viruses 2019, 11, 862. [Google Scholar] [CrossRef] [PubMed]
- Rott, M.E.; Kesanakurti, P.; Berwarth, C.; Rast, H.; Boyes, I.; Phelan, J.; Jelkmann, W. Discovery of Negative-Sense RNA Viruses in Trees Infected with Apple Rubbery Wood Disease by Next-Generation Sequencing. Plant Dis. 2018, 102, 1254–1263. [Google Scholar] [CrossRef] [PubMed]
- Toriyama, S.; Kimishima, T.; Shimizu, T.; Takahashi, M.; Minaka, N.; Akutsu, K. The complete nucleotide sequence of the rice grassy stunt virus genome and genomic comparisons with viruses of the genus Tenuivirus. J. Gen. Virol. 1998, 79, 2051–2058. [Google Scholar] [CrossRef]
- Lecoq, H.; Wipf-Scheibel, C.; Verdin, E.; Desbiez, C. Characterization of the first tenuivirus naturally infecting dicotyle-donous plants. Arch. Virol. 2019, 164, 297–301. [Google Scholar] [CrossRef]
- Zavaliev, R.; Sagi, G.; Gera, A.; Epel, B.L. The constitutive expression of Arabidopsis plasmodesmal-associated class 1 reversibly glycosylated polypeptide impairs plant development and virus spread. J. Exp. Bot. 2010, 61, 131–142. [Google Scholar] [CrossRef]
- Ueki, S.; Spektor, R.; Natale, D.M.; Citovsky, V. ANK, a Host Cytoplasmic Receptor for the Tobacco mosaic virus Cell-to-Cell Movement Protein, Facilitates Intercellular Transport through Plasmodesmata. PLoS Pathog. 2010, 6, e1001201. [Google Scholar] [CrossRef]
- Sacristán, S.; Díaz, M.; Fraile, A.; García-Arenal, F. Contact Transmission of Tobacco Mosaic Virus: A Quantitative Analysis of Parameters Relevant for Virus Evolution. J. Virol. 2011, 85, 4974–4981. [Google Scholar] [CrossRef]
- Gallet, R.; Michalakis, Y.; Blanc, S. Vector-transmission of plant viruses and constraints imposed by virus-vector interactions. Curr. Opin. Virol. 2018, 33, 144–150. [Google Scholar] [CrossRef]
- Wang, X.-W.; Blanc, S. Insect Transmission of Plant Single-Stranded DNA Viruses. Annu. Rev. Èntomol. 2021, 66, 389–405. [Google Scholar] [CrossRef] [PubMed]
- Wei, Y.; Shi, Y.; Han, X.; Chen, S.; Li, H.; Chen, L.; Sun, B.; Shi, Y. Identification of cucurbit chlorotic yellows virus P4.9 as a possible movement protein. Virol. J. 2019, 16, 82. [Google Scholar] [CrossRef] [PubMed]
- Díaz-Pendón, J.A.; Ding, S.-W. Direct and Indirect Roles of Viral Suppressors of RNA Silencing in Pathogenesis. Annu. Rev. Phytopathol. 2008, 46, 303–326. [Google Scholar] [CrossRef] [PubMed]
- Burgyán, J.; Havelda, Z. Viral suppressors of RNA silencing. Trends Plant Sci. 2011, 16, 265–272. [Google Scholar] [CrossRef] [PubMed]
- Incarbone, M.; Dunoyer, P. RNA silencing and its suppression: Novel insights from in planta analyses. Trends Plant Sci. 2013, 18, 382–392. [Google Scholar] [CrossRef] [PubMed]
- Pumplin, N.; Voinnet, O. RNA silencing suppression by plant pathogens: Defence, counter-defence and counter-counter-defence. Nat. Rev. Microbiol. 2013, 11, 745–760. [Google Scholar] [CrossRef] [PubMed]








| Virus Name | Order | Family | Nucleotide Identities (%) | Amino Acids Identities (%) | |||||
|---|---|---|---|---|---|---|---|---|---|
| L Segment | M Segment | S Segment | RdRp | NS Protein | N Protein | NSs Protein | |||
| Allpahuayo mammarenavirus | Bunyavirales | Arenaviridae | 39.7 | None * | 14.21 | 9.61 | 7.84 | 4.99 | 8.7 |
| Wenling crustacean virus 9 | Bunyavirales | Cruliviridae | 41.01 | 21.58 | 28.33 | 8.89 | 5.34 | 7.72 | None |
| Actinidia chlorotic ringspot-associated virus | Bunyavirales | Fimoviridae | 39.71 | 30.3 | 28.04 | 9.51 | 8.41 | 7.37 | 7.08 |
| Penicillium roseopurpureum negative ssRNA virus 1 | Bunyavirales | Discoviridae | 38.96 | 39.64 | 38.02 | 45.36 | 18.27 | 33.24 | None |
| Penicillium discovirus | Bunyavirales | Discoviridae | 51.24 | 33.23 | 39.87 | 39.92 | 10.67 | 30.53 | None |
| Coniothyrium diplodiella negative-stranded RNA virus 1 | Bunyavirales | Discoviridae | 39.02 | 41.01 | 38.35 | 49.32 | 23.91 | 37.23 | None |
| Plasmopara viticola lesion associated mycobunyavirales-like virus 9 | Bunyavirales | Discoviridae | 39.03 | 42.11 | 37.7 | 49.32 | 25.09 | 48.26 | None |
| Plasmopara viticola lesion associated mycobunyavirales-like virus 8 | Bunyavirales | Discoviridae | 39.96 | 47.83 | 40.76 | 57.39 | 35.48 | 42.24 | None |
| Plasmopara viticola lesion associated mycobunyavirales-like virus 4 | Bunyavirales | Discoviridae | 21.96 | 46.15 | 38.98 | 27.69 | 30.25 | 50.17 | None |
| Laibin virus | Bunyavirales | Hantaviridae | 41.22 | 18.26 | 25.04 | 10.66 | 5.24 | 5.85 | None |
| Leptomonas moramango leishbunyavirus | Bunyavirales | Leishbuviridae | 38.83 | 29.86 | 25.27 | 9.07 | 8.64 | 6.64 | None |
| Hubei myriapoda virus 5 | Bunyavirales | Mypoviridae | 28.7 | 20.97 | 17.81 | 6.74 | 6.06 | 7.55 | None |
| Grotenhout virus | Bunyavirales | Nairoviridae | 18.59 | None | 12.71 | 4.22 | None | 5.63 | None |
| Abu Hammad virus | Bunyavirales | Nairoviridae | 22.89 | 14.74 | 24.96 | 4.95 | 4.12 | 8.2 | None |
| South Bay virus | Bunyavirales | Nairoviridae | 20.35 | None | 8.04 | 4.89 | None | 5.12 | None |
| Shayang Spider Virus 1 | Bunyavirales | Nairoviridae | 21.82 | 14.85 | 23.19 | 4.99 | 4.46 | 6.36 | None |
| Sanxia Water Strider Virus 1 | Bunyavirales | Nairoviridae | 23.25 | 17.43 | 20.75 | 4.88 | 4.56 | 5.97 | None |
| Xinzhou Spider Virus | Bunyavirales | Nairoviridae | 23.02 | 21.79 | 23.23 | 5.24 | 4.4 | 6.32 | None |
| Kibale virus | Bunyavirales | Peribunyaviridae | 38.32 | 27.02 | 38.9 | 9.28 | 5.06 | 8.42 | None |
| Ferak virus | Bunyavirales | Phasmaviridae | 39.57 | 16.35 | 30.21 | 8.79 | 3.33 | 6.54 | 6.96 |
| Bhanja virus | Bunyavirales | Phenuiviridae | 40.24 | 20.76 | 25.33 | 9.73 | 4.3 | 6.67 | 3.51 |
| Cumuto virus | Bunyavirales | Phenuiviridae | 40.73 | 22.06 | 37.45 | 9.7 | 5.27 | 8.07 | None |
| Wuhan horsefly Virus | Bunyavirales | Phenuiviridae | 30.21 | 24.76 | 24.58 | 7.63 | 6.23 | 9.47 | 4.72 |
| Apple rubbery wood virus 1 | Bunyavirales | Phenuiviridae | 39.38 | 40.38 | 35.29 | 8.23 | 6.92 | 13.2 | None |
| Rice hoja blanca virus | Bunyavirales | Phenuiviridae | 31.36 | 18.99 | 21.19 | 8.21 | 5.16 | 7.52 | 6.5 |
| Rice stripe tenuivirus | Bunyavirales | Phenuiviridae | 32.26 | 20.33 | 18.08 | 8.66 | 5.63 | 11.49 | 8.15 |
| Alstroemeria necrotic streak virus | Bunyavirales | Tospoviridae | 31.65 | 14.55 | 15.16 | 7.01 | 4.85 | 10.14 | 6.59 |
| Tulasnella bunyavirales-like 1 | Bunyavirales | Tulasviridae | 22.52 | None | None | 8.65 | 5.22 | 7.02 | None |
| Wuhan Millipede Virus 2 | Bunyavirales | Wupedeviridae | 24.94 | 10.12 | 23.27 | 5.68 | 2.6 | 6.25 | None |
Publisher’s Note: MDPI stays neutral with regard to jurisdictional claims in published maps and institutional affiliations. |
© 2022 by the authors. Licensee MDPI, Basel, Switzerland. This article is an open access article distributed under the terms and conditions of the Creative Commons Attribution (CC BY) license (https://creativecommons.org/licenses/by/4.0/).
Share and Cite
Wang, D.; Fu, S.; Wu, H.; Cao, M.; Liu, L.; Zhou, X.; Wu, J. Discovery and Genomic Function of a Novel Rice Dwarf-Associated Bunya-like Virus. Viruses 2022, 14, 1183. https://doi.org/10.3390/v14061183
Wang D, Fu S, Wu H, Cao M, Liu L, Zhou X, Wu J. Discovery and Genomic Function of a Novel Rice Dwarf-Associated Bunya-like Virus. Viruses. 2022; 14(6):1183. https://doi.org/10.3390/v14061183
Chicago/Turabian StyleWang, Dan, Shuai Fu, Hongyue Wu, Mengji Cao, Li Liu, Xueping Zhou, and Jianxiang Wu. 2022. "Discovery and Genomic Function of a Novel Rice Dwarf-Associated Bunya-like Virus" Viruses 14, no. 6: 1183. https://doi.org/10.3390/v14061183
APA StyleWang, D., Fu, S., Wu, H., Cao, M., Liu, L., Zhou, X., & Wu, J. (2022). Discovery and Genomic Function of a Novel Rice Dwarf-Associated Bunya-like Virus. Viruses, 14(6), 1183. https://doi.org/10.3390/v14061183

