CD38 Enhances TLR9 Expression and Activates NLRP3 Inflammasome after Porcine Parvovirus Infection
Abstract
1. Introduction
2. Materials and Methods
2.1. Virus and Cells
2.2. Plasmids and Antibodies
2.3. Virus Infection and Copy Number Detection
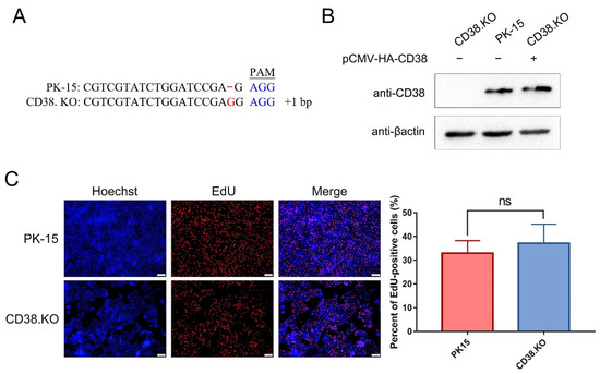
2.4. Construction of CD38 Knockout PK-15 Cell Line by CRISPR/Cas9 System
2.5. Renilla Luciferase Reporter Gene Assay
2.6. Reactive Oxygen Species Assay
2.7. EdU Cell Proliferation Assay
2.8. RNA Extraction and Quantitative Real-Time RT-PCR
2.9. Quantification and Statistical Analysis
3. Results
3.1. CD38.KO Cell Line Was Constructed and Proliferated Normally
3.2. CD38 Participates in the TLR9/IFN-α/Mx1 Pathway Activated by PPV
3.3. Loss of CD38 Function Inhibited ROS/NLRP3/CASP1 Pathway Activated by PPV
3.4. SIRT1 Is Inhibited by CD38 and Is Conducive to PPV Infection
4. Discussion
5. Conclusions
Author Contributions
Funding
Institutional Review Board Statement
Informed Consent Statement
Data Availability Statement
Acknowledgments
Conflicts of Interest
References
- Cao, L.; Chen, J.; Wei, Y.; Shi, H.; Zhang, X.; Yuan, J.; Shi, D.; Liu, J.; Zhu, X.; Wang, X.; et al. Porcine parvovirus induces activation of NF-kappaB signaling pathways in PK-15 cells mediated by toll-like receptors. Mol. Immunol. 2017, 85, 248–255. [Google Scholar] [CrossRef] [PubMed]
- Meszaros, I.; Olasz, F.; Csagola, A.; Tijssen, P.; Zadori, Z. Biology of Porcine Parvovirus (Ungulate parvovirus 1). Viruses 2017, 9, 393. [Google Scholar] [CrossRef] [PubMed]
- Cui, J.; Fan, J.; Gerber, P.F.; Biernacka, K.; Stadejek, T.; Xiao, C.-T.; Opriessnig, T. First identification of porcine parvovirus 6 in Poland. Virus Genes 2016, 53, 100–104. [Google Scholar] [CrossRef] [PubMed][Green Version]
- Dai, X.F.; Wang, Q.J.; Jiang, S.J.; Xie, Z.J. Complete genome sequence of a novel porcine parvovirus in China. J. Virol. 2012, 86, 13867. [Google Scholar] [CrossRef]
- Xiao, C.T.; Gimenez-Lirola, L.G.; Jiang, Y.H.; Halbur, P.G.; Opriessnig, T. Characterization of a novel porcine parvovirus tentatively designated PPV5. PLoS ONE 2013, 8, e65312. [Google Scholar] [CrossRef]
- Morandi, F.; Airoldi, I.; Marimpietri, D.; Bracci, C.; Faini, A.C.; Gramignoli, R. CD38, a Receptor with Multifunctional Activities: From Modulatory Functions on Regulatory Cell Subsets and Extracellular Vesicles, to a Target for Therapeutic Strategies. Cells 2019, 8, 1527. [Google Scholar] [CrossRef]
- van de Donk, N.; Usmani, S.Z. CD38 Antibodies in Multiple Myeloma: Mechanisms of Action and Modes of Resistance. Front. Immunol. 2018, 9, 2134. [Google Scholar] [CrossRef]
- Glaria, E.; Valledor, A.F. Roles of CD38 in the Immune Response to Infection. Cells 2020, 9, 228. [Google Scholar] [CrossRef]
- Ting, K.Y.; Leung, C.F.; Graeff, R.M.; Lee, H.C.; Hao, Q.; Kotaka, M. Porcine CD38 exhibits prominent secondary NAD(+) cyclase activity. Protein Sci. 2016, 25, 650–661. [Google Scholar] [CrossRef]
- Mele, S.; Devereux, S.; Pepper, A.G.; Infante, E.; Ridley, A.J. Calcium-RasGRP2-Rap1 signaling mediates CD38-induced migration of chronic lymphocytic leukemia cells. Blood Adv. 2018, 2, 1551–1561. [Google Scholar] [CrossRef]
- Deshpande, D.A.; Guedes, A.G.P.; Graeff, R.; Dogan, S.; Subramanian, S.; Walseth, T.F.; Kannan, M.S. CD38/cADPR Signaling Pathway in Airway Disease: Regulatory Mechanisms. Mediators Inflamm. 2018, 2018, 8942042. [Google Scholar] [CrossRef] [PubMed]
- Liu, Y.; Guo, Y.; Huang, W.; Deng, K.Y.; Qian, Y.; Xin, H.B. 17β-Estradiol Promotes Apoptosis in Airway Smooth Muscle Cells Through CD38/SIRT1/p53 Pathway. Front. Endocrinol. 2018, 9, 770. [Google Scholar] [CrossRef] [PubMed]
- Li, Q.; Wu, C.; Liu, Z.; Zhang, H.; Du, Y.; Liu, Y.; Song, K.; Shi, Q.; Li, R. Increased TLR4 Expression Aggravates Sepsis by Promoting IFN-gamma Expression in CD38(−/−) Mice. J. Immunol. Res. 2019, 2019, 3737890. [Google Scholar] [CrossRef] [PubMed]
- Deshpande, D.A.; Guedes, A.G.P.; Lund, F.E.; Subramanian, S.; Walseth, T.F.; Kannan, M.S. CD38 in the pathogenesis of allergic airway disease: Potential therapeutic targets. Pharmacol. Ther. 2017, 172, 116–126. [Google Scholar] [CrossRef] [PubMed]
- Gonzalez-Navajas, J.M.; Lee, J.; David, M.; Raz, E. Immunomodulatory functions of type I interferons. Nat. Rev. Immunol. 2012, 12, 125–135. [Google Scholar] [CrossRef] [PubMed]
- Rathinam, V.A.; Fitzgerald, K.A. Cytosolic surveillance and antiviral immunity. Curr. Opin. Virol. 2011, 1, 455–462. [Google Scholar] [CrossRef] [PubMed]
- O’Sullivan, L.A.; Liongue, C.; Lewis, R.S.; Stephenson, S.E.; Ward, A.C. Cytokine receptor signaling through the Jak-Stat-Socs pathway in disease. Mol. Immunol. 2007, 44, 2497–2506. [Google Scholar] [CrossRef]
- Zhang, R.; Fang, L.; Wang, D.; Cai, K.; Zhang, H.; Xie, L.; Li, Y.; Chen, H.; Xiao, S. Porcine bocavirus NP1 negatively regulates interferon signaling pathway by targeting the DNA-binding domain of IRF9. Virology 2015, 485, 414–421. [Google Scholar] [CrossRef]
- Mattei, L.M.; Cotmore, S.F.; Li, L.; Tattersall, P.; Iwasaki, A. Toll-like receptor 9 in plasmacytoid dendritic cells fails to detect parvoviruses. J. Virol. 2013, 87, 3605–3608. [Google Scholar] [CrossRef]
- Zipris, D.; Lien, E.; Nair, A.; Xie, J.X.; Greiner, D.L.; Mordes, J.P.; Rossini, A.A. TLR9-signaling pathways are involved in Kilham rat virus-induced autoimmune diabetes in the biobreeding diabetes-resistant rat. J. Immunol. 2007, 178, 693–701. [Google Scholar] [CrossRef]
- Schiavoni, I.; Scagnolari, C.; Horenstein, A.L.; Leone, P.; Pierangeli, A.; Malavasi, F.; Ausiello, C.M.; Fedele, G. CD38 modulates respiratory syncytial virus-driven proinflammatory processes in human monocyte-derived dendritic cells. Immunology 2018, 154, 122–131. [Google Scholar] [CrossRef] [PubMed]
- Joe, Y.; Chen, Y.; Park, J.; Kim, H.J.; Rah, S.Y.; Ryu, J.; Cho, G.J.; Choi, H.S.; Ryter, S.W.; Park, J.W.; et al. Cross-talk between CD38 and TTP Is Essential for Resolution of Inflammation during Microbial Sepsis. Cell Rep. 2020, 30, 1063–1076.e5. [Google Scholar] [CrossRef] [PubMed]
- Isa, A.; Kasprowicz, V.; Norbeck, O.; Loughry, A.; Jeffery, K.; Broliden, K.; Klenerman, P.; Tolfvenstam, T.; Bowness, P. Prolonged activation of virus-specific CD8+T cells after acute B19 infection. PLoS Med. 2005, 2, e343. [Google Scholar] [CrossRef] [PubMed]
- Roboon, J.; Hattori, T.; Ishii, H.; Takarada-Iemata, M.; Le, T.M.; Shiraishi, Y.; Ozaki, N.; Yamamoto, Y.; Sugawara, A.; Okamoto, H.; et al. Deletion of CD38 Suppresses Glial Activation and Neuroinflammation in a Mouse Model of Demyelination. Front. Cell Neurosci. 2019, 13, 258. [Google Scholar] [CrossRef] [PubMed]
- Moretti, J.; Blander, J.M. Increasing complexity of NLRP3 inflammasome regulation. J. Leukoc. Biol. 2021, 109, 561–571. [Google Scholar] [CrossRef]
- Li, H.; Bai, Z.; Li, C.; Sheng, C.; Zhao, X. EV71 infection induces cell apoptosis through ROS generation and SIRT1 activation. J. Cell Biochem. 2020, 121, 4321–4331. [Google Scholar] [CrossRef]
- Xia, D.Y.; Yuan, J.L.; Jiang, X.C.; Qi, M.; Lai, N.S.; Wu, L.Y.; Zhang, X.S. SIRT1 Promotes M2 Microglia Polarization via Reducing ROS-Mediated NLRP3 Inflammasome Signaling After Subarachnoid Hemorrhage. Front. Immunol. 2021, 12, 770744. [Google Scholar] [CrossRef]
- Arenas-Jal, M.; Sune-Negre, J.M.; Garcia-Montoya, E. Therapeutic potential of nicotinamide adenine dinucleotide (NAD). Eur. J. Pharmacol. 2020, 879, 173158. [Google Scholar] [CrossRef]





| Primer Name | Forward (5′ → 3′) | Reverse (5′ → 3′) |
|---|---|---|
| HA-CD38 | ggtcgaccgagatctctcgagGCCACCATGGCCAACCACAGATTCA | catgtctggatccccgcggccgcCTAGATAGGCCTGTAGTTTTCCTGG |
| GL-TLR9p | cctgagctcgctagcctcgagGGTGATTTGGAGGTAATTGTCA | cagtaccggattgccaagcttCCCCATCTCCTCCCCAGC |
| GL-Mx1p | cctgagctcgctagcctcgagCTCCTGCCAGATCAGTAAACG | cagtaccggattgccaagcttGCCCCCTGCCCTGAGCCC |
| Q-TLR9 | TGGTTACCTGGCAAGACGC | GGAAACTGGCACGCAAGAG |
| Q-IFN | GGACTCCATCCTGGCTGTGA | GACTTCTGCCCTGATGATCTCC |
| Q-Mx1 | CTGCCCCTGTTAGAAAACCAAA | GCCGACACTCGTACTCCAC |
| Q-NLRP3 | GGTGAAGCGTTTGTTGAG | AATGGATGGGTTTACTGG |
| Q-CASP1 | GTCCGAAGCGGTGAGATT | CCCAGACATAGCCCAAAG |
| Q-SIRT1 | AGGGAACCTTTGCCTCACC | TGGCATATTCACCTCCTAACCTA |
| Q-βactin | CTTCCTGGGCATGGAGTCC | GGCGCGATGATCTTGATCTTC |
Publisher’s Note: MDPI stays neutral with regard to jurisdictional claims in published maps and institutional affiliations. |
© 2022 by the authors. Licensee MDPI, Basel, Switzerland. This article is an open access article distributed under the terms and conditions of the Creative Commons Attribution (CC BY) license (https://creativecommons.org/licenses/by/4.0/).
Share and Cite
Zheng, Y.; Xu, Y.; Xu, W.; Cao, S.; Yan, Q.; Huang, X.; Wen, Y.; Zhao, Q.; Du, S.; Lang, Y.; et al. CD38 Enhances TLR9 Expression and Activates NLRP3 Inflammasome after Porcine Parvovirus Infection. Viruses 2022, 14, 1136. https://doi.org/10.3390/v14061136
Zheng Y, Xu Y, Xu W, Cao S, Yan Q, Huang X, Wen Y, Zhao Q, Du S, Lang Y, et al. CD38 Enhances TLR9 Expression and Activates NLRP3 Inflammasome after Porcine Parvovirus Infection. Viruses. 2022; 14(6):1136. https://doi.org/10.3390/v14061136
Chicago/Turabian StyleZheng, Yi, Yixuan Xu, Weimin Xu, Sanjie Cao, Qigui Yan, Xiaobo Huang, Yiping Wen, Qin Zhao, Senyan Du, Yifei Lang, and et al. 2022. "CD38 Enhances TLR9 Expression and Activates NLRP3 Inflammasome after Porcine Parvovirus Infection" Viruses 14, no. 6: 1136. https://doi.org/10.3390/v14061136
APA StyleZheng, Y., Xu, Y., Xu, W., Cao, S., Yan, Q., Huang, X., Wen, Y., Zhao, Q., Du, S., Lang, Y., Zhao, S., & Wu, R. (2022). CD38 Enhances TLR9 Expression and Activates NLRP3 Inflammasome after Porcine Parvovirus Infection. Viruses, 14(6), 1136. https://doi.org/10.3390/v14061136
