Virome of Three Termite Species from Southern Vietnam
Abstract
:1. Introduction
2. Materials and Methods
2.1. Termites Collection
2.2. High-Throughput Sequencing
2.3. Virus Detection and Sanger Sequencing
2.4. Assembly, Analysis and Visualization
3. Results
3.1. High-Throughput Sequencing
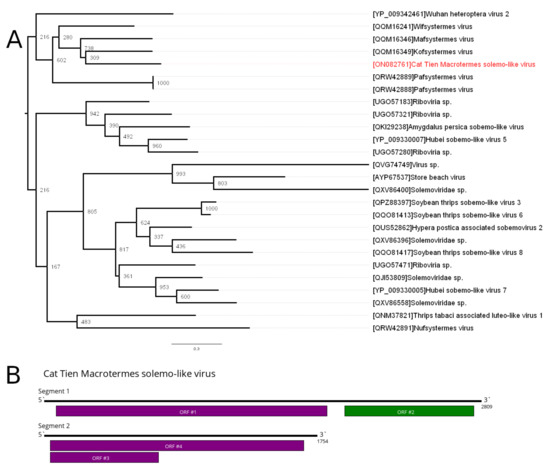
3.2. Solemoviridae—Related Contigs
3.3. Lispiviridae—Related Contig
3.4. Polycipiviridae—Related Contig
3.5. Kolmioviridae—Related Contig
3.6. Other Virus-like Contigs
4. Discussion
Author Contributions
Funding
Institutional Review Board Statement
Informed Consent Statement
Data Availability Statement
Conflicts of Interest
References
- Li, C.; Shi, M.; Tian, J.; Lin, X.; Kang, Y.; Chen, L.; Qin, X.; Xu, J.; Holmes, E.C.; Zhang, Y. Unprecedented genomic diversity of RNA viruses in arthropods reveals the ancestry of negative-sense RNA viruses. Elife 2015, 4, e05378. [Google Scholar] [CrossRef] [PubMed]
- Shi, M.; Lin, X.; Tian, J.; Chen, L.; Chen, X.; Li, C.; Qin, X.; Li, J.; Cao, J.; Eden, J.; et al. Redefining the invertebrate RNA virosphere. Nature 2016, 540, 539–543. [Google Scholar] [CrossRef] [PubMed]
- Chang, W.S.; Pettersson, J.H.-O.; Le Lay, C.; Shi, M.; Lo, N.; Wille, M.; Eden, J.S.; Holmes, E.C. Novel hepatitis D-like agents in vertebrates and invertebrates. Virus Evol. 2019, 5, vez021. [Google Scholar] [CrossRef] [PubMed]
- Bourguignon, T.; ŠobotnÍk, J.A.N.; Lepoint, G.; Martin, J.M.; Hardy, O.J.; Dejean, A.; Roisin, Y. Feeding ecology and phylogenetic structure of a complex neotropical termite assemblage, revealed by nitrogen stable isotope ratios. Ecol. Entomol. 2011, 36, 261–269. [Google Scholar] [CrossRef]
- Scholtz, O.; Knight, M.E.; Eggleton, P. Spatial structure of rainforest termites: Two matched pioneering cross-continental case studies. Biotropica 2021, 53, 1178–1190. [Google Scholar] [CrossRef]
- Chouvenc, T.; Su, N.; Grace, J.K. Fifty years of attempted biological control of termites—Analysis of a failure. Biol. Control 2011, 59, 69–82. [Google Scholar] [CrossRef]
- Le Lay, C.; Shi, M.; Buček, A.; Bourguignon, T.; Lo, N.; Holmes, E.C. Unmapped RNA Virus Diversity in Termites and Their Symbionts. Viruses 2020, 12, 1145. [Google Scholar] [CrossRef]
- Syaukani, G.J.T.; Yamane, S. Hospitalitermes krishnai, a new nasute termite (Nasutitermitinae, Termitidae, Isoptera), from southern Sumatra, Indonesia. Zookeys 2011, 148, 161–169. [Google Scholar] [CrossRef] [Green Version]
- Hanis, J.A.; Hassan, A.A.; Nurita, A.T.; Salmah, M.R.C. Community structure of termites in a hill dipterocarp forest of Belum-Temengor Forest Complex, Malaysia: Emergence of pest species. Raffles Bull. Zool. 2014, 62, 3–11. [Google Scholar]
- Hu, J.; Neoh, K.; Appel, A.G.; Lee, C. Subterranean termite open-air foraging and tolerance to desiccation: Comparative water relation of two sympatric Macrotermes spp. (Blattodea: Termitidae). Comp. Biochem. Physiol. Part A 2012, 161, 201–207. [Google Scholar] [CrossRef]
- Belyaeva, N.V.; Tiunov, A.V. Termites (Isoptera) in forest ecosystems of Cat Tien National Park (southern Vietnam). Biol. Bull. 2010, 37, 374–381. [Google Scholar] [CrossRef]
- Kumar, N.G. Termites. In Pests and Their Management; Springer: Singapore, 2018; pp. 909–971. [Google Scholar]
- Ahmad, M. Key to the Indomalayan termites. Biologia 1958, 4, 33–198. [Google Scholar]
- Khokhlova, O.S.; Myakshina, T.N.; Kuznetsov, A.N.; Gubin, S.V. Morphogenetic Features of Soils in the Cat Tien National Park, southern Vietnam. Euras. Soil Sci. 2017, 50, 158–175. [Google Scholar] [CrossRef]
- Litov, A.G.; Belova, O.A.; Kholodilov, I.S.; Gadzhikurbanov, M.N.; Gmyl, L.V.; Oorzhak, N.D.; Saryglar, A.A.; Ishmukhametov, A.A.; Karganova, G.G. Possible Arbovirus Found in Virome of Melophagus ovinus. Viruses 2021, 13, 2375. [Google Scholar] [CrossRef]
- Bolger, A.M.; Lohse, M.; Usadel, B. Trimmomatic: A flexible trimmer for Illumina sequence data. Bioinformatics 2014, 30, 2114–2120. [Google Scholar] [CrossRef] [PubMed] [Green Version]
- Bankevich, A.; Nurk, S.; Antipov, D.; Gurevich, A.A.; Dvorkin, M.; Kulikov, A.S.; Lesin, V.M.; Nikolenko, S.I.; Pham, S.; Prjibelski, A.D.; et al. SPAdes: A new genome assembly algorithm and its applications to single-cell sequencing. J. Comput. Biol. 2012, 19, 455–477. [Google Scholar] [CrossRef] [PubMed] [Green Version]
- Katoh, K.; Standley, D.M. MAFFT multiple sequence alignment software version 7: Improvements in performance and usability. Mol. Biol. Evol. 2013, 30, 772–780. [Google Scholar] [CrossRef] [PubMed] [Green Version]
- Capella-Gutierrez, S.; Silla-Martinez, J.M.; Gabaldon, T. trimAl: A tool for automated alignment trimming in large-scale phylogenetic analyses. Bioinformatics 2009, 25, 1972–1973. [Google Scholar] [CrossRef]
- Guindon, S.; Gascuel, O. PhyML: “A simple, fast, and accurate algorithm to estimate large phylogenies by maximum likelihood”. Syst. Biol. 2003, 52, 696–704. [Google Scholar] [CrossRef] [Green Version]
- Sõmera, M.; Fargette, D.; Hébrard, E.; Sarmiento, C.; Consortium, I.R. ICTV Virus Taxonomy Profile: Solemoviridae 2021. J. Gen. Virol. 2021, 102, 001707. [Google Scholar] [CrossRef]
- Walker, P.J.; Siddell, S.G.; Lefkowitz, E.J.; Mushegian, A.R.; Adriaenssens, E.M.; Dempsey, D.M.; Dutilh, B.E.; Harrach, B.; Harrison, R.L.; Hendrickson, R.C.; et al. Changes to virus taxonomy and the Statutes ratified by the International Committee on Taxonomy of Viruses (2020). Arch. Virol. 2020, 165, 2737–2748. [Google Scholar] [CrossRef] [PubMed]
- Käfer, S.; Paraskevopoulou, S.; Zirkel, F.; Wieseke, N.; Donath, A.; Petersen, M.; Jones, T.C.; Liu, S.; Zhou, X.; Middendorf, M.; et al. Re-assessing the diversity of negative strand RNA viruses in insects. PLOS Pathog. 2019, 15, e1008224. [Google Scholar] [CrossRef] [PubMed] [Green Version]
- Olendraite, I.; Brown, K.; Valles, S.M.; Firth, A.; Chen, Y.; Guérin, D.M.A.; Hashimoto, Y.; Herrero, S.; De Miranda, J.R.; Ryabov, E.; et al. ICTV Virus Taxonomy Profile: Polycipiviridae. J. Gen. Virol. 2019, 100, 554–555. [Google Scholar] [CrossRef] [PubMed]
- Magnius, L.; Taylor, J.; Mason, W.S.; Sureau, C.; Dény, P.; Norder, H.; ICTV Report Consortium. ICTV Virus Taxonomy Profile: Deltavirus. J. Gen. Virol. 2018, 99, 1565–1566. [Google Scholar] [CrossRef]
- Kappeler, P.M.; Cremer, S.; Nunn, C.L. Sociality and health: Impacts of sociality on disease susceptibility and transmission in animal and human societies. Philos. Trans. R. Soc. B Biol. Sci. 2015, 370, 20140116. [Google Scholar] [CrossRef] [Green Version]
- Guo, X.; Chen, J.; Azizi, A.; Fewell, J.; Kang, Y. Dynamics of social interactions, in the flow of information and disease spreading in social insects colonies: Effects of environmental events and spatial heterogeneity. J. Theor. Biol. 2020, 492, 110191. [Google Scholar] [CrossRef] [Green Version]
- Pietramellara, G.; Pathan, S.I.; Datta, R.; Vranová, V.; Ceccherini, M.; Nannipieri, P. Perspective on the status and behaviour of SARS-CoV-2 in soil. Saudi J. Biol. Sci. 2021, 29, 1014–1020. [Google Scholar] [CrossRef]
- Manfredini, F.; Shoemaker, D.; Grozinger, C.M. Dynamic changes in host–virus interactions associated with colony founding and social environment in fire ant queens (Solenopsis invicta). Ecol. Evol. 2015, 6, 233–244. [Google Scholar] [CrossRef]
- Giersch, K.; Dandri, M. In Vivo Models of HDV Infection: Is Humanizing NTCP Enough? Viruses 2021, 13, 588. [Google Scholar] [CrossRef]
- Deakin, G.; Dobbs, E.; Bennett, J.M.; Jones, I.M.; Grogan, H.M.; Burton, K.S. Multiple viral infections in Agaricus bisporus-Characterisation of 18 unique RNA viruses and 8 ORFans identified by deep sequencing. Sci. Rep. 2017, 7, 2469. [Google Scholar] [CrossRef] [Green Version]
- Guo, M.; Shen, G.; Wang, J.; Liu, M.; Bian, Y.; Xu, Z. Mycoviral diversity and characteristics of a negative-stranded RNA virus LeNSRV1 in the edible mushroom Lentinula edodes. Virology 2021, 555, 89–101. [Google Scholar] [CrossRef] [PubMed]
- Schmidt, S.; Kildgaard, S.; Guo, H.; Beemelmanns, C.; Poulsen, M. The chemical ecology of the fungus-farming termite symbiosis. R. Soc. Chem. 2021, 39, 231–248. [Google Scholar] [CrossRef] [PubMed]





| Specie | Specimens in the Pool | Workers | Soldiers |
|---|---|---|---|
| Hospitalitermes bicolor | 25 | 13 | 12 |
| Macrotermes carbonarius | 7 | 0 | 7 |
| Odontotermes wallonensis | 10 | 8 | 2 |
| Contig | Contig Length (nt) | Closest Relative | E Value | Query Cover | Identity |
|---|---|---|---|---|---|
| 17_N1 + N237 | 4685 | [AQM49933] Agaricus bisporus virus 9 | 0 | 96% | 41% |
| 17_N195 + N540 | 2470 | [AQM49933] Agaricus bisporus virus 9 | 10−125 | 69% | 45% |
| 19_N269 | 730 | [AUW34382] Blacklegged tick chuvirus 2 | 9 × 10−90 | 99% | 58% |
| 19_N173 | 925 | [QBP37027] Lampyris noctiluca chuvirus-like virus 1 | 10−84 | 97% | 48% |
| 19_N752 | 427 | [YP_009337904] Hubei chuvirus-like virus 1 | 2 × 10−18 | 97% | 38% |
| 19_N664 | 451 | [QPL15312] Orthopteran chu-related virus OKIAV152 | 5 × 10−13 | 96% | 30% |
| 19_N348 + N818 + N877 + N365 | 1619 | [QPL15312] Orthopteran chu-related virus OKIAV152 | 6 × 10−82 | 82% | 41% |
Publisher’s Note: MDPI stays neutral with regard to jurisdictional claims in published maps and institutional affiliations. |
© 2022 by the authors. Licensee MDPI, Basel, Switzerland. This article is an open access article distributed under the terms and conditions of the Creative Commons Attribution (CC BY) license (https://creativecommons.org/licenses/by/4.0/).
Share and Cite
Litov, A.G.; Zueva, A.I.; Tiunov, A.V.; Van Thinh, N.; Belyaeva, N.V.; Karganova, G.G. Virome of Three Termite Species from Southern Vietnam. Viruses 2022, 14, 860. https://doi.org/10.3390/v14050860
Litov AG, Zueva AI, Tiunov AV, Van Thinh N, Belyaeva NV, Karganova GG. Virome of Three Termite Species from Southern Vietnam. Viruses. 2022; 14(5):860. https://doi.org/10.3390/v14050860
Chicago/Turabian StyleLitov, Alexander G., Anna I. Zueva, Alexei V. Tiunov, Nguyen Van Thinh, Natalia V. Belyaeva, and Galina G. Karganova. 2022. "Virome of Three Termite Species from Southern Vietnam" Viruses 14, no. 5: 860. https://doi.org/10.3390/v14050860
APA StyleLitov, A. G., Zueva, A. I., Tiunov, A. V., Van Thinh, N., Belyaeva, N. V., & Karganova, G. G. (2022). Virome of Three Termite Species from Southern Vietnam. Viruses, 14(5), 860. https://doi.org/10.3390/v14050860
