DNAJA3 Interacts with PEDV S1 Protein and Inhibits Virus Replication by Affecting Virus Adsorption to Host Cells
Abstract
1. Introduction
2. Materials and Methods
2.1. Cell Lines, Virus, and Antibodies
2.2. Plasmid Construction
2.3. Yeast Two-Hybrid Assay
2.4. Co-IP Assay
2.5. GST Pull-Down
2.6. Immunofluorescence Assay (IFA)
2.7. Effect of PEDV Infection on DNAJA3 Expression
2.8. Effect of DNAJA3 on PEDV Replication
2.9. Effects of DNAJA3 on PEDV Adsorption and Internalization
2.10. RT-qPCR
2.11. SDS-PAGE and Western Blotting
2.12. Viral Titration
2.13. Statistical Analysis
3. Results
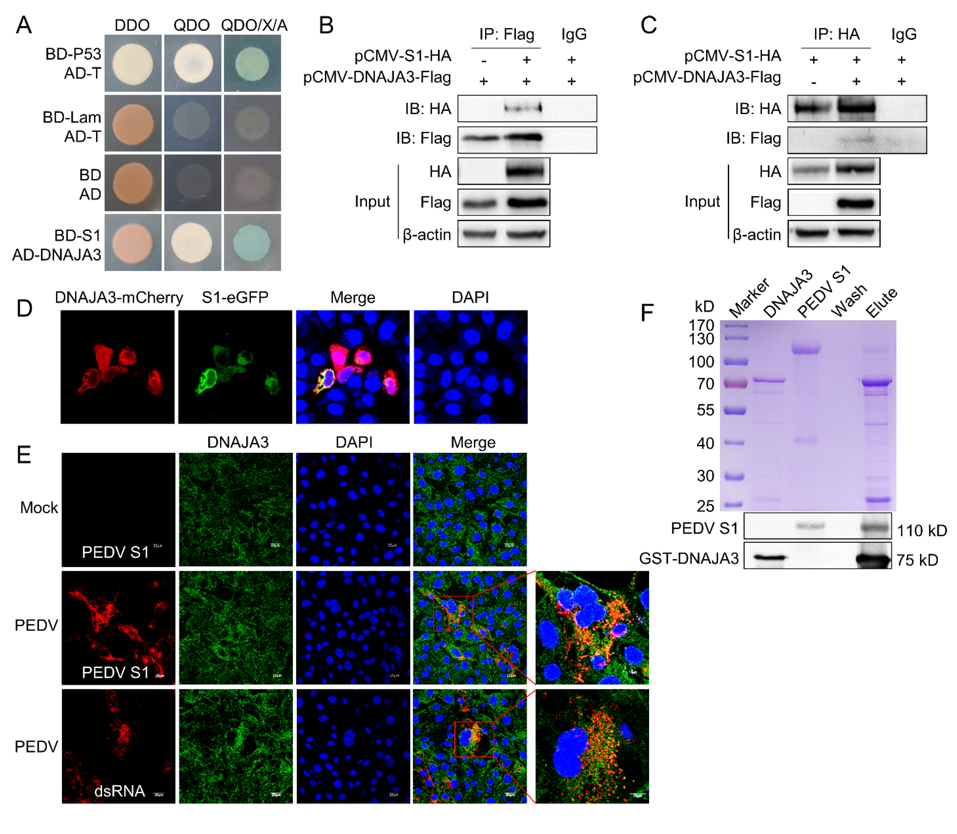
3.1. Host Protein DNAJA3 Interacted with PEDV S1
3.2. PEDV Infection Inhibited Expression of DNAJA3
3.3. DNAJA3 Repressed PEDV Replication
3.4. DNAJA3 Interfered Adsorption of PEDV to IPEC-J2 Cells
3.5. Recombinant DNAJA3 Protein Suppressed PEDV Infection
4. Discussion
Supplementary Materials
Author Contributions
Funding
Data Availability Statement
Conflicts of Interest
References
- Wood, E.N. An Apparently New Syndrome of Porcine Epidemic Diarrhoea. Vet. Rec. 1977, 100, 243–244. [Google Scholar] [CrossRef] [PubMed]
- Jung, K.; Saif, L.J. Porcine Epidemic Diarrhea Virus Infection: Etiology, Epidemiology, Pathogenesis and Immunoprophylaxis. Vet. J. 2015, 204, 134–143. [Google Scholar] [CrossRef] [PubMed]
- Jung, K.; Saif, L.J.; Wang, Q. Porcine Epidemic Diarrhea Virus (PEDV): An Update on Etiology, Transmission, Pathogenesis, and Prevention and Control. Virus Res. 2020, 286, 198045. [Google Scholar] [CrossRef] [PubMed]
- Li, W.; Li, H.; Liu, Y.; Pan, Y.; Deng, F.; Song, Y.; Tang, X.; He, Q. New Variants of Porcine Epidemic Diarrhea Virus, China, 2011—Volume 18, Number 8—August 2012—Emerging Infectious Diseases Journal—CDC. Emerg. Infect. Dis. 2012, 18, 1350–1353. [Google Scholar] [CrossRef] [PubMed]
- Lee, C. Porcine Epidemic Diarrhea Virus: An Emerging and Re-Emerging Epizootic Swine Virus. Virol. J. 2015, 12, 193. [Google Scholar] [CrossRef]
- Karte, C.; Platje, N.; Bullermann, J.; Beer, M.; Höper, D.; Blome, S. Re-Emergence of Porcine Epidemic Diarrhea Virus in a Piglet-Producing Farm in Northwestern Germany in 2019. BMC Vet. Res. 2020, 16, 329. [Google Scholar] [CrossRef]
- Reveles-Félix, S.; Carreón-Nápoles, R.; Mendoza-Elvira, S.; Quintero-Ramírez, V.; García-Sánchez, J.; Martínez-Bautista, R.; Saavedra-Montañez, M.; Mosqueda Gualito, J.J.; Sánchez-Betancourt, J.I. Emerging Strains of Porcine Epidemic Diarrhoea Virus (PEDv) in Mexico. Transbound. Emerg. Dis. 2020, 67, 1035–1041. [Google Scholar] [CrossRef]
- Zhang, F.; Luo, S.; Gu, J.; Li, Z.; Li, K.; Yuan, W.; Ye, Y.; Li, H.; Ding, Z.; Song, D.; et al. Prevalence and Phylogenetic Analysis of Porcine Diarrhea Associated Viruses in Southern China from 2012 to 2018. BMC Vet. Res. 2019, 15, 470. [Google Scholar] [CrossRef]
- Kocherhans, R.; Bridgen, A.; Ackermann, M.; Tobler, K. Completion of the Porcine Epidemic Diarrhoea Coronavirus (PEDV) Genome Sequence. Virus Genes 2001, 23, 137–144. [Google Scholar] [CrossRef]
- Li, W.; van Kuppeveld, F.J.M.; He, Q.; Rottier, P.J.M.; Bosch, B.J. Cellular Entry of the Porcine Epidemic Diarrhea Virus. Virus Res. 2016, 226, 117–127. [Google Scholar] [CrossRef]
- Van Diep, N.; Choijookhuu, N.; Fuke, N.; Myint, O.; Izzati, U.Z.; Suwanruengsri, M.; Hishikawa, Y.; Yamaguchi, R. New Tropisms of Porcine Epidemic Diarrhoea Virus (PEDV) in Pigs Naturally Coinfected by Variants Bearing Large Deletions in the Spike (S) Protein and PEDVs Possessing an Intact S Protein. Transbound. Emerg. Dis. 2020, 67, 2589–2601. [Google Scholar] [CrossRef] [PubMed]
- Li, Z.; Ma, Z.; Dong, L.; Yang, T.; Li, Y.; Jiao, D.; Han, W.; Zheng, H.; Xiao, S. Molecular Mechanism of Porcine Epidemic Diarrhea Virus Cell Tropism. mBio 2022, 13, e03739-21. [Google Scholar] [CrossRef] [PubMed]
- Park, J.E.; Cruz, D.J.M.; Shin, H.J. Receptor-Bound Porcine Epidemic Diarrhea Virus Spike Protein Cleaved by Trypsin Induces Membrane Fusion. Arch. Virol. 2011, 156, 1749–1756. [Google Scholar] [CrossRef] [PubMed]
- Heald-Sargent, T.; Gallagher, T. Ready, Set, Fuse! The Coronavirus Spike Protein and Acquisition of Fusion Competence. Viruses 2012, 4, 557. [Google Scholar] [CrossRef]
- Li, Y.; Wang, J.; Hou, W.; Shan, Y.; Wang, S.; Liu, F. Dynamic Dissection of the Endocytosis of Porcine Epidemic Diarrhea Coronavirus Cooperatively Mediated by Clathrin and Caveolae as Visualized by Single-Virus Tracking. mBio 2021, 12, e00256-21. [Google Scholar] [CrossRef]
- White, J.M.; Whittaker, G.R. Fusion of Enveloped Viruses in Endosomes. Traffic 2016, 17, 593. [Google Scholar] [CrossRef] [PubMed]
- Kirchdoerfer, R.N.; Bhandari, M.; Martini, O.; Sewall, L.M.; Bangaru, S.; Yoon, K.J.; Ward, A.B. Structure and Immune Recognition of the Porcine Epidemic Diarrhea Virus Spike Protein. Structure 2021, 29, 385–392.e5. [Google Scholar] [CrossRef]
- Huan, C.-c.; Wang, Y.; Ni, B.; Wang, R.; Huang, L.; Ren, X.-f.; Tong, G.-z.; Ding, C.; Fan, H.-j.; Mao, X. Porcine Epidemic Diarrhea Virus Uses Cell-Surface Heparan Sulfate as an Attachment Factor. Arch. Virol. 2015, 160, 1621–1628. [Google Scholar] [CrossRef]
- Yuan, P.; Yang, Z.; Song, H.; Wang, K.; Yang, Y.; Xie, L.; Huang, S.; Liu, J.; Ran, L.; Song, Z. Three Main Inducers of Alphacoronavirus Infection of Enterocytes: Sialic Acid, Proteases, and Low PH. Intervirology 2018, 61, 53–63. [Google Scholar] [CrossRef]
- Reguera, J.; Mudgal, G.; Santiago, C.; Casasnovas, J.M. A Structural View of Coronavirus–Receptor Interactions. Virus Res. 2014, 194, 3. [Google Scholar] [CrossRef]
- Chen, Y.; Zhang, Z.; Li, J.; Gao, Y.; Zhou, L.; Ge, X.; Han, J.; Guo, X.; Yang, H. Porcine Epidemic Diarrhea Virus S1 Protein Is the Critical Inducer of Apoptosis. Virol. J. 2018, 15, 170. [Google Scholar] [CrossRef] [PubMed]
- Teo, W.-H.; Fann, Y.-N.; Lo, J.-F.; Teo, W.-H.; Fann, Y.-N.; Lo, J.-F. DNAJA3, a Co-Chaperone in Development and Tumorigenesis. Heat Shock. Proteins 2020, 22, 307–323. [Google Scholar] [CrossRef]
- Kumada, K.; Fuse, N.; Tamura, T.; Okamori, C.; Kurata, S. HSP70/DNAJA3 Chaperone/Cochaperone Regulates NF-ΚB Activity in Immune Responses. Biochem. Biophys. Res. Commun. 2019, 513, 947–951. [Google Scholar] [CrossRef] [PubMed]
- Qiu, X.B.; Shao, Y.M.; Miao, S.; Wang, L. The Diversity of the DnaJ/Hsp40 Family, the Crucial Partners for Hsp70 Chaperones. Cell. Mol. Life Sci. CMLS 2006, 63, 2560–2570. [Google Scholar] [CrossRef]
- Lo, J.-F.; Hayashi, M.; Woo-Kim, S.; Tian, B.; Huang, J.-F.; Fearns, C.; Takayama, S.; Zapata, J.M.; Yang, Y.; Lee, J.-D. Tid1, a Cochaperone of the Heat Shock 70 Protein and the Mammalian Counterpart of the Drosophila Tumor Suppressor l(2)Tid, Is Critical for Early Embryonic Development and Cell Survival. Mol. Cell. Biol. 2004, 24, 2226–2236. [Google Scholar] [CrossRef]
- Wang, S.F.; Huang, K.H.; Tseng, W.C.; Lo, J.F.; Li, A.F.Y.; Fang, W.L.; Chen, C.F.; Yeh, T.S.; Chang, Y.L.; Chou, Y.C.; et al. DNAJA3/Tid1 Is Required for Mitochondrial DNA Maintenance and Regulates Migration and Invasion of Human Gastric Cancer Cells. Cancers 2020, 12, 3463. [Google Scholar] [CrossRef]
- Qian, J.; Perchiniak, E.M.; Sun, K.; Groden, J. The Mitochondrial Protein HTID-1 Partners with the Caspase-Cleaved Adenomatous Polyposis Cell Tumor Suppressor to Facilitate Apoptosis. Gastroenterology 2010, 138, 1418–1428. [Google Scholar] [CrossRef]
- Knox, C.; Luke, G.A.; Blatch, G.L.; Pesce, E.R. Heat Shock Protein 40 (Hsp40) Plays a Key Role in the Virus Life Cycle. Virus Res. 2011, 160, 15–24. [Google Scholar] [CrossRef]
- Batra, J.; Tripathi, S.; Kumar, A.; Katz, J.M.; Cox, N.J.; Lal, R.B.; Sambhara, S.; Lal, S.K. Human Heat Shock Protein 40 (Hsp40/DnaJB1) Promotes Influenza A Virus Replication by Assisting Nuclear Import of Viral Ribonucleoproteins. Sci. Rep. 2016, 6, 19063. [Google Scholar] [CrossRef]
- Wang, R.; Huang, Y.R.; Chong, K.M.; Hung, C.Y.; Ke, Z.L.; Chang, R.Y. DnaJ Homolog Hdj2 Facilitates Japanese Encephalitis Virus Replication. Virol. J. 2011, 8, 471. [Google Scholar] [CrossRef]
- Sohn, S.Y.; Kim, S.B.; Kim, J.; Ahn, B.Y. Negative Regulation of Hepatitis B Virus Replication by Cellular Hsp40/DnaJ Proteins through Destabilization of Viral Core and X Proteins. J. Gen. Virol. 2006, 87, 1883–1891. [Google Scholar] [CrossRef] [PubMed]
- Shan, Y.; Liu, Z.; Li, G.; Chen, C.; Luo, H.; Liu, Y.; Zhuo, X.; Shi, X.; Fang, W.; Li, X. liang Nucleocapsid Protein from Porcine Epidemic Diarrhea Virus Isolates Can Antagonize Interferon-λ Production by Blocking the Nuclear Factor-ΚB Nuclear Translocation. J. Zhejiang Univ. Sci. B 2018, 19, 570. [Google Scholar] [CrossRef] [PubMed]
- Luo, H.; Zheng, J.; Chen, Y.; Wang, T.; Zhang, Z.; Shan, Y.; Xu, J.; Yue, M.; Fang, W.; Li, X. Utility Evaluation of Porcine Enteroids as PDCoV Infection Model in Vitro. Front. Microbiol. 2020, 11, 821. [Google Scholar] [CrossRef] [PubMed]
- Fan, B.; Zhu, L.; Chang, X.; Zhou, J.; Guo, R.; Zhao, Y.; Shi, D.; Niu, B.; Gu, J.; Yu, Z.; et al. Mortalin Restricts Porcine Epidemic Diarrhea Virus Entry by Downregulating Clathrin-Mediated Endocytosis. Vet. Microbiol. 2019, 239, 108455. [Google Scholar] [CrossRef]
- Eom, C.Y.; Lehman, I.R. The Human DnaJ Protein, HTid-1, Enhances Binding of a Multimer of the Herpes Simplex Virus Type 1 UL9 Protein to Oris, an Origin of Viral DNA Replication. Proc. Natl. Acad. Sci. USA 2002, 99, 1894–1898. [Google Scholar] [CrossRef]
- Cheng, H.; Cenciarelli, C.; Shao, Z.; Vidal, M.; Parks, W.P.; Pagano, M.; Cheng-Mayer, C. Human T Cell Leukemia Virus Type 1 Tax Associates with a Molecular Chaperone Complex Containing HTid-1 and Hsp70. Curr. Biol. CB 2001, 11, 1771–1775. [Google Scholar] [CrossRef]
- Zhang, W.; Yang, F.; Zhu, Z.; Yang, Y.; Wang, Z.; Cao, W.; Dang, W.; Li, L.; Mao, R.; Liu, Y.; et al. Cellular DNAJA3, a Novel VP1-Interacting Protein, Inhibits Foot-and-Mouth Disease Virus Replication by Inducing Lysosomal Degradation of VP1 and Attenuating Its Antagonistic Role in the Beta Interferon Signaling Pathway. J. Virol. 2019, 93, e00588-19. [Google Scholar] [CrossRef]
- Yan, Q.; Liu, X.; Sun, Y.; Zeng, W.; Li, Y.; Zhao, F.; Wu, K.; Fan, S.; Zhao, M.; Chen, J.; et al. Swine Enteric Coronavirus: Diverse Pathogen–Host Interactions. Int. J. Mol. Sci. 2022, 23, 3953. [Google Scholar] [CrossRef]
- Kaewborisuth, C.; He, Q.; Jongkaewwattana, A. The Accessory Protein ORF3 Contributes to Porcine Epidemic Diarrhea Virus Replication by Direct Binding to the Spike Protein. Viruses 2018, 10, 399. [Google Scholar] [CrossRef]
- Cheng, X.; Belshan, M.; Ratner, L. Hsp40 Facilitates Nuclear Import of the Human Immunodeficiency Virus Type 2 Vpx-Mediated Preintegration Complex. J. Virol. 2008, 82, 1229–1237. [Google Scholar] [CrossRef]
- Urano, E.; Morikawa, Y.; Komano, J. Novel Role of HSP40/DNAJ in the Regulation of HIV-1 Replication. J. Acquir. Immune Defic. Syndr. 2013, 64, 154–162. [Google Scholar] [CrossRef] [PubMed]
- Kumar, M.; Mitra, D. Heat Shock Protein 40 Is Necessary for Human Immunodeficiency Virus-1 Nef-Mediated Enhancement of Viral Gene Expression and Replication. J. Biol. Chem. 2005, 280, 40041–40050. [Google Scholar] [CrossRef] [PubMed]
- Guan, Z.; Liu, D.; Mi, S.; Zhang, J.; Ye, Q.; Wang, M.; Gao, G.F.; Yan, J. Interaction of Hsp40 with Influenza Virus M2 Protein: Implications for PKR Signaling Pathway. Protein Cell 2010, 1, 944–955. [Google Scholar] [CrossRef] [PubMed]
- Le Gac, N.T.; Boehmer, P.E. Activation of the Herpes Simplex Virus Type-1 Origin-Binding Protein (UL9) by Heat Shock Proteins. J. Biol. Chem. 2002, 277, 5660–5666. [Google Scholar] [CrossRef]
- Xu, J.; Mao, J.; Han, X.; Shi, F.; Gao, Q.; Wang, T.; Zhang, Z.; Shan, Y.; Fang, W.; Li, X. Porcine Epidemic Diarrhea Virus Inhibits HDAC1 Expression to Facilitate Its Replication via Binding of Its Nucleocapsid Protein to Host Transcription Factor Sp1. J. Virol. 2021, 95, e00853-21. [Google Scholar] [CrossRef]
- Duan, E.; Wang, D.; Fang, L.; Ma, J.; Luo, J.; Chen, H.; Li, K.; Xiao, S. Suppression of Porcine Reproductive and Respiratory Syndrome Virus Proliferation by Glycyrrhizin. Antivir. Res. 2015, 120, 122–125. [Google Scholar] [CrossRef]
- Lu, B.; Garrido, N.; Spelbrink, J.N.; Suzuki, C.K. Tid1 Isoforms Are Mitochondrial DnaJ-like Chaperones with Unique Carboxyl Termini That Determine Cytosolic Fate. J. Biol. Chem. 2006, 281, 13150–13158. [Google Scholar] [CrossRef]
- Banerjee, S.; Chaturvedi, R.; Singh, A.; Kushwaha, H.R. Putting Human Tid-1 in Context: An Insight into Its Role in the Cell and in Different Disease States. Cell Commun. Signal. CCS 2022, 20, 109. [Google Scholar] [CrossRef]
- Cheng, H.; Cenciarelli, C.; Nelkin, G.; Tsan, R.; Fan, D.; Cheng-Mayer, C.; Fidler, I.J. Molecular Mechanism of HTid-1, the Human Homolog of Drosophila Tumor Suppressor l(2)Tid, in the Regulation of NF-KappaB Activity and Suppression of Tumor Growth. Mol. Cell. Biol. 2005, 25, 44–59. [Google Scholar] [CrossRef]
- Sarkar, S.; Pollack, B.P.; Lin, K.T.; Kotenko, S.V.; Cook, J.R.; Lewis, A.; Pestka, S. HTid-1, a Human DnaJ Protein, Modulates the Interferon Signaling Pathway. J. Biol. Chem. 2001, 276, 49034–49042. [Google Scholar] [CrossRef]
- Li, L.; Fu, F.; Xue, M.; Chen, W.; Liu, J.; Shi, H.; Chen, J.; Bu, Z.; Feng, L.; Liu, P. IFN-Lambda Preferably Inhibits PEDV Infection of Porcine Intestinal Epithelial Cells Compared with IFN-Alpha. Antivir. Res. 2017, 140, 76–82. [Google Scholar] [CrossRef] [PubMed]
- Zhao, M.; Li, L.; Zhai, L.; Yue, Q.; Liu, H.; Ren, S.; Jiang, X.; Gao, F.; Bai, S.; Li, H.; et al. Comparative Transcriptomic and Proteomic Analyses Prove That IFN-Λ1 Is a More Potent Inducer of ISGs than IFN-α against Porcine Epidemic Diarrhea Virus in Porcine Intestinal Epithelial Cells. J. Proteome Res. 2020, 19, 3697–3707. [Google Scholar] [CrossRef] [PubMed]







| Primer | Orientation | Sequence (5′ to 3′) |
|---|---|---|
| Real-time PCR | ||
| GAPDH | F | CACTGAGGACCAGGTTGTGTCCTGTGAC |
| R | TCCACCACCCTGTTGCTGTAGCCAAATTC | |
| DNAJA3 | F | TCCGAGTTCCCAGGAGACTGA |
| R | GTTTCCAGTGGACCGTTTTCCA | |
| PEDV-N | F | CGGAACAGGACCTCACGCC |
| R | ACAATCTCAACTACGCTGGGAAG | |
| PEDV-S1 | F | CGGTTTGTTGGATGCTGTC |
| R | AATAAAGAATACGCTGAATGGC | |
| siRNA | ||
| siNC | F | UUCUCCGAACGUGUCACGUTT |
| R | ACGUGACACGUUCGGAGAATT | |
| siDNAJA3 | F | GGUUGAGUGGGAAAGGCAUTT |
| R | AUGCCUUUCCCACUCAACCTT | |
| Plasimid construction | ||
| pGBKT7-S1 | F | ATGGAGGCCGAATTCATGAAGTCTTTAACCTACTTCTGGTTGT |
| R | CAGGTCGACGGATCCTTAACTAAAGTTGGTGGGAATACTGATA | |
| pGEX-4T-1-linearized | F | CCGGGTCGACTCGAGCG |
| R | ACGCGGAACCAGATCCG | |
| 4T-1-DNAJA3 | F | GATCTGGTTCCGCGTATGGCGGCGCGGTGC |
| R | CTCGAGTCGACCCGGGTTTCCAGTGGACCGTTTTCCAG | |
| pCMV-3*Flag-linearized | F | GGATCCCGGGCTGACTACAA |
| R | AAGCTTAATTCTGACGGTTCAC | |
| DNAJA3 | F | GTCAGAATTAAGCTTATGGCGGCGCGGTGC |
| R | GTCAGCCCGGGATCCGTTTCCAGTGGACCGTTTTCCAG | |
| pCMV-HA | F | TACCCATACGATGTTCCAGATTACGCTTAAGCGGCC |
| R | CTCGAGGCAGATCTCGGTCGACCGAATTC | |
| S1-HA | F | GAGATCTGCCTCGAGATGAAGTCTTTAACCTACTTCTGGTTGT |
| R | AACATCGTATGGGTAACTAAAGTTGGTGGGAATACTGA | |
| S1T1-HA | R | AACATCGTATGGGTACAAAGGTTGGTTGGAAACCACC |
| S1T2-HA | R | AACATCGTATGGGTAAGTATCCACTTTAAGAAAACAATAATAGGGTAC |
| S1T3-HA | R | AACATCGTATGGGTAGTCAAAAGCAACCTGAGAACACTTG |
| S1T4-HA | R | AACATCGTATGGGTAACACACATCCAGAGTCATAAAAGAAACGTC |
| Protein Name | Gene ID | No. of Clones |
|---|---|---|
| claudin-15 (CLDN15) | 100302018 | 3 |
| ribosomal protein L7a (RPL7A) | 110255317 | 1 |
| DnaJ heat shock protein family (Hsp40) member A3 (DNAJA3) | 100624182 | 8 |
| eukaryotic translation elongation factor 1 alpha 1 (eEF1A1) | 574059 | 2 |
| ER membrane protein complex subunit 10 (EMC10) | 100526111 | 1 |
| macrophage migration inhibitory factor (MIF) | 397412 | 2 |
| glutathione S-transferase A2 (GSTA2) | 396850 | 1 |
| double-headed protease inhibitor, submandibular gland-like | 100739218 | 1 |
| zinc finger and BTB domain containing 7A (ZBTB7A) | 100625057 | 1 |
| haloacid dehalogenase like hydrolase domain containing 3 (HDHD3) | 106508518 | 1 |
| lectin galactoside-binding soluble 3 (LGALS3) | 100038033 | 1 |
| SNARE-associated protein Snapin (Snapin) | 100154273 | 1 |
| NADH:ubiquinone oxidoreductase subunit A8 (NDUFA8) | 100154443 | 2 |
| glyceraldehyde-3-phosphate dehydrogenase (GAPDH) | 396823 | 1 |
| ribosomal protein S6 (RPS6) | 100038023 | 1 |
Publisher’s Note: MDPI stays neutral with regard to jurisdictional claims in published maps and institutional affiliations. |
© 2022 by the authors. Licensee MDPI, Basel, Switzerland. This article is an open access article distributed under the terms and conditions of the Creative Commons Attribution (CC BY) license (https://creativecommons.org/licenses/by/4.0/).
Share and Cite
Zheng, J.; Gao, Q.; Xu, J.; Xu, X.; Shan, Y.; Shi, F.; Yue, M.; He, F.; Fang, W.; Li, X. DNAJA3 Interacts with PEDV S1 Protein and Inhibits Virus Replication by Affecting Virus Adsorption to Host Cells. Viruses 2022, 14, 2413. https://doi.org/10.3390/v14112413
Zheng J, Gao Q, Xu J, Xu X, Shan Y, Shi F, Yue M, He F, Fang W, Li X. DNAJA3 Interacts with PEDV S1 Protein and Inhibits Virus Replication by Affecting Virus Adsorption to Host Cells. Viruses. 2022; 14(11):2413. https://doi.org/10.3390/v14112413
Chicago/Turabian StyleZheng, Jingyou, Qin Gao, Jidong Xu, Xiaohan Xu, Ying Shan, Fushan Shi, Min Yue, Fang He, Weihuan Fang, and Xiaoliang Li. 2022. "DNAJA3 Interacts with PEDV S1 Protein and Inhibits Virus Replication by Affecting Virus Adsorption to Host Cells" Viruses 14, no. 11: 2413. https://doi.org/10.3390/v14112413
APA StyleZheng, J., Gao, Q., Xu, J., Xu, X., Shan, Y., Shi, F., Yue, M., He, F., Fang, W., & Li, X. (2022). DNAJA3 Interacts with PEDV S1 Protein and Inhibits Virus Replication by Affecting Virus Adsorption to Host Cells. Viruses, 14(11), 2413. https://doi.org/10.3390/v14112413

