Cromileptes altivelis microRNA Transcriptome Analysis upon Nervous Necrosis Virus (NNV) Infection and the Effect of cal-miR-155 on Cells Apoptosis and Virus Replication
Abstract
1. Introduction
2. Materials and Methods
2.1. Virus and Cell Line
2.2. Fish Acclimation, Toxicity Test, and Sample Collection
2.3. miRNA Library Construction and miRNAs Dentification
2.4. miRNAs Sequence Phylogenetic Evolution Analysis
2.5. Differential Expression miRNAs Analysis and Prediction, Annotation, and Enrichment of Target Genes
2.6. Validation of DEmiRs by qRT-PCR
2.7. Virus Infection and the Expressions of the DEmiRs in CAB Cells
2.8. Immunofluorescence Microscopy Assay (IFA)
2.9. miRNA Mimic, Inhibitor and Their Transfection
2.10. Apoptosis Assay by Fluorescence Microscope and Flow Cytometry
2.11. Western Blot Assay
2.12. Analysis of Heat Shock Protein (HSP)70 by Flow Cytometry
2.13. Statistical Analysis
3. Results
3.1. Summary of the High-Throughput miRNA Data
3.2. Phylogenetic Conservation Analysis
3.3. Analysis of Differential Expression miRNAs
3.4. GO and KEGG Analyses of the Predicted DEmiRs Target Genes
3.5. Verification of miRNA-Seq Results
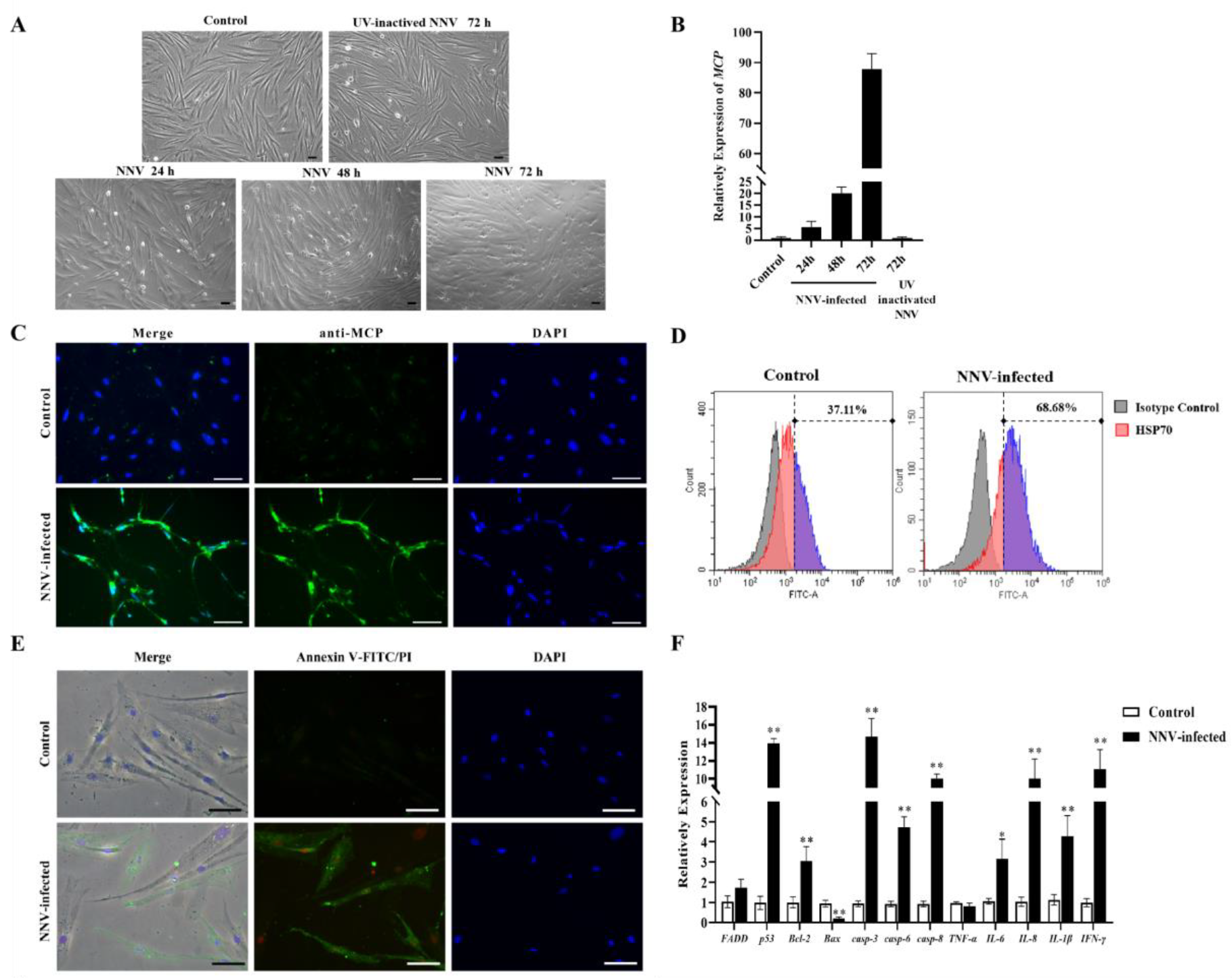
3.6. CAB Cell Infected by NNV
3.7. Infection of CAB Cells with NNV Increased cal-miR-155 Expression
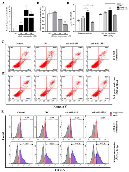
3.8. Cal-miR-155 Enhances Cell Apoptosis in CAB Cells
3.9. miR-155 Effects the mRNA Expression of Apoptosis-Related Genes in CAB Cells
3.10. cal-miR-155 Inhibits NNV Replication in CAB Cells
4. Discussion
Supplementary Materials
Author Contributions
Funding
Institutional Review Board Statement
Data Availability Statement
Conflicts of Interest
References
- Glazebrook, J.S.; Heasman, M.P.; De Beer, S.W. Picorna-like viral particles associated with mass mortalities in larval barramundi, Lates calcarifer Bloch. J. Fish Dis. 1990, 13, 245–249. [Google Scholar] [CrossRef]
- Bandín, I.; Souto, S. Betanodavirus and VER Disease: A 30-year Research Review. Pathogens 2020, 9, 106. [Google Scholar] [CrossRef] [PubMed]
- Munday, B.L.; Kwang, J.; Moody, N. Betanodavirus infections of teleost fish: A review. J. Fish Dis. 2002, 25, 127–142. [Google Scholar] [CrossRef]
- Toubanaki, D.K.; Efstathiou, A.; Karagouni, E. Transcriptomic Analysis of Fish Hosts Responses to Nervous Necrosis Virus. Pathogens 2022, 11, 201. [Google Scholar] [CrossRef] [PubMed]
- Yanuhar, U.C.; Caesar, N.R.; Junirahma, N.S.; Deliza, Y.; Musa, M. Water quality in floating net cages pond of humpback grouper (Cromileptes altivelis) infected by viral nervous necrosis. Iop. C Ser. Earth Environ. 2020, 493, 012009. [Google Scholar] [CrossRef]
- Lin, T.; Xing, J.; Tang, X.; Sheng, X.; Chi, H.; Zhan, W. Development and Evaluation of a Bicistronic DNA Vaccine against Nervous Necrosis Virus in Pearl Gentian Grouper (Epinephelus lanceolatus × Epinephelus fuscoguttatus). Vaccines 2022, 10, 946. [Google Scholar] [CrossRef]
- Bartel, D.P. MicroRNAs: Genomics, biogenesis, mechanism, and function. Cell 2004, 116, 281–297. [Google Scholar] [CrossRef]
- Bartel, D.P. MicroRNAs: Target recognition and regulatory functions. Cell 2009, 136, 215–233. [Google Scholar] [CrossRef]
- Huang, Y.; Shen, X.J.; Zou, Q.; Wang, S.P.; Tang, S.M.; Zhang, G.Z. Biological functions of microRNAs: A review. J. Physiol. Biochem. 2011, 67, 129–139. [Google Scholar] [CrossRef]
- Huang, X.; Huang, Y.; Sun, J.; Han, X.; Qin, Q. Characterization of two grouper Epinephelus akaara cell lines: Application to studies of Singapore grouper iridovirus (SGIV) propagation and virus–host interaction. Aquaculture 2009, 292, 172–179. [Google Scholar] [CrossRef]
- Zhang, B.C.; Zhang, J.; Sun, L. In-depth profiling and analysis of host and viral microRNAs in Japanese flounder (Paralichthys olivaceus) infected with megalocytivirus reveal involvement of microRNAs in host-virus interaction in teleost fish. BMC Genom. 2014, 15, 878. [Google Scholar] [CrossRef] [PubMed]
- Guo, C.; Cui, H.; Ni, S.; Yan, Y.; Qin, Q. Comprehensive identification and profiling of host miRNAs in response to Singapore grouper iridovirus (SGIV) infection in grouper (Epinephelus coioides). Dev. Comp. Immunol. 2015, 52, 226–235. [Google Scholar] [CrossRef] [PubMed]
- Najib, A.; Kim, M.S.; Choi, S.H.; Kang, Y.J.; Kim, K.H. Changes in microRNAs expression profile of olive flounder (Paralichthys olivaceus) in response to viral hemorrhagic septicemia virus (VHSV) infection. Fish Shellfish Immunol. 2016, 51, 384–391. [Google Scholar] [CrossRef] [PubMed]
- Chen, W.; Yi, L.; Feng, S.; Zhao, L.; Li, J.; Zhou, M.; Liang, R.; Gu, N.; Wu, Z.; Tu, J.; et al. Characterization of microRNAs in orange-spotted grouper (Epinephelus coioides) fin cells upon red-spotted grouper nervous necrosis virus infection. Fish Shellfish Immunol. 2017, 63, 228–236. [Google Scholar] [CrossRef] [PubMed]
- Najib, A.; Kim, M.S.; Kim, K.H. Viral hemorrhagic septicemia virus (VHSV) infection-mediated sequential changes in microRNAs profile of Epithelioma papulosum cyprini (EPC) cells. Fish Shellfish Immunol. 2017, 61, 93–99. [Google Scholar] [CrossRef]
- Ren, X.; Cui, J.; Xu, T.; Sun, Y. microRNA-128 inhibits the inflammatory responses by targeting TAB2 in miiuy croaker, Miichthysmiiuy. Dev. Comp. Immunol. 2021, 117, 103976. [Google Scholar] [CrossRef]
- Chu, Q.; Xu, T. miR-192 targeting IL-1RI regulates the immune response in miiuy croaker after pathogen infection in vitro and in vivo. Fish Shellfish Immunol. 2016, 54, 537–543. [Google Scholar] [CrossRef]
- Han, J.; Sun, Y.; Song, W.; Xu, T. microRNA-145 regulates the RLR signaling pathway in miiuy croaker after poly(I:C) stimulation via targeting MDA5. Dev. Comp. Immunol. 2017, 68, 79–86. [Google Scholar] [CrossRef]
- Sun, Y.; Chu, Q.; Zhao, X.; Zhou, Z.; Bi, D.; Xu, T. microRNA-375 modulates the NF-kappaB pathway in miiuy croaker by targeting DUSP1 gene. Dev. Comp. Immunol. 2018, 86, 196–202. [Google Scholar] [CrossRef]
- Li, C.; Liu, J.; Zhang, X.; Yu, Y.; Huang, X.; Wei, J.; Qin, Q. Red grouper nervous necrosis virus (RGNNV) induces autophagy to promote viral replication. Fish Shellfish Immunol. 2020, 98, 908–916. [Google Scholar] [CrossRef]
- Liu, Y.; Wei, C.; Liu, Z.; Cao, Z.; Sun, Y.; Zhou, Y.; Wang, S.; Guo, W. Establishment of a new fish cell line from the brain of humpback grouper (Cromileptes altivelis) and its application in toxicology and bacterial susceptibility. Fish Physiol. Biochem. 2021, 47, 1645–1658. [Google Scholar] [CrossRef]
- Reed, L.J. A simple method of estimating fifty percent endpoints. Am. J. Hyg. 1938, 27. [Google Scholar]
- Sun, Y.Y.; Sun, L. Pseudomonas fluorescens: Iron-responsive proteins and their involvement in host infection. Vet. Microbiol. 2015, 176, 309–320. [Google Scholar] [CrossRef] [PubMed]
- Griffiths-Jones, S.; Bateman, A.; Marshall, M.; Khanna, A.; Eddy, S.R. Rfam: An RNA family database. Nucleic Acids Res. 2003, 31, 439–441. [Google Scholar] [CrossRef] [PubMed]
- Langmead, B. Aligning short sequencing reads with Bowtie. Curr. Protoc. Bioinform. 2010, 32, 11.7.1–11.7.14. [Google Scholar] [CrossRef]
- Friedlander, M.R.; Mackowiak, S.D.; Li, N.; Chen, W.; Rajewsky, N. miRDeep2 accurately identifies known and hundreds of novel microRNA genes in seven animal clades. Nucleic Acids Res. 2012, 40, 37–52. [Google Scholar] [CrossRef]
- Mathews, D.H.; Disney, M.D.; Childs, J.L.; Schroeder, S.J.; Zuker, M.; Turner, D.H. Incorporating chemical modification constraints into a dynamic programming algorithm for prediction of RNA secondary structure. Proc. Natl. Acad. Sci. USA 2004, 101, 7287–7292. [Google Scholar] [CrossRef]
- Kumar, S.; Stecher, G.; Suleski, M.; Hedges, S.B. TimeTree: A Resource for Timelines, Timetrees, and Divergence Times. Mol. Biol. Evol. 2017, 34, 1812–1819. [Google Scholar] [CrossRef]
- Zhao, Y.; Li, M.C.; Konate, M.M.; Chen, L.; Das, B.; Karlovich, C.; Williams, P.M.; Evrard, Y.A.; Doroshow, J.H.; Mcshane, L.M. TPM, FPKM, or Normalized Counts? A Comparative Study of Quantification Measures for the Analysis of RNA-seq Data from the NCI Patient-Derived Models Repository. J. Transl. Med. 2021, 19, 269. [Google Scholar] [CrossRef]
- Zhou, L.; Chen, J.; Li, Z.; Li, X.; Hu, X.; Huang, Y.; Zhao, X.; Liang, C.; Wang, Y.; Sun, L.; et al. Integrated profiling of microRNAs and mRNAs: microRNAs located on Xq27.3 associate with clear cell renal cell carcinoma. PLoS ONE 2010, 5, e15224. [Google Scholar] [CrossRef]
- Ferreira, J.A. The Benjamini-Hochberg method in the case of discrete test statistics. Int. J. Biostat. 2007, 3. article 11. [Google Scholar] [CrossRef] [PubMed]
- John, B.; Enright, A.J.; Aravin, A.; Tuschl, T.; Sander, C.; Marks, D.S. Human MicroRNA targets. PLoS Biol. 2004, 2, e363. [Google Scholar] [CrossRef] [PubMed]
- John, B.; Sander, C.; Marks, D.S. Prediction of human microRNA targets. Methods Mol. Biol. 2006, 342, 101–113. [Google Scholar] [PubMed]
- Han, J.; Xu, G.; Xu, T. The miiuy croaker microRNA transcriptome and microRNA regulation of RIG-I like receptor signaling pathway after poly(I:C) stimulation. Fish Shellfish Immunol. 2016, 54, 419–426. [Google Scholar] [CrossRef] [PubMed]
- Zhang, Y.; Wang, L.; Huang, X.; Wang, S.; Huang, Y.; Qin, Q. Fish Cholesterol 25-Hydroxylase Inhibits Virus Replication via Regulating Interferon Immune Response or Affecting Virus Entry. Front. Immunol. 2019, 10, 322. [Google Scholar] [CrossRef] [PubMed]
- Sun, L.; Babu, V.S.; Qin, Z.; Su, Y.; Liu, C.; Shi, F.; Zhao, L.; Li, J.; Chen, K.; Lin, L. Snakehead vesiculovirus (SHVV) infection alters striped snakehead (Ophicephalus striatus) cells (SSN-1) glutamine metabolism and apoptosis pathways. Fish Shellfish Immunol. 2020, 102, 36–46. [Google Scholar] [CrossRef] [PubMed]
- Dempsey, N.C.; Leoni, F.; Hoyle, C.; Williams, J.H.H. Analysis of heat-shock protein localisation using flow cytometry. Methods Mol. Biol. 2011, 787, 155–164. [Google Scholar]
- Agnew, L.L. Measuring intracellular hsp70 in leukocytes by flow cytometry. Curr. Protoc. Toxicol. 2011, 2, 2–21. [Google Scholar] [CrossRef]
- Bachelet, M.; Mariethoz, E.; Banzet, N. Erratum: Flow cytometry is a rapid and reliable method for evaluating heat shock protein 70 expression in human monocytes. Cell Stress Chaperones 1998, 3, 174. [Google Scholar] [CrossRef]
- Caroline, J.; Morimoto, R.I. Role of the Heat Shock Response and Molecular Chaperones in Oncogenesis and Cell Death. J. Natl. Cancer Inst. 2001, 93, 239–240. [Google Scholar]
- Beere, H.M. The stress of dying: The role of heat shock proteins in the regulation of apoptosis. J. Cell Sci. 2004, 117, 2641–2651. [Google Scholar] [CrossRef] [PubMed]
- Furukawa, A.; Koriyama, Y. A role of Heat Shock Protein 70 in Photoreceptor Cell Death: Potential as a Novel Therapeutic Target in Retinal Degeneration. CNS Neurosci. Ther. 2016, 22, 7–14. [Google Scholar] [CrossRef] [PubMed]
- Su, H.; Liang, Z.; Weng, S.; Sun, C.; Huang, J.; Zhang, T.; Wang, X.; Wu, S.; Zhang, Z.; Zhang, Y.; et al. miR-9-5p regulates immunometabolic and epigenetic pathways in β-glucan-trained immunity via IDH3α. JCI Insight 2021, 6, 9. [Google Scholar] [CrossRef] [PubMed]
- Zhou, A.; Li, S.; Wu, J.; Khan, F.A.; Zhang, S. Interplay between microRNAs and host pathogen recognition receptors (PRRs) signaling pathways in response to viral infection. Virus Res. 2014, 184, 1–6. [Google Scholar] [CrossRef] [PubMed]
- Sha, Z.; Gong, G.; Wang, S.; Lu, Y.; Wang, L.; Wang, Q.; Chen, S. Identification and characterization of Cynoglossus semilaevis microRNA response to Vibrio anguillarum infection through high-throughput sequencing. Dev. Comp. Immunol. 2014, 44, 59–69. [Google Scholar] [CrossRef]
- Zhang, F.; Lin, X.; Yang, X.; Lu, G.; Zhang, Q.; Zhang, C. MicroRNA-132-3p suppresses type I IFN response through targeting IRF1 to facilitate H1N1 influenza A virus infection. Biosci. Rep. 2019, 39, 12. [Google Scholar] [CrossRef]
- Ni, S.W.; Yu, Y.P.; Huang, Y.H.; Wei, S.N.; Qin, Q.W. Functional exploration of fish miR-146a during interaction between host and Singapore Grouper Iridovirus, SGIV. In Proceedings of the Annual Conference of Chinese Fisheries Association, Chengdu, China, 2 November 2016. [Google Scholar]
- Zhang, C.; Wang, Q.; Liu, A.Q.; Zhang, C.; Liu, L.H.; Lu, L.F.; Tu, J.; Zhang, Y.A. MicroRNA miR-155 inhibits cyprinid herpesvirus 3 replication via regulating AMPK-MAVS-IFN axis. Dev. Comp. Immunol. 2021, 129, 104335. [Google Scholar] [CrossRef]
- Meister, G.; Tuschl, T. Mechanisms of gene silencing by double-stranded RNA. Nature 2004, 431, 343–349. [Google Scholar] [CrossRef]
- Shetty, M.; Maiti, B.; Santhosh, K.S.; Venugopal, M.N.; Karunasagar, I. Betanodavirus of marine and freshwater fish: Distribution, genomic organization, diagnosis and control measures. Indian J. Virol. 2012, 23, 114–123. [Google Scholar] [CrossRef]
- Chi, S.C.; Wu, Y.C.; Cheng, T.M. Persistent infection of betanodavirus in a novel cell line derived from the brain tissue of barramundi Lates calcarifer. Dis. Aquat. Organ. 2005, 65, 91–98. [Google Scholar] [CrossRef]
- Le, Y.; Li, Y.; Jin, Y.; Jia, P.; Jia, K.; Yi, M. Establishment and characterization of a brain cell line from sea perch, Lateolabrax japonicus. Vitr. Cell. Dev. Biol. Anim. 2017, 53, 834–840. [Google Scholar] [CrossRef] [PubMed]
- Zhou, D.; Xue, J.; He, S.; Du, X.; Zhou, J.; Li, C.; Huang, L.; Nair, V.; Yao, Y.; Cheng, Z. Reticuloendotheliosis virus and avian leukosis virus subgroup J synergistically increase the accumulation of exosomal miRNAs. Retrovirology 2018, 15, 45. [Google Scholar] [CrossRef] [PubMed]
- Tang, X.; Fu, J.; Tan, X.; Shi, Y.; Ye, J.; Guan, W.; Shi, Y.; Xu, M. The miR-155 regulates cytokines expression by SOSC1 signal pathways of fish in vitro and in vivo. Fish Shellfish Immunol. 2020, 106, 28–35. [Google Scholar] [CrossRef] [PubMed]
- Chang, J.S.; Chi, S.C. Grouper voltage-dependent anion selective channel protein 2 is required for nervous necrosis virus infection. Fish Shellfish Immunol. 2015, 46, 315–322. [Google Scholar] [CrossRef] [PubMed]
- Tu, J.; Chen, W.; Fu, X.; Lin, Q.; Chang, O.; Zhao, L.; Lan, J.; Li, N.; Lin, L. Susceptibility of Chinese Perch Brain (CPB) Cell and Mandarin Fish to Red-Spotted Grouper Nervous Necrosis Virus (RGNNV) Infection. Int. J. Mol. Sci. 2016, 17, 740. [Google Scholar] [CrossRef]
- Zhou, L.; Li, J.; Haiyilati, A.; Li, X.; Gao, L.; Cao, H.; Wang, Y.; Zheng, S.J. Gga-miR-29a-3p suppresses avian reovirus-induced apoptosis and viral replication via targeting Caspase-3. Vet. Microbiol. 2022, 264, 109294. [Google Scholar] [CrossRef]
- Bolhassani, A.; Agi, E. Heat shock proteins in infection. Clin. Chim. Acta 2019, 498, 90–100. [Google Scholar] [CrossRef]
- Kennedy, P.G. Viruses, apoptosis, and neuroinflammation--a double-edged sword. J. Neurovirol. 2015, 21, 1–7. [Google Scholar] [CrossRef]
- Ampomah, P.B.; Lim, L.H.K. Influenza A virus-induced apoptosis and virus propagation. Apoptosis 2020, 25, 1–11. [Google Scholar] [CrossRef]
- Chen, P.H.; Hsueh, T.C.; Wu, J.L.; Hong, J.R. Infectious Spleen and Kidney Necrosis Virus (ISKNV) Triggers Mitochondria-Mediated Dynamic Interaction Signals via an Imbalance of Bax/Bak over Bcl-2/Bcl-xL in Fish Cells. Viruses 2022, 14, 922. [Google Scholar] [CrossRef]
- Huang, J.; Jiao, J.; Xu, W.; Zhao, H.; Zhang, C.; Shi, Y.; Xiao, Z. MiR-155 is upregulated in patients with active tuberculosis and inhibits apoptosis of monocytes by targeting FOXO3. Mol. Med. Rep. 2015, 12, 7102–7108. [Google Scholar] [CrossRef] [PubMed]
- Ghorpade, D.S.; Leyland, R.; Kurowska-Stolarska, M.; Patil, S.A.; Balaji, K.N. MicroRNA-155 is required for Mycobacterium bovis BCG-mediated apoptosis of macrophages. Mol. Cell. Biol. 2012, 32, 2239–2253. [Google Scholar] [CrossRef] [PubMed]
- Guo, J.; Liu, H.B.; Sun, C.; Yan, X.Q.; Hu, J.; Yu, J.; Yuan, Y.; Du, Z.M. MicroRNA-155 Promotes Myocardial Infarction-Induced Apoptosis by Targeting RNA-Binding Protein QKI. Oxid. Med. Cell Longev. 2019, 2019, 4579806. [Google Scholar] [CrossRef] [PubMed]
- Duan, X.; Zhao, M.; Wang, Y.; Li, X.; Cao, H.; Zheng, S.J.; López, S. Epigenetic Upregulation of Chicken MicroRNA-16-5p Expression in DF-1 Cells following Infection with Infectious Bursal Disease Virus (IBDV) Enhances IBDV-Induced Apoptosis and Viral Replication. J. Virol. 2020, 94, e01724-19. [Google Scholar] [CrossRef] [PubMed]








| PBS | 3D | 8D | |||
|---|---|---|---|---|---|
| miRNA Name | Expression | miRNA Name | Expression | miRNA Name | Expression |
| cal-miR-144-3p | 91,677.39 | cal-miR-26a-5p | 106,924.32 | cal-miR-26a-5p | 97,390.75 |
| cal-miR-100-5p | 88,587.59 | cal-miR-146a | 97,857.94 | cal-miR-100-5p | 90,016.18 |
| cal-miR-26a-5p | 88,509.13 | cal-miR-144-3p | 88,316.26 | cal-miR-146a | 82,117.31 |
| cal-miR-146a | 85,764.52 | cal-miR-100-5p | 68,439.57 | cal-miR-144-3p | 69,715.95 |
| cal-miR-126a-3p | 60,479.22 | cal-miR-126a-3p | 44,046.19 | cal-miR-126a-3p | 61,392.14 |
| cal-miR-30e-5p | 27,820.74 | cal-miR-144-5p | 30,394.52 | cal-miR-144-5p | 26,655.57 |
| cal-novel-1-mature | 24,203.63 | cal-novel-1-mature | 27,111.71 | cal-miR-30e-5p | 25,548.07 |
| cal-miR-144-5p | 23,185.2 | cal-miR-30e-5p | 25,524.39 | cal-novel-1-mature | 21,622.15 |
| cal-miR-451 | 20,406.47 | cal-miR-451 | 21,552.59 | cal-miR-99 | 19,569.93 |
| cal-miR-99 | 19,679.13 | cal-miR-99 | 16,654.81 | cal-miR-451 | 16,919.73 |
| cal-miR-10a-5p | 10,619.34 | cal-miR-10a-5p | 9711.92 | cal-miR-10a-5p | 9202.12 |
| cal-miR-30d | 8692.66 | cal-miR-30d | 9080 | cal-miR-30d | 9080.65 |
| cal-let-7j | 7445.7 | cal-miR-142a-5p | 6696.76 | cal-let-7a | 7960.16 |
| cal-miR-125b-5p | 7386.09 | cal-novel-279-mature | 6639.14 | cal-miR-16b | 7345.75 |
| cal-let-7a | 7377.74 | cal-miR-181a-5p | 6606.22 | cal-let-7j | 6946.54 |
| cal-miR-181a-5p | 7211.98 | cal-let-7j | 6382.04 | cal-miR-181a-5p | 6775.25 |
| cal-miR-199-5p | 6226.97 | cal-miR-125b-5p | 6297.61 | cal-novel-279-mature | 6709.32 |
| cal-miR-142a-5p | 6012 | cal-let-7a | 6283.08 | cal-miR-125b-5p | 6658.31 |
| cal-novel-279-mature | 5843.98 | cal-miR-462 | 5703.18 | cal-miR-199-5p | 6122.14 |
| cal-miR-16b | 5783.36 | cal-miR-199-5p | 5630.75 | cal-miR-30c-5p | 5520.56 |
| cal-miR-144-3p | 91,677.39 | cal-miR-26a-5p | 106,924.32 | cal-miR-26a-5p | 97,390.75 |
| miRNA | Consensus Precursor Sequence | Precursor Coordinate | Hairpin Structure | MFE (kcal/mol) |
|---|---|---|---|---|
| cal-novel-229 | cuaguuugacaguuugaccgcaguucacuagcagugauugacaugacuaaca | Hic_asm_4:13483977..13484029:- | ![]() | −8.10 |
| cal-novel-221 | ugaagucugugaucuugcaucauugcuucuguucugugugcugcuguagauuccaggcuucugu | Hic_asm_14:33758924..33758988:- | −19.40 | |
| cal-novel-529 | uggacuucccauugucacaguccgacaggcagauugggacaguaggacgccuauu | Hic_asm_10:17820948..17821003:+ | −15.00 | |
| cal-novel-8 | acucccaauccuuguaccagugucuugauacuacagugacgcuggacagguuugggggcggc | Hic_asm_1:40300572..40300634:+ | −30.70 | |
| cal-novel-110 | aauguaguagacuuaaaguauacguguggaaccagagaguauacuaaguacacuacguuua | Hic_asm_18:26910902..26910963:- | −17.50 | |
| cal-novel-41 | acauucaucgcugucgguggguuggugauguugucaacucgccggucgaugaaugaca | Hic_asm_1:38954803..38954861:+ | −28.60 | |
| cal-novel-441 | agccauaggguauggcgcaggcuuugggucgacacagagucuacgcuguaaccuaugcugu | Hic_asm_9:5259091..5259152:- | −28.90 | |
| cal-novel-144 | aguguuucgauccuacuuggaaguuggauugacauguugucaaguagaaucgaaacuccgu | Hic_asm_0:44101038..44101099:+ | −20.90 | |
| cal-novel-46 | gugcauuguaguugcauugcauguaaugcugacgaagugcaauggaucugcuuugcaaca | Hic_asm_19:24959639..24959699:- | −20.10 | |
| cal-novel-14 | aacauucauugcugucgcuggguuggacuguguagaaaagcucacugaacaaugagugcaac | Hic_asm_17:11344654..11344716:- | −16.60 |
Publisher’s Note: MDPI stays neutral with regard to jurisdictional claims in published maps and institutional affiliations. |
© 2022 by the authors. Licensee MDPI, Basel, Switzerland. This article is an open access article distributed under the terms and conditions of the Creative Commons Attribution (CC BY) license (https://creativecommons.org/licenses/by/4.0/).
Share and Cite
Du, H.; Cao, Z.; Liu, Z.; Wang, G.; Wu, Y.; Du, X.; Wei, C.; Sun, Y.; Zhou, Y. Cromileptes altivelis microRNA Transcriptome Analysis upon Nervous Necrosis Virus (NNV) Infection and the Effect of cal-miR-155 on Cells Apoptosis and Virus Replication. Viruses 2022, 14, 2184. https://doi.org/10.3390/v14102184
Du H, Cao Z, Liu Z, Wang G, Wu Y, Du X, Wei C, Sun Y, Zhou Y. Cromileptes altivelis microRNA Transcriptome Analysis upon Nervous Necrosis Virus (NNV) Infection and the Effect of cal-miR-155 on Cells Apoptosis and Virus Replication. Viruses. 2022; 14(10):2184. https://doi.org/10.3390/v14102184
Chicago/Turabian StyleDu, Hehe, Zhenjie Cao, Zhiru Liu, Guotao Wang, Ying Wu, Xiangyu Du, Caoying Wei, Yun Sun, and Yongcan Zhou. 2022. "Cromileptes altivelis microRNA Transcriptome Analysis upon Nervous Necrosis Virus (NNV) Infection and the Effect of cal-miR-155 on Cells Apoptosis and Virus Replication" Viruses 14, no. 10: 2184. https://doi.org/10.3390/v14102184
APA StyleDu, H., Cao, Z., Liu, Z., Wang, G., Wu, Y., Du, X., Wei, C., Sun, Y., & Zhou, Y. (2022). Cromileptes altivelis microRNA Transcriptome Analysis upon Nervous Necrosis Virus (NNV) Infection and the Effect of cal-miR-155 on Cells Apoptosis and Virus Replication. Viruses, 14(10), 2184. https://doi.org/10.3390/v14102184

