Nedd8-Activating Enzyme Is a Druggable Host Dependency Factor of Human and Mouse Cytomegalovirus
Abstract
:1. Introduction
2. Materials and Methods
2.1. Cell Lines
2.2. Generation of a MLN4924-Resistant BJ-5ta Cell Line
2.3. Chemicals
2.4. Immunoblot Analysis
2.5. Cell Viability Assay
2.6. Viruses, Infection, and Fluorescence Activity Assays
3. Results
3.1. The Newly Described NAE Inhibitor TAS4464 Stabilizes CRL Target Proteins and Does Not Elicit Overt Cytotoxicity in CMV-Permissive Cell Lines
3.2. The Novel NAE Inhibitor TAS4464 Elicits Antiviral Activity against Mouse and Human Cytomegalovirus
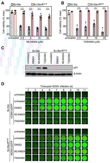
3.3. MLN4924 and TAS4464 Lose Their Antiviral Activity against HCMV in MLN4924-Resistant Cells
4. Discussion
Author Contributions
Funding
Institutional Review Board Statement
Informed Consent Statement
Data Availability Statement
Acknowledgments
Conflicts of Interest
References
- Lachmann, R.; Loenenbach, A.; Waterboer, T.; Brenner, N.; Pawlita, M.; Michel, A.; Thamm, M.; Poethko-Muller, C.; Wichmann, O.; Wiese-Posselt, M. Cytomegalovirus (CMV) seroprevalence in the adult population of Germany. PLoS ONE 2018, 13, e0200267. [Google Scholar] [CrossRef] [Green Version]
- Rafailidis, P.I.; Mourtzoukou, E.G.; Varbobitis, I.C.; Falagas, M.E. Severe cytomegalovirus infection in apparently immunocompetent patients: A systematic review. Virol. J. 2008, 5, 47. [Google Scholar] [CrossRef] [Green Version]
- Ludwig, A.; Hengel, H. Epidemiological impact and disease burden of congenital cytomegalovirus infection in Europe. Euro Surveill 2009, 14, 26–32. [Google Scholar] [CrossRef] [PubMed]
- Torii, Y.; Yoshida, S.; Yanase, Y.; Mitsui, T.; Horiba, K.; Okumura, T.; Takeuchi, S.; Suzuki, T.; Kawada, J.I.; Kotani, T.; et al. Serological screening of immunoglobulin M and immunoglobulin G during pregnancy for predicting congenital cytomegalovirus infection. BMC Pregnancy Childbirth 2019, 19, 205. [Google Scholar] [CrossRef] [Green Version]
- Cannon, M.J.; Davis, K.F. Washing our hands of the congenital cytomegalovirus disease epidemic. BMC Public Health 2005, 5, 70. [Google Scholar] [CrossRef] [Green Version]
- Cannon, M.J.; Westbrook, K.; Levis, D.; Schleiss, M.R.; Thackeray, R.; Pass, R.F. Awareness of and behaviors related to child-to-mother transmission of cytomegalovirus. Prev Med. 2012, 54, 351–357. [Google Scholar] [CrossRef] [PubMed] [Green Version]
- Schmidt-Hieber, M.; Labopin, M.; Beelen, D.; Volin, L.; Ehninger, G.; Finke, J.; Socie, G.; Schwerdtfeger, R.; Kroger, N.; Ganser, A.; et al. CMV serostatus still has an important prognostic impact in de novo acute leukemia patients after allogeneic stem cell transplantation: A report from the Acute Leukemia Working Party of EBMT. Blood 2013, 122, 3359–3364. [Google Scholar] [CrossRef] [PubMed] [Green Version]
- Bourne, R.R.; Stevens, G.A.; White, R.A.; Smith, J.L.; Flaxman, S.R.; Price, H.; Jonas, J.B.; Keeffe, J.; Leasher, J.; Naidoo, K.; et al. Causes of vision loss worldwide, 1990-2010: A systematic analysis. Lancet Glob. Health 2013, 1, e339–e349. [Google Scholar] [CrossRef] [Green Version]
- Heiden, D.; Saranchuk, P.; Tun, N.; Audoin, B.; Cohn, J.; Durier, N.; Holland, G.; Drew, W.L.; t Hoen, E. We urge WHO to act on cytomegalovirus retinitis. Lancet Glob. Health 2014, 2, e76–e77. [Google Scholar] [CrossRef] [Green Version]
- Ford, N.; Shubber, Z.; Saranchuk, P.; Pathai, S.; Durier, N.; O’Brien, D.P.; Mills, E.J.; Pascual, F.; Hoen, E.; Holland, G.N.; et al. Burden of HIV-related cytomegalovirus retinitis in resource-limited settings: A systematic review. Clin. Infect. Dis 2013, 57, 1351–1361. [Google Scholar] [CrossRef] [Green Version]
- Danziger-Isakov, L.; Mark Baillie, G. Hematologic complications of anti-CMV therapy in solid organ transplant recipients. Clin. Transpl. 2009, 23, 295–304. [Google Scholar] [CrossRef] [PubMed]
- Jacobson, M.A. Review of the toxicities of foscarnet. J. Acquir. Immune Defic. Syndr. 1992, 5, S11–S17. [Google Scholar] [PubMed]
- Klug, S.; Lewandowski, C.; Merker, H.J.; Stahlmann, R.; Wildi, L.; Neubert, D. In vitro and in vivo studies on the prenatal toxicity of five virustatic nucleoside analogues in comparison to aciclovir. Arch Toxicol 1991, 65, 283–291. [Google Scholar] [CrossRef] [PubMed]
- Becker, T.; Le-Trilling, V.T.K.; Trilling, M. Cellular Cullin RING Ubiquitin Ligases: Druggable Host Dependency Factors of Cytomegaloviruses. Int J. Mol. Sci. 2019, 20, 1636. [Google Scholar] [CrossRef] [PubMed] [Green Version]
- Lurain, N.S.; Chou, S. Antiviral drug resistance of human cytomegalovirus. Clin. Microbiol. Rev. 2010, 23, 689–712. [Google Scholar] [CrossRef] [Green Version]
- Chou, S. Rapid In Vitro Evolution of Human Cytomegalovirus UL56 Mutations That Confer Letermovir Resistance. Antimicrob Agents Chemother. 2015, 59, 6588–6593. [Google Scholar] [CrossRef] [PubMed] [Green Version]
- Yen, H.C.; Xu, Q.; Chou, D.M.; Zhao, Z.; Elledge, S.J. Global protein stability profiling in mammalian cells. Science 2008, 322, 918–923. [Google Scholar] [CrossRef] [Green Version]
- Meierhofer, D.; Wang, X.; Huang, L.; Kaiser, P. Quantitative analysis of global ubiquitination in HeLa cells by mass spectrometry. J. Proteome Res. 2008, 7, 4566–4576. [Google Scholar] [CrossRef] [Green Version]
- Luo, H. Interplay between the virus and the ubiquitin-proteasome system: Molecular mechanism of viral pathogenesis. Curr. Opin. Virol. 2016, 17, 1–10. [Google Scholar] [CrossRef]
- Le-Trilling, V.T.K.; Trilling, M. Ub to no good: How cytomegaloviruses exploit the ubiquitin proteasome system. Virus Res. 2020, 281, 197938. [Google Scholar] [CrossRef] [PubMed]
- Tran, K.; Mahr, J.A.; Spector, D.H. Proteasome subunits relocalize during human cytomegalovirus infection, and proteasome activity is necessary for efficient viral gene transcription. J. Virol. 2010, 84, 3079–3093. [Google Scholar] [CrossRef] [PubMed] [Green Version]
- Prosch, S.; Priemer, C.; Hoflich, C.; Liebenthaf, C.; Babel, N.; Kruger, D.H.; Volk, H.D. Proteasome inhibitors: A novel tool to suppress human cytomegalovirus replication and virus-induced immune modulation. Antivir. Ther. 2003, 8, 555–568. [Google Scholar] [PubMed]
- Le-Trilling, V.T.; Megger, D.A.; Katschinski, B.; Landsberg, C.D.; Ruckborn, M.U.; Tao, S.; Krawczyk, A.; Bayer, W.; Drexler, I.; Tenbusch, M.; et al. Broad and potent antiviral activity of the NAE inhibitor MLN4924. Sci. Rep. 2016, 6, 19977. [Google Scholar] [CrossRef] [PubMed]
- Kaspari, M.; Tavalai, N.; Stamminger, T.; Zimmermann, A.; Schilf, R.; Bogner, E. Proteasome inhibitor MG132 blocks viral DNA replication and assembly of human cytomegalovirus. FEBS Lett. 2008, 582, 666–672. [Google Scholar] [CrossRef] [Green Version]
- Nandi, D.; Tahiliani, P.; Kumar, A.; Chandu, D. The ubiquitin-proteasome system. J. Biosci. 2006, 31, 137–155. [Google Scholar] [CrossRef] [PubMed]
- Ciechanover, A. The ubiquitin-proteasome proteolytic pathway. Cell 1994, 79, 13–21. [Google Scholar] [CrossRef]
- Sarikas, A.; Hartmann, T.; Pan, Z.Q. The cullin protein family. Genome Biol. 2011, 12, 220. [Google Scholar] [CrossRef] [Green Version]
- Merlet, J.; Burger, J.; Gomes, J.E.; Pintard, L. Regulation of cullin-RING E3 ubiquitin-ligases by neddylation and dimerization. Cell Mol. Life Sci. 2009, 66, 1924–1938. [Google Scholar] [CrossRef]
- Rabut, G.; Peter, M. Function and regulation of protein neddylation. ‘Protein modifications: Beyond the usual suspects’ review series. EMBO Rep. 2008, 9, 969–976. [Google Scholar] [CrossRef] [PubMed] [Green Version]
- Soucy, T.A.; Smith, P.G.; Milhollen, M.A.; Berger, A.J.; Gavin, J.M.; Adhikari, S.; Brownell, J.E.; Burke, K.E.; Cardin, D.P.; Critchley, S.; et al. An inhibitor of NEDD8-activating enzyme as a new approach to treat cancer. Nature 2009, 458, 732–736. [Google Scholar] [CrossRef]
- Nobre, L.V.; Nightingale, K.; Ravenhill, B.J.; Antrobus, R.; Soday, L.; Nichols, J.; Davies, J.A.; Seirafian, S.; Wang, E.C.; Davison, A.J.; et al. Human cytomegalovirus interactome analysis identifies degradation hubs, domain associations and viral protein functions. eLife 2019, 8, e49894. [Google Scholar] [CrossRef]
- Nightingale, K.; Lin, K.M.; Ravenhill, B.J.; Davies, C.; Nobre, L.; Fielding, C.A.; Ruckova, E.; Fletcher-Etherington, A.; Soday, L.; Nichols, H.; et al. High-Definition Analysis of Host Protein Stability during Human Cytomegalovirus Infection Reveals Antiviral Factors and Viral Evasion Mechanisms. Cell Host Microbe 2018, 24, 447–460.e411. [Google Scholar] [CrossRef] [PubMed] [Green Version]
- Hyeon, S.; Lee, M.K.; Kim, Y.E.; Lee, G.M.; Ahn, J.H. Degradation of SAMHD1 Restriction Factor Through Cullin-Ring E3 Ligase Complexes During Human Cytomegalovirus Infection. Front. Cell. Infect. Microbiol. 2020, 10, 391. [Google Scholar] [CrossRef] [PubMed]
- Le-Trilling, V.T.K.; Becker, T.; Nachshon, A.; Stern-Ginossar, N.; Scholer, L.; Voigt, S.; Hengel, H.; Trilling, M. The Human Cytomegalovirus pUL145 Isoforms Act as Viral DDB1-Cullin-Associated Factors to Instruct Host Protein Degradation to Impede Innate Immunity. Cell Rep. 2020, 30, 2248–2260.e2245. [Google Scholar] [CrossRef] [PubMed] [Green Version]
- Landsberg, C.D.; Megger, D.A.; Hotter, D.; Ruckborn, M.U.; Eilbrecht, M.; Rashidi-Alavijeh, J.; Howe, S.; Heinrichs, S.; Sauter, D.; Sitek, B.; et al. A Mass Spectrometry-Based Profiling of Interactomes of Viral DDB1- and Cullin Ubiquitin Ligase-Binding Proteins Reveals NF-kappaB Inhibitory Activity of the HIV-2-Encoded Vpx. Front. Immunol. 2018, 9, 2978. [Google Scholar] [CrossRef] [Green Version]
- Trilling, M.; Le, V.T.; Fiedler, M.; Zimmermann, A.; Bleifuss, E.; Hengel, H. Identification of DNA-damage DNA-binding protein 1 as a conditional essential factor for cytomegalovirus replication in interferon-gamma-stimulated cells. PLoS Pathog. 2011, 7, e1002069. [Google Scholar] [CrossRef] [Green Version]
- Yoshimura, C.; Muraoka, H.; Ochiiwa, H.; Tsuji, S.; Hashimoto, A.; Kazuno, H.; Nakagawa, F.; Komiya, Y.; Suzuki, S.; Takenaka, T.; et al. TAS4464, A Highly Potent and Selective Inhibitor of NEDD8-Activating Enzyme, Suppresses Neddylation and Shows Antitumor Activity in Diverse Cancer Models. Mol. Cancer 2019, 18, 1205–1216. [Google Scholar] [CrossRef] [PubMed] [Green Version]
- Le-Trilling, V.T.; Trilling, M. Mouse newborn cells allow highly productive mouse cytomegalovirus replication, constituting a novel convenient primary cell culture system. PLoS ONE 2017, 12, e0174695. [Google Scholar] [CrossRef]
- Rattay, S.; Trilling, M.; Megger, D.A.; Sitek, B.; Meyer, H.E.; Hengel, H.; Le-Trilling, V.T. The Canonical Immediate Early 3 Gene Product pIE611 of Mouse Cytomegalovirus Is Dispensable for Viral Replication but Mediates Transcriptional and Posttranscriptional Regulation of Viral Gene Products. J. Virol. 2015, 89, 8590–8598. [Google Scholar] [CrossRef] [PubMed] [Green Version]
- Trilling, M.; Le, V.T.; Zimmermann, A.; Ludwig, H.; Pfeffer, K.; Sutter, G.; Smith, G.L.; Hengel, H. Gamma interferon-induced interferon regulatory factor 1-dependent antiviral response inhibits vaccinia virus replication in mouse but not human fibroblasts. J. Virol. 2009, 83, 3684–3695. [Google Scholar] [CrossRef] [PubMed] [Green Version]
- Bornstein, G.; Bloom, J.; Sitry-Shevah, D.; Nakayama, K.; Pagano, M.; Hershko, A. Role of the SCFSkp2 ubiquitin ligase in the degradation of p21Cip1 in S phase. J. Biol. Chem. 2003, 278, 25752–25757. [Google Scholar] [CrossRef] [Green Version]
- Yu, Z.K.; Gervais, J.L.; Zhang, H. Human CUL-1 associates with the SKP1/SKP2 complex and regulates p21(CIP1/WAF1) and cyclin D proteins. Proc. Natl. Acad. Sci. USA 1998, 95, 11324–11329. [Google Scholar] [CrossRef] [Green Version]
- Le-Trilling, V.T.K.; Wohlgemuth, K.; Ruckborn, M.U.; Jagnjic, A.; Maassen, F.; Timmer, L.; Katschinski, B.; Trilling, M. STAT2-Dependent Immune Responses Ensure Host Survival despite the Presence of a Potent Viral Antagonist. J. Virol. 2018, 92, e00296-18. [Google Scholar] [CrossRef] [PubMed] [Green Version]
- Milhollen, M.A.; Thomas, M.P.; Narayanan, U.; Traore, T.; Riceberg, J.; Amidon, B.S.; Bence, N.F.; Bolen, J.B.; Brownell, J.; Dick, L.R.; et al. Treatment-Emergent Mutations in NAEβ Confer Resistance to the NEDD8-Activating Enzyme Inhibitor MLN4924. Cancer Cell 2012, 21, 388–401. [Google Scholar] [CrossRef] [PubMed] [Green Version]
- Tirosh, O.; Cohen, Y.; Shitrit, A.; Shani, O.; Le-Trilling, V.T.; Trilling, M.; Friedlander, G.; Tanenbaum, M.; Stern-Ginossar, N. The Transcription and Translation Landscapes during Human Cytomegalovirus Infection Reveal Novel Host-Pathogen Interactions. PLoS Pathog. 2015, 11, e1005288. [Google Scholar] [CrossRef] [PubMed] [Green Version]
- Lin, K.M.; Nightingale, K.; Soday, L.; Antrobus, R.; Weekes, M.P. Rapid Degradation Pathways of Host Proteins During HCMV Infection Revealed by Quantitative Proteomics. Front. Cell. Infect. Microbiol. 2020, 10, 578259. [Google Scholar] [CrossRef]
- Salsman, J.; Jagannathan, M.; Paladino, P.; Chan, P.K.; Dellaire, G.; Raught, B.; Frappier, L. Proteomic profiling of the human cytomegalovirus UL35 gene products reveals a role for UL35 in the DNA repair response. J. Virol. 2012, 86, 806–820. [Google Scholar] [CrossRef] [Green Version]
- Enchev, R.I.; Schulman, B.A.; Peter, M. Protein neddylation: Beyond cullin-RING ligases. Nat. Rev. Mol. Cell Biol. 2015, 16, 30–44. [Google Scholar] [CrossRef]
- Liu, N.; Zhang, J.; Yang, X.; Jiao, T.; Zhao, X.; Li, W.; Zhu, J.; Yang, P.; Jin, J.; Peng, J.; et al. HDM2 Promotes NEDDylation of Hepatitis B Virus HBx To Enhance Its Stability and Function. J. Virol. 2017, 91, e00340-17. [Google Scholar] [CrossRef] [Green Version]
- Li, Y.; Chai, W.; Min, J.; Ye, Z.; Tong, X.; Qi, D.; Liu, W.; Luo, E.; Li, J.; Ye, X. Neddylation of M1 negatively regulates the replication of influenza A virus. J. Gen. Virol. 2020, 101, 1242–1250. [Google Scholar] [CrossRef]




Publisher’s Note: MDPI stays neutral with regard to jurisdictional claims in published maps and institutional affiliations. |
© 2021 by the authors. Licensee MDPI, Basel, Switzerland. This article is an open access article distributed under the terms and conditions of the Creative Commons Attribution (CC BY) license (https://creativecommons.org/licenses/by/4.0/).
Share and Cite
Flores-Martínez, Y.A.; Le-Trilling, V.T.K.; Trilling, M. Nedd8-Activating Enzyme Is a Druggable Host Dependency Factor of Human and Mouse Cytomegalovirus. Viruses 2021, 13, 1610. https://doi.org/10.3390/v13081610
Flores-Martínez YA, Le-Trilling VTK, Trilling M. Nedd8-Activating Enzyme Is a Druggable Host Dependency Factor of Human and Mouse Cytomegalovirus. Viruses. 2021; 13(8):1610. https://doi.org/10.3390/v13081610
Chicago/Turabian StyleFlores-Martínez, Yulia Alejandra, Vu Thuy Khanh Le-Trilling, and Mirko Trilling. 2021. "Nedd8-Activating Enzyme Is a Druggable Host Dependency Factor of Human and Mouse Cytomegalovirus" Viruses 13, no. 8: 1610. https://doi.org/10.3390/v13081610
APA StyleFlores-Martínez, Y. A., Le-Trilling, V. T. K., & Trilling, M. (2021). Nedd8-Activating Enzyme Is a Druggable Host Dependency Factor of Human and Mouse Cytomegalovirus. Viruses, 13(8), 1610. https://doi.org/10.3390/v13081610

