Amino Acid Substitutions in NS5 Contribute Differentially to Tembusu Virus Attenuation in Ducklings and Cell Cultures
Abstract
1. Introduction
2. Materials and Methods
2.1. Cells and Viruses
2.2. Construction of the Chimeric Virus and Site-Directed Mutagenesis
2.3. Immunofluorescence Assays
2.4. Virus Replication Kinetics
2.5. Plaque Assays
2.6. Duck Infection Experiments
2.7. RNA Extraction and qRT-PCR Analysis
2.8. Western Blot Analysis
2.9. Statistical Analysis
3. Results
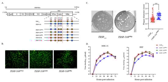
3.1. Replacing the NS5 RdRp Domain Decreases the Growth of the Virus in Cell Cultures
3.2. The In Vivo Infectivity of Chimeric JXSP-310RdRp Is Attenuated
3.3. The NS5 Val711 to Ala Mutation Reverts Rapidly when the R543K Substitution Is Absent
3.4. The NS5 R543K Mutant Is Less Attenuated In Vivo when the V711A Mutation Is Absent
3.5. Coupled Mutations of NS5 R543K and V711A Decrease Viral RNA Synthesis
4. Discussion
Author Contributions
Funding
Institutional Review Board Statement
Data Availability Statement
Conflicts of Interest
References
- Liu, P.; Lu, H.; Li, S.; Moureau, G.; Deng, Y.Q.; Wang, Y.; Zhang, L.; Jiang, T.; de Lamballerie, X.; Qin, C.F.; et al. Genomic and antigenic characterization of the newly emerging Chinese duck egg-drop syndrome flavivirus: Genomic comparison with Tembusu and Sitiawan viruses. J. Gen. Virol. 2012, 93, 2158–2170. [Google Scholar] [CrossRef]
- Benzarti, E.; Linden, A.; Desmecht, D.; Garigliany, M. Mosquito-borne epornitic flaviviruses: An update and review. J. Gen. Virol. 2019, 100, 119–132. [Google Scholar] [CrossRef]
- Ninvilai, P.; Tunterak, W.; Oraveerakul, K.; Amonsin, A.; Thontiravong, A. Genetic characterization of duck Tembusu virus in Thailand, 2015–2017: Identification of a novel cluster. Transbound. Emerg. Dis. 2019, 66, 1982–1992. [Google Scholar] [CrossRef] [PubMed]
- Mackenzie, J.S.; Williams, D.T. The zoonotic flaviviruses of southern, south-eastern and eastern Asia, and Australasia: The potential for emergent viruses. Zoonoses Public Health 2009, 56, 338–356. [Google Scholar] [CrossRef]
- Yan, P.; Zhao, Y.; Zhang, X.; Xu, D.; Dai, X.; Teng, Q.; Yan, L.; Zhou, J.; Ji, X.; Zhang, S.; et al. An infectious disease of ducks caused by a newly emerged Tembusu virus strain in mainland China. Virology 2011, 417, 1–8. [Google Scholar] [CrossRef] [PubMed]
- Su, J.; Li, S.; Hu, X.; Yu, X.; Wang, Y.; Liu, P.; Lu, X.; Zhang, G.; Hu, X.; Liu, D.; et al. Duck egg-drop syndrome caused by BYD virus, a new Tembusu-related flavivirus. PLoS ONE 2011, 6, e18106. [Google Scholar] [CrossRef]
- Li, X.; Shi, Y.; Liu, Q.; Wang, Y.; Li, G.; Teng, Q.; Zhang, Y.; Liu, S.; Li, Z. Airborne Transmission of a Novel Tembusu Virus in Ducks. J. Clin. Microbiol. 2015, 53, 2734–2736. [Google Scholar] [CrossRef] [PubMed]
- Yan, D.; Shi, Y.; Wang, H.; Li, G.; Li, X.; Wang, B.; Su, X.; Wang, J.; Teng, Q.; Yang, J.; et al. A Single Mutation at Position 156 in the Envelope Protein of Tembusu Virus Is Responsible for Virus Tissue Tropism and Transmissibility in Ducks. J. Virol. 2018, 92, e00427-18. [Google Scholar] [CrossRef] [PubMed]
- Wang, Q.; Wen, Y.; Yifan, H.; Wu, Y.; Cai, Y.; Xu, L.; Wang, C.; Li, A.; Wu, B.; Chen, J. Isolation and identification of Duck tembusu virus strain lH and development of latex-agglutination diagnostic method for rapid detection of antibodies. Avian Dis. 2014, 58, 616–622. [Google Scholar] [CrossRef] [PubMed]
- Sun, L.; Li, Y.; Zhang, Y.; Han, Z.; Xu, Y.; Kong, X.; Liu, S. Adaptation and attenuation of duck Tembusu virus strain Du/CH/LSD/110128 following serial passage in chicken embryos. Clin. Vaccine Immunol. 2014, 21, 1046–1053. [Google Scholar] [CrossRef] [PubMed][Green Version]
- He, D.; Zhang, X.; Chen, L.; Tang, Y.; Diao, Y. Development of an attenuated live vaccine candidate of duck Tembusu virus strain. Vet. Microbiol. 2019, 231, 218–225. [Google Scholar] [CrossRef] [PubMed]
- Huang, J.; Shen, H.; Wang, Z.; Huang, S.; Li, Q.; Zhou, Q.; Qin, J.; Xie, Q.; Chen, F. Attenuation of duck Tembusu virus ZJSBL01 strain following serial passage in BHK-21 cells supplied with 5-Fluorouracil. Virus Res. 2019, 273, 197739. [Google Scholar] [CrossRef]
- Zhang, L.; Sun, M.; Zhang, Q.; Wang, J.; Cao, Y.; Cui, S.; Su, J. Long-term passage of duck Tembusu virus in BHK-21 cells generates a completely attenuated and immunogenic population with increased genetic diversity. Vaccine 2020, 38, 933–941. [Google Scholar] [CrossRef] [PubMed]
- Zhao, Y.; Soh, T.S.; Zheng, J.; Chan, K.W.; Phoo, W.W.; Lee, C.C.; Tay, M.Y.; Swaminathan, K.; Cornvik, T.C.; Lim, S.P.; et al. A crystal structure of the Dengue virus NS5 protein reveals a novel inter-domain interface essential for protein flexibility and virus replication. PLoS Pathog. 2015, 11, e1004682. [Google Scholar] [CrossRef]
- Campagnola, G.; McDonald, S.; Beaucourt, S.; Vignuzzi, M.; Peersen, O.B.; Kirkegaard, K. Structure-Function Relationships Underlying the Replication Fidelity of Viral RNA-Dependent RNA Polymerases. J. Virol. 2015, 89, 275–286. [Google Scholar] [CrossRef] [PubMed]
- Van Slyke, G.A.; Ciota, A.T.; Willsey, G.G.; Jaeger, J.; Shi, P.Y.; Kramer, L.D. Point mutations in the West Nile virus (Flaviviridae; Flavivirus) RNA-dependent RNA polymerase alter viral fitness in a host-dependent manner in vitro and in vivo. Virology 2012, 427, 18–24. [Google Scholar] [CrossRef] [PubMed]
- Hodge, K.; Tunghirun, C.; Kamkaew, M.; Limjindaporn, T.; Yenchitsomanus, P.T.; Chimnaronk, S. Identification of a Conserved RNA-dependent RNA Polymerase (RdRp)-RNA Interface Required for Flaviviral Replication. J. Biol. Chem. 2016, 291, 17437–17449. [Google Scholar] [CrossRef] [PubMed]
- Bujalowski, P.J.; Bujalowski, W.; Choi, K.H. Interactions between the Dengue Virus Polymerase NS5 and Stem-Loop A. J. Virol. 2017, 91, e00047-17. [Google Scholar] [CrossRef]
- Sun, M.; Zhang, L.; Cao, Y.; Wang, J.; Yu, Z.; Sun, X.; Liu, F.; Li, Z.; Liu, P.; Su, J. Basic Amino Acid Substitution at Residue 367 of the Envelope Protein of Tembusu Virus Plays a Critical Role in Pathogenesis. J. Virol. 2020, 94, e02011-19. [Google Scholar] [CrossRef]
- Zhang, L.; Li, Z.; Jin, H.; Hu, X.; Su, J. Development and application of a monoclonal antibody-based blocking ELISA for detection of antibodies to Tembusu virus in multiple poultry species. BMC Vet. Res. 2018, 14, 201. [Google Scholar] [CrossRef] [PubMed]
- Elshahawi, H.; Syed Hassan, S.; Balasubramaniam, V. Importance of Zika Virus NS5 Protein for Viral Replication. Pathogens 2019, 8, 169. [Google Scholar] [CrossRef]
- Choi, K.H.; Rossmann, M.G. RNA-dependent RNA polymerases from Flaviviridae. Curr. Opin. Struct. Biol. 2009, 19, 746–751. [Google Scholar] [CrossRef] [PubMed]
- Liu, L.; Dong, H.; Chen, H.; Zhang, J.; Ling, H.; Li, Z.; Shi, P.Y.; Li, H. Flavivirus RNA cap methyltransferase: Structure, function, and inhibition. Front. Biol. 2010, 5, 286–303. [Google Scholar] [CrossRef] [PubMed]
- Gharbi-Ayachi, A.; Santhanakrishnan, S.; Wong, Y.H.; Chan, K.W.K.; Tan, S.T.; Bates, R.W.; Vasudevan, S.G.; El Sahili, A.; Lescar, J. Non-nucleoside Inhibitors of Zika Virus RNA-Dependent RNA Polymerase. J. Virol. 2020, 94, e00794-20. [Google Scholar] [CrossRef] [PubMed]
- Shu, B.; Gong, P. The uncoupling of catalysis and translocation in the viral RNA-dependent RNA polymerase. RNA Biol. 2017, 14, 1314–1319. [Google Scholar] [CrossRef] [PubMed]
- Zhao, Y.; Soh, T.S.; Chan, K.W.; Fung, S.S.; Swaminathan, K.; Lim, S.P.; Shi, P.Y.; Huber, T.; Lescar, J.; Luo, D.; et al. Flexibility of NS5 Methyltransferase-Polymerase Linker Region Is Essential for Dengue Virus Replication. J. Virol. 2015, 89, 10717–10721. [Google Scholar] [CrossRef] [PubMed]
- Shi, P.Y. Flavivirus NS5 Prevents the InSTATement of IFN. Cell Host Microbe 2014, 16, 269–271. [Google Scholar] [CrossRef][Green Version]
- Ashour, J.; Laurent-Rolle, M.; Shi, P.Y.; García-Sastre, A. NS5 of dengue virus mediates STAT2 binding and degradation. J. Virol. 2009, 83, 5408–5418. [Google Scholar] [CrossRef]
- Goh, K.C.; Tang, C.K.; Norton, D.C.; Gan, E.S.; Tan, H.C.; Sun, B.; Syenina, A.; Yousuf, A.; Ong, X.M.; Kamaraj, U.S.; et al. Molecular determinants of plaque size as an indicator of dengue virus attenuation. Sci. Rep. 2016, 6, 26100. [Google Scholar] [CrossRef] [PubMed]
- Duan, Y.; Zeng, M.; Jiang, B.; Zhang, W.; Wang, M.; Jia, R.; Zhu, D.; Liu, M.; Zhao, X.; Yang, Q.; et al. Flavivirus RNA-Dependent RNA Polymerase Interacts with Genome UTRs and Viral Proteins to Facilitate Flavivirus RNA Replication. Viruses 2019, 11, 929. [Google Scholar] [CrossRef]
- Lu, G.; Gong, P. A structural view of the RNA-dependent RNA polymerases from the Flavivirus genus. Virus Res. 2017, 234, 34–43. [Google Scholar] [CrossRef] [PubMed]
- Yoshii, K.; Sunden, Y.; Yokozawa, K.; Igarashi, M.; Kariwa, H.; Holbrook, M.R.; Takashima, I. A critical determinant of neurological disease associated with highly pathogenic tick-borne flavivirus in mice. J. Virol. 2014, 88, 5406–5420. [Google Scholar] [CrossRef]
- Rai, D.K.; Diaz-San Segundo, F.; Campagnola, G.; Keith, A.; Schafer, E.A.; Kloc, A.; de Los Santos, T.; Peersen, O.; Rieder, E. Attenuation of Foot-and-Mouth Disease Virus by Engineered Viral Polymerase Fidelity. J. Virol. 2017, 91, e00081-17. [Google Scholar] [CrossRef] [PubMed]
- Fan, S.; Hatta, M.; Kim, J.H.; Le, M.Q.; Neumann, G.; Kawaoka, Y. Amino acid changes in the influenza A virus PA protein that attenuate avian H5N1 viruses in mammals. J. Virol. 2014, 88, 13737–13746. [Google Scholar] [CrossRef] [PubMed]
- Lv, J.; Liu, X.; Cui, S.; Yang, L.; Qu, S.; Meng, R.; Yang, B.; Feng, C.; Wang, X.; Zhang, D. The Neutralizing Antibody Response Elicited by Tembusu Virus Is Affected Dramatically by a Single Mutation in the Stem Region of the Envelope Protein. Front Microbiol. 2020, 11, 585194. [Google Scholar] [CrossRef] [PubMed]
- Lai, V.C.; Kao, C.C.; Ferrari, E.; Park, J.; Uss, A.S.; Wright-Minogue, J.; Hong, Z.; Lau, J.Y. Mutational analysis of bovine viral diarrhea virus RNA-dependent RNA polymerase. J. Virol. 1999, 73, 10129–10136. [Google Scholar] [CrossRef] [PubMed]
- Levi, L.I.; Gnadig, N.F.; Beaucourt, S.; McPherson, M.J.; Baron, B.; Arnold, J.J.; Vignuzzi, M. Fidelity variants of RNA dependent RNA polymerases uncover an indirect, mutagenic activity of amiloride compounds. PLoS Pathog. 2010, 6, e1001163. [Google Scholar] [CrossRef]
- Harrison, D.N.; Gazina, E.V.; Purcell, D.F.; Anderson, D.A.; Petrou, S. Amiloride derivatives inhibit coxsackievirus B3 RNA replication. J. Virol. 2008, 82, 1465–1473. [Google Scholar] [CrossRef][Green Version]








| Primer Name | Sequence (5′-3′) | Application |
|---|---|---|
| T7 + 1F | CCCGGGTAATACGACTCACTATAGGGAGAAGTTCATCTGTGTGAACTTATTCC | PCR amplification fragment-1 |
| 2459R | GTCGATTGAGCACCCCGTGTC | |
| 2459F | GACACGGGGTGCTCAATCGAC | PCR amplification fragment-2 |
| 3514R | TTCCATGCCACCCCCTTGAAA | |
| 3514F | TTTCAAGGGGGTGGCATGGAA | PCR amplification fragment-3 |
| 5851R | CGACTATCTATGACCCGTTGC | |
| 5285F | ATAGCGGAAGCACTGAAAGGA | PCR amplification fragment-4 |
| 8164R | CAACGCCCCTAGCTAACCATT | |
| 8164F | AATGGTTAGCTAGGGGCGTTG | PCR amplification fragment-5 |
| 10990R | AGACTCTGTGTTCTACCACCACCAG CCACACTTTCGGCGATCTGTGCCAA | |
| 7656R | GTTCTGCCAGTTCCCCCTC | MTase domain of NS5 gene substitution |
| 7656F | GAGGGGGAACTGGCAGAAC | |
| 8487R | CTTCACCCTATCAGCGACCA | Linker domain of NS5 gene substitution |
| 8487F | TGGTCGCTGATAGGGTGAAG | |
| 10350R | CAAGACACCTTCACTCCAGC | RdRp domain of NS5 gene substitution |
| 10350F | GCTGGAGTGAAGGTGTCTTG | |
| 9282R1 | CTTGGTTATTTTAGTGTCCCA | Mutation PCR of R543(R-K) |
| 9282F2 | TGGGACACTAAAATAACCAAG | |
| 9786R1 | GCAAAAGGGTGCTTCTTGCCA | Mutation PCR of V711(V-A) |
| 9786F2 | TGGCAAGAAGCACCCTTTTGC |
| Primer Name | Sequence (5′-3′) | Application |
|---|---|---|
| IFNα-F | TGTGGTTCTGGAGGAAGTGTTG | IFN-α analysis |
| IFNα-R | AACCAGCTTCAGCACCACATC | |
| IFNβ-F | AGGATGTTGAAGAGGTGTTG | IFN-β analysis |
| IFNβ-R | CTTTTGGACACCGACAAC | |
| IFNγ-F | AATGACATAGACAAACTGAAAGCTG | IFN-γ analysis |
| IFNγ-R | CAGGGTAACAATCTGGCTCAG | |
| IL6-F | TTGAGTCGCTGTGCTATAG | IL-6 analysis |
| IL6-R | CTCTATCCAGGTCTTATCCG | |
| IL1β-F | TCGACATCAACCAGAAGTGC | IL-1β analysis |
| IL1β-R | GAGCTTGTAGCCCTTGATGC | |
| GADPH-F | AAATTGTCAGCAATGCCTCTTG | GAPDH analysis |
| GADPH-R | TGGCATGGACAGTGGTCATAA |
Publisher’s Note: MDPI stays neutral with regard to jurisdictional claims in published maps and institutional affiliations. |
© 2021 by the authors. Licensee MDPI, Basel, Switzerland. This article is an open access article distributed under the terms and conditions of the Creative Commons Attribution (CC BY) license (https://creativecommons.org/licenses/by/4.0/).
Share and Cite
Sun, X.; Sun, M.; Zhang, L.; Yu, Z.; Li, J.; Xie, W.; Su, J. Amino Acid Substitutions in NS5 Contribute Differentially to Tembusu Virus Attenuation in Ducklings and Cell Cultures. Viruses 2021, 13, 921. https://doi.org/10.3390/v13050921
Sun X, Sun M, Zhang L, Yu Z, Li J, Xie W, Su J. Amino Acid Substitutions in NS5 Contribute Differentially to Tembusu Virus Attenuation in Ducklings and Cell Cultures. Viruses. 2021; 13(5):921. https://doi.org/10.3390/v13050921
Chicago/Turabian StyleSun, Xue, Mengxu Sun, Lijiao Zhang, Ziding Yu, Jinxin Li, Wanying Xie, and Jingliang Su. 2021. "Amino Acid Substitutions in NS5 Contribute Differentially to Tembusu Virus Attenuation in Ducklings and Cell Cultures" Viruses 13, no. 5: 921. https://doi.org/10.3390/v13050921
APA StyleSun, X., Sun, M., Zhang, L., Yu, Z., Li, J., Xie, W., & Su, J. (2021). Amino Acid Substitutions in NS5 Contribute Differentially to Tembusu Virus Attenuation in Ducklings and Cell Cultures. Viruses, 13(5), 921. https://doi.org/10.3390/v13050921
