Heterogeneity in the Response of Different Subtypes of Drosophila melanogaster Midgut Cells to Viral Infections
Abstract
:1. Introduction
2. Materials and Methods
2.1. Data Collection
2.2. Identification of Viruses in scRNA-Seq Datasets
2.3. Filtering and Cluster Generation
2.4. Determination of Infected Cells
2.5. Virus Infection/Replication Analyses
2.6. Gene Expression Analyses
2.7. Gene Regulatory Network Activity Analysis
2.8. Gene Network Analyses
2.9. DMelNV Infection Bulk RNA-Seq Data Analysis
2.10. Analysis of the Effects of Infection on the I-pAstA Subtype
3. Results
3.1. Detection of RNA Viruses in Public D. melanogaster scRNA-Seq Datasets
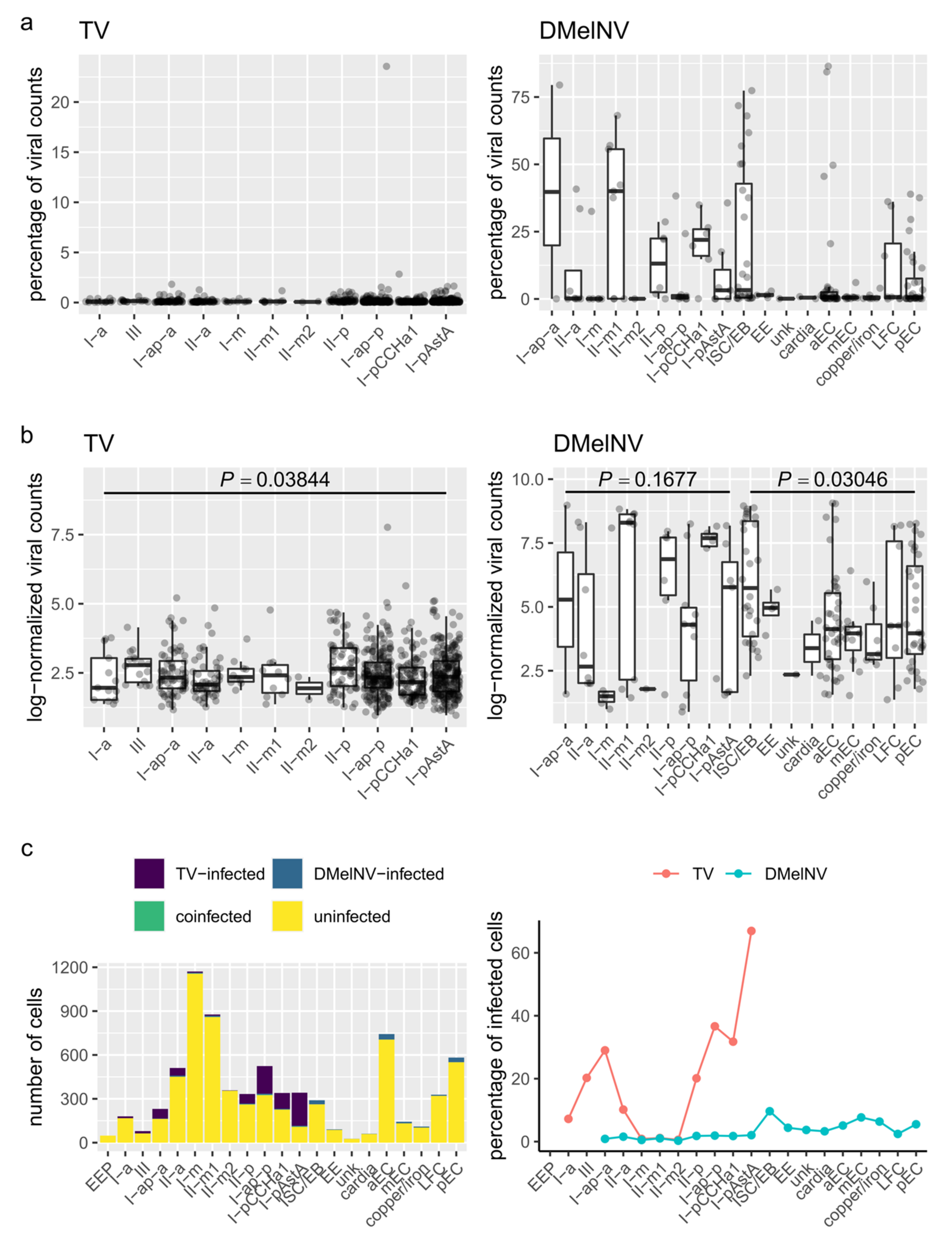
3.2. DMelNV and TV Exhibit Different Patterns of Replication
3.3. Generic and Cell-Subtype-Specific Transcriptional Response to TV and DMelNV
3.3.1. Heat Shock Response to Infection Is Cell-Subtype- and Virus-Specific
3.3.2. Hsf Regulon Activity Is Higher in EEs and Variable between Cell Subtypes
3.4. Time-Course Analysis of the Systemic Response to DMelNV
3.5. Mapping DEGs into D. melanogaster Interactome
Regulation of Essential Genes in Response to DMelNV and TV
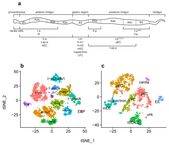
3.6. Effects of Virus Infection on Cell Clustering and Cell-Type Annotation
4. Discussion
5. Conclusions
Supplementary Materials
Author Contributions
Funding
Institutional Review Board Statement
Informed Consent Statement
Data Availability Statement
Conflicts of Interest
References
- Kotliar, D.; Lin, A.E.; Logue, J.; Hughes, T.K.; Khoury, N.M.; Raju, S.S.; Wadsworth, M.H., 2nd; Chen, H.; Kurtz, J.R.; Dighero-Kemp, B.; et al. Single-cell profiling of Ebola virus disease in vivo reveals viral and host dynamics. Cell 2020, 183, 1383–1401. [Google Scholar] [CrossRef] [PubMed]
- Basler, C.F.; Mikulasova, A.; Martinez-Sobrido, L.; Paragas, J.; Mühlberger, E.; Bray, M.; Klenk, H.D.; Palese, P.; García-Sastre, A. The Ebola virus VP35 protein inhibits activation of interferon regulatory factor 3. J. Virol. 2003, 77, 7945–7956. [Google Scholar] [CrossRef] [PubMed] [Green Version]
- Gupta, M.; Mahanty, S.; Ahmed, R.; Rollin, P.E. Monocyte-derived human macrophages and peripheral blood mononuclear cells infected with Ebola virus secrete MIP-1α and TNF-α and inhibit poly-IC-induced IFN-α in vitro. Virology 2001, 284, 20–25. [Google Scholar] [CrossRef] [PubMed] [Green Version]
- Harcourt, B.H.; Sanchez, A.; Offermann, M.K. Ebola virus selectively inhibits responses to interferons, but not to interleukin-1β, in endothelial cells. J. Virol. 1999, 73, 3491–3496. [Google Scholar] [CrossRef] [PubMed] [Green Version]
- Kash, J.C.; Mühlberger, E.; Carter, V.; Grosch, M.; Perwitasari, O.; Proll, S.C.; Thomas, M.J.; Weber, F.; Klenk, H.D.; Katze, M.G. Global suppression of the host antiviral response by Ebola-and Marburgviruses: Increased antagonism of the type I interferon response is associated with enhanced virulence. J. Virol. 2006, 80, 3009–3020. [Google Scholar] [CrossRef] [Green Version]
- Caballero, I.S.; Honko, A.N.; Gire, S.K.; Winnicki, S.M.; Melé, M.; Gerhardinger, C.; Lin, A.E.; Rinn, J.L.; Sabeti, P.C.; Hensley, L.E.; et al. In vivo Ebola virus infection leads to a strong innate response in circulating immune cells. BMC Genom. 2016, 17, 707. [Google Scholar] [CrossRef] [PubMed] [Green Version]
- Liu, X.; Speranza, E.; Muñoz-Fontela, C.; Haldenby, S.; Rickett, N.Y.; Garcia-Dorival, I.; Fang, Y.; Hall, Y.; Zekeng, E.G.; Lüdtke, A.; et al. Transcriptomic signatures differentiate survival from fatal outcomes in humans infected with Ebola virus. Genome Biol. 2017, 18, 4. [Google Scholar] [CrossRef] [Green Version]
- Steuerman, Y.; Cohen, M.; Peshes-Yaloz, N.; Valadarsky, L.; Cohn, O.; David, E.; Frishberg, A.; Mayo, L.; Bacharach, E.; Amit, I.; et al. Dissection of influenza infection in vivo by single-cell RNA sequencing. Cell Syst. 2018, 6, 679–691. [Google Scholar] [CrossRef] [Green Version]
- Ravindra, N.G.; Alfajaro, M.M.; Gasque, V.; Huston, N.C.; Wan, H.; Szigeti-Buck, K.; Yasumoto, Y.; Greaney, A.M.; Habet, V.; Chow, R.D.; et al. Single-cell longitudinal analysis of SARS-CoV-2 infection in human airway epithelium identifies target cells, alterations in gene expression, and cell state changes. PLoS Biol. 2021, 19, e3001143. [Google Scholar] [CrossRef]
- Huszar, T.; Imler, J.L. Drosophila viruses and the study of antiviral host-defense. Adv. Virus Res. 2008, 72, 227–265. [Google Scholar] [CrossRef]
- Kemp, C.; Imler, J.L. Antiviral immunity in Drosophila. Curr. Opin. Immunol. 2009, 21, 3–9. [Google Scholar] [CrossRef] [Green Version]
- Van Mierlo, J.T.; Bronkhorst, A.W.; Overheul, G.J.; Sadanandan, S.A.; Ekström, J.O.; Heestermans, M.; Hultmark, D.; Antoniewski, C.; van Rij, R.P. Convergent evolution of argonaute-2 slicer antagonism in two distinct insect RNA viruses. PLoS Pathog. 2012, 8, e1002872. [Google Scholar] [CrossRef]
- Merkling, S.H.; Overheul, G.J.; van Mierlo, J.T.; Arends, D.; Gilissen, C.; van Rij, R.P. The heat shock response restricts virus infection in Drosophila. Sci. Rep. 2015, 5, 12758. [Google Scholar] [CrossRef] [Green Version]
- Webster, C.L.; Waldron, F.M.; Robertson, S.; Crowson, D.; Ferrari, G.; Quintana, J.F.; Brouqui, J.M.; Bayne, E.H.; Longdon, B.; Buck, A.H.; et al. The discovery, distribution, and evolution of viruses associated with Drosophila melanogaster. PLoS Biol. 2015, 13, e1002210. [Google Scholar] [CrossRef] [Green Version]
- Habayeb, M.S.; Cantera, R.; Casanova, G.; Ekström, J.O.; Albright, S.; Hultmark, D. The Drosophila Nora virus is an enteric virus, transmitted via feces. J. Invertebr. Pathol. 2009, 101, 29–33. [Google Scholar] [CrossRef]
- Habayeb, M.S.; Ekengren, S.K.; Hultmark, D. Nora virus, a persistent virus in Drosophila, defines a new picorna-like virus family. J. Gen. Virol. 2006, 87, 3045–3051. [Google Scholar] [CrossRef]
- Hung, R.J.; Hu, Y.; Kirchner, R.; Liu, Y.; Xu, C.; Comjean, A.; Tattikota, S.G.; Li, F.; Song, W.; Sui, S.H.; et al. A cell atlas of the adult Drosophila midgut. Proc. Natl. Acad. Sci. USA 2020, 21, 1514–1523. [Google Scholar] [CrossRef]
- Dubreuil, R.R. Copper cells and stomach acid secretion in the Drosophila midgut. Int. J. Biochem. Cell Biol. 2004, 36, 742–752. [Google Scholar] [CrossRef]
- Rehfeld, J.F. A centenary of gastrointestinal endocrinology. Horm. Metab. Res. 2004, 36, 735–741. [Google Scholar] [CrossRef]
- Furness, J.B.; Rivera, L.R.; Cho, H.J.; Bravo, D.M.; Callaghan, B. The gut as a sensory organ. Nat. Rev. Gastroenterol. Hepatol. 2013, 10, 729–740. [Google Scholar] [CrossRef]
- Gribble, F.M.; Reimann, F. Function and mechanisms of enteroendocrine cells and gut hormones in metabolism. Nat. Rev. Endocrinol. 2019, 15, 226–237. [Google Scholar] [CrossRef] [PubMed]
- Beehler-Evans, R.; Micchelli, C.A. Generation of enteroendocrine cell diversity in midgut stem cell lineages. Development 2015, 142, 654–664. [Google Scholar] [CrossRef] [PubMed] [Green Version]
- Guo, X.; Yin, C.; Yang, F.; Zhang, Y.; Huang, H.; Wang, J.; Deng, B.; Cai, T.; Rao, Y.; Xi, R. The cellular diversity and transcription factor code of Drosophila enteroendocrine cells. Cell Rep. 2019, 29, 4172–4185. [Google Scholar] [CrossRef] [PubMed] [Green Version]
- Wesolowska-Andersen, A.; Everman, J.L.; Davidson, R.; Rios, C.; Herrin, R.; Eng, C.; Janssen, W.J.; Liu, A.H.; Oh, S.S.; Kumar, R.; et al. Dual RNA-seq reveals viral infections in asthmatic children without respiratory illness which are associated with changes in the airway transcriptome. Genome Biol. 2017, 18, 12. [Google Scholar] [CrossRef] [PubMed] [Green Version]
- Zheng, G.X.; Terry, J.M.; Belgrader, P.; Ryvkin, P.; Bent, Z.W.; Wilson, R.; Ziraldo, S.B.; Wheeler, T.B.; McDermott, G.P.; Zhu, J.; et al. Massively parallel digital transcriptional profiling of single cells. Nat. Commun. 2017, 8, 14049. [Google Scholar] [CrossRef] [Green Version]
- Li, H. Aligning sequence reads, clone sequences and assembly contigs with BWA-MEM. arXiv 2013, arXiv:1303.3997. [Google Scholar]
- Li, H.; Handsaker, B.; Wysoker, A.; Fennell, T.; Ruan, J.; Homer, N.; Marth, G.; Abecasis, G.; Durbin, R. The sequence alignment/map format and SAMtools. Bioinformatics 2009, 25, 2078–2079. [Google Scholar] [CrossRef] [Green Version]
- Li, D.; Luo, R.; Liu, C.M.; Leung, C.M.; Ting, H.F.; Sadakane, K.; Yamashita, H.; Lam, T.W. MEGAHIT v1.0: A fast and scalable metagenome assembler driven by advanced methodologies and community practices. Methods 2016, 102, 3–11. [Google Scholar] [CrossRef]
- Buchfink, B.; Reuter, K.; Drost, H.G. Sensitive protein alignments at tree-of-life scale using DIAMOND. Nat. Methods 2021, 18, 366–368. [Google Scholar] [CrossRef]
- Stuart, T.; Butler, A.; Hoffman, P.; Hafemeister, C.; Papalexi, E.; Mauck, W.M., 3rd; Hao, Y.; Stoeckius, M.; Smibert, P.; Satija, R. Comprehensive integration of single-cell data. Cell 2019, 177, 1888–1902. [Google Scholar] [CrossRef]
- Hafemeister, C.; Satija, R. Normalization and variance stabilization of single-cell RNA-seq data using regularized negative binomial regression. Genome Biol. 2019, 20, 296. [Google Scholar] [CrossRef] [Green Version]
- Fleming, S.J.; Marioni, J.C.; Babadi, M. CellBender remove-background: A deep generative model for unsupervised removal of background noise from scRNA-seq datasets. bioRxiv 2019, 791699. [Google Scholar] [CrossRef]
- Ahlmann-Eltze, C.; Huber, W. glmGamPoi: Fitting Gamma-Poisson generalized linear models on single cell count data. Bioinformatics 2020, 36, 5701–5702. [Google Scholar] [CrossRef]
- Yu, G.; He, Q.Y. ReactomePA: An R/Bioconductor package for reactome pathway analysis and visualization. Mol. BioSyst. 2016, 12, 477–479. [Google Scholar] [CrossRef]
- Aibar, S.; González-Blas, C.B.; Moerman, T.; Imrichova, H.; Hulselmans, G.; Rambow, F.; Marine, J.C.; Geurts, P.; Aerts, J.; van den Oord, J.; et al. SCENIC: Single-cell regulatory network inference and clustering. Nat. Methods 2017, 14, 1083–1086. [Google Scholar] [CrossRef] [Green Version]
- Huynh-Thu, V.A.; Irrthum, A.; Wehenkel, L.; Geurts, P. Inferring regulatory networks from expression data using tree-based methods. PLoS ONE 2010, 5, e12776. [Google Scholar] [CrossRef]
- Ding, X.B.; Jin, J.; Tao, Y.T.; Guo, W.P.; Ruan, L.; Yang, Q.L.; Chen, P.C.; Yao, H.; Zhang, H.B.; Chen, X. Predicted Drosophila interactome resource and web tool for functional interpretation of differentially expressed genes. Database 2020, 2020, baaa005. [Google Scholar] [CrossRef]
- Csardi, G.; Nepusz, T. The igraph software package for complex network research. Int. J. Complex Syst. 2006, 1695, 1–9. [Google Scholar]
- Lopez, W.; Page, A.M.; Carlson, D.J.; Ericson, B.L.; Cserhati, M.F.; Guda, C.; Carlson, K.A. Analysis of immune-related genes during Nora virus infection of Drosophila melanogaster using next generation sequencing. AIMS Microbiol. 2018, 4, 123–139. [Google Scholar] [CrossRef]
- Ambrose, R.L.; Lander, G.C.; Maaty, W.S.; Bothner, B.; Johnson, J.E.; Johnson, K.N. Drosophila A virus is an unusual RNA virus with a T = 3 icosahedral core and permuted RNA-dependent RNA polymerase. J. Gen. Virol. 2009, 90, 2191–2200. [Google Scholar] [CrossRef]
- Jassal, B.; Matthews, L.; Viteri, G.; Gong, C.; Lorente, P.; Fabregat, A.; Sidiropoulos, K.; Cook, J.; Gillespie, M.; Haw, R.; et al. The reactome pathway knowledgebase. Nucleic Acids Res. 2020, 48, D498–D503. [Google Scholar] [CrossRef]
- Allan, A.K.; Du, J.; Davies, S.A.; Dow, J.A. Genome-wide survey of V-ATPase genes in Drosophila reveals a conserved renal phenotype for lethal alleles. Physiol. Genom. 2005, 22, 128–138. [Google Scholar] [CrossRef] [Green Version]
- Miguel-Aliaga, I.; Jasper, H.; Lemaitre, B. Anatomy and physiology of the digestive tract of Drosophila melanogaster. Genetics 2018, 210, 357–396. [Google Scholar] [CrossRef] [Green Version]
- Vera, M.; Pani, B.; Griffiths, L.A.; Muchardt, C.; Abbott, C.M.; Singer, R.H.; Nudler, E. The translation elongation factor eEF1A1 couples transcription to translation during heat shock response. eLife 2014, 3, e03164. [Google Scholar] [CrossRef]
- Shokal, U.; Eleftherianos, I. Evolution and function of thioester-containing proteins and the complement system in the innate immune response. Front. Immunol. 2017, 8, 759. [Google Scholar] [CrossRef]
- Cheng, G.; Liu, L.; Wang, P.; Zhang, Y.; Zhao, Y.O.; Colpitts, T.M.; Feitosa, F.; Anderson, J.F.; Fikrig, E. An in vivo transfection approach elucidates a role for Aedes aegypti thioester-containing proteins in flaviviral infection. PLoS ONE 2011, 6, e22786. [Google Scholar] [CrossRef] [Green Version]
- Cho, D.Y.; Kim, Y.A.; Przytycka, T.M. Network biology approach to complex diseases. PLoS Comput. Biol. 2012, 8, e1002820. [Google Scholar] [CrossRef] [Green Version]
- Ahmed, H.; Howton, T.C.; Sun, Y.; Weinberger, N.; Belkhadir, Y.; Mukhtar, M.S. Network biology discovers pathogen contact points in host protein-protein interactomes. Nat. Commun. 2018, 9, 2312. [Google Scholar] [CrossRef]
- Zhu, Y.; Yongky, A.; Yin, J. Growth of an RNA virus in single cells reveals a broad fitness distribution. Virology 2009, 385, 39–46. [Google Scholar] [CrossRef] [Green Version]
- Zanini, F.; Pu, S.Y.; Bekerman, E.; Einav, S.; Quake, S.R. Single-cell transcriptional dynamics of flavivirus infection. eLife 2018, 7, e32942. [Google Scholar] [CrossRef] [Green Version]
- Schulte, M.B.; Andino, R. Single-cell analysis uncovers extensive biological noise in poliovirus replication. J. Virol. 2014, 88, 6205–6212. [Google Scholar] [CrossRef] [PubMed] [Green Version]
- Xin, X.; Wang, H.; Han, L.; Wang, M.; Fang, H.; Hao, Y.; Li, J.; Zhang, H.; Zheng, C.; Shen, C. Single-cell analysis of the impact of host cell heterogeneity on infection with foot-and-mouth disease virus. J. Virol. 2018, 92, e00179-18. [Google Scholar] [CrossRef] [PubMed] [Green Version]
- Heldt, F.S.; Kupke, S.Y.; Dorl, S.; Reichl, U.; Frensing, T. Single-cell analysis and stochastic modelling unveil large cell-to-cell variability in influenza A virus infection. Nat. Commun. 2015, 6, 8938. [Google Scholar] [CrossRef] [PubMed]
- Russell, A.B.; Trapnell, C.; Bloom, J.D. Extreme heterogeneity of influenza virus infection in single cells. eLife 2018, 7, e32303. [Google Scholar] [CrossRef]
- Li, M.M.; MacDonald, M.R.; Rice, C.M. To translate, or not to translate: Viral and host mRNA regulation by interferon-stimulated genes. Trends Cell Biol. 2015, 25, 320–329. [Google Scholar] [CrossRef]
- Cordes, E.J.; Licking-Murray, K.D.; Carlson, K.A. Differential gene expression related to Nora virus infection of Drosophila melanogaster. Virus Res. 2013, 175, 95–100. [Google Scholar] [CrossRef] [Green Version]
- Meyniel-Schicklin, L.; de Chassey, B.; André, P.; Lotteau, V. Viruses and interactomes in translation. Mol Cell Proteomics 2012, 11, M111.014738. [Google Scholar] [CrossRef] [Green Version]
- Rodrigo, G.; Carrera, J.; Ruiz-Ferrer, V.; del Toro, F.J.; Llave, C.; Voinnet, O.; Elena, S.F. A meta-analysis reveals the commonalities and differences in Arabidopsis thaliana response to different viral pathogens. PLoS ONE 2012, 7, e40526. [Google Scholar] [CrossRef] [Green Version]
- Martínez, F.; Toft, C.; Hillung, J.; Giménez-Santamarina, S.; Yenush, L.; Rodrigo, G.; Elena, S.E. A comprehensive physical interaction map between the Turnip mosaic potyvirus and Arabidopsis thaliana proteomes. Res. Sq. 2021. [Google Scholar] [CrossRef]
- Jeong, H.; Mason, S.P.; Barabási, A.L.; Oltvai, Z.N. Lethality and centrality in protein networks. Nature 2001, 411, 41–42. [Google Scholar] [CrossRef] [Green Version]








| Dataset | Contig | Contig Length | E-Value | Lowest Taxonomic Rank |
|---|---|---|---|---|
| EE | k99_30 | 813 | 7.1 × 10−156 | Thika virus |
| k99_1 | 541 | 1.2 × 10−95 | Saccharomyces cerevisiae | |
| k99_22 | 402 | 9.5 × 10−61 | Saccharomyces cerevisiae | |
| k99_3 | 306 | 1.8 × 10−51 | Thika virus | |
| k99_24 | 543 | 2.2 × 10−84 | Thika virus | |
| k99_7 | 328 | 2.0 × 10−37 | Muntiacus muntjak | |
| k99_10 | 2627 | 0 | Thika virus | |
| k99_9 | 490 | 1.5 × 10−81 | Thika virus | |
| k99_28 | 319 | 1.1 × 10−24 | Wolbachia pipientis | |
| k99_29 | 488 | 2.2 × 10−56 | Saccharomyces cerevisiae YJM1401 | |
| k99_14 | 349 | 4.8 × 10−61 | Thika virus | |
| k99_16 | 1027 | 1.2 × 10−189 | Thika virus | |
| k99_17 | 1694 | 0 | Thika virus | |
| k99_39 | 12,357 | 0 | Nora virus | |
| k99_21 | 337 | 3.0 × 10−52 | Drosophila C virus | |
| k99_12 | 656 | 2.2 × 10−54 | Drosophila C virus | |
| k99_36 | 3353 | 0 | Drosophila C virus | |
| k99_38 | 551 | 1.3 × 10−97 | Drosophila C virus | |
| MA | k59_25 | 207 | 6.5 × 10−13 | Nora virus |
| k59_27 | 228 | 1.7 × 10−19 | Muntiacus reevesi | |
| k59_45 | 984 | 1.2 × 10−144 | Nora virus | |
| k59_62 | 2013 | 0 | Nora virus | |
| k59_64 | 328 | 1.9 × 10−43 | Saccharomyces cerevisiae | |
| k59_35 | 485 | 3.4 × 10−41 | Staphylococcus aureus | |
| k59_72 | 754 | 3.8 × 10−127 | Nora virus | |
| k59_77 | 281 | 5.3 × 10−26 | Macaca mulatta polyomavirus 1 | |
| k59_54 | 7298 | 0 | Nora virus | |
| k59_58 | 344 | 4.6 × 10−16 | Nora virus | |
| k59_29 | 313 | 1.3 × 10−46 | Drosophila melanogaster tetravirus SW-2009a | |
| k59_21 | 443 | 4.2 × 10−78 | Drosophila A virus | |
| k59_44 | 325 | 2.2 × 10−52 | Drosophila A virus | |
| k59_32 | 328 | 1.2 × 10−53 | Drosophila A virus | |
| k59_11 | 700 | 1.3 × 10−86 | Drosophila A virus | |
| k59_36 | 414 | 6.3 × 10−68 | Drosophila A virus | |
| k59_76 | 854 | 1.9 × 10−167 | Drosophila A virus |
Publisher’s Note: MDPI stays neutral with regard to jurisdictional claims in published maps and institutional affiliations. |
© 2021 by the authors. Licensee MDPI, Basel, Switzerland. This article is an open access article distributed under the terms and conditions of the Creative Commons Attribution (CC BY) license (https://creativecommons.org/licenses/by/4.0/).
Share and Cite
Silva, J.M.F.; Nagata, T.; Melo, F.L.; Elena, S.F. Heterogeneity in the Response of Different Subtypes of Drosophila melanogaster Midgut Cells to Viral Infections. Viruses 2021, 13, 2284. https://doi.org/10.3390/v13112284
Silva JMF, Nagata T, Melo FL, Elena SF. Heterogeneity in the Response of Different Subtypes of Drosophila melanogaster Midgut Cells to Viral Infections. Viruses. 2021; 13(11):2284. https://doi.org/10.3390/v13112284
Chicago/Turabian StyleSilva, João M. F., Tatsuya Nagata, Fernando L. Melo, and Santiago F. Elena. 2021. "Heterogeneity in the Response of Different Subtypes of Drosophila melanogaster Midgut Cells to Viral Infections" Viruses 13, no. 11: 2284. https://doi.org/10.3390/v13112284
APA StyleSilva, J. M. F., Nagata, T., Melo, F. L., & Elena, S. F. (2021). Heterogeneity in the Response of Different Subtypes of Drosophila melanogaster Midgut Cells to Viral Infections. Viruses, 13(11), 2284. https://doi.org/10.3390/v13112284

