Avian Metapneumovirus Subgroup C Induces Mitochondrial Antiviral Signaling Protein Degradation through the Ubiquitin-Proteasome Pathway
Abstract
:1. Introduction
2. Materials and Methods
2.1. Cell and Viral Culture
2.2. Antibodies and Reagents
2.3. Plasmids Construction
2.4. aMPV/C Infection and Virus Titration
2.5. Indirect Immunofluorescence Assay
2.6. RNA Preparation, Reverse Transcription-Polymerase Chain Reaction, and Quantitative Real-Time RT-PCR (qRT-PCR)
2.7. Silencing MARCH5 or RNF5 Gene with Small Interfering RNA (siRNA)
2.8. Cell Transfection, Immunoprecipitation, SDS-PAGE, and Western Blotting
2.9. MTT Assay
2.10. Statistical Analysis
3. Results
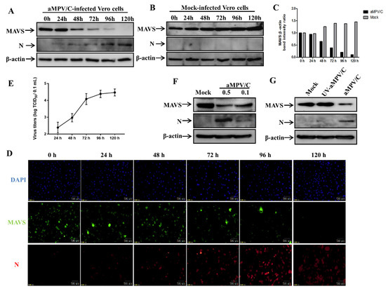
3.1. aMPV/C Infection Induces MAVS Reduction in Vero Cells
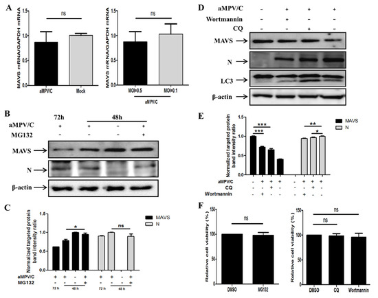
3.2. MAVS Degradation Is Recovered in aMPV/C-Infected Vero Cells Treated with MG132
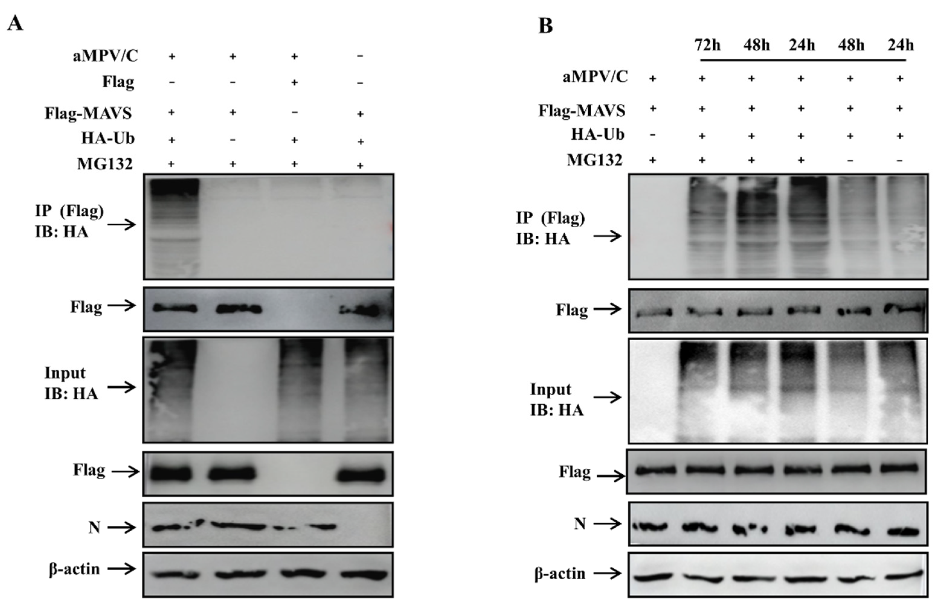
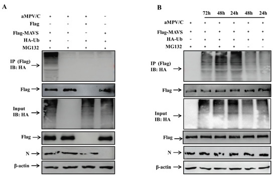
3.3. aMPV/C Infection Induces MAVS Degradation through Ubiquitination
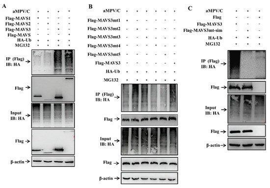
3.4. MAVS Is Degraded by K48-Linked Ubiquitination
3.5. Amino Acids 363, 462, and 501 Are Sites of MAVS Ubiquitination
3.6. RNF5 Is Involved in MAVS Degradation in aMPV/C-Infected Vero Cells
4. Discussion
Supplementary Materials
Author Contributions
Funding
Institutional Review Board Statement
Informed Consent Statement
Data Availability Statement
Conflicts of Interest
References
- Cook, J.K. Avian pneumovirus infections of turkeys and chickens. Vet J. 2000, 160, 118–125. [Google Scholar] [CrossRef]
- Jones, R.C.; Rautenschlein, S.; Swayne, D.E.; Glisson, J.R.; Mcdougald, L.R.; Nolan, L.K.; Suarez, D.L.; Nair, V.; Andreasen, C.B.; Barrow, P.A.; et al. Disease of Poultry; Wiley-Blackwell Publishing: Hoboken, NJ, USA, 2013; Volume 3, pp. 112–138. [Google Scholar]
- Easton, A.J.; Domachowske, J.B.; Rosenberg, H.F. Animal Pneumoviruses: Molecular Genetics and Pathogenesis. Clin. Microbiol. Rev. 2004, 17, 390–412. [Google Scholar] [CrossRef] [PubMed] [Green Version]
- Bäyon-Auboyer, M.-H.; Arnauld, C.; Toquin, D.; Eterradossi, N. Nucleotide sequences of the F, L and G protein genes of two non-A/non-B avian pneumoviruses (APV) reveal a novel APV subgroup. J. Gen. Virol. 2000, 81, 2723–2733. [Google Scholar] [CrossRef] [PubMed]
- Cook, J.K.A.; Huggins, M.B.; Orbell, S.J.; Senne, D.A. Preliminary antigenic characterization of an avian pneumovirus isolated from commercial turkeys in Colorado, USA. Avian Pathol. 1999, 28, 607–617. [Google Scholar] [CrossRef]
- Bennett, R.S.; Nezworski, J.; Velayudhan, B.T.; Nagaraja, K.V.; Zeman, D.H.; Dyer, N.; Graham, T.; Lauer, D.C.; Njenga, M.K.; Halvorson, D.A.; et al. Evidence of Avian Pneumovirus Spread Beyond Minnesota Among Wild and Domestic Birds in Central North America. Avian Dis. 2004, 48, 902–908. [Google Scholar] [CrossRef]
- Toquin, D.; Guionie, O.; Jestin, V.; Zwingelstein, F.; Allee, C.; Eterradossi, N. European and American Subgroup C Isolates of Avian Metapneumovirus belong to Different Genetic Lineages. Virus Genes 2006, 32, 97–103. [Google Scholar] [CrossRef]
- Lee, E.H.; Song, M.-S.; Shin, J.-Y.; Lee, Y.-M.; Kim, C.-J.; Kim, H.; Choi, Y.K. Genetic characterization of avian metapneumovirus subtype C isolated from pheasants in a live bird market. Virus Res. 2007, 128, 18–25. [Google Scholar] [CrossRef]
- Wei, L.; Zhu, S.; Yan, X.; Wang, J.; Zhang, C.; Liu, S.; She, R.; Hu, F.; Quan, R.; Liu, J. Avian Metapneumovirus Subgroup C Infection in Chickens, China. Emerg. Infect. Dis. 2013, 19, 1092–1094. [Google Scholar] [CrossRef]
- Hoogen, B.G.V.D.; Bestebroer, T.M.; Osterhaus, A.; Fouchier, R.A. Analysis of the Genomic Sequence of a Human Metapneumovirus. Virology 2002, 295, 119–132. [Google Scholar] [CrossRef] [Green Version]
- Njenga, M.; Lwamba, H.M.; Seal, B.S. Metapneumoviruses in birds and humans. Virus Res. 2003, 91, 163–169. [Google Scholar] [CrossRef]
- Yunus, A.S.; Govindarajan, D.; Huang, Z.; Samal, S.K. Deduced amino acid sequence of the small hydrophobic protein of US avian pneumovirus has greater identity with that of human metapneumovirus than those of non-US avian pneumoviruses. Virus Res. 2003, 93, 91–97. [Google Scholar] [CrossRef]
- Sun, Q.; Sun, L.; Liu, H.-H.; Chen, X.; Seth, R.B.; Forman, J.; Chen, Z.J. The Specific and Essential Role of MAVS in Antiviral Innate Immune Responses. Immunity 2006, 24, 633–642. [Google Scholar] [CrossRef] [PubMed] [Green Version]
- Kumar, H.; Kawai, T.; Kato, H.; Sato, S.; Takahashi, K.; Coban, C.; Yamamoto, M.; Uematsu, S.; Ishii, K.; Takeuchi, O.; et al. Essential role of IPS-1 in innate immune responses against RNA viruses. J. Exp. Med. 2006, 203, 1795–1803. [Google Scholar] [CrossRef] [PubMed] [Green Version]
- Deng, J.; Chen, Y.; Liu, G.; Ren, J.; Go, C.; Ivanciuc, T.; Deepthi, K.; Casola, A.; Garofalo, R.P.; Bao, X. Mitochondrial antiviral-signalling protein plays an essential role in host immunity against human metapneumovirus. J. Gen. Virol. 2015, 96, 2104–2113. [Google Scholar] [CrossRef] [PubMed] [Green Version]
- Meylan, E.; Curran, J.; Hofmann, K.; Moradpour, D.; Binder, M.; Bartenschlager, R.; Tschopp, J. Cardif is an adaptor protein in the RIG-I antiviral pathway and is targeted by hepatitis C virus. Nature 2005, 437, 1167–1172. [Google Scholar] [CrossRef]
- Seth, R.B.; Sun, L.; Ea, C.K.; Chen, Z.J. Identification and characterization of MAVS, a mitochondrial antiviral signaling protein that activates NF-kappaB and IRF 3. Cell 2005, 122, 669–682. [Google Scholar] [CrossRef] [Green Version]
- Vazquez, C.; Horner, S.M. MAVS Coordination of Antiviral Innate Immunity. J. Virol. 2015, 89, 6974–6977. [Google Scholar] [CrossRef] [Green Version]
- Koshiba, T. Mitochondrial-mediated antiviral immunity. Biochim. et Biophys. Acta (BBA) -Bioenerg. 2013, 1833, 225–232. [Google Scholar] [CrossRef] [Green Version]
- Mukherjee, A.; Morosky, S.A.; Delorme-Axford, E.; Dybdahl-Sissoko, N.; Oberste, M.S.; Wang, T.; Coyne, C.B. The coxsackievirus B 3C protease cleaves MAVS and TRIF to attenuate host type I interferon and apoptotic signaling. PLoS Pathog. 2011, 7, e1001311. [Google Scholar] [CrossRef] [Green Version]
- Pang, L.-L.; Yuan, X.-H.; Shao, C.-S.; Li, M.-Z.; Wang, Y.; Wang, H.-M.; Xie, G.-C.; Xie, Z.-P.; Yuan, Y.; Zhou, D.-M.; et al. The suppression of innate immune response by human rhinovirus C. Biochem. Biophys. Res. Commun. 2017, 490, 22–28. [Google Scholar] [CrossRef]
- Qian, S.; Fan, W.; Liu, T.; Wu, M.; Zhang, H.; Cui, X.; Zhou, Y.; Hu, J.; Wei, S.; Chen, H.; et al. Seneca Valley Virus Suppresses Host Type I Interferon Production by Targeting Adaptor Proteins MAVS, TRIF, and TANK for Cleavage. J. Virol. 2017, 91, e00823-17. [Google Scholar] [CrossRef] [Green Version]
- Wang, B.; Xi, X.; Lei, X.; Zhang, X.; Cui, S.; Wang, J.; Jin, Q.; Zhao, Z. Enterovirus 71 Protease 2Apro Targets MAVS to Inhibit Anti-Viral Type I Interferon Responses. PLoS Pathog. 2013, 9, e1003231. [Google Scholar] [CrossRef] [Green Version]
- Li, X.D.; Sun, L.; Seth, R.B.; Pineda, G.; Chen, Z.J. Hepatitis C virus protease NS3/4A cleaves mitochondrial antiviral signaling protein off the mitochondria to evade innate immunity. Proc. Natl. Acad. Sci. USA 2005, 102, 17717–17722. [Google Scholar] [CrossRef] [PubMed] [Green Version]
- Dong, J.; Xu, S.; Wang, J.; Luo, R.; Wang, D.; Xiao, S.; Fang, L.; Chen, H.; Jiang, Y. Porcine reproductive and respiratory syndrome virus 3C protease cleaves the mitochondrial antiviral signalling complex to antagonize IFN-beta expression. J. Gen. Virol. 2015, 96, 3049–3058. [Google Scholar] [CrossRef] [PubMed] [Green Version]
- Wei, C.; Ni, C.; Song, T.; Liu, Y.; Yang, X.; Zheng, Z.; Jia, Y.; Yuan, Y.; Guan, K.; Xu, Y.; et al. The Hepatitis B Virus X Protein Disrupts Innate Immunity by Downregulating Mitochondrial Antiviral Signaling Protein. J. Immunol. 2010, 185, 1158–1168. [Google Scholar] [CrossRef] [PubMed]
- Graff, J.W.; Ewen, J.; Ettayebi, K.; Hardy, M.E. Zinc-binding domain of rotavirus NSP1 is required for proteasome-dependent degradation of IRF3 and autoregulatory NSP1 stability. J. Gen. Virol. 2007, 88, 613–620. [Google Scholar] [CrossRef] [PubMed]
- Ding, S.; Zhu, S.; Ren, L.; Feng, N.; Song, Y.; Ge, X.; Li, B.; Flavell, R.A.; Greenberg, H.B. Rotavirus VP3 targets MAVS for degradation to inhibit type III interferon expression in intestinal epithelial cells. eLife 2018, 7, e39494. [Google Scholar] [CrossRef]
- Sun, Y.; Zheng, H.; Yu, S.; Ding, Y.; Wu, W.; Mao, X.; Liao, Y.; Meng, C.; Rehman, Z.U.; Tan, L.; et al. Newcastle Disease Virus V Protein Degrades Mitochondrial Antiviral Signaling Protein To Inhibit Host Type I Interferon Production via E3 Ubiquitin Ligase RNF5. J. Virol. 2019, 93. [Google Scholar] [CrossRef] [Green Version]
- Zhang, Y.; Li, Z.; Ge, X.; Guo, X.; Yang, H. Autophagy promotes the replication of encephalomyocarditis virus in host cells. Autophagy 2011, 7, 613–628. [Google Scholar] [CrossRef] [Green Version]
- Ren, Z.; Ding, T.; Zuo, Z.; Xu, Z.; Deng, J.; Wei, Z. Regulation of MAVS Expression and Signaling Function in the Antiviral Innate Immune Response. Front. Immunol. 2020, 11, 1030. [Google Scholar] [CrossRef]
- Zhao, J.; Vijay, R.; Zhao, J.; Gale, M.; Diamond, M.S.; Perlman, S. MAVS Expressed by Hematopoietic Cells Is Critical for Control of West Nile Virus Infection and Pathogenesis. J. Virol. 2016, 90, 7098–7108. [Google Scholar] [CrossRef] [PubMed] [Green Version]
- Shi, C.-S.; Qi, H.-Y.; Boularan, C.; Huang, N.-N.; Abu-Asab, M.; Shelhamer, J.H.; Kehrl, J.H. SARS-Coronavirus Open Reading Frame-9b Suppresses Innate Immunity by Targeting Mitochondria and the MAVS/TRAF3/TRAF6 Signalosome. J. Immunol. 2014, 193, 3080–3089. [Google Scholar] [CrossRef] [PubMed] [Green Version]
- Feng, H.; Sander, A.-L.; Moreira-Soto, A.; Yamane, D.; Drexler, J.F.; Lemon, S.M. Hepatovirus 3ABC proteases and evolution of mitochondrial antiviral signaling protein (MAVS). J. Hepatol. 2019, 71, 25–34. [Google Scholar] [CrossRef] [PubMed]
- Coswig, L.T.; dos Santos, M.B.; Hafez, H.M.; Ferreira, H.L.; Arns, C.W. Propagation of avian metapneumovirus subtypes A and B using chicken embryo related and other cell systems. J. Virol. Methods 2010, 167, 1–4. [Google Scholar] [CrossRef] [PubMed]
- Hou, L.; Wei, L.; Zhu, S.; Wang, J.; Quan, R.; Li, Z.; Liu, J. Avian metapneumovirus subgroup C induces autophagy through the ATF6 UPR pathway. Autophagy 2017, 13, 1709–1721. [Google Scholar] [CrossRef]
- Emeny, J.M.; Morgan, M.J. Regulation of the Interferon System: Evidence that Vero Cells have a Genetic Defect in Interferon Production. J. Gen. Virol. 1979, 43, 247–252. [Google Scholar] [CrossRef]
- Dill, M.T.; Makowska, Z.; Trincucci, G.; Gruber, A.J.; Vogt, J.E.; Filipowicz, M.; Calabrese, D.; Krol, L.; Lau, D.T.; Terracciano, L.; et al. Pegylated IFN-α regulates hepatic gene expression through transient Jak/STAT activation. J. Clin. Invest. 2014, 124, 1568–1581. [Google Scholar] [CrossRef] [Green Version]
- Izumi, N.; Asahina, Y.; Kurosaki, M.; Yamada, G.; Kawai, T.; Kajiwara, E.; Okamura, Y.; Takeuchi, T.; Yokosuka, O.; Kariyama, K.; et al. Inhibition of hepatocellular carcinoma by PegIFNα-2a in patients with chronic hepatitis C: A nationwide multicenter cooperative study. J. Gastroenterol. 2012, 48, 382–390. [Google Scholar] [CrossRef] [Green Version]
- Jin, S.; Tian, S.; Luo, M.; Xie, W.; Liu, T.; Duan, T.; Wu, Y.; Cui, J. Tetherin Suppresses Type I Interferon Signaling by Targeting MAVS for NDP52-Mediated Selective Autophagic Degradation in Human Cells. Mol. Cell 2017, 68, 308–322.e4. [Google Scholar] [CrossRef] [Green Version]
- Lu, L.-F.; Zhang, C.; Zhou, X.-Y.; Li, Z.-C.; Chen, D.-D.; Zhou, Y.; Zhou, F.; Zhang, Y.-A.; Li, S. Zebrafish RBM47 Promotes Lysosome-Dependent Degradation of MAVS to Inhibit IFN Induction. J. Immunol. 2020, 205, ji1901387. [Google Scholar] [CrossRef]
- Heaton, S.; Borg, N.; Dixit, V.M. Ubiquitin in the activation and attenuation of innate antiviral immunity. J. Exp. Med. 2015, 213, 1–13. [Google Scholar] [CrossRef] [PubMed] [Green Version]
- You, F.; Sun, H.; Zhou, X.; Sun, W.; Liang, S.; Zhai, Z.; Jiang, Z. PCBP2 mediates degradation of the adaptor MAVS via the HECT ubiquitin ligase AIP4. Nat. Immunol. 2009, 10, 1300–1308. [Google Scholar] [CrossRef] [PubMed]
- Zhong, B.; Zhang, Y.; Standiford, T.J.; Liu, T.-T.; Wang, Y.-Y.; Shu, H.-B.; Hubbard, L.L.N.; Ballinger, M.N.; Thomas, P.E.; Wilke, C.A.; et al. The E3 Ubiquitin Ligase RNF5 Targets Virus-Induced Signaling Adaptor for Ubiquitination and Degradation. J. Immunol. 2010, 184, 6249–6255. [Google Scholar] [CrossRef] [PubMed] [Green Version]
- Wang, Y.; Tong, X.; Ye, X. Ndfip1 Negatively Regulates RIG-I–Dependent Immune Signaling by Enhancing E3 Ligase Smurf1-Mediated MAVS Degradation. J. Immunol. 2012, 189, 5304–5313. [Google Scholar] [CrossRef] [PubMed] [Green Version]
- Pan, Y.; Li, R.; Meng, J.-L.; Mao, H.-T.; Zhang, Y.; Zhang, J. Smurf2 Negatively Modulates RIG-I–Dependent Antiviral Response by Targeting VISA/MAVS for Ubiquitination and Degradation. J. Immunol. 2014, 192, 4758–4764. [Google Scholar] [CrossRef] [Green Version]
- Yoo, Y.-S.; Park, Y.-Y.; Kim, J.-H.; Cho, H.; Kim, S.-H.; Lee, H.-S.; Kim, T.-H.; Kim, Y.S.; Lee, Y.; Kim, C.-J.; et al. The mitochondrial ubiquitin ligase MARCH5 resolves MAVS aggregates during antiviral signalling. Nat. Commun. 2015, 6, 7910. [Google Scholar] [CrossRef] [PubMed] [Green Version]






| Primers | Sequence (5′–3′) |
|---|---|
| MAVSF | CAGAATTCGATGCCGTTTGCTGAAGACAAG |
| MAVSR | TAGGTACCATCTAGTGCAGGCGCCGCCGGTACATCGC |
| MAVS1F | CAGAATTCGATGCCGTTTGCTGAAGACAAG |
| MAVS1R | TAGGTACCTATCATTCTGTGTCCTGCTCCTGATG |
| MAVS2F | ATGAATTCAATGCTGGGCAGTACCCACACAGC |
| MAVS2R | AAGGTACCTATCACACCATGCCAGCACGGGTTGAGTTGA |
| MAVS3F | CTGAATTCTATGCCATCCAAAGTGCCTGCTA |
| MAVS3R | TAGGTACCATCTAGTGCAGGCGCCGCCGGTACATCGC |
| qMAVSF | CTATAAGTATATCTGCCGCAATT |
| qMAVSR | AGTCGATCCTGGTCTCTT |
| qGAPDHF | CAACGGATTTGGTCGTATTGG |
| qGAPDHR | CGCTCCTGGAAGATGGTG |
Publisher’s Note: MDPI stays neutral with regard to jurisdictional claims in published maps and institutional affiliations. |
© 2021 by the authors. Licensee MDPI, Basel, Switzerland. This article is an open access article distributed under the terms and conditions of the Creative Commons Attribution (CC BY) license (https://creativecommons.org/licenses/by/4.0/).
Share and Cite
Hou, L.; Hu, X.; Guo, J.; Quan, R.; Wei, L.; Wang, J.; Song, J.; Liu, J. Avian Metapneumovirus Subgroup C Induces Mitochondrial Antiviral Signaling Protein Degradation through the Ubiquitin-Proteasome Pathway. Viruses 2021, 13, 1990. https://doi.org/10.3390/v13101990
Hou L, Hu X, Guo J, Quan R, Wei L, Wang J, Song J, Liu J. Avian Metapneumovirus Subgroup C Induces Mitochondrial Antiviral Signaling Protein Degradation through the Ubiquitin-Proteasome Pathway. Viruses. 2021; 13(10):1990. https://doi.org/10.3390/v13101990
Chicago/Turabian StyleHou, Lei, Xiaohan Hu, Jinshuo Guo, Rong Quan, Li Wei, Jing Wang, Jiangwei Song, and Jue Liu. 2021. "Avian Metapneumovirus Subgroup C Induces Mitochondrial Antiviral Signaling Protein Degradation through the Ubiquitin-Proteasome Pathway" Viruses 13, no. 10: 1990. https://doi.org/10.3390/v13101990
APA StyleHou, L., Hu, X., Guo, J., Quan, R., Wei, L., Wang, J., Song, J., & Liu, J. (2021). Avian Metapneumovirus Subgroup C Induces Mitochondrial Antiviral Signaling Protein Degradation through the Ubiquitin-Proteasome Pathway. Viruses, 13(10), 1990. https://doi.org/10.3390/v13101990
