Deep Learning for Tree Crown Detection and Delineation Using UAV and High-Resolution Imagery for Biometric Parameter Extraction: A Systematic Review
Abstract
1. Introduction
2. Systematic Literature Review Methods
2.1. Search Strategy
- (“tree crown” OR “individual-tree crown” OR ITC OR canopy OR crown* OR plant OR orchard OR forest OR plantation OR “urban tree”)
- (UAV OR UAS OR drone OR “unmanned aerial vehicle” OR orthophoto OR Ortho mosaic OR “high-resolution imagery” OR “canopy-height model” OR “digital surface model” OR “digital terrain model” OR CHM OR DSM OR DTM OR DEM OR terrain* OR LiDAR)
- (“deep learning” OR “convolutional neural network” OR “convolutional network” OR CNN OR “Mask R-CNN” OR “Faster R-CNN” OR R-CNN OR YOLO OR U-Net OR “instance segmentation” OR “semantic segmentation” OR detection OR delineation OR segmentation OR transformer)
- (“tree height” OR “crown area” OR “crown size” OR “crown projection area” OR “crown width” OR “crown diameter” OR “canopy size” OR DBH OR “diameter at breast height” OR “trunk diameter” OR “tree morphological attributes” OR AGB OR biomass OR “Above-Ground Biomass” OR carbon OR “canopy volume” “OR “attribute estimation” OR “biophysical parameter retrieval”).
2.2. Article Selection
- DL Implementation: The study must utilize a DL method (CNN, Transformer, or hybrid) for individual-tree analysis.
- ITCD or BPE Task: The study must address Individual-Tree Detection (ITD), Individual Crown Delineation (ICD), or quantitative Biometric Parameter Extraction (BPE). The inclusion of BPE (e.g., estimating tree height or diameter at breast height (DBH)) expands the analytical focus beyond qualitative detection to cover quantitative applications in forest inventory.
- Data Source: The primary remote sensing data must be acquired from a UAV platform (RGB, multispectral, or LiDAR); we also retained a limited number of VHR aerial (manned-aircraft) studies when they were comparable in resolution and crown-level objectives and directly supported biometric estimation.
2.3. Synthesis Approach
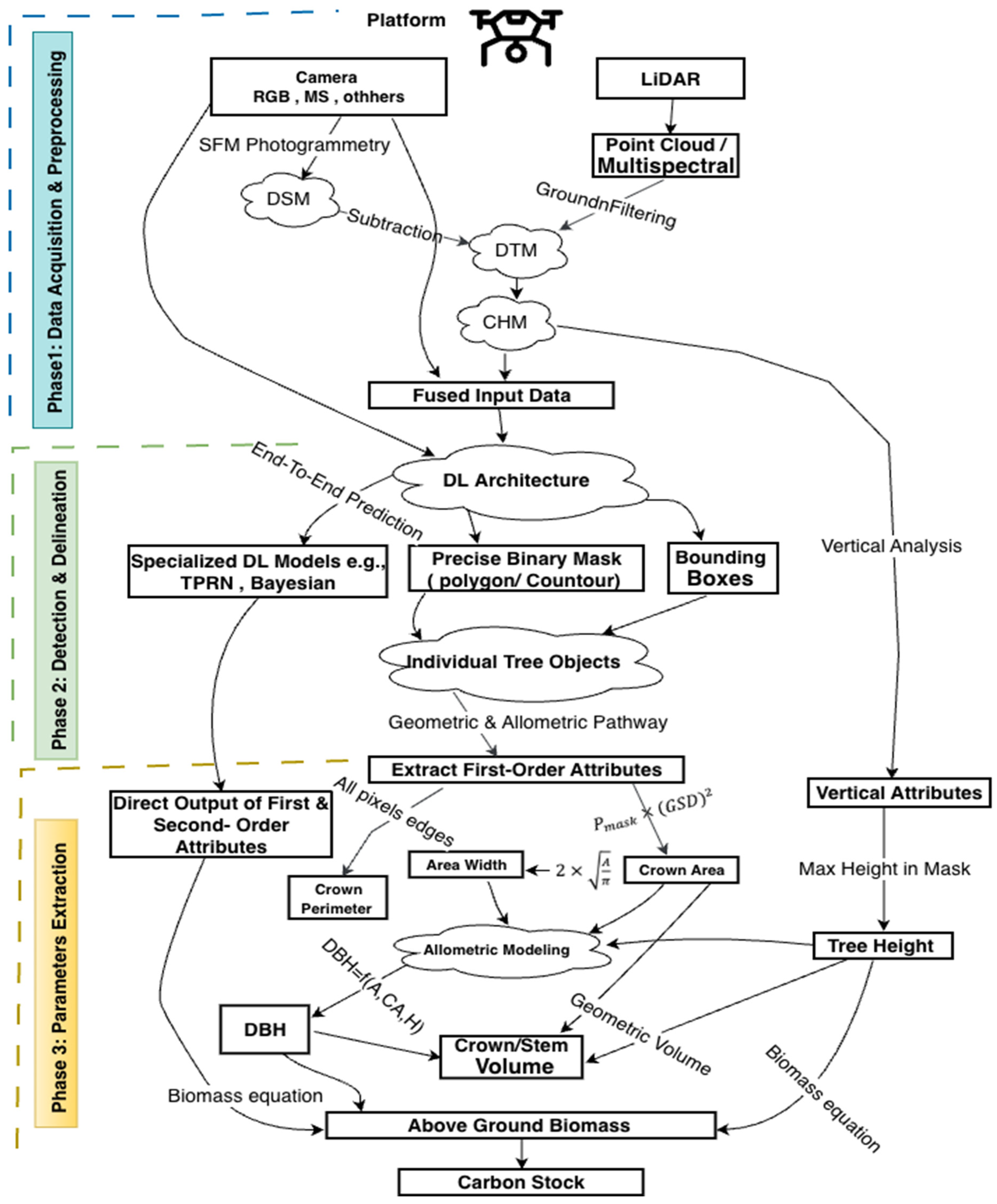
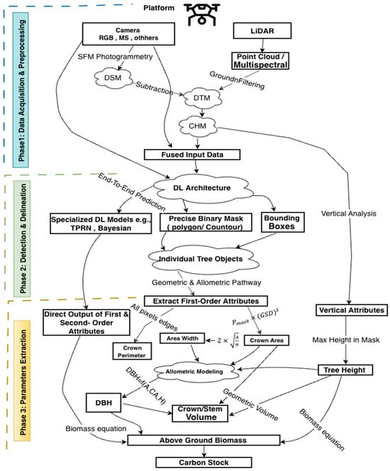
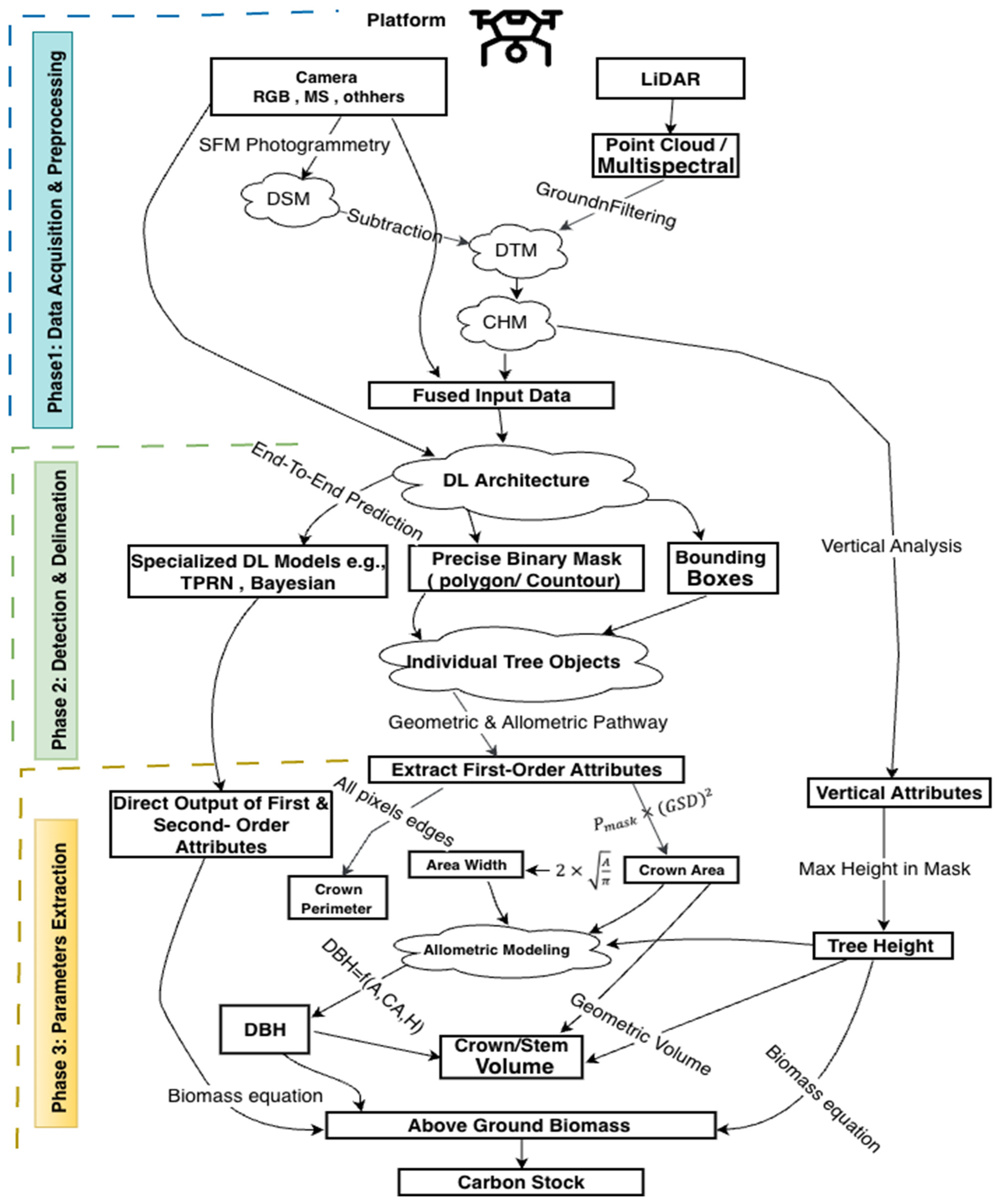
3. Models, Data, and Environmental Context for ITCD and BPE
3.1. Deep-Learning-Based ITCD Methods
3.2. Data Sources: Platforms, Sensors, and Resolution
3.3. Forest Environments and Parameter Coefficient Transferability
4. Accuracy Assessment Methods
5. Morphological and Biophysical Attributes Extraction Methods
5.1. Directly Measurable Geometric Attributes
5.1.1. Crown Geometric Parameters: Area, Projection, and Dimensional Measurements
5.1.2. Tree Height
5.2. Predictive and Estimated Attributes
5.2.1. Trunk Diameter
5.2.2. Above-Ground Biomass and Carbon Stocks
5.2.3. Extraction of Volume-Related Attributes
6. Discussion
7. Conclusions
Supplementary Materials
Author Contributions
Funding
Data Availability Statement
Conflicts of Interest
References
- Zhao, H.; Morgenroth, J.; Pearse, G.; Schindler, J. A Systematic Review of Individual Tree Crown Detection and Delineation with Convolutional Neural Networks (CNN). Curr. For. Rep. 2023, 9, 149–170. [Google Scholar] [CrossRef]
- Wang, Y.; Dou, X.; Liang, X. Fine-Grained Individual Tree Crown Segmentation Based on High-Resolution Images. Int. Arch. Photogramm. Remote Sens. Spat. Inf. Sci. 2025, XLVIII-G-2, 1529–1535. [Google Scholar] [CrossRef]
- Goswami, A.; Khati, U.; Goyal, I.; Sabir, A.; Jain, S. Automated Stock Volume Estimation Using UAV-RGB Imagery. Sensors 2024, 24, 7559. [Google Scholar] [CrossRef]
- Ma, T.; Zhang, C.; Ji, L.; Zuo, Z.; Beckline, M.; Hu, Y.; Li, X.; Xiao, X. Development of Forest Aboveground Biomass Estimation, Its Problems and Future Solutions: A Review. Ecol. Indic. 2024, 159, 111653. [Google Scholar] [CrossRef]
- Xu, J.; Su, M.; Sun, Y.; Pan, W.; Cui, H.; Jin, S.; Zhang, L.; Wang, P. Tree Crown Segmentation and Diameter at Breast Height Prediction Based on BlendMask in Unmanned Aerial Vehicle Imagery. Remote Sens. 2024, 16, 368. [Google Scholar] [CrossRef]
- Li, Q.; Hu, B.; Shang, J.; Remmel, T.K. Two-Stage Deep Learning Framework for Individual Tree Crown Detection and Delineation in Mixed-Wood Forests Using High-Resolution Light Detection and Ranging Data. Remote Sens. 2025, 17, 1578. [Google Scholar] [CrossRef]
- Lucas, M.; Pukrop, M.; Beckschäfer, P.; Waske, B. Individual Tree Detection and Crown Delineation in the Harz National Park from 2009 to 2022 Using Mask R–CNN and Aerial Imagery. ISPRS Open J. Photogramm. Remote Sens. 2024, 13, 100071. [Google Scholar] [CrossRef]
- Zheng, J.; Yuan, S.; Li, W.; Fu, H.; Yu, L.; Huang, J. A Review of Individual Tree Crown Detection and Delineation from Optical Remote Sensing Images: Current Progress and Future. IEEE Geosci. Remote Sens. Mag. 2025, 13, 209–236. [Google Scholar] [CrossRef]
- Fu, H.; Zhao, H.; Jiang, J.; Zhang, Y.; Liu, G.; Xiao, W.; Du, S.; Guo, W.; Liu, X. Automatic Detection Tree Crown and Height Using Mask R-CNN Based 2 on Unmanned Aerial Vehicles Images for Biomass Mapping. For. Ecol. Manag. 2024, 555, 121712. [Google Scholar] [CrossRef]
- Thapa, N.; Narine, L.L.; Wilson, A.E. Forest Aboveground Biomass Estimation Using Airborne LiDAR: A Systematic Review and Meta-Analysis. J. For. 2025, 123, 389–412. [Google Scholar] [CrossRef]
- Pu, R. Mapping Tree Species Using Advanced Remote Sensing Technologies: A State-of-the-Art Review and Perspective. J. Remote Sens. 2021, 2021, 9812624. [Google Scholar] [CrossRef]
- Zhou, L.; Meng, R.; Tan, Y.; Lv, Z.; Zhao, Y.; Xu, B.; Zhao, F. Comparison of UAV-Based LiDAR and Digital Aerial Photogrammetry for Measuring Crown-Level Canopy Height in the Urban Environment. Urban For. Urban Green. 2022, 69, 127489. [Google Scholar] [CrossRef]
- Nizam Tahar, K.; Asmida Asmadin, M.; Alam, S.; Aman Hj Sulaiman, S.; Khalid, N.; Norhisyam Idris, A.; Hezri Razali, M. Individual Tree Crown Detection Using UAV Orthomosaic. Eng. Technol. Appl. Sci. Res. 2021, 11, 7047–7053. [Google Scholar] [CrossRef]
- Hartley, R.J.L.; Jayathunga, S.; Elleouet, J.S.; Steer, B.S.C.; Watt, M.S. UAV-Enabled Evaluation of Forestry Plantations: A Comprehensive Assessment of Laser Scanning and Photogrammetric Approaches. Sci. Remote Sens. 2025, 12, 100245. [Google Scholar] [CrossRef]
- Xie, Y.; Wang, Y.; Sun, Z.; Liang, R.; Ding, Z.; Wang, B.; Huang, S.; Sun, Y. Instance Segmentation and Stand-Scale Forest Mapping Based on UAV Images Derived RGB and CHM. Comput. Electron. Agric. 2024, 220, 108878. [Google Scholar] [CrossRef]
- Chadwick, A.J.; Goodbody, T.R.H.; Coops, N.C.; Hervieux, A.; Bater, C.W.; Martens, L.A.; White, B.; Röeser, D. Automatic Delineation and Height Measurement of Regenerating Conifer Crowns under Leaf-off Conditions Using Uav Imagery. Remote Sens. 2020, 12, 4104. [Google Scholar] [CrossRef]
- Gong, M.; Kou, W.; Lu, N.; Chen, Y.; Sun, Y.; Lai, H.; Chen, B.; Wang, J.; Li, C. Individual Tree AGB Estimation of Malania Oleifera Based on UAV-RGB Imagery and Mask R-CNN. Forests 2023, 14, 1493. [Google Scholar] [CrossRef]
- Chen, X.; Jiang, K.; Zhu, Y.; Wang, X.; Yun, T. Individual Tree Crown Segmentation Directly from Uav-Borne Lidar Data Using the Pointnet of Deep Learning. Forests 2021, 12, 131. [Google Scholar] [CrossRef]
- So, K.; Chau, J.; Rudd, S.; Robinson, D.T.; Chen, J.; Cyr, D.; Gonsamo, A. Direct Estimation of Forest Aboveground Biomass from UAV LiDAR and RGB Observations in Forest Stands with Various Tree Densities. Remote Sens. 2025, 17, 2091. [Google Scholar] [CrossRef]
- Hao, Z.; Lin, L.; Post, C.J.; Mikhailova, E.A.; Li, M.; Chen, Y.; Yu, K.; Liu, J. Automated Tree-Crown and Height Detection in a Young Forest Plantation Using Mask Region-Based Convolutional Neural Network (Mask R-CNN). ISPRS J. Photogramm. Remote Sens. 2021, 178, 112–123. [Google Scholar] [CrossRef]
- Hu, J.; Zhang, Y.; Zhao, D.; Yang, G.; Chen, F.; Zhou, C.; Chen, W. A Robust Deep Learning Approach for the Quantitative Characterization and Clustering of Peach Tree Crowns Based on UAV Images. IEEE Trans. Geosci. Remote Sens. 2022, 60, 3142288. [Google Scholar] [CrossRef]
- Kuang, W.; Ho, H.W.; Zhou, Y.; Suandi, S.A.; Ismail, F. A Comprehensive Review on Tree Detection Methods Using Point Cloud and Aerial Imagery from Unmanned Aerial Vehicles. Comput. Electron. Agric. 2024, 227, 109476. [Google Scholar] [CrossRef]
- Ji, Y.; Yan, E.; Yin, X.; Song, Y.; Wei, W.; Mo, D. Automated Extraction of Camellia Oleifera Crown Using Unmanned Aerial Vehicle Visible Images and the ResU-Net Deep Learning Model. Front. Plant Sci. 2022, 13, 958940. [Google Scholar] [CrossRef]
- Ma, G.; Yang, G.; Lu, H.; Zhang, X. Forest Three-Dimensional Reconstruction Method Based on High-Resolution Remote Sensing Image Using Tree Crown Segmentation and Individual Tree Parameter Extraction Model. Remote Sens. 2025, 17, 2179. [Google Scholar] [CrossRef]
- Diez, Y.; Kentsch, S.; Fukuda, M.; Caceres, M.L.L.; Moritake, K.; Cabezas, M. Deep Learning in Forestry Using Uav-Acquired Rgb Data: A Practical Review. Remote Sens. 2021, 13, 2837. [Google Scholar] [CrossRef]
- Abreu-Dias, R.; Santos-Gago, J.M.; Martín-Rodríguez, F.; Álvarez-Sabucedo, L.M. Advances in the Automated Identification of Individual Tree Species: A Systematic Review of Drone- and AI-Based Methods in Forest Environments. Technologies 2025, 13, 187. [Google Scholar] [CrossRef]
- Page, M.J.; McKenzie, J.E.; Bossuyt, P.M.; Boutron, I.; Hoffmann, T.C.; Mulrow, C.D.; Shamseer, L.; Tetzlaff, J.M.; Akl, E.A.; Brennan, S.E.; et al. The PRISMA 2020 Statement: An Updated Guideline for Reporting Systematic Reviews. BMJ 2021, 372, n71. [Google Scholar] [CrossRef]
- Park, G.; Song, B.; Park, K. Mapping Individual Tree Crowns to Extract Morphological Attributes in Urban Areas Using Unmanned Aerial Vehicle-Based LiDAR and RGB Data. Ecol. Inf. 2025, 88, 103165. [Google Scholar] [CrossRef]
- Chen, H.; Sun, K.; Tian, Z.; Shen, C.; Huang, Y.; Yan, Y. BlendMask: Top-Down Meets Bottom-Up for Instance Segmentation. In Proceedings of the IEEE/CVF Conference on Computer Vision and Pattern Recognition (CVPR), Seattle, WA, USA, 13–19 June 2020. [Google Scholar]
- Yao, Z.; Chai, G.; Lei, L.; Jia, X.; Zhang, X. Individual Tree Species Identification and Crown Parameters Extraction Based on Mask R-CNN: Assessing the Applicability of Unmanned Aerial Vehicle Optical Images. Remote Sens. 2023, 15, 5164. [Google Scholar] [CrossRef]
- Kwon, K.; Im, S.K.; Kim, S.Y.; Lee, Y.E.; Kwon, C.G. Estimation of Tree Diameter at Breast Height from Aerial Photographs Using a Mask R-CNN and Bayesian Regression. Forests 2024, 15, 1881. [Google Scholar] [CrossRef]
- Gan, Y.; Wang, Q.; Iio, A. Tree Crown Detection and Delineation in a Temperate Deciduous Forest from UAV RGB Imagery Using Deep Learning Approaches: Effects of Spatial Resolution and Species Characteristics. Remote Sens. 2023, 15, 778. [Google Scholar] [CrossRef]
- Zhang, C.; Zhou, J.; Wang, H.; Tan, T.; Cui, M.; Huang, Z.; Wang, P.; Zhang, L. Multi-Species Individual Tree Segmentation and Identification Based on Improved Mask R-CNN and UAV Imagery in Mixed Forests. Remote Sens. 2022, 14, 874. [Google Scholar] [CrossRef]
- Zhang, Y.; Wang, M.; Mango, J.; Xin, L.; Meng, C.; Li, X. Individual Tree Detection and Counting Based on High-Resolution Imagery and the Canopy Height Model Data. Geo-Spat. Inf. Sci. 2024, 27, 2162–2178. [Google Scholar] [CrossRef]
- Ball, J.G.C.; Hickman, S.H.M.; Jackson, T.D.; Koay, X.J.; Hirst, J.; Jay, W.; Archer, M.; Aubry-Kientz, M.; Vincent, G.; Coomes, D.A. Accurate Delineation of Individual Tree Crowns in Tropical Forests from Aerial RGB Imagery Using Mask R-CNN 2022. Remote Sens. Ecol. Conserv. 2023, 9, 641–655. [Google Scholar] [CrossRef]
- Terven, J.; Córdova-Esparza, D.M.; Romero-González, J.A. A Comprehensive Review of YOLO Architectures in Computer Vision: From YOLOv1 to YOLOv8 and YOLO-NAS. Mach. Learn. Knowl. Extr. 2023, 5, 1680–1716. [Google Scholar] [CrossRef]
- Ren, S.; He, K.; Girshick, R.; Sun, J. Faster R-CNN: Towards Real-Time Object Detection with Region Proposal Networks. IEEE Trans. Pattern Anal. Mach. Intell. 2017, 39, 1137–1149. [Google Scholar] [CrossRef] [PubMed]
- Leibe, B.; Matas, J.; Sebe, N.; Welling, M. (Eds.) Computer Vision-ECCV 2016; Springer: Berlin/Heidelberg, Germany, 2016. [Google Scholar]
- Lin, T.-Y.; Goyal, P.; Girshick, R.; He, K.; Dollár, P. Focal Loss for Dense Object Detection. In Proceedings of the 2017 IEEE International Conference on Computer Vision (ICCV), Venice, Italy, 22–29 October 2017; pp. 2999–3007. [Google Scholar]
- Cai, C.; Xu, H.; Chen, S.; Yang, L.; Weng, Y.; Huang, S.; Dong, C.; Lou, X. Tree Recognition and Crown Width Extraction Based on Novel Faster-RCNN in a Dense Loblolly Pine Environment. Forests 2023, 14, 863. [Google Scholar] [CrossRef]
- Luo, T.; Rao, S.; Ma, W.; Song, Q.; Cao, Z.; Zhang, H.; Xie, J.; Wen, X.; Gao, W.; Chen, Q.; et al. YOLOTree-Individual Tree Spatial Positioning and Crown Volume Calculation Using UAV-RGB Imagery and LiDAR Data. Forests 2024, 15, 1375. [Google Scholar] [CrossRef]
- Gang, M.S.; Sutthanonkul, T.; Lee, W.S.; Liu, S.; Kim, H.J. Estimation of Strawberry Canopy Volume in Unmanned Aerial Vehicle RGB Imagery Using an Object Detection-Based Convolutional Neural Network. Sensors 2024, 24, 6920. [Google Scholar] [CrossRef] [PubMed]
- Hosingholizade, A.; Erfanifard, Y.; Alavipanah, S.K.; Millan, V.E.G.; Mielcarek, M.; Pirasteh, S.; Stereńczak, K. Assessment of Pine Tree Crown Delineation Algorithms on UAV Data: From K-Means Clustering to CNN Segmentation. Forests 2025, 16, 228. [Google Scholar] [CrossRef]
- Straker, A.; Puliti, S.; Breidenbach, J.; Kleinn, C.; Pearse, G.; Astrup, R.; Magdon, P. Instance Segmentation of Individual Tree Crowns with YOLOv5: A Comparison of Approaches Using the ForInstance Benchmark LiDAR Dataset. ISPRS Open J. Photogramm. Remote Sens. 2023, 9, 100045. [Google Scholar] [CrossRef]
- Wu, Z.; Jiang, M.; Li, H.; Shen, Y.; Song, J.; Zhong, X.; Ye, Z. Urban Carbon Stock Estimation Based on Deep Learning and UAV Remote Sensing: A Case Study in Southern China. All. Earth 2023, 35, 272–286. [Google Scholar] [CrossRef]
- Wijaya, F.W.; Kurniawan, I.F.; Asyhari, A.T. Automated Biomass Estimation Leveraging Instance Segmentation and Regression Models with UAV Aerial Imagery and Forest Inventory Data. In Proceedings of the COMNETSAT 2024—IEEE International Conference on Communication, Networks and Satellite; Institute of Electrical and Electronics Engineers Inc.: New York, NY, USA, 2024; pp. 521–528. [Google Scholar]
- Gachana, S.; Kiplimo, C.; Maina, C.W.; Gitundu, D.; Sichangi, A. Using Deep Learning Techniques to Monitor a Reforested Stand in Kenya; IEEE: Piscataway, NJ, USA, 2025. [Google Scholar]
- Carion, N.; Massa, F.; Synnaeve, G.; Usunier, N.; Kirillov, A.; Zagoruyko, S. End-to-End Object Detection with Transformers. arXiv 2020, arXiv:2005.12872v3. [Google Scholar]
- Dersch, S.; Schöttl, A.; Krzystek, P.; Heurich, M. Towards Complete Tree Crown Delineation by Instance Segmentation with Mask R–CNN and DETR Using UAV-Based Multispectral Imagery and Lidar Data. ISPRS Open J. Photogramm. Remote Sens. 2023, 8, 100037. [Google Scholar] [CrossRef]
- Ronneberger, O.; Fischer, P.; Brox, T. U-Net: Convolutional Networks for Biomedical Image Segmentation; Springer: Cham, Switzerland, 2015. [Google Scholar]
- Zenonos, A.; Sciare, J.; Ciais, P. Development of Allometric Equations for Estimating Pinus Brutia and Pinus Nigra Trees Biomass Using Regional Field Measurements and High-Resolution Crown Area and Height Imagery. Int. J. Remote Sens. 2025, 46, 7299–7319. [Google Scholar] [CrossRef]
- Freudenberg, M.; Magdon, P.; Nölke, N. Individual Tree Crown Delineation in High-Resolution Remote Sensing Images Based on U-Net. Neural Comput. Appl. 2022, 34, 22197–22207. [Google Scholar] [CrossRef]
- Tong, F.; Zhang, Y. Individual Tree Crown Delineation in High Resolution Aerial RGB Imagery Using StarDist-Based Model. Remote Sens. Environ. 2025, 319, 114618. [Google Scholar] [CrossRef]
- Zheng, J.; Fu, H.; Li, W.; Wu, W.; Yu, L.; Yuan, S.; Tao, W.Y.W.; Pang, T.K.; Kanniah, K.D. Growing Status Observation for Oil Palm Trees Using Unmanned Aerial Vehicle (UAV) Images. ISPRS J. Photogramm. Remote Sens. 2021, 173, 95–121. [Google Scholar] [CrossRef]
- Hao, Z.; Post, C.J.; Mikhailova, E.A.; Lin, L.; Liu, J.; Yu, K. How Does Sample Labeling and Distribution Affect the Accuracy and Efficiency of a Deep Learning Model for Individual Tree-Crown Detection and Delineation. Remote Sens. 2022, 14, 1561. [Google Scholar] [CrossRef]
- Braga, J.R.G.; Peripato, V.; Dalagnol, R.; Ferreira, M.P.; Tarabalka, Y.; Aragão, L.E.O.C.; de Campos Velho, H.F.; Shiguemori, E.H.; Wagner, F.H. Tree Crown Delineation Algorithm Based on a Convolutional Neural Network. Remote Sens. 2020, 12, 1288. [Google Scholar] [CrossRef]
- Zhang, W.; Chen, X.; Qi, J.; Yang, S. Automatic Instance Segmentation of Orchard Canopy in Unmanned Aerial Vehicle Imagery Using Deep Learning. Front. Plant Sci. 2022, 13, 1041791. [Google Scholar] [CrossRef]
- Schiefer, F.; Kattenborn, T.; Frick, A.; Frey, J.; Schall, P.; Koch, B.; Schmidtlein, S. Mapping Forest Tree Species in High Resolution UAV-Based RGB-Imagery by Means of Convolutional Neural Networks. ISPRS J. Photogramm. Remote Sens. 2020, 170, 205–215. [Google Scholar] [CrossRef]
- Hasan, H.; Kadim, Z. Automated Detection and Counting of Oil Palm Trees Using Remote Sensing and Deep Learning. In Proceedings of the 2025 IEEE International Conference on Industrial Technology & Computer Engineering (ICITCE), Penang, Malaysia, 13–14 September 2025; pp. 74–79. [Google Scholar]
- Chadwick, A.J.; Coops, N.C.; Bater, C.W.; Martens, L.A.; White, B. Transferability of a Mask R–CNN Model for the Delineation and Classification of Two Species of Regenerating Tree Crowns to Untrained Sites. Sci. Remote Sens. 2024, 9, 100109. [Google Scholar] [CrossRef]
- Sapkota, R.; Ahmed, D.; Karkee, M. Comparing YOLOv8 and Mask R-CNN for Instance Segmentation in Complex Orchard Environments. Artif. Intell. Agric. 2024, 13, 84–99. [Google Scholar] [CrossRef]
- Sun, Z.; Xue, B.; Zhang, M.; Schindler, J. YOLOv8E: An Efficient YOLOv8 Method for Instance Segmentation of Individual Tree Crowns in Wellington City, New Zealand. J. R. Soc. N. Z. 2025, 55, 1854–1879. [Google Scholar] [CrossRef] [PubMed]
- Tian, H.; Xie, C.; Zhong, M.; Ye, Y.; Zhou, R.; Zhao, D. Urban Tree Carbon Storage Estimation Using Unmanned Aerial Vehicles Remote Sensing. Urban For. Urban Green. 2025, 107, 128755. [Google Scholar] [CrossRef]
- Yu, K.; Hao, Z.; Post, C.J.; Mikhailova, E.A.; Lin, L.; Zhao, G.; Tian, S.; Liu, J. Comparison of Classical Methods and Mask R-CNN for Automatic Tree Detection and Mapping Using UAV Imagery. Remote Sens. 2022, 14, 295. [Google Scholar] [CrossRef]
- Abdullah, S.; Tahar, K.N.; Abdul Rashid, M.F.; Osoman, M.A. Estimating Tree Height Based on Tree Crown from Uav Imagery. Malays. J. Sustain. Environ. 2022, 9, 99. [Google Scholar] [CrossRef]
- Zhang, J.; Lei, F.; Fan, X. Parameter-Efficient Fine-Tuning for Individual Tree Crown Detection and Species Classification Using UAV-Acquired Imagery. Remote Sens. 2025, 17, 1272. [Google Scholar] [CrossRef]
- Kelly, M.; Feirer, S.; Hogan, S.; Lyons, A.; Lin, F.; Jacygrad, E. Mapping Orchard Trees from UAV Imagery Through One Growing Season: A Comparison Between OBIA-Based and Three CNN-Based Object Detection Methods. Drones 2025, 9, 593. [Google Scholar] [CrossRef]
- Li, T.; Lin, J.; Wu, W.; Jiang, R. Effects of Illumination Conditions on Individual Tree Height Extraction Using UAV LiDAR: Pilot Study of a Planted Coniferous Stand. Forests 2024, 15, 758. [Google Scholar] [CrossRef]
- Hao, Z.; Lin, L.; Post, C.J.; Mikhailova, E.A.; Yu, K.; Fang, H.; Liu, J. The Co-Effect of Image Resolution and Crown Size on Deep Learning for Individual Tree Detection and Delineation. Int. J. Digit. Earth 2023, 16, 3753–3771. [Google Scholar] [CrossRef]
- Schäfer, J.; Winiwarter, L.; Weiser, H.; Höfle, B.; Schmidtlein, S.; Novotný, J.; Krok, G.; Stereńczak, K.; Hollaus, M.; Fassnacht, F.E. CNN-Based Transfer Learning for Forest Aboveground Biomass Prediction from ALS Point Cloud Tomography. Eur. J. Remote Sens. 2024, 57. [Google Scholar] [CrossRef]
- Lin, J.; Chen, D.; Wu, W.; Liao, X. Estimating Aboveground Biomass of Urban Forest Trees with Dual-Source UAV Acquired Point Clouds. Urban. Urban. Green. 2022, 69, 127521. [Google Scholar] [CrossRef]
- Zhou, M.; Li, C.; Li, Z. Extraction of Individual Tree Attributes Using Ultra-High-Density Point Clouds Acquired by Low-Cost UAV-LiDAR in Eucalyptus Plantations. Ann. Sci. 2025, 82, 20. [Google Scholar] [CrossRef]
- Li, S.; Brandt, M.; Fensholt, R.; Kariryaa, A.; Igel, C.; Gieseke, F.; Nord-Larsen, T.; Oehmcke, S.; Carlsen, A.H.; Junttila, S.; et al. Deep Learning Enables Image-Based Tree Counting, Crown Segmentation, and Height Prediction at National Scale. PNAS Nexus 2023, 2, pgad076. [Google Scholar] [CrossRef] [PubMed]
- Tan, H.; Kou, W.; Xu, W.; Wang, L.; Wang, H.; Lu, N. Improved Estimation of Aboveground Biomass in Rubber Plantations Using Deep Learning on UAV Multispectral Imagery. Drones 2025, 9, 32. [Google Scholar] [CrossRef]
- Qi, Y.; Dong, X.H.; Chen, P.; Lee, K.H.; Lan, Y.; Lu, X.; Jia, R.; Deng, J.; Zhang, Y. Canopy Volume Extraction of Citrus Reticulate Blanco Cv. Shatangju Trees Using UAV Image-Based Point Cloud Deep Learning. Remote Sens. 2021, 13, 3437. [Google Scholar] [CrossRef]
- Reiersen, G.; Dao, D.; Lütjens, B.; Klemmer, K.; Amara, K.; Steinegger, A.; Zhang, C.; Zhu, X. ReforesTree: A Dataset for Estimating Tropical Forest Carbon Stock with Deep Learning and Aerial Imagery. Proc. AAAI Conf. Artif. Intell. 2024, 36, 12119–12125. [Google Scholar] [CrossRef]
- Kolanuvada, S.R.; Ilango, K.K. Automatic Extraction of Tree Crown for the Estimation of Biomass from UAV Imagery Using Neural Networks. J. Indian. Soc. Remote Sens. 2021, 49, 651–658. [Google Scholar] [CrossRef]
- Wu, J.; Yang, G.; Yang, H.; Zhu, Y.; Li, Z.; Lei, L.; Zhao, C. Extracting Apple Tree Crown Information from Remote Imagery Using Deep Learning. Comput. Electron. Agric. 2020, 174, 105504. [Google Scholar] [CrossRef]
- Jayathunga, S.; Owari, T.; Tsuyuki, S. The Use of Fixed–Wing UAV Photogrammetry with LiDAR DTM to Estimate Merchantable Volume and Carbon Stock in Living Biomass over a Mixed Conifer–Broadleaf Forest. Int. J. Appl. Earth Obs. Geoinf. 2018, 73, 767–777. [Google Scholar] [CrossRef]
- Vivar-Vivar, E.D.; Pompa-García, M.; Martínez-Rivas, J.A.; Mora-Tembre, L.A. UAV-Based Characterization of Tree-Attributes and Multispectral Indices in an Uneven-Aged Mixed Conifer-Broadleaf Forest. Remote Sens. 2022, 14, 2775. [Google Scholar] [CrossRef]
- Tao, Z.; Yi, L.; Wang, Z.; Zheng, X.; Xiong, S.; Bao, A.; Xu, W. Remote Sensing Parameter Extraction of Artificial Young Forests under the Interference of Undergrowth. Remote Sens. 2023, 15, 4290. [Google Scholar] [CrossRef]
- Ma, Y.; Zhao, Y.; Im, J.; Zhao, Y.; Zhen, Z. A Deep-Learning-Based Tree Species Classification for Natural Secondary Forests Using Unmanned Aerial Vehicle Hyperspectral Images and LiDAR. Ecol. Indic. 2024, 159, 111608. [Google Scholar] [CrossRef]
- Wang, M.; Lin, J. Retrieving Individual Tree Heights from a Point Cloud Generated with Optical Imagery from an Unmanned Aerial Vehicle (UAV). Can. J. For. Res. 2020, 50, 1012–1024. [Google Scholar] [CrossRef]
- Yu, T.; Ni, W.; Liu, J.; Zhao, R.; Zhang, Z.; Sun, G. Extraction of Tree Heights in Mountainous Natural Forests from UAV Leaf-on Stereoscopic Imagery Based on Approximation of Ground Surfaces. Remote Sens. Environ. 2023, 293, 113613. [Google Scholar] [CrossRef]
- Wu, W.; Lin, J.; Ning, X.; Liu, Z. Seasonal Impacts on Individual Tree Detection and Height Extraction Using UAV-LiDAR: Preliminary Study of Planted Deciduous Stand. Forests 2025, 16, 1384. [Google Scholar] [CrossRef]
- Safarov, F.; Khojamuratova, U.; Komoliddin, M.; Ibragim Ismailovich, X.; Cho, Y.I. A Multimodal Deep Learning Framework for Accurate Biomass and Carbon Sequestration Estimation from UAV Imagery. Drones 2025, 9, 496. [Google Scholar] [CrossRef]
- Moreira, B.M.; Goyanes, G.; Pina, P.; Vassilev, O.; Heleno, S. Assessment of the Influence of Survey Design and Processing Choices on the Accuracy of Tree Diameter at Breast Height (Dbh) Measurements Using Uav-Based Photogrammetry. Drones 2021, 5, 43. [Google Scholar] [CrossRef]
- Iizuka, K.; Kosugi, Y.; Noguchi, S.; Iwagami, S. Toward a Comprehensive Model for Estimating Diameter at Breast Height of Japanese Cypress (Chamaecyparis Obtusa) Using Crown Size Derived from Unmanned Aerial Systems. Comput. Electron. Agric. 2022, 192, 106579. [Google Scholar] [CrossRef]
- Jucker, T.; Caspersen, J.; Chave, J.; Antin, C.; Barbier, N.; Bongers, F.; Dalponte, M.; van Ewijk, K.Y.; Forrester, D.I.; Haeni, M.; et al. Allometric Equations for Integrating Remote Sensing Imagery into Forest Monitoring Programmes. Glob. Change Biol. 2017, 23, 177–190. [Google Scholar] [CrossRef]
- Xiong, J.; Zeng, H.; Cai, G.; Li, Y.; Chen, J.M.; Miao, G. Crown Information Extraction and Annual Growth Estimation of a Chinese Fir Plantation Based on Unmanned Aerial Vehicle–Light Detection and Ranging. Remote Sens. 2023, 15, 3869. [Google Scholar] [CrossRef]
- Bhebhe, Z.M.; Liu, X.; Zhang, Z.; Paudyal, D.R. Estimation of Tree Diameter at Breast Height (DBH) and Biomass from Allometric Models Using LiDAR Data: A Case of the Lake Broadwater Forest in Southeast Queensland, Australia. Remote Sens. 2025, 17, 2523. [Google Scholar] [CrossRef]
- Gonzalez-Benecke, C.A.; Fernández, M.P.; Gayoso, J.; Pincheira, M.; Wightman, M.G. Using Tree Height, Crown Area and Stand-Level Parameters to Estimate Tree Diameter, Volume, and Biomass of Pinus Radiata, Eucalyptus Globulus and Eucalyptus Nitens. Forests 2022, 13, 2043. [Google Scholar] [CrossRef]
- He, S.; Osman, Z.; Cladera, F.; Ong, D.; Rai, N.; Green, P.C.; Kumar, V.; Chaudhari, P. Estimating the Diameter at Breast Height of Trees in a Forest with a Single 360 Camera. arXiv 2025, arXiv:2505.03093. [Google Scholar] [CrossRef]
- Hamedianfar, A.; Mohamedou, C.; Kangas, A.; Vauhkonen, J. Deep Learning for Forest Inventory and Planning: A Critical Review on the Remote Sensing Approaches so Far and Prospects for Further Applications. For. Int. J. For. Res. 2022, 95, 451–465. [Google Scholar] [CrossRef]
- Seely, H.; Coops, N.C.; White, J.C.; Montwé, D.; Ragab, A. Forest Biomass Estimation Using Deep Learning Data Fusion of LiDAR, Multispectral, and Topographic. 2024. Available online: https://papers.ssrn.com/sol3/papers.cfm?abstract_id=5006646 (accessed on 25 December 2025).
- Lin, J.; Chen, D.; Yang, S.; Liao, X. Precise Aboveground Biomass Estimation of Plantation Forest Trees Using the Novel Allometric Model and UAV-Borne LiDAR. Front. For. Glob. Change 2023, 6, 6349. [Google Scholar] [CrossRef]
- De Petris, S.; Berretti, R.; Sarvia, F.; Mondino, E.B. When a Definition Makes the Difference: Operative Issues about Tree Height Measures from Rpas-Derived CHMs. IForest 2020, 13, 404–408. [Google Scholar] [CrossRef]
- Vorster, A.G.; Evangelista, P.H.; Stovall, A.E.L.; Ex, S. Variability and Uncertainty in Forest Biomass Estimates from the Tree to Landscape Scale: The Role of Allometric Equations. Carbon. Balance Manag. 2020, 15, 8. [Google Scholar] [CrossRef]



| Category | Data Synthesis Items | Description |
|---|---|---|
| Research Scope and Objectives | ITCD Task and DL Model Type | The specific computer-vision task performed: Individual-Tree Detection (bounding box/centroid) or Individual Crown Delineation (segmentation mask/polygon). Model architecture used (e.g., Mask R-CNN, U-Net, YOLO, hybrid, etc.), segmentation or detection. |
| Target Attributes | Categorize specific biometric parameters extracted into first order (e.g., CA, CW, TH) or second order (e.g., DBH, biomass, carbon stock, volume) to synthesize how outputs are converted to actionable metrics through allometric equations, or direct end-to-end regression. | |
| Allometric Equation/Model | Details on formulas or regression models linking crown/width to DBH, AGB, biomass, and carbon. | |
| Remote Sensing Data | Platform and Sensor | The acquisition platform (e.g., UAV, Manned Aircraft) and sensor modality used (RGB, Multispectral, LiDAR, or fused data). For studies that did not provide GSD, an estimate resolution was calculated based on camera specifications and flight heights. |
| Spatial Resolution | The ground sampling distance (GSD) or point-cloud density is used to assess the impact of image detail on extraction accuracy. | |
| Study Environment/Country | Forest Type | Details the geographical location (e.g., country, region) and forest type. Examples include plantation, urban, natural, and orchards. |
| Species Composition | Information on whether the study focused on specific species (e.g., Oil Palm, Pine) or complex multi-species environments. | |
| Performance and Evaluation | Segmentation Metrics | Metrics used to evaluate the quality of crown detection/delineation, such as Intersection over Union (IoU), F1-Score, Precision, and Recall. |
| Estimation Metrics | Continuous metrics are used to assess the accuracy of extracted biometric parameters, such as Coefficient of Determination (R2), RMSE, and rRMSE. | |
| Discussion and conclusion | Summarize key limitations, future research opportunities, main conclusions, and accuracy results from the study. |
| Method | Key Architectures/ Networks | Primary Output | Rationale for Quantitative Attribute Extraction | Example of Studies |
|---|---|---|---|---|
| Instance Segmentation | Mask R-CNN [29]. Blend Mask [29]. | Precise Binary Mask (Polygon/Contour) and Bounding Box) | Directly calculate primary metrics: mask gives the real crown shape for accurate area and width, and the centroid lets us extract height from the CHM. | [3,5,9,15,16,17,20,30,31,32,33,34,35] |
| Object Detection | YOLO [36]. Faster R-CNN [37]. SSD [38]. RetinaNet [39]. | bounding box (Rectangle) Classification Label | Localization for Height and Counting. Good for a large-scale tree counting task. | [19,32,40,41,42,43,44,45,46,47] |
| Emerging/ Hybrid Architectures | DETR (Transformer-based) [48]. YOLO Tree [41]. | Bounding Box and Precise Mask (Instance) | Achieve superior delineation quality (up to 16% better than baseline methods) → accurate crown area/width. | [41,49] |
| Semantic Segmentation | U-net [50]. | Probability Map (Pixel-level class likelihood) | Provides pixel map classification (tree/non-tree) suitable for calculating Canopy Cover for stand-level inventory. Require post-processing for tree metrics extraction. | [51,52,53] |
| Name of Metrics | Description | Formula |
|---|---|---|
| Intersection over Union (IoU) | The de facto metric quantifying the overlap between the predicted crown region (A detected) and the ground-truth crown region (A truth). It is the ratio of the intersection area to the union area. An IoU value greater than or equal to a specific threshold (commonly 0.5) determines if a prediction is a true positive. | |
| True Positive (TP) | A detected tree crown that correctly overlaps with a real tree crown based on the defined IoU threshold. commonly used to quantify correctly identified trees. | |
| False Negative (FN) | A reference tree crown that the model fails to detect. These missed crowns affect recall values and often occur due to dense canopies or small understory trees. | |
| False Positive (FP) | A crown predicted by the model that does not match any ground-truth tree. High FP rates typically reduce the model’s precision. | |
| Precision | Measures the correctness of the model’s positive predictions. It represents the ratio of correctly detected trees to the total number of trees predicted by the model. | |
| Recall | Measures the completeness of the detection. It represents the ratio of correctly detected trees to the total number of actual reference trees. High recall indicates fewer missed trees. | Recall |
| Average precision (AP) | A single scalar value that summarizes the precision-recall curve. AP is calculated by integrating the area under the Precision-Recall curve. (0–1) summarizes how well the model balances correct and missed detections. | |
| Mean average precision (mAP) | Calculated by averaging the AP values across all reference categories or confidence thresholds. AP50 and AP 75 are specific mAP values determined using an Intersection over Union (IoU) threshold of 0.5 and 0.75, respectively, to define a true positive. | |
| F1-score | Provides a measure of overall accuracy by calculating the harmonic mean of Precision and Recall. It serves to balance the effects of commission errors (FP) and omission errors (FN). | |
| Overall accuracy | Measures the ratio of all correct predictions to the total number of predictions. Often applied in studies using classification-based approaches. | OA |
| Root Mean Square Error (RMSE) | Quantifies the average magnitude of the estimation error, measured in the same units as the estimated variable. A smaller RMSE value signifies superior accuracy. | |
| R2 (Coefficient of Determination) | Measures the proportion of the variance in the observed data that is predictable from the model. Higher values (closer to 1) indicate a better fit and stronger predictive performance. | |
| Relative RMSE (rRMSE) | ), enabling comparison of model errors across datasets with different scales. |
| Paper | DL Models/Techniques | First-Order Attributes | Second-Order Attributes | Data Source/Type/Resolution | Forest Type | |||||
|---|---|---|---|---|---|---|---|---|---|---|
| CA/CPA | TH | CW/CD/CP | Carbon Stock | AGB | DBH | CV/SV/Density | ||||
| [2] | HTC, Mask R-CNN | ✓ | x | ✓ | x | x | x | x | UAV and aerial; RGB; GSD = 2–10 cm | Mixed forest |
| [3] | Mask R-CNN | ✓ | x | ✓ | ✓ | ✓ | ✓ | ✓ | UAV; RGB; GSD 2.5 m | Mixed plantation |
| [6] | Mask R-CNN + U-net | ✓ | ✓ | ✓ | x | x | x | ✓ | Airborne LiDAR; 40 pulses/m2; CHM (15 m) | Mixed forest |
| [7] | MaskR-CNN/ResNet-50 | ✓ | ✓ | x | x | x | x | x | Aerial RGB + NIR + CHM; GSD = 20 cm | Mixed forest |
| [9] | Mask R-CNN | ✓ | ✓ | ✓ | x | ✓ | ✓ | x | UAV; RGB + CHM + DSM; GSD ≈ 2–15 cm | Plantation Forest |
| [14] | Blend Mask R-CNN | ✓ | x | ✓ | x | x | ✓ | x | UAV; RGB; GSD 14 cm | Mixed forest |
| [15] | Mask R-CNN | ✓ | ✓ | ✓ | x | x | x | ✓ | UAV; RGB + CHM; (GSD = 4 cm) | Mixed forest |
| [16] | Mask R-CNN | ✓ | ✓ | x | x | x | x | x | AV RGB true color Ortho mosaics; GSD =3 cm | Plantation (Pinus) |
| [17] | Mask R-CNN | ✓ | x | ✓ | x | ✓ | ✓ | ✓ | UAV; RGB, CHM, DSM; GSD = 3.5 cm | Mixed forest |
| [18] | PointNet DL with T-Net | x | ✓ | ✓ | x | x | x | x | UAV–LiDAR; point cloud; 500–1500 pts/m2 | Mixed forest |
| [19] | Retina Net CNN | ✓ | ✓ | ✓ | x | ✓ | ✓ | ✓ | UAV; RGB (GSD = 1–2 cm); LiDAR (650 pts/m2) | Mixed forest |
| [20] | Mask R-CNN | ✓ | ✓ | ✓ | x | x | x | UAV; RGB, Ms, NDVI, CHM, DSM; GSD 1.47 cm | Young plantation | |
| [21] | cGAN, U-Net + CNN | ✓ | ✓ | ✓ | x | x | x | ✓ | UAV; RGB + DSM; GSD < 1 cm | Orchard Plantation |
| [23] | ResNet | ✓ | ✓ | ✓ | x | x | x | x | UAV; RGB + CHM/DSM, RGB, and EXG; 1.5 cm | oleifera orchard |
| [24] | Mask R-CNN + TPRN | ✓ | ✓ | ✓ | x | x | ✓ | ✓ | UAV; RGB; GSD ≈ 2 cm | Chinse plantation |
| [30] | Mask R-CNN | ✓ | ✓ | x | x | x | x | x | UAV; Green-Red-NIR (3-band MS); 10 cm | Mixed plantation |
| [31] | Mask R-CNN | ✓ | x | ✓ | x | ✓ | ✓ | ✓ | UAV; RGB; GSD ≈ 1.1 cm | Coniferous forest |
| [32] | Mask R-CNN | ✓ | x | x | x | x | x | x | UAV; RGB imagery; 0.7 m to 50 cm | Deciduous forest |
| [33] | Improved Mask R-CNN | ✓ | x | x | x | x | x | x | UAV; RGB; GSD = 4 cm | Mixed forest |
| [34] | Mask R-CNN | ✓ | ✓ | ✓ | x | x | x | x | UAV; RGB + CHM; GSD 10 cm; RGB 20 cm | Urban trees |
| [35] | Detectree2 (MaskR-cnn) | ✓ | ✓ | x | x | x | x | x | Airborne RGB imagery; GSD = 8–10 cm | Tropical forest |
| [40] | Faster R-CNN | x | x | ✓ | x | x | x | x | UAV; RGB; 46 m flight altitude | Plantation Forest |
| [41] | YOLO Tree (YOLO 8) | ✓ | ✓ | ✓ | x | x | x | ✓ | UAV; RGB (GSD = 60 cm) + LiDAR | Plantation Forest |
| [42] | YOLOv8n | ✓ | ✓ | ✓ | x | ✓ | x | ✓ | UAV; RGB; GSD ≈ 0.3–0.4 cm | Mixed forest |
| [43] | Custom CNN, HTC, SAM | ✓ | ✓ | ✓ | x | x | ✓ | ✓ | UAV; DSM, DTM, CHM; GSD = 2 cm | Urban broadleaf |
| [44] | YOLOv5 | ✓ | ✓ | ✓ | x | x | x | x | UAV–LiDAR; CHM; GSD = 20 cm | Tropical plantation |
| [45] | YOLOv5; CNN 2-layer | ✓ | x | x | ✓ | ✓ | x | ✓ | UAV; RGB; GSD = 4 cm | Mixed forest |
| [46] | YOLOv8n-Instance seg | ✓ | ✓ | ✓ | ✓ | ✓ | ✓ | ✓ | UAV Aerial Imagery; RGB; GSD = 1.732 cm | Mixed forest |
| [47] | Deep Forest (RetinaNet) | x | x | ✓ | x | x | x | x | UAV; RGB; GSD 9 cm | Kiene Forest |
| [51] | U-Net | ✓ | ✓ | x | ✓ | ✓ | ✓ | ✓ | UAV; RGB, Ms, NIR, DTM, DSM; GSD = 10 cm | Mediterranean forest |
| [52] | U-Net (ResNet18) | ✓ | x | ✓ | x | x | x | x | Aerial; RGB + NIR; GSD = 5 cm | Mixed forest |
| [53] | StarDist-based (U-Net) | ✓ | ✓ | x | x | x | x | x | Aerial RGB orthomosaic; GSD = 15 cm | Mixed forest |
| [63] | Segment anything | ✓ | ✓ | ✓ | ✓ | ✓ | ✓ | x | UAV; RGB, MS, CHM, DSM; GSD = 4.61 cm | Urban tree |
| [70] | 3D VGG16 (CNN) | x | x | x | x | ✓ | x | ✓ | Airborne Laser Scanning; Pulse density: 5–13/m2 | Mixed forest |
| [74] | DCNN (AlexNet-Based) | ✓ | x | x | x | ✓ | ✓ | x | UAV; Multispectral; GSD = ~3 cm | Plantation rubber |
| [75] | PointNet++ | ✓ | ✓ | ✓ | x | x | x | ✓ | UAV; RGB; (GSD = 0.37 cm) | Crop Plantation |
| [76] | CNN (ResNet18) | x | x | x | ✓ | ✓ | ✓ | ✓ | UAV; RGB; GSD = 2 cm | Urban tree |
| [77] | Simple CNN | ✓ | ✓ | x | x | ✓ | x | x | UAV; Multispectral; GSD = 3.48 cm | Agricultural farm |
Disclaimer/Publisher’s Note: The statements, opinions and data contained in all publications are solely those of the individual author(s) and contributor(s) and not of MDPI and/or the editor(s). MDPI and/or the editor(s) disclaim responsibility for any injury to people or property resulting from any ideas, methods, instructions or products referred to in the content. |
© 2026 by the authors. Licensee MDPI, Basel, Switzerland. This article is an open access article distributed under the terms and conditions of the Creative Commons Attribution (CC BY) license.
Share and Cite
Aldaeri, A.S.T.M.; Kit, C.Y.; Ting, L.S.; Abdul Rahman, M.R.B. Deep Learning for Tree Crown Detection and Delineation Using UAV and High-Resolution Imagery for Biometric Parameter Extraction: A Systematic Review. Forests 2026, 17, 179. https://doi.org/10.3390/f17020179
Aldaeri ASTM, Kit CY, Ting LS, Abdul Rahman MRB. Deep Learning for Tree Crown Detection and Delineation Using UAV and High-Resolution Imagery for Biometric Parameter Extraction: A Systematic Review. Forests. 2026; 17(2):179. https://doi.org/10.3390/f17020179
Chicago/Turabian StyleAldaeri, Abdulrahman Sufyan Taha Mohammed, Chan Yee Kit, Lim Sin Ting, and Mohamad Razmil Bin Abdul Rahman. 2026. "Deep Learning for Tree Crown Detection and Delineation Using UAV and High-Resolution Imagery for Biometric Parameter Extraction: A Systematic Review" Forests 17, no. 2: 179. https://doi.org/10.3390/f17020179
APA StyleAldaeri, A. S. T. M., Kit, C. Y., Ting, L. S., & Abdul Rahman, M. R. B. (2026). Deep Learning for Tree Crown Detection and Delineation Using UAV and High-Resolution Imagery for Biometric Parameter Extraction: A Systematic Review. Forests, 17(2), 179. https://doi.org/10.3390/f17020179

