From Establishment to Expansion: Changing Drivers of Acacia spp. Invasion in Mainland Central Portugal
Abstract
1. Introduction
2. Materials and Methods
2.1. Study Area
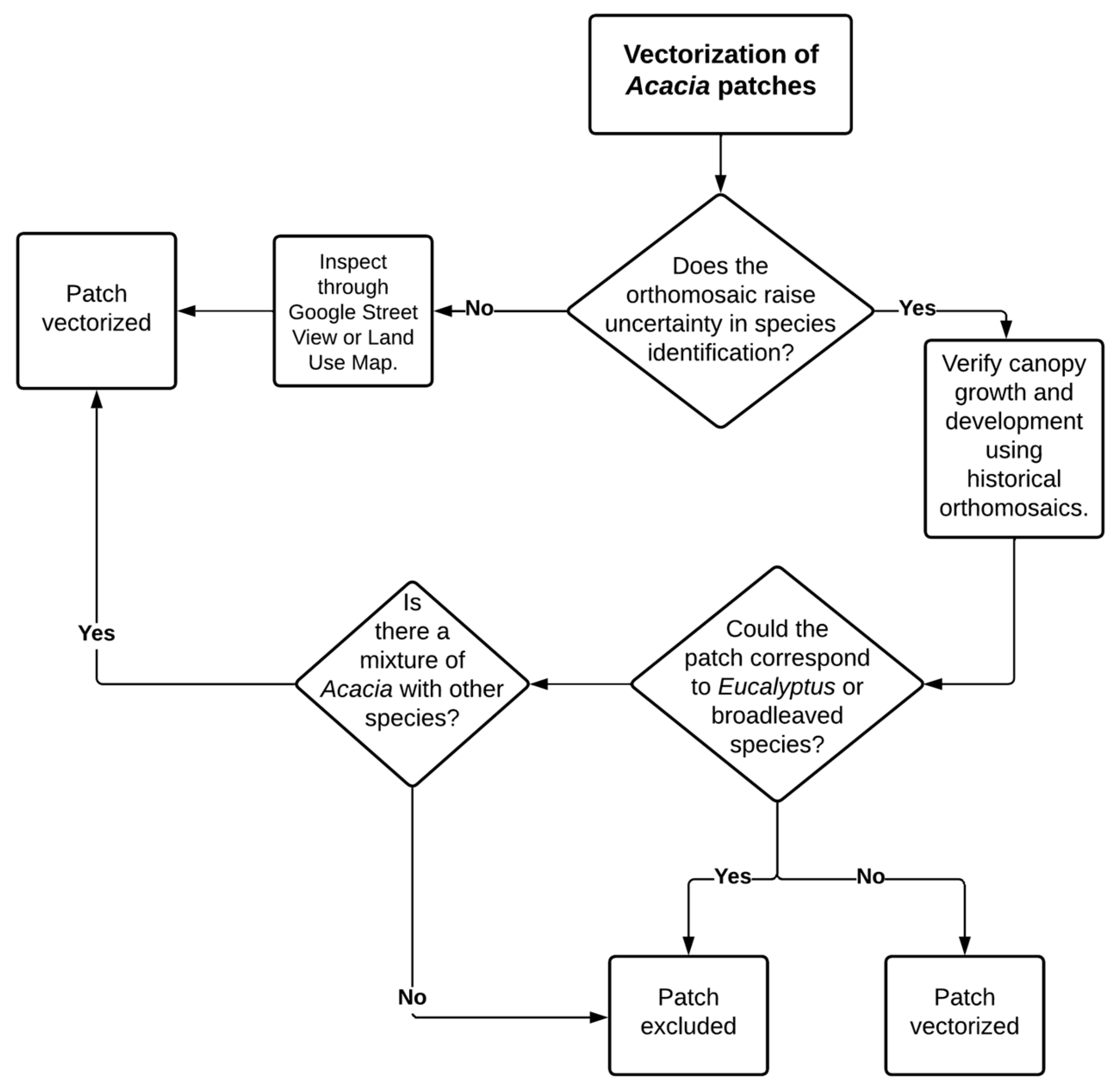
2.2. Mapping of Acacia Stands
2.3. Predictors of Spatial Expansion
2.4. Model Fitting and Analysis
2.5. Survey to Local Population
3. Results
3.1. Mapping of Acacia spp. Stands
3.2. Predictive Modelling (GAM)
3.3. Local Perceptions of Acacia Invasion and Expansion
4. Discussion
5. Conclusions
Author Contributions
Funding
Data Availability Statement
Acknowledgments
Conflicts of Interest
Abbreviations
| GAMs | Generalized Additive Models |
| AUC | Area Under the Receiver Operating Characteristic Curve |
| CAP | Common Agricultural Policy |
| ZIF | Forest Intervention Zones |
Appendix A
Appendix A.1
| Year | Sertã | Pedrógão-Grande | Variation (%) Sertã | Variation (%) Pedrógão |
|---|---|---|---|---|
| 1960 | 7487 | 1787 | – | – |
| 1981 | 3731 | 1203 | −50.2 | −32.7 |
| 1991 | 2526 | 369 | −32.3 | −69.3 |
| 2001 | 1067 | 118 | −57.8 | −68.0 |
| 2011 | 563 | 84 | −47.2 | −28.8 |
| 2021 | ~500 | ~70 | −10.0 | −16.7 |
| 1960–2021 | – | – | −93.3% | −96.1% |
Appendix A.2

Appendix A.3
| Thematic Axis | Example Question | Variable Type | Purpose of Inclusion |
|---|---|---|---|
| Knowlegde and perception | “Do you recognise various species of wattles in the region?” | Closed (Yes/No) | Acess the general awareness about the species |
| “Are you aware of this species invasiveness?” | |||
| Land-use history | “When was the last agricultural activity carried out in your property?” | Closed (ordinal) | Relate abandonment time with presence of Acacia |
| “What is the current land use type of your property?” | Closed (categorical) | Characterize land-use context of invaded areas | |
| Experience of invasion | “Are wattles present on your parcel?” | Closed (Yes/No) | Distinguish between direct and indirect experience |
| “In your opinion, what explains In your opinion, their presence on your property ?” | Open | Capture perceived causes of invasion | |
| Management and attitudes | “Have you attempted to control or remove the species?” | Closed (Yes/No) | Assess management practices |
| “If yes, what method did you use and was it sucessful?” | Open | Identify strategies and barriers to success |
Appendix A.4

References
- Barbera, G.; Cullotta, S. The Halaesa landscape (III B. C.) as ancient example of the complex and bio-diverse traditional Mediterranean polycultural landscape. Landsc. Hist. 2014, 35, 53–66. [Google Scholar] [CrossRef]
- Rescia, A.J.; Schmitz, M.F.; de Aranzabal, I.; Pineda, F.D. Biocultural Diversity Conservation: Management and Recovery of Rural Mediterranean Landscapes. In Cultural Diversity: Issues, Challenges and Perspectives; Nova Science Publishers, Inc.: Hauppauge, NY, USA, 2010; pp. 189–201. [Google Scholar]
- Plieninger, T. Habitat loss, fragmentation, and alteration: Quantifying the impact of land-use changes on a Spanish dehesa landscape by use of aerial photography and GIS. Landsc. Ecol. 2006, 21, 91–105. [Google Scholar] [CrossRef]
- Plieninger, T.; Hui, C.; Gaertner, M.; Huntsinger, L. The impact of land abandonment on species richness and abundance in the Mediterranean Basin: A meta-analysis. PLoS ONE 2014, 9, e98355. [Google Scholar] [CrossRef]
- Sil, Â.; Azevedo, J.C.; Fernandes, P.M.; Honrado, J.P. Will fire-smart landscape management buffer the effects of climate and land-use changes on fire regimes? Ecol. Process. 2024, 13, 57. [Google Scholar] [CrossRef]
- Moreira, F.; Viedma, O.; Arianoutsou, M.; Curt, T.; Koutsias, N.; Rigolot, E.; Barbati, A.; Corona, P.; Vaz, P.; Xanthopoulos, G.; et al. Landscape–wildfire interactions in southern Europe: Implications for landscape management. J. Environ. Manag. 2011, 92, 2389–2402. [Google Scholar] [CrossRef] [PubMed]
- Vieites-Blanco, C.; González-Prieto, S.J. Invasiveness, ecological impacts and control of acacias in southwestern Europe: A review. Web Ecol. 2020, 20, 33–51. [Google Scholar] [CrossRef]
- Lorenzo, P.; Palomera-Pérez, A.; Reigosa, M.J.; González, L. Allelopathic interference of invasive Acacia dealbata Link on the physiological parameters of native understory species. Plant Ecol. 2011, 212, 403–412. [Google Scholar] [CrossRef]
- Rodríguez-Echeverría, S.; Afonso, C.; Correia, M.; Lorenzo, P.; Roiloa, S.R. The Effect of Soil Legacy on Competition and Invasion by Acacia dealbata Link. Plant Ecol. 2013, 214, 1139–1146. [Google Scholar] [CrossRef]
- Rascher, K.G.; Große-Stoltenberg, A.; Máguas, C.; Werner, C. Acacia longifolia invasion impacts vegetation structure and regeneration dynamics in open dunes and pine forests. Biol. Invasions 2011, 13, 1099–1113. [Google Scholar] [CrossRef]
- Marchante, E.; Kjoller, A.; Struwe, S.; Freitas, H. Short- and long-term impacts of Acacia longifolia invasion on the belowground processes of a Mediterranean coastal dune ecosystem. Appl. Soil Ecol. 2008, 40, 210–217. [Google Scholar] [CrossRef]
- Nsikani, M.M.; van Wilgen, B.W.; Bacher, S.; Gaertner, M. Re-establishment of Protea repens after clearing invasive Acacia saligna: Consequences of soil legacy effects and a native nitrophilic weedy species. S. Afr. J. Bot. 2018, 116, 103–109. [Google Scholar] [CrossRef]
- Le Maitre, D.C.; Máguas, C.; Ulm, F.; Marchante, H. Ecological impacts and changes in ecosystem services and disservices mediated by invasive Australian acacia species. In Wattles: Australian Acacia Species Around the World; CABI International: Wallingford, UK, 2023; pp. 342–358. [Google Scholar] [CrossRef]
- Nunes, L.J.R.; Raposo, M.A.M.; Meireles, C.I.R.; Gomes, C.J.P.; Ribeiro, N.M.C.A. The impact of rural fires on the development of invasive species: Analysis of a case study with Acacia dealbata Link. in Casal do Rei (Seia, Portugal). Environments 2021, 8, 44. [Google Scholar] [CrossRef]
- Fuentes-Ramírez, A.; Pauchard, A.; Cavieres, L.A.; García, R.A. Survival and growth of Acacia dealbata vs. native trees across an invasion front in south-central Chile. For. Ecol. Manag. 2011, 261, 1003–1009. [Google Scholar] [CrossRef]
- Richardson, D.M.; Rejmánek, M. Trees and shrubs as invasive alien species–a global review. Divers. Distrib. 2011, 17, 788–809. [Google Scholar] [CrossRef]
- Pabst, R.; Dias, F.S.; Borda-de-Água, L.; Rodriguez-González, P.M.; Capinha, C. Assessing and Predicting the Distribution of Riparian Invasive Plants in Continental Portugal. Front. Ecol. Evol. 2022, 10, 875578. [Google Scholar] [CrossRef]
- Oliveira-Costa, J.L.P. A View of Biological Invasions at the Landscape Scale: A Case Study of Two Australian Acacia Species in Portugal. In Earth Observation for Monitoring and Modeling Land Use; Elsevier: Amsterdam, The Netherlands, 2024; pp. 151–181. [Google Scholar] [CrossRef]
- Rodríguez, J.; Lorenzo, P.; González, L. Different growth strategies to invade undisturbed plant communities by Acacia dealbata Link. For. Ecol. Manag. 2017, 399, 47–53. [Google Scholar] [CrossRef]
- Lima, C.G.; Campos, J.C.; Regos, A.; Honrado, J.P.; Fernandes, P.M. Fire suppression and land-use strategies drive future dynamics of an invasive plant in a fire-prone mountain area under climate change. J. Environ. Manag. 2024, 359, 120997. [Google Scholar] [CrossRef]
- Nunes, L.J.R.; Meireles, C.I.R.; Gomes, C.J.P.; Ribeiro, N.M.C.A. Acacia dealbata Link. Aboveground biomass assessment: Sustainability of control and eradication actions to reduce rural fires risk. Fire 2022, 5, 7. [Google Scholar] [CrossRef]
- Colaço, M.C.; Sequeira, A.C.; Skulska, I. Genus Acacia in mainland Portugal: Knowledge and experience of stakeholders in their management. Land 2023, 12, 2026. [Google Scholar] [CrossRef]
- Correia, M.; Montesinos, D.; French, K.; Rodríguez-Echeverría, S. Evidence for enemy release and increased seed production and size for two invasive Australian acacias. J. Ecol. 2016, 104, 1831–1841. [Google Scholar] [CrossRef]
- Passos, I.; Marchante, H.; Pinho, R.; Marchante, E.; Kjøller, A. What we don’t seed: The role of long-lived seed banks as hidden legacies of invasive plants. Plant Ecol. 2017, 218, 1313–1324. [Google Scholar] [CrossRef]
- Salvioni, C.; Papadopoulou, E.; Dos Santos, M. Small farm survival in Greece, Italy and Portugal. EuroChoices 2014, 13, 52–57. [Google Scholar] [CrossRef]
- Gomes, E.; Banos, A.; Abrantes, P.; Rocha, J.; Kristensen, S.B.P.; Busck, A. Agricultural land fragmentation analysis in a peri-urban context: From the past into the future. Ecol. Indic. 2019, 97, 380–388. [Google Scholar] [CrossRef]
- Sil, Â.; Fernandes, P.M.; Azevedo, J.C. Farmland abandonment decreases the fire regulation capacity and the fire protection ecosystem service in mountain landscapes. Ecosyst. Serv. 2019, 36, 100908. [Google Scholar] [CrossRef]
- Xavier, A.; Costa Freitas, M.B.; Antunes, C. A compromise programming approach for assessing territorial biophysical suitability: A case study. Land 2025, 14, 569. [Google Scholar] [CrossRef]
- Bortolus, A.; Schwindt, E. Biological invasions and human dimensions: We still need to work hard on our social perspectives. Ecol. Austral 2022, 32, 767–783. [Google Scholar] [CrossRef]
- Kull, C.A.; Shackleton, C.M.; Cunningham, P.J.; Ducatillion, C.; Dufour-Dror, J.-M.; Esler, K.J.; Friday, J.B.; Gouveia, A.C.; Griffin, A.R.; Marchante, E.; et al. Adoption, use, and perception of Australian acacias around the world. Divers. Distrib. 2011, 17, 822–836. [Google Scholar] [CrossRef]
- Rogers, P.; Nunan, F.; Fentie, A.A. Reimagining invasions: The social and cultural impacts of Prosopis on pastoralists in southern Afar, Ethiopia. Pastor. Res. Policy Pract. 2017, 7, 22. [Google Scholar] [CrossRef]
- Horvitz, C.C.; Qin, H.; Wang, H. Pervasive human-mediated large-scale invasion: Analysis of spread patterns and their underlying mechanisms in 17 of China’s worst invasive plants. J. Ecol. 2017, 105, 1611–1622. [Google Scholar] [CrossRef]
- Núñez-Tobajas, Z.; Senar, J.C.; Rodríguez-Pastor, R.; Carrillo-Ortiz, J.G.; Cardador, L. Niche shifts over spread of a biological invasion: Unveiling the role of changing habitat preference and density dependence. Divers. Distrib. 2023, 30, 4–12. [Google Scholar] [CrossRef]
- Gruntman, M.; Segev, U. Trait evolution in invasive plants with residence time: A meta-analysis. NeoBiota 2024, 93, 1–17. [Google Scholar] [CrossRef]
- Rubel, F.; Kottek, M. World Maps of Köppen–Geiger Climate Classification. University of Veterinary Medicine Vienna. Available online: https://koeppen-geiger.vu-wien.ac.at/ (accessed on 6 January 2026).
- Pinto-Correia, T.; Vos, W. Multifunctionality in Mediterranean Landscapes: Past and future. In The New Dimensions of the European Landscape; Jongman, R.H.G., Ed.; Springer: Dordrecht, The Netherlands, 2004; pp. 135–164. [Google Scholar]
- Nunes, A.N.; Coelho, C.O.A.; De Almeida, A.C.; Figueiredo, A. Soil erosion and hydrological response to land abandonment in a central inland area of Portugal. Land Degrad. Dev. 2010, 21, 260–273. [Google Scholar] [CrossRef]
- Lourenço, L.; Nunes, A.; Bento-Gonçalves, A.; Vieira, A. Environmental concerns of Portuguese mountains: A case study in the central mountains. In Mountains: Geology, Topography and Environmental Concerns; Johnson, R.L., Jones, J.F., Eds.; Nova Science Publishers: Hauppauge, NY, USA, 2014; pp. 195–212. [Google Scholar]
- Tonini, M.; Parente, J.; Pereira, M.G. Global assessment of rural–urban interface in Portugal related to land cover changes. Nat. Hazards Earth Syst. Sci. 2018, 18, 1647–1664. [Google Scholar] [CrossRef]
- Direção-Geral do Território. Ortofotos Digitais. 2025. Available online: https://www.dgterritorio.gov.pt/cartografia/cartografia-topografica/ortofotos/ortofotos-digitais (accessed on 16 April 2024).
- Direção-Geral do Território. Carta de Uso e Ocupação do Solo (COS) (COS2018). SNIG–Sistema Nacional de Informação Geográfica. 2018. Available online: https://snig.dgterritorio.gov.pt/rndg/srv/por/catalog.search#/metadata/e7d91649-71dd-4a3a-ae38-e680fc54be88 (accessed on 13 November 2024).
- OpenStreetMap Contributors. 2025. Available online: https://www.openstreetmap.org (accessed on 7 April 2025).
- Instituto da Conservação da Natureza e das Florestas. Cartografia de Áreas Ardidas. 2025. Available online: https://geocatalogo.icnf.pt/catalogo_tema5.html (accessed on 13 November 2024).
- Barbet-Massin, M.; Jiguet, F.; Albert, C.H.; Thuiller, W. Selecting pseudo-absences for species distribution models: How, where and how many? Methods Ecol. Evol. 2012, 3, 327–338. [Google Scholar] [CrossRef]
- Salmerón, R.; García, C.; García, J. Variance Inflation Factor and Condition Number in multiple linear regression. J. Stat. Comput. Simul. 2018, 88, 2365–2384. [Google Scholar] [CrossRef]
- Kyriazos, T.; Poga, M. Dealing with Multicollinearity in Factor Analysis: The Problem, Detections, and Solutions. Open J. Stat. 2023, 13, 404–424. [Google Scholar] [CrossRef]
- Comber, A.; Harris, P.; Brunsdon, C. Multiscale spatially varying coefficient modelling using a Geographical Gaussian Process GAM. Int. J. Geogr. Inf. Sci. 2023, 38, 27–47. [Google Scholar] [CrossRef]
- Biju, V. Non linear generalized additive models using likelihood estimations with laplace and newton approximations. J. Mech. Contin. Math. Sci. 2020, 15, 7. [Google Scholar] [CrossRef]
- Simpson, G. Modelling Palaeoecological Time Series Using Generalised Additive Models. Front. Ecol. Evol. 2018, 6, 149. [Google Scholar] [CrossRef]
- Wood, S.N. Thin plate regression splines. J. R. Stat. Soc. Ser. B Stat. Methodol. 2003, 65, 95–114. [Google Scholar] [CrossRef]
- Carrington, A.M.; Manuel, D.G.; Fieguth, P.W.; Ramsay, T.; Osmani, V.; Wernly, B.; Bennett, C.; Hawken, S.; Magwood, O.; Sheikh, Y.; et al. Deep ROC analysis and AUC as balanced average accuracy, for improved classifier selection, audit and explanation. IEEE Trans. Pattern Anal. Mach. Intell. 2023, 45, 329–345. [Google Scholar] [CrossRef]
- Moisen, G.G.; Freeman, E.A.; Blackard, J.A.; Frescino, T.S.; Zimmermann, N.E.; Edwards, T.C., Jr. Predicting tree species presence and basal area in Utah: A comparison of stochastic gradient boosting, generalized additive models, and tree-based methods. Ecol. Model. 2006, 199, 176–187. [Google Scholar] [CrossRef]
- Wood, S.N. Generalized Additive Modles: An Introduction with R, 2nd ed.; Chapman and Hall/CRC: Boca Raton, FL, USA, 2017; pp. 1–496. [Google Scholar]
- Große-Stoltenberg, A.; Werner, C.; Hellmann, C.; Oldeland, J.; Thiele, J. Quantifying the spatial impact of an invasive Acacia on ecosystem functioning using remote sensing. Ecol. Indic. 2025, 170, 112928. [Google Scholar] [CrossRef]
- Hernández, L.; Martínez- Fernández, J.; Cañellas, I.; de la Cueva, A.V. Assessing spatio-temporal rates, patterns and determinants of biological invasions in forest ecosystems. The case of Acacia species in NW Spain. For. Ecol. Manag. 2014, 329, 206–213. [Google Scholar] [CrossRef]
- Lozano, V.; Lai, R.; Cabras, S.; Campesi, G.; Bacchetta, G. Modeling the spatial distribution of the invasive species Acacia saligna (Labill.) Wendl. in Sardinia (Italy) to define management priorities. Ecol. Indic. 2020, 113, 106207. [Google Scholar] [CrossRef]
- Pedro, S.I.; Antunes, C.A.L.; Horta, C.; Pitacas, I.; Gonçalves, J.; Gominho, J.; Gallardo, E.; Anjos, O. Characterization of mineral composition and nutritional value of Acacia green pods. Plants 2023, 12, 1853. [Google Scholar] [CrossRef] [PubMed]
- Amal, I.; Shah, A.; Idrissi, M.; Asyhari, A.; Zaini, M.; Alizan, M.; Lai, D.; Slik, F. Digital Mapping of Invasive Acacia Mangium Willd. Trees Along Telisai-Lumut Highway Along the Andulau Forest Reserve. In Proceedings of the International Conference of Recent Trends in Environmental Science and Engineering, Virtual, 1–2 June 2023. [Google Scholar] [CrossRef]
- Zamorano, D.; Labra, F.; Vila, I.; Meier, C. Rivers as a potential dispersing agent of the invasive tree Acacia dealbata. Rev. Chil. Hist. Nat. 2022, 95, 1–14. [Google Scholar] [CrossRef]
- Heringer, G.; Thiele, J.; Amaral, C.; Meira-Neto, J.; Matos, F.; Lehmann, J.; Buttschardt, T.; Neri, A. Acacia invasion is facilitated by landscape permeability: The role of habitat degradation and road networks. Appl. Veg. Sci. 2020, 23, 598–609. [Google Scholar] [CrossRef]
- Gordon, C.E.; Price, O.F.; Tasker, E.M.; Denham, A.J. Acacia shrubs respond positively to high-severity wildfire: Implications for conservation and fuel hazard management. Sci. Total Environ. 2017, 575, 858–868. [Google Scholar] [CrossRef]
- Richardson, D.M.; Pyšek, P.; Rejmánek, M.; Barbour, M.G.; Panetta, F.D.; West, C.J. Naturalization and invasion of alien plants: Concepts and definitions. Divers. Distrib. 2000, 6, 93–107. [Google Scholar] [CrossRef]
- Shoko, C.; Mutanga, O.; Dube, T. Remotely sensed characterization of Acacia longifolia invasive plants in the Cape Floristic region of the Western Cape, South Africa. J. Appl. Remote Sens. 2020, 14, 044511. [Google Scholar] [CrossRef]
- United States Fish Wildlife Service (USFWS). United States Department of Agriculture (USDA), Fire Management Invasive Plants: A handbook; U.S. Department of the Interior: Arlington, VA, USA, 2005.
- Erickson, H.E.; White, R.H. Invasive Plant Species and the Joint Fire Science Program: A Summary of Ongoing Research, USDA Forest Service, General Technical Report PNW-GTR-707; Pacific Northwest Research Station: Portland, OR, USA, 2007. [CrossRef]
- Oliveras Menor, I.; Pausas, J.G.; Bond, W.J.; Bradstock, R.A.; Keeley, J.E. Integrated fire management as an adaptation and mitigation strategy to altered fire regimes. Commun. Earth Environ. 2025, 6, 278. [Google Scholar] [CrossRef]
- Cappai, C.; Kemanian, A.R.; Lagomarsino, A.; Roggero, P.P.; Lai, R.; Agnelli, A.E.; Seddaiu, G. Small-scale spatial variation of soil organic matter pools generated by cork oak trees in Mediterranean agro-silvo-pastoral systems. Geoderma 2017, 304, 59–67. [Google Scholar] [CrossRef]
- Badalamenti, E.; Scalenghe, R.; La Mantia, T.; Bueno, R.S.; Sala, G.; Pizzurro, G.M.; Giaimo, A.; Pasta, S. The cork oak in the Mountains of Palermo (Italy): Ecological insights from the south-eastern edge of its distribution range. iForest 2020, 13, 336–344. [Google Scholar] [CrossRef]
- Orgeas, J.; Ourcival, J.; Bonin, G. Seasonal and spatial patterns of foliar nutrients in cork oak (Quercus suber L.) growing on siliceous soils in Provence (France). Plant Ecol. 2003, 164, 201–211. [Google Scholar] [CrossRef]
- Kokkora, M.I.; Vrahnakis, M.; Kleftoyanni, V. Soil quality characteristics of traditional agroforestry systems in Mouzaki area, central Greece. Agroforest Syst 2022, 96, 857–871. [Google Scholar] [CrossRef]
- Guimarães, H.; Pinto-Correia, T.; De Belém Costa Freitas, M.; Ferraz-De-Oliveira, I.; Sales-Baptista, E.; Da Veiga, J.; Marques, T.; Pinto-Cruz, C.; Godinho, C.; Belo, A. Farming for nature in the Montado: The application of ecosystem services in a results-based model. Ecosyst. Serv. 2023, 61, 101524. [Google Scholar] [CrossRef]
- Marto, M.; Reynolds, K.; Borges, J.; Bushenkov, V.; Marques, S. Combining Decision Support Approaches for Optimizing the Selection of Bundles of Ecosystem Services. Forests 2018, 9, 438. [Google Scholar] [CrossRef]
- Valente, S.; Coelho, C.; Ribeiro, C.; Soares, J. Forest intervention areas (ZIF): A new approach for non-industrial private forest management in Portugal. Silva Lusit. 2013, 21, 137–161. [Google Scholar]
- Marques, M.; Juerges, N.; Borges, J. Appraisal framework for actor interest and power analysis in forest management–Insights from Northern Portugal. For. Policy Econ. 2020, 111, 102049. [Google Scholar] [CrossRef]
- Ferreira, L.; Baptista, A.; Constantino, M.; Marques, S.; Martins, I.; Borges, J. Integrating wildfire resistance and environmental concerns into a sustainable forest ecosystem management approach. Front. For. Glob. Change 2023, 6, 1177698. [Google Scholar] [CrossRef]






| Predictor | 2004–2010 | 2010–2021 | ||||
|---|---|---|---|---|---|---|
| Estimate | Std. Error | p-value | Estimate | Std. Error | p-value | |
| (Intercept) | 5.6120 | 2.1530 | 0.0092 | 6.0380 | 1.2850 | 2.64 × 10−6 |
| Altitude | −0.0192 | 0.0048 | <0.001 | −0.0193 | 0.0031 | <0.001 |
| Slope | −0.0416 | 0.0250 | 0.0953 | −0.0336 | 0.0153 | 0.0286 |
| Agricultural Land | −1.533 | 1.079 | 0.1555 | −1.5710 | 0.6610 | 0.0175 |
| Time Since Fire | - | - | 0.3816 | −0.0010 | 0.0048 | 0.0347 |
| Distance to Roads | −0.0014 | 0.0019 | 0.4527 | −0.0011 | 0.0100 | 0.9121 |
| Distance to Water | 0.00047 | 0.00137 | 0.7318 | −0.0005 | 0.0008 | 0.5089 |
| Direct Solar Radiation | 0.331 | 0.353 | 0.3486 | 0.3340 | 0.1955 | 0.0876 |
| Distance to Power Lines | −0.00003 | 0.00025 | 0.8997 | −0.0007 | 0.0017 | 0.6798 |
| Spatial Smooth (edf) | 17.5 | - | <2 × 10−16 | 22.13 | - | <2 × 10−16 |
| Model Performance | ||||||
| R2 (explained deviance) | 0.398 | 0.389 | ||||
| AUC | 0.885 | 0.884 | ||||
Disclaimer/Publisher’s Note: The statements, opinions and data contained in all publications are solely those of the individual author(s) and contributor(s) and not of MDPI and/or the editor(s). MDPI and/or the editor(s) disclaim responsibility for any injury to people or property resulting from any ideas, methods, instructions or products referred to in the content. |
© 2026 by the authors. Licensee MDPI, Basel, Switzerland. This article is an open access article distributed under the terms and conditions of the Creative Commons Attribution (CC BY) license.
Share and Cite
Salgueiro, M.; Mora, C.; Capinha, C. From Establishment to Expansion: Changing Drivers of Acacia spp. Invasion in Mainland Central Portugal. Forests 2026, 17, 135. https://doi.org/10.3390/f17010135
Salgueiro M, Mora C, Capinha C. From Establishment to Expansion: Changing Drivers of Acacia spp. Invasion in Mainland Central Portugal. Forests. 2026; 17(1):135. https://doi.org/10.3390/f17010135
Chicago/Turabian StyleSalgueiro, Matilde, Carla Mora, and César Capinha. 2026. "From Establishment to Expansion: Changing Drivers of Acacia spp. Invasion in Mainland Central Portugal" Forests 17, no. 1: 135. https://doi.org/10.3390/f17010135
APA StyleSalgueiro, M., Mora, C., & Capinha, C. (2026). From Establishment to Expansion: Changing Drivers of Acacia spp. Invasion in Mainland Central Portugal. Forests, 17(1), 135. https://doi.org/10.3390/f17010135

