Next Article in Journal
Whole-Genome Resequencing Provides Insights into the Genetic Structure and Evolution of Paulownia spp.
Previous Article in Journal
Acoustic Resonance Characteristics of Birch Wood Loudspeaker Enclosures: Analysis of Influence of Shape and Filling
Previous Article in Special Issue
Genome-Wide Identification and Expression Profiling of AP2/ERF Transcription Factor Genes in Prunus armeniaca L.
 
 
Font Type:
Arial Georgia Verdana
Font Size:
Aa Aa Aa
Line Spacing:
Column Width:
Background:
Article

Integrative ATAC-Seq and RNA-Seq Analysis Identifies a WD40 Repeat Protein, ObWPA, as a Significant Regulator of the Purple Coloration in Syringa oblata

1
Xining Forestry Science Research Institute, No.18-2, Haihu Avenue, Chengbei District, Xining 810003, China
2
College of Forestry, Northwest A&F University, No.3 of Taicheng Road, Yangling 712100, China
*
Authors to whom correspondence should be addressed.
These authors contributed equally to this work.
Forests 2025, 16(10), 1532; https://doi.org/10.3390/f16101532
Submission received: 26 August 2025 / Revised: 27 September 2025 / Accepted: 28 September 2025 / Published: 30 September 2025
(This article belongs to the Special Issue Forest Tree Breeding: Genomics and Molecular Biology)

Abstract

Lilac (Syringa spp.) is a widely cultivated ornamental plant prized for its fragrant aroma and attractive flower colors. However, the molecular mechanisms governing its flower pigmentation remain poorly understood. In this study, we performed integrated transcriptomic and metabolomic analyses on purple (Syringa oblata) and white (Syringa oblata var. alba) lilacs at the P1 stage, the point of deepest pigmentation. Compared with W1, P1 has a total of 918 differentially expressed genes, including 614 up-regulated genes and 304 down-regulated genes. And S. oblata exhibited significant upregulation of key anthocyanin biosynthesis genes, including the rate-limiting enzyme gene ObDFR, ObF3’H and transcriptional regulators such as ObWPA, which encodes a WD40 repeat protein. This transcriptional activation was accompanied by a substantial accumulation of 27 anthocyanins, including Petunidin Chloride, Cyanidin Chloride, Delphinidin and so on, while the Petunidin-3-O-rutinoside, Petunidin-3-O-(6-O-p-coumaroyl)-glucoside and Malvidin-3-O-sambubioside-5-O-glucoside were only detected in S. oblata. Furthermore, ATAC-seq analysis revealed that, in comparison to white lilac, purple lilac exhibited 3522 and 805 genes with increased and decreased chromatin accessibility, respectively. Integrative analysis with the transcriptome identified 135 genes that were both more accessible and transcriptionally upregulated in purple lilac, including ObWPA, Ob0214386, and Ob0227194 which belong to WD40 members. Subsequent qRT-PCR validation confirmed ObWPA as the most significantly upregulated gene in purple lilac, a finding consistent with the specific chromatin accessibility detected in its promoter region. To validate its function, we knocked down ObWPA expression in purple lilac using Virus-Induced Gene Silencing (VIGS). This intervention resulted in a dramatic color shift from purple to white, concomitant with a significant decrease in key anthocyanin metabolites such as Cyanidin-3-(6-O-p-caffeoyl)-glucoside, Cyanidin Chloride, Pelargonidin, Cyanidin-3-O-rutinoside, Dihydrokaempferol, and Petunidin Chloride. Collectively, our findings demonstrate that ObWPA is an indispensable positive regulator of purple color formation in S. oblata.

1. Introduction

The genus Syringa (lilac), a highly ornamental landscape plant with a cultivation history over 1000 years in both China and Europe, is also valued for its aromatic flowers, which are used to extract essential oil [1,2]. While the genus Syringa comprises 27 species and over 2000 cultivated varieties worldwide, and the color palette is primarily composed of white and pink flowers [3]. In contrast, dark varieties such as purple and red are exceptionally rare. However, these dark-flowered cultivars are prized for their deep, rich hues, which make them particularly valuable for ornamental use and the primary target for breeding efforts. Furthermore, in the case of dark-colored lilacs, prolonged flowering often causes gradual fading of flower color [4]. As petals develop their color and subsequently fade, the concentration of anthocyanins rises and falls accordingly. Therefore, a detailed analysis of the metabolic basis and regulatory mechanism underlying the formation of lilac flower color is of great significance for enhancing the ornamental value, delaying the fading of flower color, and cultivating new species.
ATAC-seq (Assay for Transposase-Accessible Chromatin with high-throughput sequencing) analysis revealed the genome-wide landscape of chromatin accessibility, and the accessibility of chromatin is a fundamental epigenetic feature that governs the recruitment of transcriptional regulators and ultimately modulates gene expression [5,6]. When integrated with RNA-seq, this approach enables the precise determination of whether increased chromatin accessibility at specific regions leads to altered gene expression in adjacent loci [7]. Therefore, integration of RNA-seq and ATAC-seq is now a well-established and powerful approach for elucidating the regulatory mechanisms underlying complex traits in plants, such as development and stress resistance [8]. For instance, an integrated ATAC-seq and RNA-seq analysis of drought-stressed zoysiagrass revealed a positive correlation between chromatin accessibility and gene expression, implicating Zja03G031540 and Zja11G000860 as potential regulators of the drought response [9]. One report integrated ATAC-Seq and RNA-Seq analyses have revealed that a 60 bp InDel in the promoter of the WRKY34 gene underlies the reduced cold tolerance observed in cultivated tomatoes during their natural evolution [10]. Otherwise, by integrating ATAC-seq and RNA-seq, this study is the first to identify virus-induced chromatin accessibility changes in RSV-infected rice and to pinpoint candidate transcription factors that interact with RSV proteins, thereby establishing a novel strategy for investigating plant-virus interactions [5]. Despite the widespread success of integrated ATAC-seq and RNA-seq analyses in elucidating plant gene regulatory networks, a critical knowledge gap persists regarding the chromatin accessibility landscape that governs flower color development in Syringa oblata.
Peonidin, pelargonidin, malvidin, petunidin delphinidin and cyanidin are the most prevalent anthocyanidins found in plants [11]. The content and composition of these anthocyanins cause the vegetative and reproductive organs of the plants to exhibit a range of colors such as orange, red, purple and blue [12]. The biosynthesis of anthocyanins in plants begins with the phenylpropanoid pathway and is an extension of the flavonoid synthesis process [13]. The conversion of phenylalanine to p-coumaroyl-CoA is the first step in the anthocyanin synthesis pathway. Subsequently, chalcone synthase (CHS) catalyzes the further conversion of p-coumaroyl-CoA into naringenin chalcone [14]. Then, chalcone-flavanone isomerase (CHI), flavanone 3-hydroxylase (F3H), flavonoid 3′-hydroxylase (F3′H), flavonoid 3′,5′-hydroxylase (F3′5′H), dihydroflavonol 4-reductase (DFR) and anthocyanidin synthase (ANS) successively catalyze the products from the previous step on their own, generating the pigments cyanidin, pelargonidin, and delphinidin [14,15,16,17,18]. These colored anthocyanins also undergo steps such as acylation, methylation and glycosylation, eventually transforming into more chemically stable Cyanidin 3-glucoside, Pelargonidin 3-glucoside and Delphinidin 3-glucoside [16]. The stable anthocyanins ultimately give the flower organs and fruit and other tissues their brilliant colors. There have been some research advancements regarding the formation of the purple color in S. oblata and the gradual attenuation of anthocyanins during different developmental stages [1,3]. The research results mainly focus on the impact of changes in the contents of catalytic enzymes such as CHS, CHI, and DFR on anthocyanin synthesis, but there is a lack of in-depth analysis of the transcriptional regulatory mechanisms. Meanwhile, there is still a lack of understanding regarding the chromatin accessibility characteristics and differences related to the colors of S. oblata and S. oblata var. alba.
The MBW complex composed of MYB, bHLH (basic helix-loop-helix) and WD40 repeat-containing proteins plays a crucial role as a transcriptional regulatory complex in anthocyanin formation. MBW promotes or inhibits the synthesis and accumulation of anthocyanins by targeting the expression levels of the genes encoding the rate-limiting enzymes, as LDOX, DFR, BAN/ANR, and UFGT [19,20,21,22,23,24]. For instance, in apple (Malus domestica), MdMYB10a enhances the expression levels of structural genes related to anthocyanin biosynthesis, thereby activating the hierarchical regulatory and structural gene response process downstream of anthocyanins, ultimately leading to the accumulation of anthocyanins [25]. The bHLH gene AcB2 forms a transcriptional complex with AcMYB1, directly binding to the promoters of AcANS and AcF3H1 to activate their expression, resulting in a significant accumulation of anthocyanins in onions [26]. In tea plants, after CsWD40 is phosphorylated by CsMPK4a, it directly inhibits the accumulation of anthocyanins in the leaf tissue [27]. Although the MBW regulatory subunit has been extensively studied in many plants for its role in regulating the synthesis and accumulation of anthocyanins, the key transcriptional regulatory factors involved in the formation of lilac color remain largely unknown.
This study, through in-depth analysis of the transcriptome, metabolome and ATAC-seq differences between S. oblata var. alba (white lilac) and S. oblata (purple lilac) at the stage of the deepest flower color, discovered that the WD40 family member ObWPA might regulate the purple pigmentation of S. oblata. Further research found that knocking down the expression level of ObWPA in S. oblata could turn the flower color from purple to white, accompanied by a significant decrease in metabolites such as Cyanidin-3-(6-O-p-caffeoyl)-glucoside, Cyanidin Chloride, Pelargonidin, Cyanidin-3-O-rutinoside, Dihydrokaempferol, and Petunidin Chloride. In conclusion, we demonstrated that ObWPA plays an indispensable positive regulatory role in the formation of purple color in S. oblata.

2. Materials and Methods

2.1. Plant Materials

The plant materials for this study comprised purple (S. oblata) and white (S. oblata var. alba) lilacs. Inflorescences were harvested from same-aged plants exhibiting similar growth conditions and status in Xining, China. Immediately after collection, all samples were instantly frozen in liquid nitrogen and stored at −80 °C for later metabolomic and transcriptomic analyses. For in vitro experiments, including Virus-Induced Gene Silencing (VIGS) and total RNA extraction, branches of consistent length with unopened buds were cut from stock plants and cultured in Hoagland’s liquid solution. Hoagland’s medium was purchased from The Coolaber Technology Co., Ltd. (Beijing, China). For the experiment, it was diluted 500-fold, following the instructions provided by the manufacturer. The culture was maintained under a 16 h light/8 h dark cycle at 25 °C with a light intensity of 4500 lx, and the nutrient solution was replaced every two days.

2.2. qRT-PCR Experiment

Total RNA was extracted from plant tissues using the BIOFIT Plant RNA Extraction Kit (V1.5; Biofit Biotechnologies, Chengdu, China) as per the manufacturer’s protocol. RNA concentration and purity were assessed via a NanoDrop 2000 Spectrophotometer (Thermo Fisher Scientific, Waltham, MA, USA). For cDNA synthesis, 2 μg of total RNA was reverse-transcribed with the PrimeScript™ RT Reagent Kit (TaKaRa, Shiga, Japan).
The qRT-PCR was conducted with the SuperReal PreMix Plus kit (Tiangen Biochemical Technology Co., Ltd., Beijing, China) according to the manufacturer’s protocol. Primer sequences for all target genes are provided in Supplementary Table S14. Each 20 µL reaction mixture was prepared with the following components: 10 µL of 2× SuperReal PreMix Plus, 1 µL of each primer (forward and reverse), 2 µL of a 1:50 dilution of cDNA template, and 6 µL of nuclease-free water. The PCR amplifications were performed on a BIORAD CFX96 Real-Time System (BIO-RAD, Hercules, CA, USA) under the following thermal cycling conditions: 95 °C for 3 min for initial denaturation, followed by 40 cycles of 95 °C for 10 s and 65 °C for 40 s. The 2−ΔΔCt method was employed to calculate relative gene expression. Briefly, the expression level of each target gene was first normalized to the internal reference gene of UBQ (ubiquitin gene) to obtain the ΔCt value. This value was then compared to a calibrator sample to calculate the ΔΔCt, and the final relative expression level was determined as 2−ΔΔCt [28].

2.3. VIGS Experiment

For the Virus-Induced Gene Silencing (VIGS) assay, Agrobacterium tumefaciens cultures harboring the TRV1 and TRV2-ObWPA constructs were harvested by centrifugation. The resulting cell pellets were resuspended in an infiltration medium (10 mM MES, 10 mM MgCl2, 200 µM acetosyringone, pH 5.7) and adjusted to an OD600 of 0.8. The TRV1 and TRV2-ObWPA suspensions were then combined in a 1:1 ratio (v/v) and syringe-infiltrated into unopened lilac flower buds. After a 48 h incubation in complete darkness, the infiltrated buds/plants were moved to standard growth conditions—a 16 h light/8 h dark photoperiod at 25 °C and a light intensity of 4500 lx—and maintained until visible phenotypes developed. Subsequently, the samples were harvested for phenotypic analysis and metabolome sequencing. The primers used in this experiment refer to Supplementary Table S14.

2.4. Transcriptome Analysis

The RNA-seq libraries were constructed with the TruSeq Stranded mRNA Library Prep Kit (Illumina, San Diego, CA, USA) following the manufacturer’s protocol, and sequencing was performed on the DNBSEQ-T7 platform. The resulting raw data were trimmed of adapter sequences and low-quality reads using Trimmomatic software (version 0.39) to obtain clean data. Quality control of the clean data was then conducted using FastQC (version 0.11.9) and MultiQC (version 1.9) for a comprehensive assessment [29]. Next, the clean data were aligned to the reference genome of S. oblata [1] via HISAT2 (version 2.2.1 [30]). Gene expression levels were then quantified by StringTie software V2.2.3 [31] and normalized to the fragment per kilobase of transcript per million mapped reads (FPKM). To identify differentially expressed genes (DEGs), we employed the edgeR package (version 3.14.0 [32]) in R V3.6. A gene was defined as a DEG if it met the thresholds of an adjusted p-value (p.adj) < 0.05 and an absolute log2 fold change (|log2FC|) > 1. The RNA-seq was performed using three biological replicates for both the purple and white lilac.

2.5. Metabolome Analysis

The extraction and quantitative analysis of anthocyanin metabolites from the flower buds of S. oblata and S. oblata var. alba were performed using Ultra-Performance Liquid Chromatography-Tandem Mass Spectrometry (UPLC-MS/MS). After grinding the flower buds and weighted the powder, 1 mL of a methanol-water solution (7:3, V/V) containing 0.1% formic acid was added. The mixture was vortexed and subjected to ultrasonic-assisted extraction, followed by centrifugation at high speed. The resulting supernatant was collected as the sample for analysis. A mixed standard stock solution of target anthocyanins was prepared at a concentration of 20 μg/mL and subsequently serially diluted with the initial mobile phase to generate a series of working standard solutions for calibration curve construction. Chromatographic separation was achieved on a Waters ACQUITY I-Class UPLC system equipped with an ACQUITY UPLC HSS T3 column (100 × 2.1 mm, 1.8 μm). The mobile phase consisted of (A) water with 0.1% formic acid and (B) acetonitrile with 0.1% formic acid. The column temperature was maintained at 35 °C, the autosampler temperature was set at 10 °C, and the injection volume was 2 μL. Mass spectrometric detection was performed using a triple quadrupole mass spectrometer operating in Multiple Reaction Monitoring (MRM) mode for high-sensitivity analysis. Quantitative analysis of metabolites was then performed using Sciex OS 2.0.1 software. Principle component analysis (PCA) and (orthogonal) partial least-squares-discriminant analysis (O)PLSDA were used to verify the data’s repeatability with R ropls package [33]. Variable importance in the projection (VIP) values greater than one were considered as differential metabolites. Metabolome sequencing was carried out using three biological replicates for both the purple and white lilac.

2.6. ATAC-Seq Analysis

For ATAC-Seq library preparation, nuclei were first isolated from purple and white lilac floral tissues. This was achieved by manually homogenizing the tissues on ice in a cell lysis buffer for 5 min, followed by purification of native nuclei according to an established protocol [34]. The ATAC-Seq was carried out using three biological replicates for both the purple and white lilac. Subsequently, 40,000 purified nuclei were subjected to transposition using the Nextera DNA Library Preparation Kit (Illumina). The transposase reaction was conducted at 37 °C for 30 min, and the resulting DNA fragments were immediately purified with a MinElute PCR Purification Kit (Qiagen Biotechnology Co., Ltd., Shanghai, China). The transposed DNA was then PCR-amplified with 1X NEBNext High-Fidelity PCR Master Mix (New England Biolabs, MA, USA). Final libraries were purified again using the MinElute Kit and sequenced on an Illumina NovaSeq 6000 platform with a paired-end 150 bp (PE150) read configuration.
Raw reads were removed adapters and filtered low-quality bases reads by fastq. Clean reads were then aligned to the reference genome using bowtie2 (version 2.3.5) with the parameters ‘--very-sensitive --no-mixed --no-discordant -X 2000’ [35]. The aligned reads were sorted and filtered using samtools (v1.9) with the parameters ‘-f 2 -q 30’ [36], as well as duplicated reads were removed using Picard (v2.23.3) (https://broadinstitute.github.io/picard/, accessed on 6 April 2025). The de-duplicated bam files were converted into bigwig files using bamCoverage provided by deeptools (v3.5.3), with the parameters ‘-bs 10 -normalizeUsing RPKM’ [37]. The bigwig files were visualized using deeptools (v3.5.3) and IGV (v2.19.5) [38]. MACS3 was used for ATAC peak calling with the parameters ‘--cutoff-analysis --nomodel --shift -100 --extsize 200’ [39]. To obtain consensus peaks, irreproducibility discovery rate (IDR) was used to assess the peaks between each of two samples with an IDR threshold set to 0.05. The different accessible regions (DARs) were processed by R package “DiffBind” and filtered with log2 fold enrichment > 1 and FDR < 0.05 [40]. The peaks were annotated with the “annotatePeak” function of the R package ChIPseeker v1.38.0 [41].

3. Result

3.1. Numerous Anthocyanin Metabolites Accumulated to Significant Levels in the Floral of S. oblata

According to a previous study [1], the most pronounced color difference between S. oblata and its white variety (S. oblata var. alba) occurs at the initial flower bud stage. Therefore, we collected deep purple buds from S. oblata (designated P1) and white buds from S. oblata var. alba (designated W1) for analysis. To elucidate the metabolic underpinnings of the distinct flower colors, we analyzed the anthocyanin profiles in floral organs of S. oblata (P1) and S. oblata var. alba (W1). A total of 62 anthocyanin-related metabolites were detected, both Principal Component Analysis (PCA) and Orthogonal Partial Least Squares-Discriminant Analysis (OPLS-DA) revealed tight clustering among the three biological replicates within each group (P1 and W1), indicating high experimental reproducibility (Figure S1; Table S1). The purple variety contained 61 of these metabolites, whereas the white variety contained (Table S1). Notably, the two varieties shared 58 of these compounds, indicating a highly similar anthocyanin composition (Figure 1B; Table S1). To elucidate the metabolic profile, we categorized the 62 identified metabolites. This analysis identified several major anthocyanin classes, comprising 14 cyanidins, 9 peonidins, 8 malvidins, 7 petunidins, 7 delphinidins, 5 pelargonidins, 3 procyanidins, and 9 other flavonoids (Figure 1A). Furthermore, based on VIP (Variable Importance in Projection) ≥ 1 and p-value < 0.05, 48 different metabolites were selected. Among them, 27 metabolites had higher contents in violet lilac and lower contents in white lilac, while the remaining 21 metabolites showed the opposite trend (Figure 1C,D; Table S2). Notably, Delphinidin exhibited the most significant accumulation in S. oblata, showing a 374.2-fold increase compared to white lilac (Table S2). It was followed by Delphinidin-3-O-glucoside, Delphinidin-3-O-galactoside, Cyanidin-3-O-rutinoside, Delphinidin-3-O-(6-O-p-coumaroyl)-glucoside, and Cyanidin Chloride as the top five most upregulated metabolites (Figure 1C,D; Table S2). Furthermore, Petunidin-3-O-rutinoside, Petunidin-3-O-(6-O-p-coumaroyl)-glucoside, and Malvidin-3-O-sambubioside-5-O-glucoside were specifically detected in S. oblata (Figure 1B; Table S2). Delphinidin, Cyanidin, and Petunidin are well-established as the primary anthocyanins responsible for the red, purple, and blue pigmentation in plants [42,43,44]. These findings strongly suggest that the differential anthocyanins are the primary determinants of the purple pigmentation in lilac petals.

3.2. Mapping the Gene Expression Profile Underlying S. oblata Coloration

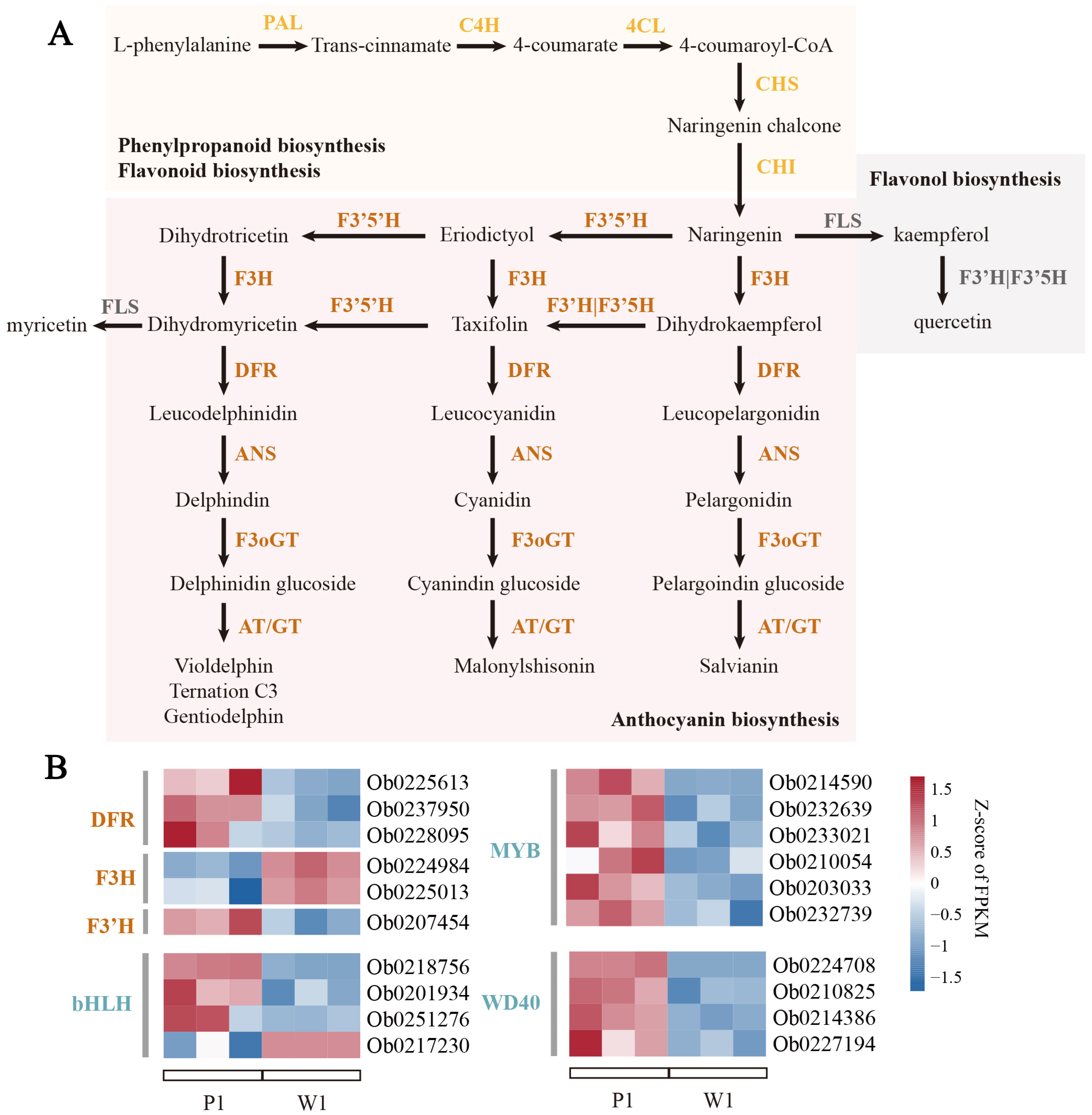
The massive accumulation of anthocyanin metabolites in lilacs is inevitably accompanied by changes in the expression of functional genes and regulatory genes. To clarify the potential gene expression pattern of lilac flower formation, we conducted transcriptome sequencing of flower buds at the P1 stage of S. oblata and the W1 stage of S. oblata var. alba. After filtering out low-quality reads, each sample obtained approximately 6 Gb of clean data (Table S3). Alignment of the clean transcriptome data to the reference genome yielded a mapping rate of 90%, approximately (Table S4), resulting in the identification of 26,747 genes (Table S5). To identify differentially expressed genes (DEGs) between lilac and white lilac, the DEGSeq2 algorithm was employed. This analysis revealed 918 DEGs that met the criteria of an adjusted p-value (padj) less than 0.05 and an absolute log2 fold change greater than 1 (Table S6). Relative to the S. oblata var. alba, a total of 614 genes showed up-regulated expression in the S. oblata, while 304 genes were down-regulated (Figure 2A,B; Table S6). To characterize the functional roles of the DEGs, we conducted a KEGG enrichment analysis. We found that the down-regulated DEGs in S. oblata were significantly enriched in pathways related to Brassinosteroid biosynthesis, Phenylpropanoid biosynthesis, Cyanoamino acid metabolism, Monoterpenoid biosynthesis, Stilbenoid, Diarylheptanoid and Gingerol biosynthesis, and Flavonoid biosynthesis. Meanwhile, the up-regulated DEGs were primarily linked to Cyanoamino acid metabolism and Glucosinolate biosynthesis (Figure 2C). KEGG enrichment analysis of the up-regulated genes failed to identify the anthocyanin biosynthesis pathway as significantly enriched. Nevertheless, a number of key genes involved in anthocyanin synthesis and accumulation were detected. For instance, the DFR-encoded gene Ob0225613, the F3’H-encoded gene Ob0207454, and the F3OGT-encoded gene Ob0200734 all showed significant up-regulation in the S. oblata (Figure 2A,B; Table S6). Dihydroflavonol 4-reductase (DFR) catalyzes the reduction in dihydroflavonols to produce leucoanthocyanidins, the immediate precursors to colored anthocyanidins [45]. As a key gene in the early stage of anthocyanin biosynthesis, F3’H is responsible for catalyzing the conversion of dihydroflavonol to taxifolin [12,46]. F3OGT functions as a glycosyltransferase that specifically glycosylates the anthocyanidins cyanidin, delphinidin, and pelargonidin [47]. Consequently, we propose that the enhanced expression of genes for key rate-limiting enzymes in the anthocyanin biosynthetic pathway is a primary driver of anthocyanin accumulation and the subsequent purple coloration in S. oblata.

3.3. Key Regulatory Genes Controlling Purple Floral Color Development in S. oblata

To further identify the core genes regulating purple color formation in italic, we performed a combined analysis of the aforementioned transcriptome and metabolome data. First, we reconstructed the structural genes involved in the anthocyanin and flavonol biosynthesis pathways in S. oblata. A total of six genes participating in anthocyanin or quercetin biosynthesis were found to be significantly differentially expressed. Among them, three genes encoding DFR (Ob0225613, Ob0237950, and Ob0228095) and one gene encoding F3’H (Ob0207454) were upregulated in S. oblata (Figure 3), which may have accelerated the anthocyanin synthesis rate. However, two genes encoding F3H (Ob0224984 and Ob0225013) were downregulated in S. oblata (Figure 3). This may represent a feedback regulatory mechanism to prevent potential damage to other biological processes caused by the excessive accumulation of anthocyanins [48]. To validate the transcriptome data, we randomly selected three upregulated genes from purple lilac for expression analysis by qRT-PCR. The expression patterns of these genes were consistent with the RNA-seq results. All three genes showed significantly higher expression in purple lilac compared to the white variety. This was particularly pronounced for the DFR-encoding gene Ob0225613, which exhibited a 37-fold upregulation. In contrast, the other two genes, Ob0237950 and Ob0207454, were upregulated by less than 2-fold (Figure S2). Thus, it is plausible that these genes encoding rate-limiting enzymes function as positive regulators, accelerating the anthocyanin biosynthetic pathway.
Transcription factors (TFs) are vital for regulating anthocyanin biosynthesis and metabolism. Notably, the MBW protein complex (comprising MYB, bHLH, and WD40) is known for its extensive and well-defined role in the regulation of flavonoid biosynthesis [49,50]. In this study, we annotated the genes expressed in lilac floral organs using the plantdb database, identifying a total of 2756 TFs. Within this set, we found 86 MYB, 245 bHLH, and 234 WD40 genes that constitute the MBW complex related to anthocyanin synthesis (Supplement Table S7). There were 14 MBW complex members that differentially expressed between purple and white lilacs. This group comprised 4 bHLHs (Ob0218756, Ob0201934, Ob0251276, Ob0217230), 6 MYBs (Ob0214590, Ob0232639, Ob0233021, Ob0210054, Ob0203033, Ob0232739), and 4 WD40s (Ob0224708, Ob0210825, Ob0214386, Ob0227194). Intriguingly, while the bHLH-encoding gene Ob0217230 was upregulated in white lilac, the other 13 transcription factors were all highly expressed in purple lilac (Figure 3). Then quantitative validation was performed to detect the expression of the 14 genes in lilac. The results for seven genes (Ob0224708/ObWPA, Ob0214386, Ob0232639, Ob0233021, Ob0232739, Ob0218756 and Ob0201934) were consistent with the transcriptome data, confirming their upregulation in purple lilac. This was particularly striking for ObWPA, whose expression in purple lilac exceeded that in white lilac by more than 700-fold (Figure S3). The downregulation of Ob0217230 in purple lilac was also confirmed (Figure S3). In contrast, five other genes (Ob0210825, Ob0227194, Ob0214590, Ob0210054 and Ob0203033) exhibited no significant differential expression between the two varieties (Figure S3). Unexpectedly, the expression of Ob0251276 contradicted the transcriptome data, showing an opposite trend (Figure S3). Taken together, these findings suggest that the significantly upregulated rate-limiting enzyme-coding genes and transcription factors in S. oblata play a crucial role in the anthocyanin biosynthesis pathway underlying flower coloration.

3.4. Comparative Analysis of Chromatin Accessibility in the Inflorescences of White and Purple Lilac

Gene transcription is contingent upon the remodeling of chromatin into an accessible state, forming Open Chromatin Regions (OCRs), and these OCRs serve as the essential prerequisite, providing the physical access for transcription factors to bind their target cis-acting elements and thereby regulate gene expression [51,52,53]. Assay for Transposase-Accessible Chromatin using sequencing (ATAC-seq) has emerged as a pivotal technology for mapping these accessible regions across the entire genome, enabling the prediction of critical gene regulatory information [1,54,55]. To delineate the chromatin accessibility landscape in the floral organs of purple and white lilacs, and to further refine the list of candidate genes responsible for purple pigmentation, we conducted ATAC-seq on floral organs harvested from the P1 (purple lilac) and W1 (white lilac) stages.
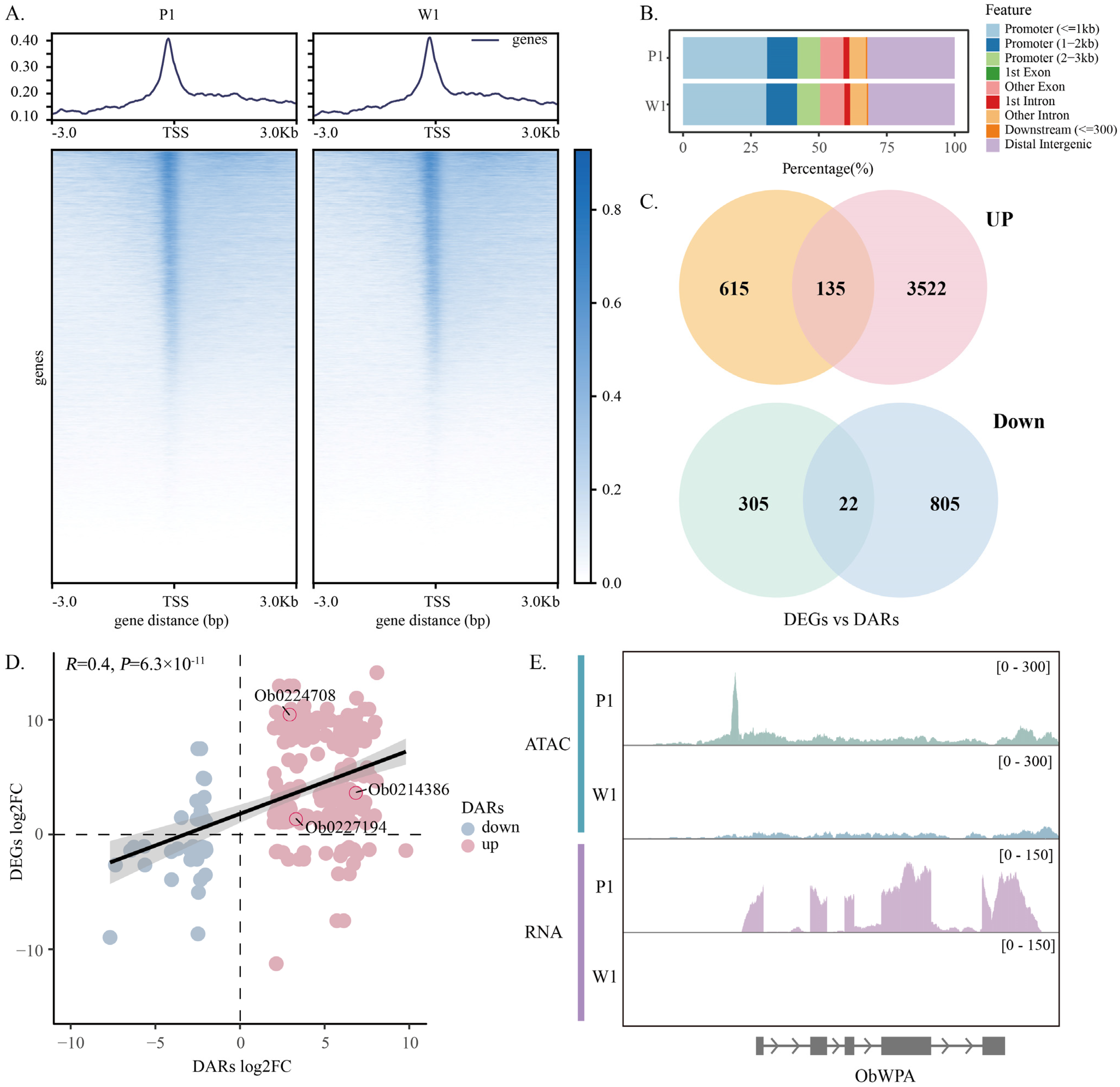
The ATAC-seq data from S. oblata (purple lilac) and S. oblata var. alba (white lilac) were aligned to the reference genome, achieving a mapping rate of over 80% (Table S8). Furthermore, principal component analysis (PCA) revealed distinct clustering among the samples, with the first two principal components (PCs) explaining 87% of the total variance in the ATAC-seq data (82% for PC1 and 5% for PC2; Figure S4). These results indicate the high quality and reliability of both the sampling and the sequencing data. Furthermore, the high quality of the ATAC data was evidenced by FRiP values all exceeding 30% (Table S9), confirming their suitability for subsequent analysis. We identified 78,090 and 79,864 open chromatin regions (OCRs) in S. oblata and S. oblata var. alba (Tables S10 and S11), respectively. These OCRs exhibited similar distribution patterns in both species, showing significant enrichment near transcription start sites (TSS) (Figure 4A). To further characterize the distribution of OCRs relative to TSS, we partitioned the genome into distinct functional regions: promoters, gene bodies (comprising 5′ UTRs, 3′ UTRs, exons, and introns), regions downstream of gene bodies, and distal intergenic regions. The analysis revealed that the vast majority (>80%) of OCRs resided within known regulatory elements, such as promoters and distal intergenic regions. In contrast, less than 20% of OCRs were mapped to exons (Figure 4B). Considering that an exon of one gene can function as a regulatory region for another gene, the actual proportion of DAR enrichment in these coding regions is even smaller.
Using the Differential Binding Analysis of ChIP-Seq Peak Data (DiffBind), we identified differentially open chromatin regions (OCRs) between purple lilac and white lilac. Compared to S. oblata var. alba, S. oblata exhibited 4210 regions with increased chromatin accessibility and 931 regions with decreased accessibility (Tables S12 and S13). After aligning them to the lilac reference genome and performing functional annotation, we found that they corresponded to 3522 and 805 genes, respectively (Figure 4C). Among the 3522 genes with increased chromatin accessibility, 135 were upregulated and 16 were downregulated at the expression level. Similarly, of the 805 genes with decreased accessibility, 22 showed downregulation and 10 showed upregulation (Figure 4C and Figure S5). Chromatin accessibility is often closely correlated with gene expression [56]. We performed a correlation analysis between genes exhibiting differential accessibility and their corresponding expression levels. The results revealed a significant positive correlation between the ATAC-Seq signal intensity and the expression levels of these genes (Figure 4D and Figure S6). Therefore, in order to further screen the key genes or transcription factors in the anthocyanin synthesis pathway of lilac, we focused on the MBW complex family members as well as the genes on the anthocyanin synthesis pathway with upregulated gene expression and increased chromatin accessibility, thereby identifying three WD40 genes (Ob0214386, Ob0224708 and Ob0227194). Further analysis revealed a highly significant DARs peak associated with ObWPA, a gene exhibiting over 700-fold up-regulation in purple lilac (Figure S3). This peak is a 151 bp sequence located -312 bp upstream of the TSS (Figure 4E). These findings suggest that the up-DARs within the ObWPA promoter region create a permissive chromatin architecture that facilitates its high-level transcription in purple lilac. This elevated expression of ObWPA is, in turn, likely responsible for the increased accumulation of anthocyanins.

3.5. ObWPA Confers the Purple Coloration to Lilac Inflorescences by Promoting the Accumulation of Specific Anthocyanins

Based on a compelling association signal linking ObWPA to purple coloration in S. oblata, which emerged from our multi-omics analysis, we sought to experimentally verify its biological function. An analysis of the tissue-specific expression profile of ObWPA revealed its predominant expression in the inflorescence, with levels approximately 11-fold greater than those in the leaves, the tissue of minimal expression (Figure S7). This pronounced enrichment within the inflorescence implies a specific, likely critical, role for ObWPA in this floral organ.
To functionally validate ObWPA, we employed VIGS to knock down its expression in unopened lilac buds. Confirmation via qRT-PCR showed a significant reduction in ObWPA transcripts in the treated inflorescences, establishing them as our positive samples (VIGS-ObWPA) (Figure 5B). Following a 5-day hydroponic period to allow full blooming, a striking visual phenotype emerged: the VIGS-ObWPA inflorescences displayed a substantial loss of purple pigmentation, with many transitioning almost completely to white. This was in stark contrast to the control group, which retained its vibrant purple color throughout the same developmental stage (Figure 5A). To investigate the metabolic changes responsible for the loss of purple color following ObWPA knockdown, we performed targeted anthocyanin metabolomics on both VIGS-ObWPA and control (CK) samples. Differential metabolite analysis revealed that, compared to the CK group, the VIGS-ObWPA group exhibited 5 upregulated and 11 downregulated metabolites. The 11 downregulated metabolites were identified as Cyanidin-3-(6-O-p-coumaroyl)-glucoside, Cyanidin chloride, Cyanidin-3,5-O-diglucoside, Petunidin-3-O-glucoside, Quercetin-3-O-glucoside, Rutin, Pelargonidin, Cyanidin-3-O-rutinoside, Dihydrokaempferol, Petunidin chloride, and Malvidin (Figure 5D). Initially, we identified 27 upregulated metabolites in the P1 stage of purple lilac compared to the W1 stage of white lilac, all of which are potential contributors to the purple coloration (Table S2).
To further strengthen the evidence for ObWPA’s role in regulating anthocyanin synthesis and to eliminate confounding effects from developmental stage differences or in vitro culture conditions, we performed an intersection analysis. This analysis compared the 11 metabolites downregulated in VIGS-ObWPA inflorescences with the 26 metabolites upregulated in wild-type purple lilac. The intersection revealed a common set of six anthocyanin-related compounds (Figure 5C). In summary, these findings indicate that ObWPA likely confers the deep purple characteristic of lilac flowers by positively regulating the synthesis and accumulation of Cyanidin-3-(6-O-p-caffeoyl)-glucoside, Cyanidin Chloride, Pelargonidin, Cyanidin-3-O-rutinoside, Dihydrokaempferol, and Petunidin Chloride.

4. Discussion

Flower color is one of the most valuable traits of horticultural plants, and its underlying mechanism has consistently been a major focus of fundamental horticultural research. Despite the extensive body of research on the formation of flower color, the specific mechanisms in the S. oblata remain poorly understood. This gap in knowledge has, to a certain extent, hindered breeding efforts aimed at improving flower color in lilacs. Our metabolomic profiling of lilac flowers at their deepest purple stage (P1) revealed the significant enrichment of 27 anthocyanin metabolites, such as Delphinidin, delphinidin-3-O-rutinoside, and cyanidin-3-O-rutinoside (Table S2). A striking finding was the remarkable 374.2-fold increase in Delphinidin abundance relative to the white lilac. Furthermore, three specific anthocyanins—Petunidin-3-O-rutinoside, Petunidin-3-O-(6-O-p-coumaroyl)-glucoside, and Malvidin-3-O-sambubioside-5-O-glucoside—were found to be unique to the purple-flowered variety, remaining undetected in the white lilac (Figure 1C,D; Table S2). Previous reports have found that delphinidin-3-O-rutinoside and cyanidin-3-O-rutinoside are the main metabolites of the coloration of Lilac, and their accumulation levels are positively correlated with the depth color of petals [3]. The results of both studies have shown that delphinidin-3-O-rutinoside and cyanidin-3-O-rutinoside are important metabolites in the formation of the purple petals. The difference is that our research has found that in addition to these two substances, there are 25 other substances that may be related to the formation of the purple petal, especially the three unique substances in S. oblata (Figure 1C). However, eight anthocyanins showed differential accumulation in the petals of purple versus white Dendrobium nobile. In particular, delphinidin-3-O-rutinoside-7-O-glucoside was far more abundant in purple petals compared to the white [57]. Furthermore, during the petal color transition from purple to white in Brunfelsia calycina, the levels of nine anthocyanins decreased, including Delphinidin-3-O-caffeoylrutinoside-5-O-glucoside, Malvidin-3-O-feruloylrutinoside-5-O-glucoside, and Petunidin-3-O-coumaroylrutinoside-5-O-glucoside and so on [58]. Delphinidin and cyanidin are widely recognized as the core anthocyanins responsible for the formation of purple pigmentation in plants [59,60]. Consequently, the specific types and accumulation levels of anthocyanins are considered the primary determinants of purple coloration. However, the specific anthocyanin profiles underlying this color can vary significantly across different plant species. In lilacs, for instance, malvidin has also been implicated in the development of purple color, in addition to delphinidin and cyanidin. Furthermore, it should be noted that most anthocyanins are closely related to the coloring of plants and the pH of the intracellular environment. For example, Cyanidin appears red at a pH of 7-8, but turns blue at higher pH levels [61]. Therefore, when studying the metabolic basis of the formation of the color of lilac flowers, the influence of factors such as pH in the cellular environment also needs to be considered. This is an important direction for future research on the mechanism of the formation of the color of lilac flowers.
ATAC-seq is a high-throughput technique for mapping chromatin accessibility and transcription factor binding site [34,56]. Numerous studies have leveraged ATAC-seq in conjunction with other omics analyses to decipher the spatiotemporal landscape of chromatin accessibility across a wide range of plant tissues, exerting a profound impact on the functional characterization of plants. For instance, by employing ATAC-seq and CUT&Tag to map the transcriptional and chromatin dynamics during early regeneration from the scutellum of immature embryos in the wheat variety ‘Fielder’, researchers discovered that TaDOF5.6 and TaDOF3.4 act as positive regulators to boost genetic transformation efficiency in different wheat varieties [62]. A study combining ATAC-seq and RNA-seq not only identified four RSV-interacting transcription factors in rice but also provided the first epigenomic landscape of rice under Rice Stripe Virus (RSV) infection [5]. In addition, one report integrated analysis of ATAC-seq and RNA-seq identified 735 differentially expressed genes whose promoter accessibility changes during early leaf development, including 87 transcription factors, providing key candidates for dissecting the regulatory mechanisms of photosynthetic tissue formation [63]. However, the chromatin accessibility features underlying S. oblata flower color formation remain poorly understood. In our study, we performed ATAC-seq analysis on lilacs floral organs, revealing a large number of differentially accessible chromatin regions (DARs) between purple and white varieties. Compared to white lilac, we identified 4210 up-DARs and 931 down-DARs in the inflorescences of purple lilac (Tables S12 and S13), and they corresponded to 3522 and 805 genes, respectively (Figure 4C). Furthermore, through an integrated analysis of ATAC-seq and RNA-seq, we identified 157 genes in lilac whose expression levels were consistent with their DARs (Figure 4C and Figure S5). Although the number of genes we identified is relatively small compared to other species, potentially due to species-specific differences and the physiological state of the materials [62,63]. Nevertheless, our work provides a valuable dataset and a foundational template for future investigations into the spatial chromatin accessibility features of lilac flowers.
Through further analysis, we identified numerous transcription factor (TF) members, including those from the WD40, bHLH, and MYB families, that are potentially involved in the anthocyanin biosynthesis of purple lilac (Figure 3 and Figure S3). Notably, one WD40 member, ObWPA, appears to be deeply involved in regulating purple pigmentation. This is supported by the presence of a highly significant DAR in a 151 bp fragment located -312 bp upstream of its TSS (Figure 4E). Furthermore, ObWPA exhibits over 700-fold up-regulation in purple lilac compared with white lilac (Figure S3). The importance of WD40 proteins in anthocyanin biosynthesis and flower color development is well-established [26,64,65]. This is exemplified by OsTTG1 in rice, which promotes anthocyanin synthesis through protein interactions with Kala4, OsC1, OsDFR, and Rc [64], and also by its ability to enhance accumulation in a CBF-dependent manner [66]. A parallel mechanism is observed in hydrangea, where HmWDR68 facilitates blue flower development by boosting delphinidin-3-O-glucoside content [65]. Given this substantial evidence, we can logically deduce that ObWPA is a significant contributor to the development of the purple hue in lilac petals. As expected, when the expression of ObWPA was knocked down via VIGS technology, the petals of VIGS-ObWPA plants exhibited a color shift from purple to white (Figure 5A), accompanied by a significant down-regulation in the content of 11 anthocyanins (Figure 5D). Furthermore, further investigation demonstrated that ObWPA exerts a positive effect on the biosynthesis of at least six metabolites, including Cyanidin-3-(6-O-p-caffeoyl)-glucoside, Cyanidin Chloride, Pelargonidin, Cyanidin-3-O-rutinoside, Dihydrokaempferol, and Petunidin Chloride (Figure 5C). Compared to previously reported WD40 members that regulate anthocyanin synthesis [46,64,65], ObWPA exhibits remarkable functional potency, as evidenced by its ability to completely reverse petal color upon knockdown. Furthermore, it regulates a broader spectrum of anthocyanins, potentially up to eleven types, while HmWDR68 is involved in the synthesis of merely a single anthocyanin [65]. It is essential for future studies to investigate the transcriptional regulatory mechanism through which ObWPA controls anthocyanin synthesis. Furthermore, this knowledge should be applied to breeding programs aimed at improving lilac flower coloration.

5. Conclusions

This study, through multi-omics analysis, reveals that an important WD40 transcription factor, ObWPA, is an important regulator controlling anthocyanin synthesis and purple flower formation in S. oblata. Compared to white lilacs, the promoter region of ObWPA in purple lilac exhibits higher chromatin accessibility, which likely leads to its significant upregulation, thereby promoting the specific accumulation of substantial anthocyanins, such as petunidin and cyanidin. Furthermore, knocking down ObWPA via VIGS resulted in a distinct color shift from purple to white in the flowers, accompanied by a significant decrease in anthocyanin content, confirming its indispensable role in floral color determination. Therefore, ObWPA holds a significant potential for application in lilac flower color improvement and genetic breeding.

Supplementary Materials

The following supporting information can be downloaded at: https://www.mdpi.com/article/10.3390/f16101532/s1, Figure S1: The clustering situation of anthocyanin metabolites in the 6 samples. (A,B) PCA result and OPLS-DA scores of 6 samples based on flavonoid abundances. The percentages shown on the axes of the PCA plot represent the proportion of total variance explained by each principal component (PC); Figure S2: The expression levels of the regulatory genes Ob0225613, Ob0237950 and Ob0207454 involved in the anthocyanin synthesis pathway were detected in the floral organs of S. oblata (P1) and S. oblata var. alba (W1) using qRT-PCR. Error bars represent SD values (n ≥ 3). Asterisks indicate statistically significant differences (two-sided Student’s t test, * p < 0.05, ** 0.05 < p < 0.01, *** p < 0.001); Figure S3: Detection of expression levels of MYB, bHLH, and WD40 family members in the floral organs of S. oblata (P1) and S. oblata var. alba (W1) using qRT-PCR. Error bars represent SD values (n ≥ 3). Asterisks indicate statistically significant differences (two-sided Student’s t test, * p < 0.05, ** 0.05 < p < 0.01, *** p < 0.001); Figure S4: PCA plot and clustering heatmap with ATAC-seq of 6 samples; Figure S5: Venn diagram of the overlap gene numbers between DARs-associated genes in promoter regions identified by ATAC-seq and DEGs identified by RNA-seq; Figure S6: Heatmap showing relative accessibility in ATAC-seq peaks and the relative transcript abundances of DARs-associated genes in promoter regions; Figure S7: The tissue-specific expression profile of ObWPA in S. oblata. Error bars represent SD values (n ≥ 3). Different letters above bars indicate significant differences (p < 0.05) according to one-way ANOVA followed by Duncan’s test; Table S1: Summary of 110 anthocyanin metabolites in Syringa oblata and Syringa oblata var. alba; Table S2: Differential anthocyanin metabolites between S. oblata and S. oblata var. alba; Table S3: Summary of RNA-Seq data sets; Table S4: Mapping ratios of RNA-seq sequences; Table S5: Gene expression of S. oblata and S. oblata var. alba; Table S6: Summary of differential gene expression between S. oblata and S. oblata var. alba; Table S7: Genelist of MYB\bHLH\WD40 family; Table S8: Sequencing data summary of ATAC-seq of S. oblata and S. oblata var. alba; Table S9: FRiP statistics of each sample; Table S10: Annotation of ATAC-seq peaks of S. oblata var. alba; Table S11: Annotation of ATAC-seq peaks of S. oblata; Table S12: Annotation of up-DARs; Table S13: Annotation of down-DARs; Table S14: List of primers used in the article.

Author Contributions

L.M., Y.M. and G.M. analyzed the data. L.Z., S.Z., H.W., G.L. and W.Z. performed the experiments for this study, and S.T., W.Y. and J.Z. wrote and revised the manuscript. All authors have read and agreed to the published version of the manuscript.

Funding

This research was funded by the Science and Technology Department of Qinghai Province (2023-NK-138).

Data Availability Statement

The data that support the findings of this study are available from the corresponding author upon reasonable request. The raw sequencing data (or omics data) have been deposited in the National Genomics Data Center (NGDC; https://bigd.big.ac.cn/bioproject, accessed on 17 August 2025) with the BioProject accession number CRA029078 and are publicly accessible.

Conflicts of Interest

The authors declare no conflicts of interest.

References

  1. Wang, Y.; Lu, L.; Li, J.; Li, H.; You, Y.; Zang, S.; Zhang, Y.; Ye, J.; Lv, Z.; Zhang, Z.; et al. A chromosome-level genome of Syringa oblata provides new insights into chromosome formation in Oleaceae and evolutionary history of lilacs. Plant J. 2022, 111, 836–848. [Google Scholar] [CrossRef]
  2. Yan, Y.; O, W.; Zhao, X.; Ye, X.; Zhang, C.; Hao, J.; He, J.; Zhu, X.; Xu, H.; Yang, X. Effect of essential oil of Syringa pinnatifolia Hemsl. var. alashanensis on ischemia of myocardium, hypoxia and platelet aggregation. J. Ethnopharmacol. 2010, 131, 248–255. [Google Scholar] [CrossRef] [PubMed]
  3. Ma, B.; Wu, J.; Shi, T.L.; Yang, Y.Y.; Wang, W.B.; Zheng, Y.; Su, S.C.; Yao, Y.C.; Xue, W.B.; Porth, I.; et al. Lilac (Syringa oblata) genome provides insights into its evolution and molecular mechanism of petal color change. Commun. Biol. 2022, 5, 686. [Google Scholar] [CrossRef] [PubMed]
  4. Guo, L.; Wang, Y.; da Silva, J.A.T.; Fan, Y.; Yu, X. Transcriptome and chemical analysis reveal putative genes involved in flower color change in Paeonia ‘Coral Sunset’. Plant Physiol. Biochem. 2019, 138, 130–139. [Google Scholar] [CrossRef] [PubMed]
  5. Li, M.; Li, J.; Zhang, Y.; Zhai, Y.; Chen, Y.; Lin, L.; Peng, J.; Zheng, H.; Chen, J.; Yan, F.; et al. Integrated ATAC-seq and RNA-seq data analysis identifies transcription factors related to rice stripe virus infection in Oryza sativa. Mol. Plant Pathol. 2024, 25, e13446. [Google Scholar] [CrossRef]
  6. Klemm, S.L.; Shipony, Z.; Greenleaf, W.J. Chromatin accessibility and the regulatory epigenome. Nat. Rev. Genet. 2019, 20, 207–220. [Google Scholar] [CrossRef]
  7. Wang, S.; He, J.; Deng, M.; Wang, C.; Wang, R.; Yan, J.; Luo, M.; Ma, F.; Guan, Q.; Xu, J. Integrating ATAC-seq and RNA-seq Reveals the Dynamics of Chromatin Accessibility and Gene Expression in Apple Response to Drought. Int. J. Mol. Sci. 2022, 23, 11191. [Google Scholar]
  8. Yang, Q.; Zheng, Y.; Li, X. Integrative RNA-seq and ATAC-seq analysis unveils antioxidant defense mechanisms in salt-tolerant rice variety Pokkali. BMC Plant Biol. 2025, 25, 364. [Google Scholar] [CrossRef]
  9. Shen, L.; Qi, Z.; Ai, Y.; Zhang, J.; Chao, Y.; Han, L.; Xu, L. Integration of ATAC-seq and RNA-seq reveals the dynamics of chromatin accessibility and gene expression in zoysiagrass response to drought. Plant Cell Rep. 2025, 44, 92. [Google Scholar] [CrossRef]
  10. Guo, M.; Yang, F.; Zhu, L.; Wang, L.; Li, Z.; Qi, Z.; Fotopoulos, V.; Yu, J.; Zhou, J. Loss of cold tolerance is conferred by absence of the WRKY34 promoter fragment during tomato evolution. Nat. Commun. 2024, 15, 6667. [Google Scholar] [CrossRef]
  11. Kerio, L.C.; Wachira, F.N.; Wanyoko, J.K.; Rotich, M.K. Characterization of anthocyanins in Kenyan teas: Extraction and identification. Food Chem. 2012, 131, 31–38. [Google Scholar] [CrossRef]
  12. Yang, X.; Wang, J.; Xia, X.; Zhang, Z.; He, J.; Nong, B.; Luo, T.; Feng, R.; Wu, Y.; Pan, Y.; et al. OsTTG1, a WD40 repeat gene, regulates anthocyanin biosynthesis in rice. Plant J. 2021, 107, 198–214. [Google Scholar] [CrossRef] [PubMed]
  13. Tanaka, Y.; Brugliera, F.; Chandler, S. Recent progress of flower colour modification by biotechnology. Int. J. Mol. Sci. 2009, 10, 5350–5369. [Google Scholar] [CrossRef] [PubMed]
  14. Sunil, L.; Shetty, N.P. Biosynthesis and regulation of anthocyanin pathway genes. Appl. Microbiol. Biotechnol. 2022, 106, 1783–1798. [Google Scholar] [CrossRef]
  15. Sparvoli, F.; Martin, C.; Scienza, A.; Gavazzi, G.; Tonelli, C. Cloning and molecular analysis of structural genes involved in flavonoid and stilbene biosynthesis in grape (Vitis vinifera L.). Plant Mol. Biol. 1994, 24, 743–755. [Google Scholar] [CrossRef]
  16. Tanaka, Y.; Ohmiya, A. Seeing is believing: Engineering anthocyanin and carotenoid biosynthetic pathways. Curr. Opin. Biotechnol. 2008, 19, 190–197. [Google Scholar] [CrossRef]
  17. Zhang, Y.; Hu, W.; Peng, X.; Sun, B.; Wang, X.; Tang, H. Characterization of anthocyanin and proanthocyanidin biosynthesis in two strawberry genotypes during fruit development in response to different light qualities. J. Photochem. Photobiol. B 2018, 186, 225–231. [Google Scholar] [CrossRef]
  18. Li, P.; Chen, B.; Zhang, G.; Chen, L.; Dong, Q.; Wen, J.; Mysore, K.S.; Zhao, J. Regulation of anthocyanin and proanthocyanidin biosynthesis by Medicago truncatula bHLH transcription factor MtTT8. New Phytol. 2016, 210, 905–921. [Google Scholar] [CrossRef]
  19. Shin, D.H.; Choi, M.; Kim, K.; Bang, G.; Cho, M.; Choi, S.-B.; Choi, G.; Park, Y.-I. HY5 regulates anthocyanin biosynthesis by inducing the transcriptional activation of the MYB75/PAP1 transcription factor in Arabidopsis. FEBS Lett. 2013, 587, 1543–1547. [Google Scholar] [CrossRef]
  20. Zhou, H.; Lin-Wang, K.; Wang, F.; Espley, R.V.; Ren, F.; Zhao, J.; Ogutu, C.; He, H.; Jiang, Q.; Allan, A.C.; et al. Activator-type R2R3-MYB genes induce a repressor-type R2R3-MYB gene to balance anthocyanin and proanthocyanidin accumulation. New Phytol. 2019, 221, 1919–1934. [Google Scholar] [CrossRef]
  21. Lepiniec, L.; Debeaujon, I.; Routaboul, J.-M.; Baudry, A.; Pourcel, L.; Nesi, N.; Caboche, M. Genetics and biochemistry of seed flavonoids. Annu. Rev. Plant Biol. 2006, 57, 405–430. [Google Scholar] [CrossRef] [PubMed]
  22. Cominelli, E.; Gusmaroli, G.; Allegra, D.; Galbiati, M.; Wade, H.K.; Jenkins, G.I.; Tonelli, C. Expression analysis of anthocyanin regulatory genes in response to different light qualities in Arabidopsis thaliana. J. Plant Physiol. 2008, 165, 886–894. [Google Scholar] [CrossRef] [PubMed]
  23. Ilk, N.; Ding, J.; Ihnatowicz, A.; Koornneef, M.; Reymond, M. Natural variation for anthocyanin accumulation under high-light and low-temperature stress is attributable to the ENHANCER OF AG-4 2 (HUA2) locus in combination with PRODUCTION OF ANTHOCYANIN PIGMENT 1 (PAP1) and PAP2. New Phytol. 2015, 206, 422–435. [Google Scholar] [PubMed]
  24. Petroni, K.; Tonelli, C. Recent advances on the regulation of anthocyanin synthesis in reproductive organs. Plant Sci. 2011, 181, 219–229. [Google Scholar] [CrossRef]
  25. Espley, R.V.; Hellens, R.P.; Putterill, J.; Stevenson, D.E.; Kutty-Amma, S.; Allan, A.C. Red colouration in apple fruit is due to the activity of the MYB transcription factor, MdMYB10. Plant J. 2007, 49, 414–427. [Google Scholar] [CrossRef]
  26. Li, X.; Cao, L.; Jiao, B.; Yang, H.; Ma, C.; Liang, Y. The bHLH transcription factor AcB2 regulates anthocyanin biosynthesis in onion (Allium cepa L.). Hortic. Res. 2022, 9, uhac128. [Google Scholar] [CrossRef]
  27. Li, Z.; Han, Y.; Li, X.; Zhao, J.; Wang, N.; Wen, Y.; Li, T.; Su, H.; Gao, L.; Xia, T.; et al. The phosphorylation of a WD40-repeat protein negatively regulates flavonoid biosynthesis in Camellia sinensis under drought stress. Hortic. Res. 2024, 11, uhae136. [Google Scholar] [CrossRef]
  28. Tong, S.; Chen, N.; Wang, D.; Ai, F.; Liu, B.; Ren, L.; Chen, Y.; Zhang, J.; Lou, S.; Liu, H.; et al. The U-box E3 ubiquitin ligase PalPUB79 positively regulates ABA-dependent drought tolerance via ubiquitination of PalWRKY77 in Populus. Plant Biotechnol. J. 2021, 19, 2561–2575. [Google Scholar]
  29. Wang, W.; Chen, K.; Chen, N.; Gao, J.; Zhang, W.; Gong, J.; Tong, S.; Chen, Y.; Li, Y.; Feng, Y.; et al. Chromatin accessibility dynamics insight into crosstalk between regulatory landscapes in poplar responses to multiple treatments. Tree Physiol. 2023, 43, 1023–1041. [Google Scholar] [CrossRef]
  30. Kim, D.; Paggi, J.M.; Park, C.; Bennett, C.; Salzberg, S.L. Graph-based genome alignment and genotyping with HISAT2 and HISAT-genotype. Nat. Biotechnol. 2019, 37, 907–915. [Google Scholar] [CrossRef]
  31. Pertea, M.; Kim, D.; Pertea, G.M.; Leek, J.T.; Salzberg, S.L. Transcript-level expression analysis of RNA-seq experiments with HISAT, StringTie and Ballgown. Nat. Protoc. 2016, 11, 1650–1667. [Google Scholar] [CrossRef]
  32. Robinson, M.D.; McCarthy, D.J.; Smyth, G.K. edgeR: A Bioconductor package for differential expression analysis of digital gene expression data. Bioinformatics 2010, 26, 139–140. [Google Scholar] [CrossRef] [PubMed]
  33. Thévenot, E.A.; Roux, A.; Xu, Y.; Ezan, E.; Junot, C. Analysis of the Human Adult Urinary Metabolome Variations with Age, Body Mass Index, and Gender by Implementing a Comprehensive Workflow for Univariate and OPLS Statistical Analyses. J. Proteome Res. 2015, 14, 3322–3335. [Google Scholar] [CrossRef] [PubMed]
  34. Buenrostro, J.D.; Giresi, P.G.; Zaba, L.C.; Chang, H.Y.; Greenleaf, W.J. Transposition of native chromatin for fast and sensitive epigenomic profiling of open chromatin, DNA-binding proteins and nucleosome position. Nat. Methods 2013, 10, 1213–1218. [Google Scholar] [CrossRef] [PubMed]
  35. Langmead, B.; Salzberg, S.L. Fast gapped-read alignment with Bowtie 2. Nat. Methods 2012, 9, 357–359. [Google Scholar] [CrossRef]
  36. Li, H.; Handsaker, B.; Wysoker, A.; Fennell, T.; Ruan, J.; Homer, N.; Marth, G.; Abecasis, G.; Durbin, R. 1000 Genome Project Data Processing Subgroup. The Sequence Alignment/Map format and SAMtools. Bioinformatics 2009, 25, 2078–2079. [Google Scholar] [CrossRef]
  37. Ramírez, F.; Ryan, D.P.; Grüning, B.; Bhardwaj, V.; Kilpert, F.; Richter, A.S.; Heyne, S.; Dündar, F.; Manke, T. deepTools2: A next generation web server for deep-sequencing data analysis. Nucleic Acids Res. 2016, 44, W160–W165. [Google Scholar] [CrossRef]
  38. Thorvaldsdóttir, H.; Robinson, J.T.; Mesirov, J.P. Integrative Genomics Viewer (IGV): High-performance genomics data visualization and exploration. Brief. Bioinform. 2013, 14, 178–192. [Google Scholar] [CrossRef]
  39. Zhang, Y.; Liu, T.; Meyer, C.A.; Eeckhoute, J.; Johnson, D.S.; Bernstein, B.E.; Nusbaum, C.; Myers, R.M.; Brown, M.; Li, W.; et al. Model-based analysis of ChIP-Seq (MACS). Genome Biol. 2008, 9, R137. [Google Scholar] [CrossRef]
  40. Ross-Innes, C.S.; Stark, R.; Teschendorff, A.E.; Holmes, K.A.; Ali, H.R.; Dunning, M.J.; Brown, G.D.; Gojis, O.; Ellis, I.O.; Green, A.R.; et al. Differential oestrogen receptor binding is associated with clinical outcome in breast cancer. Nature 2012, 481, 389–393. [Google Scholar] [CrossRef]
  41. Yu, G.; Wang, L.G.; He, Q.Y. ChIPseeker: An R/Bioconductor package for ChIP peak annotation, comparison and visualization. Bioinformatics 2015, 31, 2382–2383. [Google Scholar] [CrossRef]
  42. Li, S.; Li, X.; Wang, X.; Chang, T.; Peng, Z.; Guan, C.; Guan, M. Flavonoid Synthesis-Related Genes Determine the Color of Flower Petals in Brassica napus L. Int. J. Mol. Sci. 2023, 24, 6472. [Google Scholar] [CrossRef] [PubMed]
  43. Tatsuzawa, F.; Tanikawa, N.; Nakayama, M. Red-purple flower color and delphinidin-type pigments in the flowers of Pueraria lobata (Leguminosae). Phytochemistry 2017, 137, 52–56. [Google Scholar] [CrossRef]
  44. Zan, W.; Wu, Q.; Dou, S.; Wang, Y.; Zhu, Z.; Xing, S.; Yu, Y. Analysis of flower color diversity revealed the co-regulation of cyanidin and peonidin in the red petals coloration of Rosa rugosa. Plant Physiol. Biochem. 2024, 216, 109126. [Google Scholar] [CrossRef] [PubMed]
  45. Beld, M.; Martin, C.; Huits, H.; Stuitje, A.R.; Gerats, A.G.M. Flavonoid synthesis in Petunia hybrida: Partial characterization of dihydroflavonol-4-reductase genes. Plant Mol. Biol. 1989, 13, 491–502. [Google Scholar] [CrossRef] [PubMed]
  46. Jiang, L.; Yue, M.; Liu, Y.; Zhang, N.; Lin, Y.; Zhang, Y.; Wang, Y.; Li, M.; Luo, Y.; Zhang, Y.; et al. A novel R2R3-MYB transcription factor FaMYB5 positively regulates anthocyanin and proanthocyanidin biosynthesis in cultivated strawberries (Fragaria  ×  ananassa). Plant Biotechnol. J. 2023, 21, 1140–1158. [Google Scholar] [CrossRef]
  47. Senthil-Kumar, M.; Govind, G.; Kang, L.; Mysore, K.S.; Udayakumar, M. Functional characterization of Nicotiana benthamiana homologs of peanut water deficit-induced genes by virus-induced gene silencing. Planta 2007, 225, 523–539. [Google Scholar] [CrossRef]
  48. Xing, M.; Xin, P.; Wang, Y.; Han, C.; Lei, C.; Huang, W.; Zhang, Y.; Zhang, X.; Cheng, K.; Zhang, X. A negative feedback regulatory module comprising R3-MYB repressor MYBL2 and R2R3-MYB activator PAP1 fine-tunes high light-induced anthocyanin biosynthesis in Arabidopsis. J. Exp. Bot. 2024, 75, 7381–7400. [Google Scholar] [CrossRef]
  49. Lloyd, A.; Brockman, A.; Aguirre, L.; Campbell, A.; Bean, A.; Cantero, A.; Gonzalez, A. Advances in the MYB-bHLH-WD Repeat (MBW) Pigment Regulatory Model: Addition of a WRKY Factor and Co-option of an Anthocyanin MYB for Betalain Regulation. Plant Cell Physiol. 2017, 58, 1431–1441. [Google Scholar] [CrossRef]
  50. Li, Y.; Lei, W.; Zhou, Z.; Li, Y.; Zhang, D.; Lin, H. Transcription factor GLK1 promotes anthocyanin biosynthesis via an MBW complex-dependent pathway in Arabidopsis thaliana. J. Integr. Plant Biol. 2023, 65, 1521–1535. [Google Scholar] [CrossRef]
  51. Yan, W.; Chen, D.; Schumacher, J.; Durantini, D.; Engelhorn, J.; Chen, M.; Carles, C.C.; Kaufmann, K. Dynamic control of enhancer activity drives stage-specific gene expression during flower morphogenesis. Nat. Commun. 2019, 10, 1705. [Google Scholar] [CrossRef]
  52. Maher, K.A.; Bajic, M.; Kajala, K.; Reynoso, M.; Pauluzzi, G.; West, D.A.; Zumstein, K.; Woodhouse, M.; Bubb, K.; Dorrity, M.W.; et al. Profiling of Accessible Chromatin Regions across Multiple Plant Species and Cell Types Reveals Common Gene Regulatory Principles and New Control Modules. Plant Cell. 2018, 30, 15–36. [Google Scholar] [CrossRef]
  53. Han, J.; Wang, P.; Wang, Q.; Lin, Q.; Chen, Z.; Yu, G.; Miao, C.; Dao, Y.; Wu, R.; Schnable, J.C.; et al. Genome-Wide Characterization of DNase I-Hypersensitive Sites and Cold Response Regulatory Landscapes in Grasses. Plant Cell. 2020, 32, 2457–2473. [Google Scholar] [CrossRef] [PubMed]
  54. Hendelman, A.; Zebell, S.; Rodriguez-Leal, D.; Dukler, N.; Robitaille, G.; Wu, X.; Kostyun, J.; Tal, L.; Wang, P.; Bartlett, M.E.; et al. Conserved pleiotropy of an ancient plant homeobox gene uncovered by cis-regulatory dissection. Cell 2021, 184, 1724–1739. [Google Scholar] [CrossRef]
  55. Swinnen, G.; Goossens, A.; Pauwels, L. Lessons from Domestication: Targeting Cis-Regulatory Elements for Crop Improvement. Trends Plant Sci. 2016, 21, 506–515. [Google Scholar] [CrossRef] [PubMed]
  56. Bajic, M.; Maher, K.A.; Deal, R.B. Identification of Open Chromatin Regions in Plant Genomes Using ATAC-Seq. Methods Mol. Biol. 2018, 1675, 183–201. [Google Scholar] [PubMed]
  57. Qiu, Y.; Cai, C.; Mo, X.; Zhao, X.; Wu, L.; Liu, F.; Li, R.; Liu, C.; Chen, J.; Tian, M. Transcriptome and metabolome analysis reveals the effect of flavonoids on flower color variation in Dendrobium nobile Lindl. Front. Plant Sci. 2023, 14, 1220507. [Google Scholar] [CrossRef]
  58. Bar-Akiva, A.; Ovadia, R.; Rogachev, I.; Bar-Or, C.; Bar, E.; Freiman, Z.; Nissim-Levi, A.; Gollop, N.; Lewinsohn, E.; Aharoni, A.; et al. Metabolic networking in Brunfelsia calycina petals after flower opening. J. Exp. Bot. 2010, 61, 1393–1403. [Google Scholar] [CrossRef]
  59. Sun, L.; Gao, W.; Zhang, M.; Li, C.; Wang, A.G.; Su, Y.; Ji, T. Composition and antioxidant activity of the anthocyanins of the fruit of Berberis heteropoda Schrenk. Molecules 2014, 19, 19078–19096. [Google Scholar] [CrossRef]
  60. Hao, P.; Liu, H.; Lin, B.; Ren, Y.; Huang, L.; Jiang, L.; Hua, S. BnaA03.ANS Identified by Metabolomics and RNA-seq Partly Played Irreplaceable Role in Pigmentation of Red Rapeseed (Brassica napus) Petal. Front. Plant Sci. 2022, 13, 940765. [Google Scholar] [CrossRef]
  61. Khoo, H.E.; Azlan, A.; Tang, S.T.; Lim, S.M. Anthocyanidins and anthocyanins: Colored pigments as food, pharmaceutical ingredients, and the potential health benefits. Food Nutr. Res. 2017, 61, 1361779. [Google Scholar] [CrossRef]
  62. Liu, X.; Bie, X.M.; Lin, X.; Li, M.; Wang, H.; Zhang, X.; Yang, Y.; Zhang, C.; Zhang, X.S.; Xiao, J. Uncovering the transcriptional regulatory network involved in boosting wheat regeneration and transformation. Nat. Plants 2023, 9, 908–925. [Google Scholar] [CrossRef]
  63. Zhang, S.Y.; Zhao, B.G.; Shen, Z.; Mei, Y.C.; Li, G.; Dong, F.Q.; Zhang, J.; Chao, Q.; Wang, B.C. Integrating ATAC-seq and RNA-seq to identify differentially expressed genes with chromatin-accessible changes during photosynthetic establishment in Populus leaves. Plant Mol. Biol. 2023, 113, 59–74. [Google Scholar] [CrossRef]
  64. Yan, H.; Pei, X.; Zhang, H.; Li, X.; Zhang, X.; Zhao, M.; Chiang, V.L.; Sederoff, R.R.; Zhao, X. MYB-Mediated Regulation of Anthocyanin Biosynthesis. Int. J. Mol. Sci. 2021, 22, 3103. [Google Scholar] [CrossRef]
  65. Gong, J.; Wang, Y.; Xue, C.; Wu, L.; Sheng, S.; Wang, M.; Peng, J.; Cao, S. Regulation of blue infertile flower pigmentation by WD40 transcription factor HmWDR68 in Hydrangea macrophylla ‘forever summer’. Mol. Biol. Rep. 2024, 51, 328. [Google Scholar] [CrossRef]
  66. Zhu, C.; Yang, X.; Chen, W.; Xia, X.; Zhang, Z.; Qing, D.; Nong, B.; Li, J.; Liang, S.; Luo, S.; et al. WD40 protein OsTTG1 promotes anthocyanin accumulation and CBF transcription factor-dependent pathways for rice cold tolerance. Plant Physiol. 2024, 197, kiae604. [Google Scholar] [CrossRef]
Figure 1. Anthocyanin metabolomic profiling of S. oblata (P1) and S. oblata var. alba (W1). (A) Overview of the 62 metabolites identified in the inflorescences, categorized as 14 cyanidins, 9 peonidins, 8 malvidins, 7 petunidins, 7 delphinidins, 5 pelargonidins, 3 procyanidins, and 9 other flavonoids. (B) Venn diagram illustrating the distribution of metabolites between the P1 and W1 groups. (C) Summary of the 46 differentially accumulated metabolites (DAMs) identified in P1 relative to W1, with 26 and 21 metabolites showing higher and lower accumulation, respectively. The color gradient indicates the Z-score of the metabolite content values. (D) Volcano plot visualizing the log2 (fold-change) and statistical significance of all DAMs between P1 and W1.
Figure 1. Anthocyanin metabolomic profiling of S. oblata (P1) and S. oblata var. alba (W1). (A) Overview of the 62 metabolites identified in the inflorescences, categorized as 14 cyanidins, 9 peonidins, 8 malvidins, 7 petunidins, 7 delphinidins, 5 pelargonidins, 3 procyanidins, and 9 other flavonoids. (B) Venn diagram illustrating the distribution of metabolites between the P1 and W1 groups. (C) Summary of the 46 differentially accumulated metabolites (DAMs) identified in P1 relative to W1, with 26 and 21 metabolites showing higher and lower accumulation, respectively. The color gradient indicates the Z-score of the metabolite content values. (D) Volcano plot visualizing the log2 (fold-change) and statistical significance of all DAMs between P1 and W1.
Forests 16 01532 g001
Figure 2. RNA-seq profiling of S. oblata (P1) and S. oblata var. alba (W1). (A) Volcano plot visualizing differentially expressed genes (DEGs) between P1 and W1. (B) Heatmap showing the expression patterns of DEGs between P1 and W1. The color gradient indicates the Z-score of the FPKM values. (C) The bar chart illustrates the KEGG enrichment analysis of differentially expressed genes (DEGs).
Figure 2. RNA-seq profiling of S. oblata (P1) and S. oblata var. alba (W1). (A) Volcano plot visualizing differentially expressed genes (DEGs) between P1 and W1. (B) Heatmap showing the expression patterns of DEGs between P1 and W1. The color gradient indicates the Z-score of the FPKM values. (C) The bar chart illustrates the KEGG enrichment analysis of differentially expressed genes (DEGs).
Forests 16 01532 g002
Figure 3. Expression profiles of DEGs involved in the anthocyanin biosynthesis pathway in S. oblata compared to S. oblata var. alba inflorescences. Expression levels are indicated by the color gradient, ranging from blue (lowest) to red (highest). (A) The diagram illustrates the step-by-step biosynthesis of anthocyanins in plants. Key catalytic enzymes responsible for each reaction are labeled within the pathway. (B) The heatmap illustrates DEGs between purple and white lilacs, potentially regulating anthocyanin synthesis, include the structural genes DFR, F3H, and F3’H, alongside key MBW complex transcription factors (MYB, bHLH, WD40).
Figure 3. Expression profiles of DEGs involved in the anthocyanin biosynthesis pathway in S. oblata compared to S. oblata var. alba inflorescences. Expression levels are indicated by the color gradient, ranging from blue (lowest) to red (highest). (A) The diagram illustrates the step-by-step biosynthesis of anthocyanins in plants. Key catalytic enzymes responsible for each reaction are labeled within the pathway. (B) The heatmap illustrates DEGs between purple and white lilacs, potentially regulating anthocyanin synthesis, include the structural genes DFR, F3H, and F3’H, alongside key MBW complex transcription factors (MYB, bHLH, WD40).
Forests 16 01532 g003
Figure 4. ATAC-seq profiling of S. oblata (P1) and S. oblata var. alba (W1). (A) Genome-scale plots and heatmaps of ATAC signal enrichment around transcription start sites (TSS). Peaks in the heatmaps are ranked from highest ATAC-seq signal (top) to lowest (bottom). (B) The distribution of peaks within gene functional elements in S. oblata and S. oblata var. alba. (C) Venn diagram showing the overlap gene numbers of up-regulated genes identified by RNA-seq with up-DARs associated genes in promoter regions identified by ATAC-seq, as well as down-regulated genes with down-DARs associated genes. (D) Scatterplot of correlation between DARs-associated genes and DEGs. Red circles denote three randomly selected genes that were both upregulated and associated with up-DARs in purple lilacs. (E) IGV showing chromatin accessibility and expression of ObWPA.
Figure 4. ATAC-seq profiling of S. oblata (P1) and S. oblata var. alba (W1). (A) Genome-scale plots and heatmaps of ATAC signal enrichment around transcription start sites (TSS). Peaks in the heatmaps are ranked from highest ATAC-seq signal (top) to lowest (bottom). (B) The distribution of peaks within gene functional elements in S. oblata and S. oblata var. alba. (C) Venn diagram showing the overlap gene numbers of up-regulated genes identified by RNA-seq with up-DARs associated genes in promoter regions identified by ATAC-seq, as well as down-regulated genes with down-DARs associated genes. (D) Scatterplot of correlation between DARs-associated genes and DEGs. Red circles denote three randomly selected genes that were both upregulated and associated with up-DARs in purple lilacs. (E) IGV showing chromatin accessibility and expression of ObWPA.
Forests 16 01532 g004
Figure 5. ObWPA positively regulates purple pigmentation in lilac. (A) Inflorescence phenotype following ObWPA knockdown via VIGS. (B) Relative expression analysis of ObWPA in the control (CK) and VIGS-ObWPA groups. Error bars represent SD values (n ≥ 3). Asterisks indicate statistically significant differences (two-sided Student’s t test, *** p < 0.001). (C) Venn diagram illustrating the overlap between metabolites down-regulated in VIGS-ObWPA (vs. WT) and those up-regulated in P1 (vs. W1). (D) Heatmap of differential metabolites in VIGS-ObWPA compared to WT. The color gradient represents the Z-score of the relative metabolite abundance. Red asterisks denote six metabolites that were upregulated in purple lilac (relative to white lilac) and downregulated in VIGS-ObWPA (relative to CK).
Figure 5. ObWPA positively regulates purple pigmentation in lilac. (A) Inflorescence phenotype following ObWPA knockdown via VIGS. (B) Relative expression analysis of ObWPA in the control (CK) and VIGS-ObWPA groups. Error bars represent SD values (n ≥ 3). Asterisks indicate statistically significant differences (two-sided Student’s t test, *** p < 0.001). (C) Venn diagram illustrating the overlap between metabolites down-regulated in VIGS-ObWPA (vs. WT) and those up-regulated in P1 (vs. W1). (D) Heatmap of differential metabolites in VIGS-ObWPA compared to WT. The color gradient represents the Z-score of the relative metabolite abundance. Red asterisks denote six metabolites that were upregulated in purple lilac (relative to white lilac) and downregulated in VIGS-ObWPA (relative to CK).
Forests 16 01532 g005
Disclaimer/Publisher’s Note: The statements, opinions and data contained in all publications are solely those of the individual author(s) and contributor(s) and not of MDPI and/or the editor(s). MDPI and/or the editor(s) disclaim responsibility for any injury to people or property resulting from any ideas, methods, instructions or products referred to in the content.

Share and Cite

MDPI and ACS Style

Man, L.; Zhang, L.; Mao, Y.; Zhang, S.; Liu, G.; Ma, G.; Wang, H.; Zhao, W.; Tong, S.; Yang, W.; et al. Integrative ATAC-Seq and RNA-Seq Analysis Identifies a WD40 Repeat Protein, ObWPA, as a Significant Regulator of the Purple Coloration in Syringa oblata. Forests 2025, 16, 1532. https://doi.org/10.3390/f16101532

AMA Style

Man L, Zhang L, Mao Y, Zhang S, Liu G, Ma G, Wang H, Zhao W, Tong S, Yang W, et al. Integrative ATAC-Seq and RNA-Seq Analysis Identifies a WD40 Repeat Protein, ObWPA, as a Significant Regulator of the Purple Coloration in Syringa oblata. Forests. 2025; 16(10):1532. https://doi.org/10.3390/f16101532

Chicago/Turabian Style

Man, Liting, Lulu Zhang, Ying Mao, Senyan Zhang, Guiying Liu, Guanghua Ma, Haihong Wang, Wenjie Zhao, Shaofei Tong, Wenlu Yang, and et al. 2025. "Integrative ATAC-Seq and RNA-Seq Analysis Identifies a WD40 Repeat Protein, ObWPA, as a Significant Regulator of the Purple Coloration in Syringa oblata" Forests 16, no. 10: 1532. https://doi.org/10.3390/f16101532

APA Style

Man, L., Zhang, L., Mao, Y., Zhang, S., Liu, G., Ma, G., Wang, H., Zhao, W., Tong, S., Yang, W., & Zhang, J. (2025). Integrative ATAC-Seq and RNA-Seq Analysis Identifies a WD40 Repeat Protein, ObWPA, as a Significant Regulator of the Purple Coloration in Syringa oblata. Forests, 16(10), 1532. https://doi.org/10.3390/f16101532

Note that from the first issue of 2016, this journal uses article numbers instead of page numbers. See further details here.

Article Metrics

Back to TopTop