Next Article in Journal
Assessing Spatiotemporal Dynamics of Poplar Plantation in Northern China’s Farming-Pastoral Ecotone (1989–2022)
Previous Article in Journal
Aligning Tourist Demand with Urban Forest Ecosystem Services: Sustainable Development Strategies for Enhancing Urban Tourism Resilience in Kunming
Previous Article in Special Issue
Optimizing Season-Specific MET for Thermal Comfort Under Open and Closed Urban Forest Canopies
 
 
Font Type:
Arial Georgia Verdana
Font Size:
Aa Aa Aa
Line Spacing:
Column Width:
Background:
Article

Discovering the Pathways from Urban Forests to the Subjective Well-Being of Citizens in Tehran

1
Forestry Department, Natural Resources Faculty, Lorestan University, Khorramabad 68151-44316, Iran
2
Department of Geomatics, Forest Research Institute, Sękocin Stary, ul. Braci Leśnej 3, 05-090 Raszyn, Poland
*
Author to whom correspondence should be addressed.
Forests 2025, 16(10), 1503; https://doi.org/10.3390/f16101503
Submission received: 13 August 2025 / Revised: 16 September 2025 / Accepted: 20 September 2025 / Published: 23 September 2025
(This article belongs to the Special Issue Forest and Human Well-Being)

Abstract

Rapid urbanization reduces green space and increases urban stressors, yet the mechanisms linking urban forests to residents’ subjective well-being remain incompletely understood. This study examines how perceived access, perceived quality, visitation frequency, and satisfaction with urban forests relate to citizens’ subjective well-being in Tehran. Using an online survey of 672 residents and structural equation modeling, this study estimates direct and indirect pathways among the constructs. The results show perceived access is the strongest predictor, raising visitation, satisfaction, and well-being, while perceived satisfaction is the most powerful direct driver of subjective well-being. Perceived quality positively affects well-being but with a smaller effect, and visitation frequency alone does not significantly improve well-being, underscoring that positive experiential factors such as satisfaction matter more than visit counts. The model explains 69.8% of variance in subjective well-being. This study refines the current theoretical foundation by integrating access, quality, frequency, and satisfaction within a single conceptual framework in a megacity context and directly comparing the relative strengths of accessibility versus quality as pathways to well-being. In the context of current knowledge it is among the first to test these comparative pathways using a large Tehran sample. Practically, these findings suggest that urban policy should prioritize equitable access and design that fosters satisfying experiences, not just increasing visit counts. Future research should use longitudinal or experimental designs, incorporate objective measures, compare multiple cities and types of green spaces, and explore moderators such as perceived safety, motivations for visiting, and place attachment to refine causal understanding and policy guidance.

1. Introduction

Urbanization has profoundly reshaped the global landscape, elevating cities into pivotal arenas of economic dynamism, cultural innovation, and technological advancement [1]. Today, approximately 55 percent of the world’s population resides in urban areas, projected to rise to around 68 percent by 2050 [2], representing an addition of approximately 2.5 billion urban dwellers, predominantly in Asia and Africa. However, rapid urban growth has introduced numerous challenges, including escalating air and noise pollution, diminishing green spaces [3], and a rise in mental health issues among urban populations [4]. The replacement of natural ecosystems with cities disrupts the delicate balance between humans and their environment [5,6]. This situation is increasingly linked to heightened stress levels and declining mental health [7]. Amid these challenges, urban forests offer a promising solution. Green spaces such as parks, tree-lined streets, and urban woodlands play a critical role in mitigating environmental hazards [8,9]. Beyond environmental benefits, urban forests enhance psychological and social well-being. Research shows that access to green spaces lowers stress, improves mood, and fosters community interactions [10,11], creating a healthier and more cohesive urban environment [12,13].
Parks, green corridors, and tree-lined streets serve as communal spaces where individuals can connect with nature and each other, alleviating feelings of social isolation and fostering a sense of belonging [14]. Studies have reported the high effectiveness of urban forests, with mood changes rated 4.43/5 and stress relief 4.35/5 [15]. A 25% increase in tree canopy is linked to a one-point reduction on the five-point depression anxiety and stress scales [16]. Green space access lowers heart rate and blood pressure and may extend life expectancy by up to 7 years. Green spaces are also associated with reduced psychiatric disorders, including depression (odds ratio = 0.89), anxiety (OR = 0.94), dementia (OR = 0.95), schizophrenia (OR = 0.74), and ADHD (OR = 0.89) [17]. Together, these findings highlight urban forests’ role in enhancing citizens’ well-being. Studies have demonstrated that satisfaction [6], perceived environmental justice [18,19], as well as the perception of urban forests’ services and disservices [20], can play a significant role in shaping perceived subjective well-being. These functions are particularly important in large cities such as Tehran with dense populations [21,22]. In such urban environments, urban forests can play a crucial role in supporting citizens’ mental health and overall well-being while alleviating some of the challenges associated with living in major metropolitan areas.
Although the benefits of urban forests for citizens’ well-being are widely recognized [23,24], much of the existing research has focused on individual factors in isolation, often assuming that simply increasing visitation automatically produces psychological gains. Far less is known about how multiple dimensions such as perceived access, quality, and satisfaction interact to shape subjective well-being, particularly in rapidly urbanizing megacities with complex socio-environmental challenges like Tehran. While international studies have extensively explored the environmental and psychological contributions of urban forests, evidence from Middle Eastern cities remains limited [25]. In Tehran, recent investigations have revealed substantial spatial inequality in green space distribution [26,27], raising critical concerns about social sustainability and environmental equity. These disparities suggest that both the quantity and the quality of urban forests may affect different population groups in unequal ways, potentially amplifying or constraining their contribution to well-being. Addressing these context-specific dynamics is essential for designing effective, equitable urban forest policies and for understanding how multiple experiential and structural factors combine to influence psychological outcomes in such settings.
This limited understanding constrains urban planning and policy efforts aimed at designing green spaces that maximize public health benefits. Addressing this gap, the present study simultaneously models perceived access, perceived quality, visitation frequency, and satisfaction to identify both direct and indirect pathways through which urban forests affect citizens’ subjective well-being, using Tehran as a representative case. This study aims to: (1) develop a clearer understanding of the role of urban forests in shaping citizens’ subjective well-being, and (2) identify the pathways through which urban forests exert their effects on subjective well-being.
The significance of this research lies in its capacity to inform urban planning and policy-making amid unprecedented urbanization and escalating environmental pressures. Urban forests, as multifunctional components of urban infrastructure, can mitigate environmental degradation while enriching the quality of life for city residents. By clarifying the relationships and pathways through which urban forests influence subjective well-being, this study offers empirical evidence to guide policymakers, landscape architects, and urban planners in embedding green infrastructure into future urban development strategies. Moreover, identifying the mechanisms by which urban forests affect psychological outcomes can strengthen the case for targeted investments in tree planting, maintenance, and conservation, ultimately fostering more livable, resilient, and equitable cities. In doing so, this research contributes to the broader discourse on sustainable urban development, underscoring the indispensable role of nature in cultivating healthier, more connected, and more fulfilling urban communities.

Theoretical Framework

The theoretical framework for this study integrates concepts from environmental psychology, urban planning, well-being sciences, and ecosystem service valuation to explore how urban forests influence the subjective well-being of city residents. By establishing links among perceived access, perceived quality, visitation frequency, and perceived satisfaction, the framework provides a structured model to understand the mechanisms through which urban forests contribute to both individual and community well-being. Subjective well-being is a multifaceted construct encompassing individuals’ cognitive and affective evaluations of their lives, including overall life satisfaction, the presence of positive emotions, and the absence of negative emotions [28]. Unlike objective well-being, which relies on tangible metrics such as income, employment, or physical health, subjective well-being emphasizes personal, internalized perceptions of happiness and fulfillment [29]. This construct is shaped by a combination of internal factors, such as personality traits, resilience, and cognitive appraisals, and external factors, including environmental conditions, social relationships, and access to resources [30]. Urban forests provide multiple ecosystem services ranging from air purification and microclimate regulation to opportunities for recreation, social interaction, and stress reduction, which carry tangible economic and social value. At the same time, access to and benefits from these services are rarely distributed evenly [31]. Social equity frameworks highlight both distributional justice [32,33] (who has access to high-quality urban forests and their benefits) and recognitional justice [34] (whose preferences, cultural values, and needs are reflected in planning). Integrating these components allows for a comprehensive understanding of how the functional value of urban forest ecosystem services and their equitable distribution translate into improved life satisfaction and emotional health, particularly in dense megacity contexts.
In urban environments, where stressors such as overcrowding [35], noise and air pollution [36,37], and limited access to natural spaces are prevalent, subjective well-being often becomes compromised. The presence and accessibility of urban forests, however, offer a critical counterbalance to these challenges by serving as restorative environments that enhance psychological and emotional states [38,39]. Urban forests can play a vital role in fostering subjective well-being by providing opportunities for physical activity, relaxation, and meaningful interactions with nature [40,41]. Theories such as attention restoration theory [42] and stress reduction theory [43] highlight the psychological benefits of natural environments, emphasizing their ability to reduce mental fatigue, restore cognitive functioning, and mitigate stress. Moreover, urban forests contribute to subjective well being by facilitating social cohesion and fostering a sense of community. Green spaces often serve as communal hubs where individuals can participate in social activities, such as group exercise, picnics, or volunteer events, which strengthen social bonds and reduce feelings of isolation [44]. This is particularly significant in densely populated urban areas where social disconnection is a growing concern. Additionally, urban forests encourage physical activity [26], which not only enhances physical health but also triggers the release of endorphins, further contributing to emotional well-being.
In the context of urban planning, understanding the relationship between urban forests and subjective well-being is essential for designing cities that prioritize human well-being alongside economic and environmental goals. Access to urban forests is often regarded as a symbol of environmental and social justice [32] and can be a critical factor in shaping the extent to which these green resources influence both environmental dimensions and various aspects of citizens’ well-being. Perceived access refers to the perceived ease with which individuals can reach urban forests [45,46]. This variable encompasses factors such as the availability of pathways, safety during travel, adequate public transportation, and clear signage [24]. Perceived access is a critical enabler for engaging with urban forests, as individuals are more likely to visit green spaces when they perceive them as easily accessible [47]. Studies emphasize that physical and psychological barriers can significantly hinder the use of natural spaces, regardless of their proximity [48]. Research also showed that accessibility to urban forests can enhance citizens’ satisfaction about these green infrastructures [49,50]. For instance, even if urban forests are geographically close, inadequate infrastructure or safety concerns may reduce perceived access and, consequently, the likelihood of visits.
The quality of urban forests encompassing aspects such as available facilities [51], biodiversity and landscape features [52], management and maintenance practices [53], and other characteristics also can play a significant role in encouraging individuals to visit these forests more frequently, enhancing their satisfaction and contributing to the overall well-being of visitors [54]. In this study, access to and the quality of urban forests are considered two key variables influencing individuals’ decisions to visit these green spaces. It is assumed that when urban forests are more easily accessible and of higher quality, people will be more likely to visit them frequently [55]. The frequency of visits reflects the extent to which individuals actively engage with urban forests. Regular interactions with urban greenery provide repeated opportunities for stress reduction, cognitive restoration, and physical activity [56,57], all of which are critical components of well-being. Perceived satisfaction reflects individuals’ subjective evaluation of the quality and appeal of urban forests [58]. This includes factors such as aesthetic beauty, amenities, and maintenance [59]. Satisfaction with urban forests directly impacts their use and the psychological benefits derived from spending time in these spaces. Satisfaction is shaped by users’ expectations and their actual experience with a service or environment [60]. Thus, well-maintained, aesthetically pleasing, and user-friendly urban forests are more likely to evoke positive experiences and enhance well-being.
Accordingly, considering the variables of the theoretical model and the pathways among them (Figure 1), the hypotheses of this research were developed as follows:
  • H1: Higher perceived access to urban forests increases the frequency of visits.
  • H2: Citizens’ perception about the quality of urban forests increases their frequency of visits.
  • H3: Perceived access influences perceived satisfaction with urban forests.
  • H4: Citizens’ perception of the quality of urban forests increases their satisfaction with urban forests.
  • H5: Higher perceived access to urban forests increases citizens’ perceived subjective well-being.
  • H6: Higher citizens’ perception of the quality of urban forests increases their perceived subjective well-being.
  • H7: A higher frequency of urban forest visits by citizens enhances their perceived subjective well-being.
  • H8: Higher perceived satisfaction with urban forests contributes to greater perceived well-being.

2. Materials and Methods

2.1. Study Setting

Tehran, the capital and largest city of Iran (Figure 2), is home to over 9 million residents within its metropolitan boundaries and more than 14 million in the greater urban area [61]. Situated in the southern foothills of the Alborz Mountains, the city spans a diverse topography, ranging from elevated northern districts with cooler climates to densely populated southern areas characterized by warmer temperatures and higher pollution levels [62]. Tehran’s rapid urban expansion over the past few decades has transformed vast natural and agricultural lands into built environments, leading to significant reductions in green spaces and heightened environmental challenges [63]. As one of the most densely populated cities in West Asia, Tehran faces pressing issues such as chronic air pollution, the urban heat island effect, and traffic congestion, which can influence the will-being of its residents. These environmental stressors, coupled with a high population density and limited opportunities for restorative contact with nature, highlight the importance of urban forests.
In Tehran, parks, tree-lined boulevards, and peri-urban forests provide critical ecosystem services [64]. They help mitigate air pollution, regulate microclimates, and offer spaces for recreation and social interaction. However, disparities in the distribution, accessibility, and quality of these green spaces persist, particularly between the northern and southern districts of the city. This research is particularly significant for Tehran, where acute environmental challenges amplify the demand for nature-based solutions that address both ecological integrity and human well-being. Gaining a deeper understanding of how urban forests shape residents’ subjective well-being can inform evidence-based urban planning, guide the equitable distribution of green spaces, and ensure that investments in urban greenery deliver the greatest possible social returns. By elucidating the pathways through which urban forests influence life satisfaction and emotional health, this study provides actionable insights to support policies that advance environmental sustainability while fostering healthier, more resilient, and socially cohesive urban communities in Tehran.

2.2. Samples and Sampling Method

The sample size for this study was determined using the Krejcie and Morgan (1970) [65] table, which provides statistical guideline for identifying the minimum number of respondents required for a given population size with a 95% confidence level and a 5% margin of error. Based on Tehran’s large urban population, the table indicated a minimum sample size of 384 respondents to ensure statistical representativeness and reliability of findings. Given the wide geographical spread of Tehran’s districts, the diversity of its residents, and the practical constraints of in-person surveys, particularly in terms of time, cost, and accessibility, an online sampling method was employed. This approach allowed for broad coverage across the city’s 22 municipal districts, enabling participation from individuals in both northern and southern areas and reducing potential geographical bias.
Online distribution also proved advantageous in reaching younger, tech-savvy demographics who are frequent users of digital platforms, as well as working-age individuals who might otherwise be difficult to engage through traditional methods. To ensure proper coverage of the target population and enhance representativeness, several steps were taken. To ensure platform diversity, the questionnaire was disseminated across multiple widely used platforms in Tehran, including WhatsApp, Telegram, Instagram, and popular local online forums. This strategy reduced the risk of excluding specific demographic groups tied to particular digital habits. District-level outreach efforts were made to circulate survey links in district-specific online community groups and municipal social media pages, ensuring participation from residents across different socio-economic zones of the city. Screening questions at the start of the survey ensured that only eligible participants’ responses were included in the analysis.

2.3. Data Collection

Data for this study were collected using a structured questionnaire developed specifically to address the research objectives. The questionnaire comprised sections designed to capture participants’ demographic characteristics, perceptions about access to urban forests, visiting frequency and quality of urban forests, and their subjective well-being. The variables included in the conceptual model were operationalized through survey items developed based on an extensive literature review and expert consultation. The specific measurement items are presented in Table 1 Each item was measured based on a five-point Likert scale [66], ranging from 1 (strongly disagree) to 5 (strongly agree), a widely used approach in social science research for assessing these kind of constructs.
To ensure the instrument’s content validity, an expert panel consisting of 6 academics and practitioners with expertise in urban forestry, environmental psychology, and social sciences reviewed the initial draft. Panel members evaluated the clarity, relevance, and comprehensiveness of each item, and their feedback was incorporated to refine the questionnaire. Prior to full-scale data gathering, a pilot test was conducted with a sample of 30 respondents from the target population that were not included in the final analysis. The pilot test aimed to assess the clarity of wording, response time, and potential ambiguities in the items. The results of reliability testing of the pilot test showed a Cronbach’s alpha higher than 0.7, which confirmed the reliability of questionnaire [67]. Minor adjustments were made to improve the questionnaire’s structure and ensure smooth administration. In the introduction page of the questionnaire, all participants were informed about the study’s objectives, the voluntary nature of their participation, and their right to withdraw at any stage without any consequences. They signed a written agreement prior to participation. The questionnaire introduction clearly outlined the study’s purpose, expected time commitment, and assurances of anonymity and confidentiality. No identifying personal information was collected, and all responses were stored securely and used solely for academic purposes. The 672 completed questionnaires were used in data analysis.
Table 1. Statements and reliability and validity of the measurement model.
Table 1. Statements and reliability and validity of the measurement model.
ConstructMeasurement ItemReliability and ValidityReferences
Perceived accessIt is easy for me to reach urban forests from where I live.α = 0.851[6,68]
The transportation options to urban forests are convenient.CR = 0.900
Urban forests are located within a reasonable distance from my home.AVE = 0.694
I feel safe when traveling to urban forests in my city.rho_A = 0.883
Perceived qualityUrban forests in my city are well-maintained and clean. α = 0.860[69,70]
Facilities such as benches, trails, and rest areas are adequate in urban forests.CR = 0.905
Urban forests provide a pleasant and aesthetically attractive environment.AVE = 0.704
Safety and management practices in urban forests meet my expectations.rho_A = 0.862
Visiting frequencyI visit urban forests regularly during the week. α = 0.802[71]
I visit urban forests more often than other recreational places.CR = 0.84
I spend a significant amount of my free time in urban forests.AVE = 0.57
Over the past month, I have visited urban forests frequently.rho_A = 0.818
Perceived SatisfactionI am satisfied with the overall experience of visiting urban forests.α = 0.778[7,72]
Urban forests in my city meet my recreational and relaxation needs.CR = 0.871
My expectations are fulfilled when I visit urban forests.AVE = 0.692
I feel positive about the time I spend in urban forests.rho_A = 0.789
Subjective well-beingVisiting urban forests improves my mood and emotional state. α = 0.786[7,73]
Spending time in urban forests reduces my stress and anxiety.CR = 0.860
I feel happier when I spend time in urban forests.AVE = 0.606
Urban forests improve my mental and emotional quality of life.rho_A = 0.804

2.4. Data Analysis

The collected data were analyzed using Structural Equation Modeling (SEM), a multivariate statistical technique that enables the simultaneous examination of complex relationships between observed variables and latent constructs. SEM is particularly suitable for testing theoretical models that include multiple interrelated dependencies [74], making it appropriate for this study’s objectives. This approach integrates aspects of factor analysis and regression modeling, allowing for both the assessment of measurement quality and the testing of hypothesized causal relationships. Following standard SEM procedures, the analysis was conducted in two main stages as described below.

2.4.1. Measurement Model Evaluation

The first stage of the SEM procedure focused on assessing the adequacy of the measurement model, which specifies the relationships between latent constructs and their observed indicators. This stage is critical to ensure that the constructs are represented accurately and consistently before proceeding to the evaluation of structural relationships.
Reliability was examined through two complementary measures: Cronbach’s alpha and composite reliability. Cronbach’s alpha evaluates the internal consistency of items within each construct, with values of 0.70 or higher generally regarded as acceptable for exploratory research [67]. Cronbach’s alpha (α) is a widely used measure of internal consistency reliability, assessing how closely related a set of items are as a group. It is based on the average inter-item correlations and reflects the extent to which items measure the same underlying construct. The Formula (1) for Cronbach’s alpha [75] is:
α = [k/(k − 1)] ∗ (1 − (Σσᵢ2/σₜ2))
where:
  • k = number of statements
  • σᵢ2 = variance of each statement
  • σₜ2 = variance of the total score across all statements
Composite reliability, which accounts for the actual factor loadings of individual indicators, was also calculated to provide a more robust estimate of internal consistency. Similar to Cronbach’s alpha, composite reliability values exceeding 0.70 are considered evidence of satisfactory reliability [74]. Convergent validity, which assesses the extent to which the indicators of a construct converge or share a high proportion of variance, was evaluated through standardized factor loadings, average variance extracted (AVE), and composite reliability. Factor loadings were expected to be statistically significant and preferably above 0.70, although loadings between 0.50 and 0.70 were retained if they contributed to overall construct validity. An AVE value greater than 0.50 indicated that more than half of the variance in the indicators was captured by the construct rather than measurement error. Discriminant validity, reflecting the distinctiveness of constructs, was tested using Fornell and Larcker (1981) [76]. The Fornell–Larcker criterion required that the square root of the AVE for each construct exceed the correlations between that construct and any other in the model. The Fornell–Larcker criterion was selected because it is a widely accepted method for assessing discriminant validity in SEM. It ensures that each construct shares more variance with its own indicators than with other constructs, providing clear evidence of construct distinctiveness. This approach is straightforward, well-established in the PLS-SEM literature, and allows for easy comparison with prior studies while maintaining methodological rigor. This rigorous evaluation of the measurement model ensured that all constructs in the study were both conceptually and statistically sound, providing a solid foundation for subsequent structural model analysis.
Because data were collected using a self-report questionnaire, the potential for common method bias was assesses using Harman’s single-factor test. All measurement items were entered into an unrotated exploratory factor analysis. If a single factor accounted for most of the variance, this suggested that common method variance might bias the results.

2.4.2. Structural Model and Hypothesis Testing

The second stage of the SEM analysis involved evaluating the structural model, which specifies the hypothesized causal relationships among the latent constructs. Once the measurement model was confirmed to have satisfactory reliability and validity, the structural model was examined to determine the extent to which the proposed theoretical framework was supported by the empirical data. Hypothesis testing was conducted by examining the path coefficients (standardized regression weights) between constructs, which indicate both the strength and the direction of the relationships. The statistical significance of these coefficients was determined using bootstrapping procedures with 5000 resamples, generating bias-corrected confidence intervals. A hypothesis was supported if the path coefficient was statistically significant (p < 0.05) and in the predicted direction. The coefficient of determination (R2) was calculated for each endogenous construct to assess the explanatory power of the model. Higher R2 values indicated a greater proportion of variance explained by the independent variables. In addition, effect sizes (f2) were evaluated to determine the practical significance of each predictor, and predictive relevance (Q2) was assessed using the blindfolding procedure to verify the model’s predictive accuracy. R2 values represent the proportion of variance in the endogenous constructs explained by their respective predictors, with values of 0.25, 0.50, and 0.75 typically interpreted as weak, moderate, and substantial, respectively [77]. Q2 values greater than zero indicate that the model has predictive relevance for a given construct. The general course of the study, including all steps taken, is presented in Figure 3.

3. Results

3.1. Characteristics of Respondents

The demographic profile of the respondents (Figure 1) demonstrates a relatively balanced gender distribution, with females constituting 51% of the sample and males accounting for 49%. In terms of age, the largest proportion of participants fell within the 30–40 age group (33%), followed by those aged 40–50 (28%) and younger respondents under 30 years of age (26%). A smaller proportion of the sample (13%) comprised individuals over the age of 50. Regarding marital status, a majority of respondents were single (57%), while 43% were married. Educational attainment showed a notable skew toward higher qualifications: nearly half of the participants (49%) held a bachelor’s degree, 33% had completed high school-level education, and 18% possessed a higher degree (master’s or doctoral level) (Table 2).

3.2. Results of Measurement Model Assessment

Table 2 summarizes the results for measurement model assessment. Cronbach’s alpha values ranged from 0.778 for perceived satisfaction to 0.860 for perceived quality. All values exceeded the recommended threshold of 0.70 [67], indicating that the items within each construct are internally consistent and measure the same underlying dimension. The rho_A values, which provide a more accurate estimation of construct reliability in partial least squares structural equation modeling, varied between 0.789 and 0.883. These values exceeded the minimum acceptable value of 0.70, confirming the stability and internal consistency of the constructs.
Composite reliability values were consistently above 0.86, ranging from 0.860 for subjective well-being to 0.905 for perceived quality. These results surpass the conventional cutoff of 0.70 [78], supporting the assertion that all constructs demonstrate strong reliability and that their indicators collectively represent the intended latent variable effectively. The AVE values ranged from 0.606 (subjective well-being) to 0.717 (frequency of visiting), exceeding the recommended threshold of 0.50 [74]. This indicates that each construct explains more than half of the variance in its indicators, providing strong evidence for convergent validity. The highest AVE value for frequency of visiting (0.717) suggests that this construct has the most concentrated measurement items in terms of shared variance, while even the lowest AVE (subjective well-being at 0.606) still meets acceptable standards. The results of Harman’s single-factor test indicated that the first factor accounted for 47% of the total variance, which is below the commonly used threshold of 50%. This finding suggests that common method bias is unlikely to be a serious concern in this study. The measurement model demonstrates satisfactory internal consistency, reliability, stability, and convergent validity. The findings indicate that the constructs are measured precisely, and the chosen indicators effectively capture the intended theoretical concepts.
Discriminant validity using the Fornell–Larcker criterion is presented in Table 3. As presented in the table, the diagonal elements represent the square roots of AVE values for constructs of frequency of visiting (0.847), perceived access (0.833), perceived quality (0.839), perceived satisfaction (0.832), and subjective well-being (0.779). In every case, these values exceed the correlations between the construct and all others in the model, confirming that each construct is empirically distinct [76]. These results confirm that discriminant validity is achieved across all constructs, meaning each latent variable captures a unique dimension of the underlying theoretical framework. This finding, when considered alongside the evidence of reliability and convergent validity, supports the robustness of the measurement model and justifies proceeding to the structural model assessment.

3.3. Structural Model Assessment

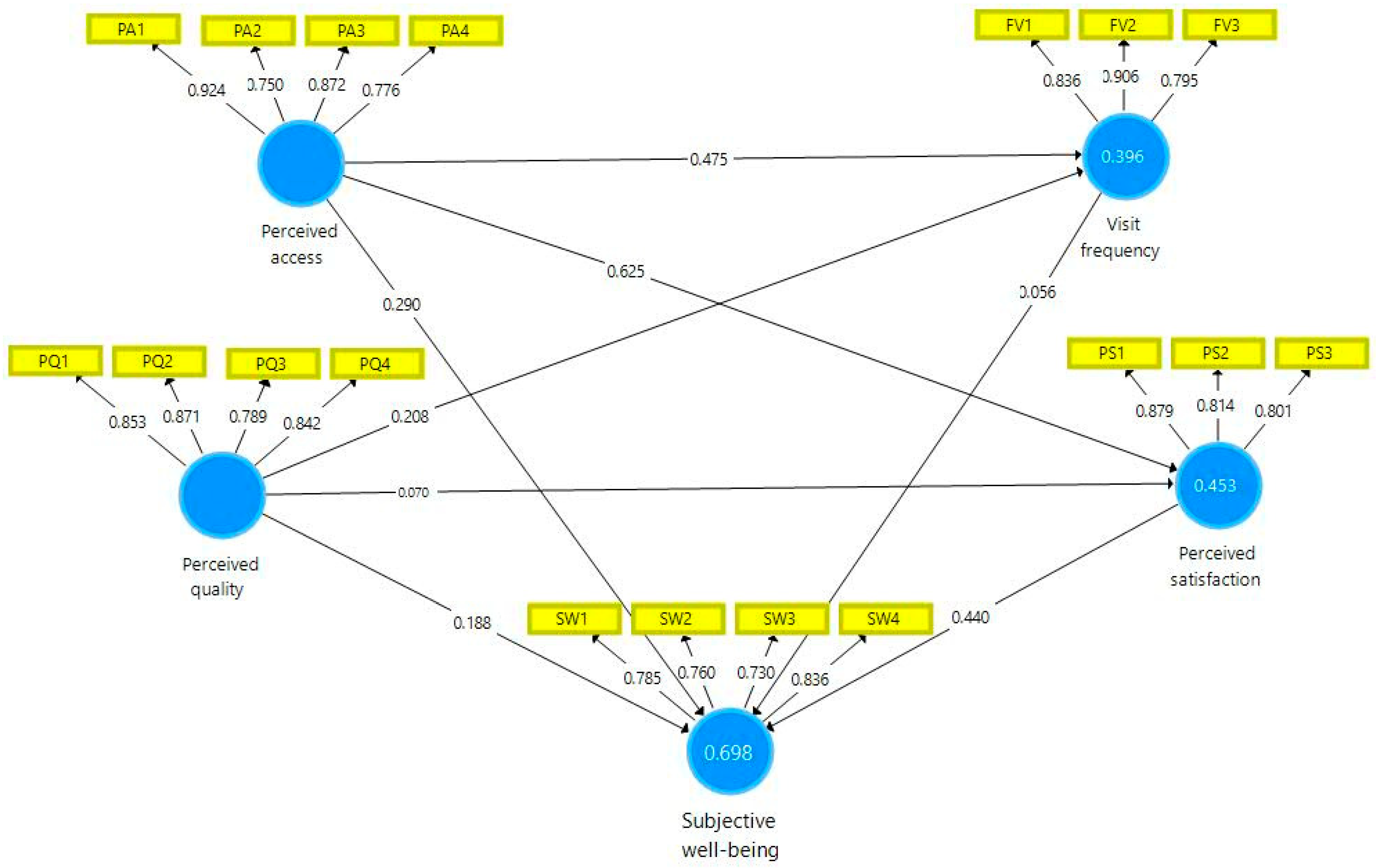
Following confirmation of the measurement model’s adequacy, the structural model was evaluated to test the hypothesized relationships among constructs (Figure 4). Table 4 presents the standardized path coefficients, including direct, indirect, and total effects. The results indicate that perceived access exerted a substantial and statistically meaningful effect on frequency of visiting (β = 0.475), suggesting that easier access to urban forests significantly encourages more frequent visits. Perceived quality also positively influenced frequency of visiting (β = 0.208), although the magnitude of this effect was smaller, implying that while perceptions of quality matter, accessibility plays a more prominent role in motivating visits. With respect to perceived satisfaction, both perceived access (β = 0.625) and perceived quality (β = 0.070) demonstrated positive effects, although the effect of perceived quality was notably weaker. This suggests that satisfaction with urban forests is driven more strongly by how accessible they are than by quality perceptions alone.
In terms of subjective well-being, perceived satisfaction had the strongest direct effect (β = 0.440), highlighting satisfaction as a key determinant of well-being outcomes in this context. The direct effect of frequency of visiting on subjective well-being was small (β = 0.056), indicating that visits in themselves may not substantially enhance well-being unless accompanied by other positive experiences such as satisfaction. The model also revealed important indirect effects. For instance, perceived access indirectly influenced subjective well-being through frequency of visiting and perceived satisfaction (β = 0.302 total indirect effect), leading to a strong total effect (β = 0.592). This underscores the central role of access in enhancing well-being both directly (via satisfaction) and indirectly (through increased visitation). Perceived quality also exhibited a positive but more modest total effect on well-being (β = 0.230), reflecting that while quality matters, its contribution is less pronounced than that of access. The path analysis confirmed that accessibility serves as the most influential predictor in the model, shaping visitation frequency, satisfaction, and ultimately subjective well-being. Quality perceptions, while beneficial, appear secondary in their influence, and satisfaction emerges as a crucial mediator in translating both access and quality into improved well-being outcomes.

3.4. Coefficient of Determination and Predictive Relevance

As shown in Table 5, frequency of visiting had an R2 value of 0.396 (adjusted R2 = 0.395), indicating that perceived access and perceived quality together explain approximately 39.6% of the variance in visitation frequency, representing a moderate level of explanatory power. The Q2 value for this construct was 0.256, confirming predictive relevance. Perceived satisfaction exhibited an R2 of 0.453 (adjusted R2 = 0.451), suggesting that accessibility and quality perceptions jointly account for 45.3% of the variance in satisfaction. The corresponding Q2 value of 0.280 demonstrates that the model has meaningful predictive capability for satisfaction outcomes. The highest explanatory power was observed for subjective well-being, with an R2 of 0.698 (adjusted R2 = 0.697). This indicates that frequency of visiting and perceived satisfaction together explain nearly 70% of the variance in subjective well-being, which can be considered substantial in behavioral research. The Q2 value of 0.366 further supports the strong predictive relevance of the model for well-being outcomes.

3.5. Hypothesis Testing

Table 6 summarizes the results of the hypothesis testing. The path from perceived access to frequency of visiting was positive and statistically significant (β = 0.475, f2 = 0.216, t = 11.991, p < 0.001), confirming Hypothesis 1. The medium effect size indicates that accessibility plays a meaningful role in determining visitation behavior. Similarly, perceived quality had a significant but smaller effect on frequency of visiting (β = 0.208, f2 = 0.041, t = 5.169, p < 0.001), supporting Hypothesis 2, though the effect size was small. In predicting perceived satisfaction, perceived access again emerged as a strong and significant predictor (β = 0.625, f2 = 0.414, t = 19.052, p < 0.001), providing strong support for Hypothesis 3 and indicating a large effect size. Conversely, perceived quality showed a weak, non-significant effect on satisfaction (β = 0.070, f2 = 0.005, t = 1.744, p = 0.08), leading to the rejection of Hypothesis 4. This indicates that higher perceived quality did not alone improve satisfaction. Instead, other factors, such as accessibility, played stronger mediating roles in shaping psychological outcomes.
Regarding subjective well-being, perceived access demonstrated a positive and significant effect (β = 0.290, f2 = 0.110, t = 8.997, p < 0.001), supporting Hypothesis 5. Perceived quality also significantly predicted well-being (β = 0.188, f2 = 0.065, t = 5.602, p < 0.001), supporting Hypothesis 6, although the effect size was small. Interestingly, frequency of visiting did not have a statistically significant direct effect on well-being (β = 0.056, f2 = 0.005, t = 1.837, p = 0.06), leading to the rejection of Hypothesis 7. This suggests that mere visit frequency does not necessarily enhance well-being unless accompanied by positive experiences, such as satisfaction. In contrast, perceived satisfaction showed a strong and significant direct effect on well-being (β = 0.440, f2 = 0.298, t = 12.944, p < 0.001), confirming Hypothesis 8 with a medium-to-large effect size. These results indicate that accessibility is the most influential factor across multiple pathways, followed by satisfaction, while quality exerts weaker but still significant effects, except in the case of predicting satisfaction, where it was not significant.

4. Discussion

The primary objective of this study was to examine how perceived access to urban forests, perceived quality, visit frequency, and satisfaction with these green spaces collectively influence citizens’ subjective well-being, using Tehran as a case study. The empirical results demonstrate that the proposed model exhibits strong explanatory power, accounting for nearly 70% of the variance in subjective well-being and showing substantial predictive relevance across all endogenous constructs. These results confirm the model’s capability of capturing the complex interplay between citizens’ perceptions about urban forests and their subjective well-being. The results offer a robust basis for theoretical advancement and practical application in urban sustainability and public health planning. The implications of the hypotheses are discussed in the following text.
This study refines existing models of urban well-being by moving beyond the traditional emphasis on green-space quantity or visitation frequency to integrate multiple, interacting determinants of perceived access, perceived quality, satisfaction, and visit frequency within a single analytical framework. By directly comparing the relative strengths of these pathways in a densely populated, environmentally stressed megacity, the model highlights that equitable access and positive experiential quality exert more profound effects on well-being than visit frequency alone. This comparative, pathway-oriented approach offers a more nuanced understanding of how urban forests influence psychological outcomes, thereby extending and sharpening theoretical models of urban well-being to better inform policy and design in diverse socio-environmental contexts.
The results support Hypotheses 1 and 2, indicating that perceived access to urban forests and citizens’ perceptions about quality of urban forests have substantial positive effects on the frequency of urban forest visits. This finding is consistent with prior research showing that accessibility is one of the most critical enablers of green space use [24,79]. The present study extends these findings by demonstrating that even in a dense and environmentally challenged metropolis like Tehran, improving access and quality can meaningfully boost engagement with urban forests. Studies have shown that access to, and the quality of, urban forests constitute important dimensions of social and environmental justice in cities [80,81]. By encouraging citizens to visit these green resources, they can create opportunities for the public to benefit from their environmental, social, and health functions. However, the modest coefficient of quality in this study suggests that in contexts where access remains a challenge, quality enhancement alone may not be sufficient to substantially increase visit frequency. From a policy perspective, this underscores the importance of investing in infrastructure that reduces both physical and psychological barriers to green space use. This finding also indicates that maintaining and improving quality is essential for sustaining user satisfaction. Accessibility improvements may yield more immediate increases in visitation rates, particularly in cities with an uneven green space distribution.
The findings for Hypothesis 3 revealed a positive and statistically significant relationship between perceived access and satisfaction with urban forests. This result is in line with previous research indicating that accessibility not only determines whether individuals visit green spaces but also shapes their overall experience and satisfaction [6]. Fundamentally, a well-planned and equitable distribution of urban forests, which ensures easier access for residents, can be viewed as an expression of social and environmental justice in cities [18,82]. Enhancing the accessibility of urban forests can substantially increase public satisfaction and elevate the perceived value of these green spaces. When residents are able to reach urban forests easily without significant travel time, safety concerns, or navigational difficulties, they are more likely to develop positive perceptions of these environments. Accessibility contributes to satisfaction both directly, by making visits more convenient, and indirectly, by encouraging more frequent and less stressful engagement [71]. For urban planners and policymakers, these findings underscore a dual advantage: improving access not only increases visitation rates but also enhances user satisfaction, which, in turn, can build stronger public support for urban forest initiatives.
In contrast, Hypothesis 4, which posited that perceived quality would positively influence satisfaction, was not supported, as the coefficient was small and statistically insignificant. This finding diverges from a substantial body of research that consistently identifies quality as a central determinant of user satisfaction with urban green spaces [49,80]. For example, studies in European and East Asian cities have shown that biodiversity, amenities, and maintenance standards are closely associated with higher satisfaction ratings [52,60,83,84]. The results therefore raise important contextual questions. One plausible explanation lies in the socio-spatial dynamics of Tehran, where accessibility remains a significant challenge [6]. If reaching urban forests is perceived as difficult, improvements in quality may not meaningfully enhance satisfaction, particularly among infrequent visitors. This interpretation aligns with studies suggesting that when access barriers are salient, users’ evaluations of quality become secondary to the more immediate concern of simply being able to reach a green space [24]. Another possible explanation is that users’ expectations are shaped more by practical considerations, such as ease of access, safety, and travel time, than by quality attributes like biodiversity or recreational facilities [79]. This differs from findings in high-income cities, where abundant and well-distributed green spaces allow quality differentials to play a more prominent role in shaping satisfaction. The implication is that, in contexts marked by uneven green space distribution and high mobility constraints, quality enhancements alone may be insufficient to generate meaningful gains in user satisfaction. Instead, as the findings suggest, quality upgrades should be strategically coupled with measures that improve accessibility to maximize their psychological and behavioral benefits.
The findings for Hypothesis 5 confirm that perceived access to urban forests has a significant and positive impact on citizens’ subjective well-being. This result aligns with earlier studies highlighting that accessible green spaces can mitigate urban stressors, such as pollution, congestion, and heat, by facilitating restorative interactions with nature [15,85]. Easy access likely reduces the physical and psychological effort required to visit these spaces, enabling more frequent and spontaneous engagement, which in turn fosters positive emotions, relaxation, and improved life satisfaction. The medium effect size observed in this study underscores the practical importance of accessibility as a policy priority. Within the context of densely populated cities such as Tehran, persistent mobility constraints and uneven green space distribution highlight the critical importance of accessibility. Measures including improved transport infrastructure, equitable land-use planning, and barrier-free design may serve as powerful levers for enhancing psychological well-being across heterogeneous urban populations.
Hypothesis 6, which posited a positive relationship between perceived quality of urban forests and subjective well-being, was also supported. This suggests that while quality features such as biodiversity, maintenance, safety, and aesthetic appeal contribute meaningfully to well-being, their influence may be secondary to the ability to reach these spaces in the first place [86]. This result is consistent with prior research showing that high-quality environments amplify the restorative and social benefits of nature contact [87,88], but their benefits are contingent upon users being able to experience them. In Tehran, quality differentials appear to play a relatively minor role in shaping subjective well-being, likely because many residents still encounter significant access barriers. In such settings, the immediate psychological benefits may derive less from nuanced variations in green space quality and more from the basic opportunity to engage with any form of urban greenery. This pattern underscores an important policy lesson with broader applicability. In cities where accessibility remains uneven or constrained, investments in quality upgrades alone are unlikely to maximize public health outcomes [6]. Instead, integrated urban forest strategies should prioritize reducing access barriers while simultaneously enhancing on-site quality [89]. Once residents can reliably and conveniently reach green spaces, thoughtful design, biodiversity enrichment, and consistent maintenance can then amplify the restorative, social, and cultural benefits of these environments. This sequencing principle—addressing access first, then optimizing quality—may serve as a guiding framework for megacities worldwide seeking to equitably enhance the well-being of their rapidly growing populations.
The results for Hypothesis 7, which proposed that the frequency of visiting urban forests positively influences subjective well-being, were not supported. The absence of a statistically significant relationship suggests that mere visitation, without accompanying positive experiential factors, does not automatically translate into improved well-being. This finding diverges from certain studies that have linked more frequent green space use to greater psychological benefits [90,91]. However, this observation is consistent with emerging evidence suggesting that the qualitative and emotional dimensions of nature experiences may exert a stronger influence on well-being than the mere frequency of contact. In the specific context of Tehran, where environmental stressors such as air pollution and overcrowding can compromise the restorative capacity of outdoor spaces, frequent visits alone may not translate into improved well-being unless they are perceived as enjoyable, safe, and meaningful. This highlights the critical importance of embedding such visits within positive experiential contexts supported by elements such as adequate infrastructure, aesthetic quality, and social comfort rather than prioritizing the frequency of visitation in isolation.
In contrast, Hypothesis 8 was strongly supported, revealing that perceived satisfaction with urban forests exerts a substantial and significant positive effect on subjective well-being. This medium-to-large effect size confirms satisfaction as a central mechanism through which interactions with urban forests translate into psychological benefits. This result is consistent with prior research showing that satisfaction with green spaces—driven by factors such as accessibility, environmental quality, and personal relevance—enhances emotional well-being and life satisfaction [71,92]. In practical terms, this finding emphasizes that fostering positive, meaningful experiences in urban forests is as critical as providing physical access. For policymakers and planners, strategies that enhance user satisfaction such as maintaining cleanliness, ensuring safety, diversifying recreational opportunities, and fostering community engagement are likely to yield greater well-being benefits than strategies that focus solely on expanding green space coverage. Satisfaction serves as the bridge between environmental provision and psychological impact, ensuring that urban forests are not just visited, but valued and enjoyed in ways that meaningfully enrich residents’ quality of life.

4.1. Limitations and Future Research

Despite its contributions, this study is subject to several limitations that should be acknowledged. First, the research relied on self-reported perceptions collected through an online questionnaire. While this approach allowed broad coverage across Tehran’s diverse districts, self-reported data are inherently susceptible to biases such as social desirability, recall inaccuracies, and subjective interpretation of constructs. Future studies could incorporate objective measures such as GPS tracking of visit patterns, environmental quality assessments, or physiological indicators of stress recovery to triangulate and validate self-reported findings. Second, the cross-sectional design of this study limits the ability to infer causal relationships between the examined variables. Although structural equation modeling provides insights into the strength and direction of associations, longitudinal or experimental designs would be better suited to establish temporal sequencing and causality. For example, future research could adopt a panel design to observe how changes in access or quality over time influence patterns of visitation, satisfaction, and well-being.
Third, this study was conducted exclusively in Tehran, a megacity with specific socio-environmental conditions, such as high air pollution levels, spatial inequality in green space distribution, and cultural norms around public space use. These contextual factors may limit the generalizability of findings to other urban settings with different environmental, social, or policy contexts. Comparative studies across cities with varying urban forest policies, climatic conditions, and cultural contexts would help clarify the universality of the observed relationships. Fourth, while the model accounted for key predictors such as access, quality, frequency of visits, and satisfaction, other potentially influential factors were not examined. Variables such as individual motivations for visiting green spaces, perceived safety, environmental justice concerns, or place attachment may further shape the link between urban forests and well-being. Future research could expand the conceptual framework to include these dimensions, thereby offering a more comprehensive understanding of the mechanisms involved. Fifth, because data were collected through online questionnaires distributed via popular social media platforms, certain population segments, particularly older residents, individuals with lower digital literacy, or those without stable internet access, were less likely to participate. As a result, the findings may overrepresent the perspectives of younger, more digitally connected citizens, who may differ in their patterns of green space use, perceptions of accessibility and quality, and the psychological benefits they derive from urban forests. Future studies could mitigate this issue by employing mixed-mode approaches, combining online, in-person, and telephone surveys to capture a broader demographic spectrum and improve generalizability. Finally, this study did not explicitly differentiate among types of urban forests and green spaces. Different types of green environments may vary in their accessibility, quality attributes, and capacity to foster well-being. Future studies should consider segmenting green space categories and examining whether the pathways to subjective well-being differ across these settings.

4.2. Theoretical Implications

The findings of this study offer several important contributions to the theoretical understanding of the relationship between urban forests and subjective well-being. First, by integrating perceived access, quality, visit frequency, and satisfaction within a single analytical model, the findings advance environmental psychology and urban ecosystem services theory beyond prior studies that examined these constructs in isolation. Second, the results highlight that equitable access and positive experiential quality are the strongest predictors of subjective well-being, aligning with urban sustainability and equity frameworks [93] that emphasize both the distributional and experiential dimensions of environmental benefits. This suggests that psychological well-being outcomes cannot be fully understood through spatial provision alone but require attention to how residents engage with and perceive green spaces. Third, by providing empirical evidence from a rapidly urbanizing megacity in the Global South, this study extends the public health literature, which is dominated by high-income, Western contexts, underscoring that urban green infrastructure can serve as a low-cost, nature-based solution for improving subjective well-being in resource-constrained settings.
Fourth, the rejection of Hypothesis 7, indicating that frequency of visits alone does not significantly enhance well-being, challenges the common assumption in urban green space research that increased visitation inherently leads to improved psychological outcomes. This finding supports a more nuanced theoretical position in which the quality and satisfaction derived from visits are more critical than the mere frequency of interactions. Integrating this perspective into existing models can help explain why similar visitation patterns may yield different well-being outcomes across populations and settings. Fifth, the strong support for Hypothesis 8 positions perceived satisfaction as a central mediating construct, bridging environmental provision (access and quality) and psychological benefit (well-being). This reinforces the theoretical importance of user experience in translating environmental resources into subjective outcomes. This study advances theory by linking environmental psychology, urban sustainability, and public health frameworks, showing that equitable access and positive experiential quality of urban forests, not visiting frequency alone, are the strongest predictors of subjective well-being. The findings highlight urban forests as low-cost, nature-based interventions for mental health, aligning with global sustainability and equity discourses, including the UN SDGs particularly SDG 3 (Good Health and Well-being) and SDG 11 (Sustainable Cities and Communities). By revealing that qualitative aspects of human–nature interactions matter more than simple spatial provision, this study broadens existing models dominated by high-income settings and emphasizes the need for context-sensitive, socially just urban greening strategies that integrate access, quality, and user experience to promote environmental sustainability, equity, and psychological well-being in rapidly urbanizing cities worldwide. Finally, these insights contribute to the emerging discourse on planetary health by demonstrating that urban ecological design can simultaneously advance environmental sustainability, social equity, and psychological well-being on a global scale.

4.3. Practical and Policy Implications

The findings of this study have clear relevance for urban planning, public health policy, and environmental management. Most notably, the central role of perceived access in predicting both satisfaction and subjective well-being highlights the urgent need for equitable and convenient access to urban forests. Municipal authorities should prioritize the spatial distribution of green spaces to ensure that residents across all socio-economic districts can reach them easily, either by walking, cycling, or through efficient public transportation. Measures such as creating pedestrian-friendly pathways, improving signage, ensuring barrier-free entry for individuals with disabilities, and enhancing safety along access routes can substantially increase the usability and perceived value of urban forests. Second, while perceived quality played a smaller role than access in this study, it still significantly contributed to well-being. This suggests that policy interventions should not only focus on increasing green space quantity but also ensure that these spaces meet high standards of maintenance, biodiversity, and amenity provision. Regular upkeep, aesthetic enhancements, planting of native species, and provision of shaded areas, seating, and recreational facilities can elevate user experiences and encourage repeat visits. Third, the finding that frequency of visits alone does not guarantee well-being gains implies that initiatives should focus on fostering meaningful and enjoyable engagement with urban forests rather than solely increasing visitation rates. Programming such as guided nature walks, cultural events, environmental education activities, and community-based maintenance programs can enhance the quality of interactions, build place attachment, and strengthen the psychological benefits of green spaces.
Fourth, the strong predictive role of satisfaction underscores the importance of incorporating user feedback into urban forest management. Regular surveys, participatory planning workshops, and digital platforms for public input can help align management practices with residents’ expectations and preferences. Ensuring that improvements reflect community needs can boost satisfaction, strengthen public support for conservation, and create a sense of shared ownership over these green assets. Finally, the integrated model tested in this study offers a practical decision-making tool for policymakers. By recognizing the interplay between accessibility, quality, satisfaction, and well-being, city planners can design evidence-based strategies that address multiple determinants of public health and environmental sustainability simultaneously. In cities facing environmental pressures similar to Tehran’s, adopting this holistic approach can help create resilient, inclusive, and mentally healthier urban communities.

5. Conclusions

This study examined the mechanisms linking urban forests to subjective well-being in Tehran, integrating perceived access, perceived quality, visit frequency, and satisfaction within a single structural equation modeling framework. The findings revealed that perceived access emerged as the most influential factor, exerting significant effects on visitation, satisfaction, and well-being. The study’s key contributions are as follows.
By simultaneously modeling access, quality, frequency, and satisfaction, this study advances environmental psychology and urban ecosystem services theories, demonstrating that perceived access and satisfaction are the strongest drivers of subjective well-being. In contrast, visit frequency alone offers limited benefits.
Advancing existing knowledge evidence from a rapidly urbanizing megacity in the Global South challenges prior assumptions, largely derived from Western contexts, that green space quantity alone ensures psychological benefits, highlighting instead the importance of equitable access and positive experiential quality.
Urban planning should prioritize policies that enhance both accessibility and user satisfaction rather than focusing solely on the expansion of green space area or visit counts.
Boundaries of generalization—the cross-sectional design, reliance on self-reported measures, and a single-city focus—restrict causal inference and limit the applicability of these findings across cultural and ecological contexts.
Longitudinal, experimental, and multi-city studies incorporating objective indicators, such as physiological measures or geospatial tracking, are crucial for validating causal pathways and assessing the robustness of results across diverse urban settings.

Author Contributions

Conceptualization, R.M. and N.K.; methodology, R.M.; software, R.M. and N.K.; formal analysis, R.M.; data curation, R.M.; writing—original draft preparation, R.M.; writing—review and editing, N.K. All authors have read and agreed to the published version of the manuscript.

Funding

This research received no external funding.

Data Availability Statement

Data are available on request from the first author.

Acknowledgments

The authors would like to thank Nariman Katiraei, Parvaneh Ghaemi, Mohsen Saemi, Hooman Farzaneh, and Borzou Asgharzadeh for their valuable support of this research.

Conflicts of Interest

The authors declare no conflicts of interest.

References

  1. Wang, K.; Tang, Y.; Chen, Y.; Shang, L.; Ji, X.; Yao, M.; Wang, P. The Coupling and Coordinated Development from Urban Land Using Benefits and Urbanization Level: Case Study from Fujian Province (China). Int. J. Environ. Res. Public Health 2020, 17, 5647. [Google Scholar] [CrossRef]
  2. World Bank. Urban Population; World Bank: Washington, DC, USA, 2021.
  3. Orîndaru, A.; Constantinescu, M.; Ţuclea, C.E.; Căescu, Ş.C.; Florescu, M.S.; Dumitru, I. Rurbanization-Making the City Greener: Young Citizen Implication and Future Actions. Sustainability 2020, 12, 7175. [Google Scholar] [CrossRef]
  4. Zhan, Y.; Yao, Z.; Groffman, P.M.; Xie, J.; Wang, Y.; Li, G.; Zheng, X.; Butterbach-Bahl, K. Urbanization Can Accelerate Climate Change by Increasing Soil N2O Emission While Reducing CH4 Uptake. Glob. Change Biol. 2023, 29, 3489–3502. [Google Scholar] [CrossRef] [PubMed]
  5. Ávalos-Hernández, O.; Trujano-Ortega, M.; Ortega-Álvarez, R.; Martínez-Fuentes, R.G.; Calderón-Parra, R.; García-Luna, F.; Ramírez-Vieyra, L.; Tapia-González, J.; Vega-Rivas, J.; Villagómez-Guijón, J.; et al. How Does Urbanization Affect the Fauna of the Largest Urban Forest in Mexico? Urban For. Urban Green. 2024, 92, 128191. [Google Scholar] [CrossRef]
  6. Maleknia, R. How Perception of Environmental and Social Justice Drive Citizen’s Satisfaction and Intention to Engage with Urban Forests Management? Heliyon 2025, 11, e41274. [Google Scholar] [CrossRef]
  7. Mikhaeil, E.; Okulicz-Kozaryn, A.; Valente, R.R. Subjective Well-Being and Urbanization in Egypt. Cities 2024, 147, 104804. [Google Scholar] [CrossRef]
  8. Bherwani, H.; Banerji, T.; Menon, R. Role and Value of Urban Forests in Carbon Sequestration: Review and Assessment in Indian Context. Environ. Dev. Sustain. 2024, 26, 603–626. [Google Scholar] [CrossRef]
  9. Maleknia, R. Urban Forests and Public Health: Analyzing the Role of Citizen Perceptions in Their Conservation Intentions. City Environ. Interact. 2025, 26, 100189. [Google Scholar] [CrossRef]
  10. Lagbas, A.J. Social Valuation of Regulating and Cultural Ecosystem Services of Arroceros Forest Park: A Man-Made Forest in the City of ManilaPhilippines. J. Urban Manag. 2019, 8, 159–177. [Google Scholar] [CrossRef]
  11. Köse, M. Factors Affecting the Planning and Management of Urban Forests: A Case Study of Istanbul. Urban For. Urban Green. 2020, 54, 126739. [Google Scholar] [CrossRef]
  12. Korpilo, S.; Nyberg, E.; Vierikko, K.; Ojala, A.; Kaseva, J.; Lehtimäki, J.; Kopperoinen, L.; Cerwén, G.; Hedblom, M.; Castellazzi, E.; et al. Landscape and Soundscape Quality Promote Stress Recovery in Nearby Urban Nature: A Multisensory Field Experiment. Urban For. Urban Green. 2024, 95, 128286. [Google Scholar] [CrossRef]
  13. Yeon, P.-S.; Kang, S.-N.; Lee, N.-E.; Kim, I.-O.; Min, G.-M.; Kim, G.-Y.; Kim, J.-G.; Shin, W.-S. Benefits of Urban Forest Healing Program on Depression and Anxiety Symptoms in Depressive Patients. Healthcare 2023, 11, 2766. [Google Scholar] [CrossRef] [PubMed]
  14. Bao, Y.; Gao, M.; Luo, D.; Zhou, X. Urban Parks—A Catalyst for Activities! The Effect of the Perceived Characteristics of the Urban Park Environment on Children’s Physical Activity Levels. Forests 2023, 14, 423. [Google Scholar] [CrossRef]
  15. Park, K.-H. Analysis of Urban Forest Healing Program Expected Values, Needs, and Preferred Components in Urban Forest Visitors with Diseases: A Pilot Survey. Int. J. Environ. Res. Public Health 2022, 19, 513. [Google Scholar] [CrossRef]
  16. Wolf, K.L.; Lam, S.T.; McKeen, J.K.; Richardson, G.R.A.; van den Bosch, M.; Bardekjian, A.C. Urban Trees and Human Health: A Scoping Review. Int. J. Environ. Res. Public Health 2020, 17, 4371. [Google Scholar] [CrossRef]
  17. Zhang, Y.; Wu, T.; Yu, H.; Fu, J.; Xu, J.; Liu, L.; Tang, C.; Li, Z. Green Spaces Exposure and the Risk of Common Psychiatric Disorders: A Meta-Analysis. SSM—Popul. Health 2024, 25, 101630. [Google Scholar] [CrossRef]
  18. Grant, A.; Millward, A.A.; Edge, S. Pursuit of Environmental Justice in Urban Forest Planning and Practice. Front. Sustain. Cities 2023, 5, 1233878. [Google Scholar] [CrossRef]
  19. Cuchi, T.; Bobrowski, R.; Wężyk, P.; Breunig, F.M.; Pesck, V.A. Contributions to a Global Understanding of Socioenvironmental Justice Related to Urban Forest: Trends from Brazilian Cities in the Southeastern Paraná State. Urban For. Urban Green. 2024, 95, 128322. [Google Scholar] [CrossRef]
  20. Fu, Y.; Yang, J.; Wang, Z.; Zhang, B.; Xue, J.; Zeng, Y.; Li, F. Reassessing Urban Park Accessibility: An Improved Two-Step Catchment Area Method Based on the Physical Activity Services Perspective. Urban For. Urban Green. 2024, 101, 128446. [Google Scholar] [CrossRef]
  21. Fröhlich, A.; Przepióra, F.; Drobniak, S.; Mikusiński, G.; Ciach, M. Public Safety Considerations Constraint the Conservation of Large Old Trees and Their Crucial Ecological Heritage in Urban Green Spaces. Sci. Total Environ. 2024, 948, 174919. [Google Scholar] [CrossRef] [PubMed]
  22. Xu, H.; Zhao, G.; Liu, Y.; Miao, M. Using Social Media Camping Data for Evaluating, Quantifying, and Understanding Recreational Ecosystem Services in Post-COVID-19 Megacities: A Case Study from Beijing. Forests 2023, 14, 1151. [Google Scholar] [CrossRef]
  23. Bi, Y.; Wang, Y.; Yang, D.; Mao, J.; Wei, Q. Urban Green Spaces and Resident Health: An Empirical Analysis from Data across 30 Provinces in China. Front. Public Health 2024, 12, 1425338. [Google Scholar] [CrossRef]
  24. Zhang, K.; Shang, W.-L.; De Vos, J.; Zhang, Y.; Cao, M. Illuminating the Path to More Equitable Access to Urban Parks. Sci. Rep. 2025, 15, 9646. [Google Scholar] [CrossRef]
  25. El Kenawy, A.M.; Abdelaal, M.M.; Aboelkhair, H.; Mohamed, E.K. Urban Comfort Dynamics in Major Megacities in the Middle East: A Spatiotemporal Assessment and Linkage to Weather Types. Urban Clim. 2025, 59, 102309. [Google Scholar] [CrossRef]
  26. Nasrabadi, M.T.; Morassafar, S.; Pourzakarya, M.; Dunning, R. Investigating the Impacts of Green Spaces Planning on Social Sustainability Improvement in Tehran, Iran: A SWOT-AHP Analysis. Local Environ. 2023, 28, 681–697. [Google Scholar] [CrossRef]
  27. Bahrini, F.; Bell, S.; Mokhtarzadeh, S. The Relationship between the Distribution and Use Patterns of Parks and Their Spatial Accessibility at the City Level: A Case Study from Tehran, Iran. Urban For. Urban Green. 2017, 27, 332–342. [Google Scholar] [CrossRef]
  28. Diener, E. Subjective Well-Being. Psychol. Bull. 1984, 95, 542–575. [Google Scholar] [CrossRef]
  29. Diener, E.; Oishi, S.; Tay, L. Advances in Subjective Well-Being Research. Nat. Hum. Behav. 2018, 2, 253–260. [Google Scholar] [CrossRef]
  30. Angner, E. Subjective Well-Being. J. Socio. Econ. 2010, 39, 361–368. [Google Scholar] [CrossRef]
  31. Yang, Y.; Ma, J.; Liu, H.; Song, L.; Cao, W.; Ren, Y. Spatial Heterogeneity Analysis of Urban Forest Ecosystem Services in Zhengzhou City. PLoS ONE 2023, 18, 1–27. [Google Scholar] [CrossRef] [PubMed]
  32. Grant, A.; Millward, A.A.; Edge, S.; Roman, L.A.; Teelucksingh, C. Where Is Environmental Justice? A Review of US Urban Forest Management Plans. Urban For. Urban Green. 2022, 77, 127737. [Google Scholar] [CrossRef]
  33. Loos, J.; Benra, F.; Berbés-Blázquez, M.; Bremer, L.L.; Chan, K.M.A.; Egoh, B.; Felipe-Lucia, M.; Geneletti, D.; Keeler, B.; Locatelli, B.; et al. An Environmental Justice Perspective on Ecosystem Services. Ambio 2023, 52, 477–488. [Google Scholar] [CrossRef]
  34. Thompson, A.; Bunds, K.; Larson, L.; Cutts, B.; Hipp, J.A. Paying for nature-based Solutions: A Review of Funding and Financing Mechanisms for Ecosystem Services and Their Impacts on Social Equity. Sustain. Dev. 2023, 31, 1991–2066. [Google Scholar] [CrossRef]
  35. Vidal Yañez, D.; Pereira Barboza, E.; Cirach, M.; Daher, C.; Nieuwenhuijsen, M.; Mueller, N. An Urban Green Space Intervention with Benefits for Mental Health: A Health Impact Assessment of the Barcelona “Eixos Verds” Plan. Environ. Int. 2023, 174, 107880. [Google Scholar] [CrossRef]
  36. Kim, J.; Ewing, R.; Rigolon, A. Does Green Infrastructure Affect Housing Prices via Extreme Heat and Air Pollution Mitigation? A Focus on Green and Climate Gentrification in Los Angeles County, 2000–2021. Sustain. Cities Soc. 2024, 102, 105225. [Google Scholar] [CrossRef]
  37. O’Regan, A.C.; Nyhan, M.M. Towards Sustainable and Net-Zero Cities: A Review of Environmental Modelling and Monitoring Tools for Optimizing Emissions Reduction Strategies for Improved Air Quality in Urban Areas. Environ. Res. 2023, 231, 116242. [Google Scholar] [CrossRef] [PubMed]
  38. Zhang, R.; Peng, S.; Sun, F.; Deng, L.; Che, Y. Assessing the Social Equity of Urban Parks: An Improved Index Integrating Multiple Quality Dimensions and Service Accessibility. Cities 2022, 129, 103839. [Google Scholar] [CrossRef]
  39. Yang, Y.; He, R.; Tian, G.; Shi, Z.; Wang, X.; Fekete, A. Equity Study on Urban Park Accessibility Based on Improved 2SFCA Method in Zhengzhou, China. Land 2022, 11, 2045. [Google Scholar] [CrossRef]
  40. Biernacka, M.; Łaszkiewicz, E.; Kronenberg, J. Park Availability, Accessibility, and Attractiveness in Relation to the Least and Most Vulnerable Inhabitants. Urban For. Urban Green. 2022, 73, 127585. [Google Scholar] [CrossRef]
  41. Semenzato, P.; Costa, A.; Campagnaro, T. Accessibility to Urban Parks: Comparing GIS Based Measures in the City of Padova (Italy). Urban For. Urban Green. 2023, 82, 127896. [Google Scholar] [CrossRef]
  42. Basu, A.; Duvall, J.; Kaplan, R. Attention Restoration Theory: Exploring the Role of Soft Fascination and Mental Bandwidth. Environ. Behav. 2019, 51, 1055–1081. [Google Scholar] [CrossRef]
  43. Ulrich, R.S.; Simons, R.F.; Losito, B.D.; Fiorito, E.; Miles, M.A.; Zelson, M. Stress Recovery during Exposure to Natural and Urban Environments. J. Environ. Psychol. 1991, 11, 201–230. [Google Scholar] [CrossRef]
  44. Anderson, E.C.; Locke, D.H.; Pickett, S.T.A.; LaDeau, S.L. Just Street Trees? Street Trees Increase Local Biodiversity and Biomass in Higher Income, Denser Neighborhoods. Ecosphere 2023, 14, 1–15. [Google Scholar] [CrossRef]
  45. Hoshyari, Z.; Maleknia, R.; Naghavi, H.; Barazmand, S. Studying Spatial Distribution of Urban Parks of Khoramabad City Using Network Analysis and Buffering Analysis. J. Wood For. Sci. Technol. 2020, 27, 37–51. [Google Scholar] [CrossRef]
  46. Zhang, D.; Ma, S.; Fan, J.; Xie, D.; Jiang, H.; Wang, G. Assessing Spatial Equity in Urban Park Accessibility: An Improve Two-Step Catchment Area Method from the Perspective of 15-Mintue City Concept. Sustain. Cities Soc. 2023, 98, 104824. [Google Scholar] [CrossRef]
  47. Larson, K.L.; Pittson, H.; Corley, E.A.; Lara-Valencia, F.; Haight, J.D. Recognitional and Distributive Justice in Urban Park Access: The Importance of Subjective Views. Urban For. Urban Green. 2025, 112, 128875. [Google Scholar] [CrossRef]
  48. Haque, M.N.; Sharifi, A. Barriers and Solutions for Just and Equitable Access to Urban Ecosystem Services: A Critical Analysis. Int. J. Sustain. Dev. World Ecol. 2025, 32, 370–386. [Google Scholar] [CrossRef]
  49. Wu, H.; Gong, C.; Wang, R.; Niu, X.; Cao, Y.; Cao, C.; Hu, C. Moderating Effects of Park Accessibility and External Environment on Park Satisfaction in a Mountainous City. Land 2025, 14, 77. [Google Scholar] [CrossRef]
  50. Fang, Z.; Xue, S.; Zhou, Q.; Cheng, C.; Bai, Y.; Huang, Z.; Wang, J.; Wang, R.; Wang, Y.; Wu, R.; et al. Unveiling Driving Disparities between Satisfaction and Equity of Ecosystem Services in Urbanized Areas. Resour. Environ. Sustain. 2024, 18, 100176. [Google Scholar] [CrossRef]
  51. Zhang, L.; Wu, C.; Hao, Y. Effect of The Development Level of Facilities for Forest Tourism on Tourists’ Willingness to Visit Urban Forest Parks. Forests 2022, 13, 1005. [Google Scholar] [CrossRef]
  52. Siltanen, U.; Puhakka, R. Urban Forest Visitors’ Perceptions of Biodiversity and Its Effects on Their Well-Being. J. Outdoor Recreat. Tour. 2025, 50, 100886. [Google Scholar] [CrossRef]
  53. Jamean, E.S.; Abas, A. Valuation of Visitor Perception of Urban Forest Ecosystem Services in Kuala Lumpur. Land 2023, 12, 572. [Google Scholar] [CrossRef]
  54. Long, Y.; Qin, J.; Wu, Y.; Wang, K. Analysis of Urban Park Accessibility Based on Space Syntax: Take the Urban Area of Changsha City as an Example. Land 2023, 12, 1061. [Google Scholar] [CrossRef]
  55. Lee, J.; Kim, D.-H. Urban Forest Visit Motivation Scale: Development and Validation. Sustainability 2022, 15, 408. [Google Scholar] [CrossRef]
  56. Sancho-Pivoto, A.; Raimundo, S.; de Oliveira Santos, G.E. Contributions of Visitation in Parks to Health and Wellness: A Comparative Study between Natural and Urban Parks in Brazil. Tour. Plan. Dev. 2024, 22, 139–158. [Google Scholar] [CrossRef]
  57. Zhao, J.; Weng, L. The Impact of Tourists’ Perceived Value on Environmentally Responsible Behavior in an Urban Forest Park: The Mediating Effects of Satisfaction and Subjective Well-Being. Forests 2024, 15, 1730. [Google Scholar] [CrossRef]
  58. Lyu, M.; Wang, S.; Shi, J.; Sun, D.; Cong, K.; Tian, Y. Visual Satisfaction of Urban Park Waterfront Environment and Its Landscape Element Characteristics. Water 2025, 17, 772. [Google Scholar] [CrossRef]
  59. Yang, L.; Wu, Q.; Lyu, J. Which Affects Park Satisfaction More, Environmental Features or Spatial Pattern? Landsc. Ecol. 2025, 40, 60. [Google Scholar] [CrossRef]
  60. Maleknia, R.; Pakravan-Charvadeh, M.R. Green minds lead to green actions? Studying media literacy’s role in fostering visitors’ environmental behavior in urban forests in Tehran. City Environ. Interact. 2025, 26, 100199. [Google Scholar] [CrossRef]
  61. Abbasi, M.T.; Alesheikh, A.A.; Jafari, A.; Lotfata, A. Spatial and Temporal Patterns of Urban Air Pollution in Tehran with a Focus on PM2.5 and Associated Pollutants. Sci. Rep. 2024, 14, 25150. [Google Scholar] [CrossRef]
  62. Khoshakhlagh, A.H.; Mohammadzadeh, M.; Morais, S. Air Quality in Tehran, Iran: Spatio-Temporal Characteristics, Human Health Effects, Economic Costs and Recommendations for Good Practice. Atmos. Environ. X 2023, 19, 100222. [Google Scholar] [CrossRef]
  63. Maleknia, R. Psychological Determinants of Citizens’ Willingness to Pay for Ecosystem Services in Urban Forests. Glob. Ecol. Conserv. 2024, 54, e03052. [Google Scholar] [CrossRef]
  64. Erfanian, S.; Maleknia, R.; Azizi, R. Environmental Responsibility in Urban Forests: A Cognitive Analysis of Visitors’ Behavior. Forests 2024, 15, 1773. [Google Scholar] [CrossRef]
  65. Krejcie, R.V.; Morgan, D.W. Determining Sample Size for Research Activities. Educ. Psychol. Meas. 1970, 30, 607–610. [Google Scholar] [CrossRef]
  66. Likert, R. Technique for the Measurement of Attitudes. Arch. Psychol. 1932, 140, 5–53. [Google Scholar]
  67. Cronbach, L.J. Coefficient Alpha and the Internal Structure of Tests. Psychometrika 1951, 16, 297–334. [Google Scholar] [CrossRef]
  68. Zhang, Y.; van Dijk, T.; Tang, J.; van den Berg, A.E. Green Space Attachment and Health: A Comparative Study in Two Urban Neighborhoods. Int. J. Environ. Res. Public Health 2015, 12, 14342–14363. [Google Scholar] [CrossRef]
  69. Hartig, T.; Korpela, K.; Evans, G.W.; Gärling, T. A Measure of Restorative Quality in Environments. Scand. Hous. Plan. Res. 1997, 14, 175–194. [Google Scholar] [CrossRef]
  70. Xie, J.; Li, H.; Furuya, K.; Chen, J.; Luo, S. Participatory Intention and Behavior in Green Cultural Heritage Conservation: An Application of the Extended Theory of Planned Behavior. Herit. Sci. 2024, 12, 1–24. [Google Scholar] [CrossRef]
  71. Korcz, N.; Kamińska, A.; Ciesielski, M. Is the Level of Quality of Life Related to the Frequency of Visits to Natural Areas? Forests 2024, 15, 2257. [Google Scholar] [CrossRef]
  72. Yao, X.; Sun, Y.; Sun, B.; Huang, Y. The Impact of the Urban Forest Park Recreation Environment and Perceived Satisfaction on Post-Tour Behavioral Intention—Using Tongzhou Grand Canal Forest Park as an Example. Forests 2024, 15, 330. [Google Scholar] [CrossRef]
  73. Wang, Q.C.; Liu, X.; Jian, I.Y.; Zhang, E.J.; Hou, Y.T.; Siu, K.W.M.; Li, Y. Bin Community Resilience in City Emergency: Exploring the Roles of Environmental Perception, Social Justice and Community Attachment in Subjective Well-Being of Vulnerable Residents. Sustain. Cities Soc. 2023, 97, 104745. [Google Scholar] [CrossRef]
  74. Hair, J.; Alamer, A. Research Methods in Applied Linguistics Partial Least Squares Structural Equation Modeling (PLS-SEM) in Second Language and Education Research: Guidelines Using an Applied Example. Res. Methods Appl. Linguist. 2022, 1, 100027. [Google Scholar] [CrossRef]
  75. Cortina, J.M. What Is Coefficient Alpha? An Examination of Theory and Applications. J. Appl. Psychol. 1993, 78, 98–104. [Google Scholar] [CrossRef]
  76. Fornell, C.; Larcker, D.F. Evaluating Structural Equation Models with Unobservable Variables and Measurement Error. J. Mark. Res. 1981, 18, 39–50. [Google Scholar] [CrossRef]
  77. Hair, J.F.; Risher, J.J.; Sarstedt, M.; Ringle, C.M. When to Use and How to Report the Results of PLS-SEM. Eur. Bus. Rev. 2019, 31, 2–24. [Google Scholar] [CrossRef]
  78. Sarstedt, M.; Ringle, C.M.; Hair, J.F. Partial Least Squares Structural Equation Modeling; Springer: Berlin/Heidelberg, Germany, 2021; ISBN 9783319055428. [Google Scholar]
  79. Chukwu, M.; Huang, X.; Wang, S.; Li, X.; Wei, H. Urban Park Accessibility Assessment Using Human Mobility Data: A Systematic Review. Ann. GIS 2024, 30, 181–198. [Google Scholar] [CrossRef]
  80. Rigolon, A.; Browning, M.; Jennings, V. Inequities in the Quality of Urban Park Systems: An Environmental Justice Investigation of Cities in the United States. Landsc. Urban Plan. 2018, 178, 156–169. [Google Scholar] [CrossRef]
  81. Rigolon, A.; Németh, J. What Shapes Uneven Access to Urban Amenities? Thick Injustice and the Legacy of Racial Discrimination in Denver’s Parks. J. Plan. Educ. Res. 2021, 41, 312–325. [Google Scholar] [CrossRef]
  82. Shiraishi, K. The Inequity of Distribution of Urban Forest and Ecosystem Services in Cali, Colombia. Urban For. Urban Green. 2022, 67, 127446. [Google Scholar] [CrossRef]
  83. Krajter Ostoić, S.; Konijnendijk van den Bosch, C.C.; Vuletić, D.; Stevanov, M.; Živojinović, I.; Mutabdžija-Bećirović, S.; Lazarević, J.; Stojanova, B.; Blagojević, D.; Stojanovska, M.; et al. Citizens’ Perception of and Satisfaction with Urban Forests and Green Space: Results from Selected Southeast European Cities. Urban For. Urban Green. 2017, 23, 93–103. [Google Scholar] [CrossRef]
  84. Crețan, R.; Chasciar, D.; Dragan, A. Forests and Their Related Ecosystem Services: Visitors’ Perceptions in the Urban and Peri-Urban Spaces of Timișoara, Romania. Forests 2024, 15, 2177. [Google Scholar] [CrossRef]
  85. Rosenbluth, A.; Ropert, T.; Rivera, V.; Villalobos-Morgado, M.; Molina, Y.; Fernández, I.C. Between Struggle, Forgetfulness, and Placemaking: Meanings and Practices among Social Groups in a Metropolitan Urban Park. Land 2024, 13, 756. [Google Scholar] [CrossRef]
  86. Zhao, H.; Zhao, D.; Jiang, X.; Zhang, S.; Lin, Z. Assessment of Urban Forest Ecological Benefit Based on the I-Tree Eco Model—A Case Study of Changchun Central City. Forests 2023, 14, 1304. [Google Scholar] [CrossRef]
  87. Chen, C.; Luo, W.; Li, H.; Zhang, D.; Kang, N.; Yang, X.; Xia, Y. Impact of Perception of Green Space for Health Promotion on Willingness to Use Parks and Actual Use among Young Urban Residents. Int. J. Environ. Res. Public Health 2020, 17, 5560. [Google Scholar] [CrossRef]
  88. Nóblega-Carriquiry, A.; March, H.; Sauri, D. Stakeholder Perceptions of the Socio-Ecological Role of Nature-Based Solutions in the Les Glòries Park, Barcelona. Urban For. Urban Green. 2023, 85, 127966. [Google Scholar] [CrossRef]
  89. Doucet, T.C.; Duinker, P.N.; Zurba, M.; Steenberg, J.W.N.; Charles, J.D. Perspectives of Successes and Challenges in Collaborations between Non-Governmental Organization and Local Government on Urban Forest Management. Urban For. Urban Green. 2024, 93, 128220. [Google Scholar] [CrossRef]
  90. Jang, E.; Choi, H.B.; Kim, M. The Restorative Effects of Urban Parks on Stress Control Ability and Community Attachment. Sustainability 2024, 16, 2113. [Google Scholar] [CrossRef]
  91. Lee, H.J.; Son, Y.H.; Kim, S.; Lee, D.K. Healing Experiences of Middle-Aged Women through an Urban Forest Therapy Program. Urban For. Urban Green. 2019, 38, 383–391. [Google Scholar] [CrossRef]
  92. Vafadari Komarolya, D. Survey of Citizens’ Satisfaction with Urban Parks in the COVID-19 Pandemic: An Online Survey. Geogr. Hum. Relatsh. 2022, 5, 31–43. [Google Scholar]
  93. Xu, R.; Hamel, P.; Lim, A.Y.M.; He, T. Assessing Equity in Heat Mitigation Ecosystem Services of Urban Green Space in Singapore. Ecosyst. Serv. 2025, 73, 101727. [Google Scholar] [CrossRef]
Figure 1. Theoretical framework of research.
Figure 1. Theoretical framework of research.
Forests 16 01503 g001
Figure 2. A map of the study area (Iran country and Tehran city).
Figure 2. A map of the study area (Iran country and Tehran city).
Forests 16 01503 g002
Figure 3. Test procedure diagram.
Figure 3. Test procedure diagram.
Forests 16 01503 g003
Figure 4. A structural model of the current research with path coefficients.
Figure 4. A structural model of the current research with path coefficients.
Forests 16 01503 g004
Table 2. The characteristics of respondents.
Table 2. The characteristics of respondents.
CharacteristicsClassesPercentage
Gender Female 51
Male 49
Age<3026
30–4033
40–5028
>5013
Marital statusMarried43
Single57
Educational levelSchool degree33
Bachelor 49
Higher degree18
Table 3. The Fornell–Larcker criterion of the measurement model.
Table 3. The Fornell–Larcker criterion of the measurement model.
Construct12345
Visit frequency0.847
Perceived access 0.6090.833
Perceived quality 0.5150.6480.839
Perceived satisfaction0.6410.6710.4760.832
Subjective well-being0.6110.7410.6140.760.779
Table 4. The direct, indirect, and total impacts of constructs on subjective well-being.
Table 4. The direct, indirect, and total impacts of constructs on subjective well-being.
PathDirectIndirectTotal
Frequency of visiting > subjective well-being0.056 0.056
Perceived access > subjective well-being0.2900.3020.592
Perceived quality > subjective well-being0.1880.0420.230
Perceived satisfaction > subjective well-being0.440 0.440
Table 5. The coefficients of determination and predictive relevance.
Table 5. The coefficients of determination and predictive relevance.
ConstructR2R2 AdjustedCross Validated Redundancy (Q2)
Frequency of visiting 0.3960.3950.256
Perceived satisfaction0.4530.4510.280
Subjective well-being0.6980.6970.366
Table 6. The results of hypothesis testing.
Table 6. The results of hypothesis testing.
Hypothesisf2T Statisticp ValueResult
H1Perceived access > Frequency of visiting0.21611.9910.00Confirmed
H2Perceived quality > Frequency of visiting0.0415.1690.00Confirmed
H3Perceived access > Perceived satisfaction0.41419.0520.00Confirmed
H4Perceived quality > Perceived satisfaction0.0051.7440.08Rejected
H5Perceived access > Subjective well-being0.1108.9970.00Confirmed
H6Perceived quality > Subjective well-being0.0655.6020.00Confirmed
H7Frequency of visiting > Subjective well-being0.0051.8370.06Rejected
H8Perceived satisfaction -> Subjective well-being0.29812.9440.00Confirmed
Disclaimer/Publisher’s Note: The statements, opinions and data contained in all publications are solely those of the individual author(s) and contributor(s) and not of MDPI and/or the editor(s). MDPI and/or the editor(s) disclaim responsibility for any injury to people or property resulting from any ideas, methods, instructions or products referred to in the content.

Share and Cite

MDPI and ACS Style

Maleknia, R.; Korcz, N. Discovering the Pathways from Urban Forests to the Subjective Well-Being of Citizens in Tehran. Forests 2025, 16, 1503. https://doi.org/10.3390/f16101503

AMA Style

Maleknia R, Korcz N. Discovering the Pathways from Urban Forests to the Subjective Well-Being of Citizens in Tehran. Forests. 2025; 16(10):1503. https://doi.org/10.3390/f16101503

Chicago/Turabian Style

Maleknia, Rahim, and Natalia Korcz. 2025. "Discovering the Pathways from Urban Forests to the Subjective Well-Being of Citizens in Tehran" Forests 16, no. 10: 1503. https://doi.org/10.3390/f16101503

APA Style

Maleknia, R., & Korcz, N. (2025). Discovering the Pathways from Urban Forests to the Subjective Well-Being of Citizens in Tehran. Forests, 16(10), 1503. https://doi.org/10.3390/f16101503

Note that from the first issue of 2016, this journal uses article numbers instead of page numbers. See further details here.

Article Metrics

Back to TopTop