Soil Quality Evaluation and Analysis of Driving Factors of Pinus tabuliformis in Loess Hilly Areas
Abstract
1. Introduction
2. Materials and Methods
2.1. Study Area
2.2. Layout of Sample Plots
2.3. Collection and Determination of Soil Samples
2.4. Collection and Identification of Soil Fauna
2.5. Investigation of Understory Herbaceous Vegetation
2.6. Soil Quality Evaluation Methods
- (1)
- Selection of soil quality evaluation indicators
- (2)
- Evaluation of index weights
- (3)
- Calculation of the membership degree of each evaluation indicator
- (4)
- Calculation of SQI
2.7. Statistical Analysis
3. Results
3.1. Construction of Soil Quality Evaluation System Based on Fuzzy Comprehensive Evaluation
3.1.1. Membership Characteristics of Soil Indicators
3.1.2. Weighted Values of Soil Indicators
3.1.3. Analysis of the SQI
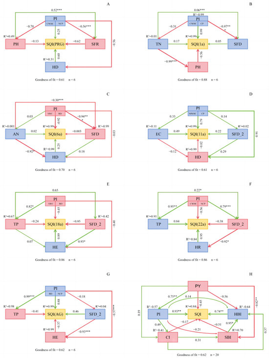
3.2. Analysis of Soil Quality Drivers in P. tabuliformis in Different Restoration Years
4. Discussion
4.1. Analysis of Soil Quality in P. tabuliformis in Different Restoration Years
4.2. Analysis of Drivers of Soil Quality Change
5. Conclusions
Author Contributions
Funding
Data Availability Statement
Acknowledgments
Conflicts of Interest
References
- Cheng, R.-R.; Chen, Q.-W.; Zhang, J.-G.; Shi, W.-Y.; Li, G.; Du, S. Soil moisture variations in response to precipitation in different vegetation types: A multi-year study in the loess hilly region in China. Ecohydrology 2020, 13, e2196. [Google Scholar] [CrossRef]
- Wu, Q.; Jiang, X.; Song, M.; Liu, Y.; Shi, X.; Lei, Y.; Nie, T. Study on the development trend of social-ecological systems and the drivers of sustainable development—A case study of the Loess Plateau in China. Ecol. Indic. 2023, 156, 111172. [Google Scholar] [CrossRef]
- Li, P.; Xu, G.; Lu, K.; Zhang, X.; Shi, P.; Bai, L.; Ren, Z.; Pang, G.; Xiao, L.; Gao, H.; et al. Runoff change and sediment source during rainstorms in an ecologically constructed watershed on the Loess Plateau, China. Sci. Total Environ. 2019, 664, 968–974. [Google Scholar] [CrossRef] [PubMed]
- Chen, M.; Zhang, X.; Li, M.; Zhang, J.; Cao, Y. Climate-growth pattern of Pinus tabulaeformis plantations and their resilience to drought events in the Loess Plateau. For. Ecol. Manag. 2021, 499, 119642. [Google Scholar] [CrossRef]
- Liu, Y.C.; Wang, Q.F.; Yu, G.R.; Zhu, X.J.; Zhan, X.Y.; Guo, Q.; Yang, H.; Li, S.G.; Hu, Z.M. Ecosystems carbon storage and carbon sequestration potential of two main tree species for the Grain for Green Project on China’s hilly Loess Plateau. Acta Ecol. Sin. 2011, 31, 4277–4286. [Google Scholar]
- Wang, X.; Zhou, M.; Yue, H.; Li, S.; Lin, G.; Zhang, Y.; Jiang, F.; Huang, Y.; Lin, J. Effects of different artificial vegetation restoration modes on soil microbial community structuree in the soil erosion area of southern China. CATENA 2024, 237, 107803. [Google Scholar] [CrossRef]
- Zhang, B.; Hu, G.; Xu, C.; Hu, C.; Zhong, C.; Chen, S.; Zhang, Z. Effects of Natural Vegetation Restoration on Soil Physicochemical Properties in Tropical Karst Areas, Southwestern China. Forests 2024, 15, 1270. [Google Scholar] [CrossRef]
- Bega, J.M.; Saltarelli, W.A.; Gücker, B.; Boëchat, I.G.; Finkler, N.R.; Cunha, D.G. Effects of riparian vegetation restoration and environmental context on ecosystem functioning in tropical streams of southeastern Brazil. Sci. Total Environ. 2024, 948, 174906. [Google Scholar] [CrossRef]
- Li, S.; Liang, W.; Fu, B.; Lü, Y.; Fu, S.; Wang, S.; Su, H. Vegetation changes in recent large-scale ecological restoration projects and subsequent impact on water resources in China’s Loess Plateau. Sci. Total Environ. 2016, 569–570, 1032–1039. [Google Scholar] [CrossRef] [PubMed]
- Seliger, A.; Ammer, C.; Kreft, H.; Zerbe, S. Changes of vegetation in coniferous monocultures in the context of conversion to mixed forests in 30 years-Implications for biodiversity restoration. J. Environ. Manag. 2023, 343, 118199. [Google Scholar] [CrossRef]
- Quoreshi, A.M.; Kumar, V.; Adeleke, R.; Qu, L.; Atangana, A.R. Editorial: Soils and vegetation in desert and arid regions: Soil system processes, biodiversity and ecosystem functioning, and restoration. Front. Environ. Sci. 2022, 10, 962905. [Google Scholar] [CrossRef]
- Zhang, Z.; Liu, G.; Ai, N.; Liu, C.; Zong, Q.; Hao, B.; Liu, J. Soil quality evaluation of main vegetation types after conversion of farmland to forest in Wuqi County. J. Arid. Land Resour. Environ. 2021, 35, 81–87. [Google Scholar] [CrossRef]
- Bailey, J.K.; Schweitzer, J.A. The rise of plant–soil feedback in ecology and evolution. Funct. Ecol. 2016, 30, 1030–1031. [Google Scholar] [CrossRef]
- Sang, Y.Z.; You, Y.; Li, D.C.; An, Y.F.; Hou, F.J. Effect of grazing on soil quality of typical alpine steppe in Qilian Mountains. Acta Ecol. Sin. 2023, 43, 6364–6377. [Google Scholar]
- Rożek, K.; Rola, K.; Błaszkowski, J.; Zubek, S. Associations of root-inhabiting fungi with herbaceous plant species of temperate forests in relation to soil chemical properties. Sci. Total Environ. 2019, 649, 1573–1579. [Google Scholar] [CrossRef]
- Sharma, K.L.; Mandal, U.K.; Srinivas, K.; Vittal, K.P.R.; Mandal, B.; Grace, J.K.; Ramesh, V. Long-term soil management effects on crop yields and soil quality in a dryland Alfisol. Soil Tillage Res. 2005, 83, 246–259. [Google Scholar] [CrossRef]
- Zhang, Y.; Xu, X.; Li, Z.; Liu, M.; Xu, C.; Zhang, R.; Luo, W. Effects of vegetation restoration on soil quality in degraded karst landscapes of southwest China. Sci. Total Environ. 2019, 650, 2657–2665. [Google Scholar] [CrossRef]
- Zhang, G.; Wu, H. From “Problems” to “Solutions”: Soil Functions for Realization of Sustainable Development Goals. Bull. Chin. Acad. Sci. 2018, 33, 124–134. [Google Scholar] [CrossRef]
- Das, B.S.; Wani, S.P.; Benbi, D.K.; Muddu, S.; Bhattacharyya, T.; Mandal, B.; Santra, P.; Chakraborty, D.; Bhattacharyya, R.; Basak, N.; et al. Soil health and its relationship with food security and human health to meet the sustainable development goals in India. Soil Secur. 2022, 8, 100071. [Google Scholar] [CrossRef]
- Karlen, D.L.; Ditzler, C.A.; Andrews, S.S. Soil quality: Why and how? Geoderma Assess. Soil Qual. 2003, 114, 145–156. [Google Scholar] [CrossRef]
- An, Y.; Zhang, L.; Wang, Q.; Han, Y. Soil Quality Assessment of Different Land Use Types Based on TOPSIS Method in Hilly Sandy Area of Loess Plateau, Northern China. Int. J. Environ. Res. Public Health 2022, 19, 17059. [Google Scholar] [CrossRef] [PubMed]
- Bo, Y.; Zhu, Q.; Bao, Y.; Zhao, W.; Zhao, Y.; Zhang, H. A comparative study on three methods of soil quality evaluation of microtopography in the semi-arid Loess Plateau, China. J. Env. Biol. 2015, 36, 325–330. [Google Scholar]
- Kahsay, A.; Haile, M.; Gebresamuel, G.; Mohammed, M.; Christopher Okolo, C. Assessing land use type impacts on soil quality: Application of multivariate statistical and expert opinion-followed indicator screening approaches. CATENA 2023, 231, 107351. [Google Scholar] [CrossRef]
- Li, F.; Zhang, X.; Zhao, Y.; Song, M.; Liang, J. Soil quality assessment of reclaimed land in the urban–rural fringe. CATENA 2023, 220, 106692. [Google Scholar] [CrossRef]
- Li, X.; Jiao, X.; Wang, H.; Wang, G. Organic-inorganic combined fertilization alters reclaimed soil bacterial communities in an opencast coal mine area and improves soil quality. Arab. J. Geosci 2021, 14, 1234. [Google Scholar] [CrossRef]
- Li, Y.; Pu, Y.; Li, T.; Xu, X.; Wang, G. Soil quality and ecological benefits assessment of alpine desertified grassland following different ecological restoration measures. Front. Plant Sci. 2023, 14, 1283457. [Google Scholar] [CrossRef]
- Raiesi, F.; Pejman, M. Assessment of post-wildfire soil quality and its recovery in semi-arid upland rangelands in Central Iran through selecting the minimum data set and quantitative soil quality index. CATENA 2021, 201, 105202. [Google Scholar] [CrossRef]
- Xiang, T.; Qiang, F.; Liu, G.; Liu, C.; Liu, Y.; Ai, N.; Ma, H. Soil Quality Evaluation of Typical Vegetation and Their Response to Precipitation in Loess Hilly and Gully Areas. Forests 2023, 14, 1909. [Google Scholar] [CrossRef]
- Zhao, X.N.; Liu, S.; Gao, X.D.; Ding, Y.H.; Li, Z.; Yang, Y.; Yang, M.F. Effect evaluation of soil amendments on soil quantity of mountain apple orchards in thehilly region of Loess Plateau, China. Acta Ecol. Sin. 2022, 42, 7080–7091. [Google Scholar]
- Gao, R.; Ai, N.; Liu, G.; Liu, C.; Zhang, Z. Soil C:N:P Stoichiometric Characteristics and Soil Quality Evaluation under Different Restoration Modes in the Loess Region of Northern Shaanxi Province. Forests 2022, 13, 913. [Google Scholar] [CrossRef]
- Gałązka, A.; Niedźwiecki, J.; Grządziel, J.; Gawryjołek, K. Evaluation of Changes in Glomalin-Related Soil Proteins (GRSP) Content, Microbial Diversity and Physical Properties Depending on the Type of Soil as the Important Biotic Determinants of Soil Quality. Agronomy 2020, 10, 1279. [Google Scholar] [CrossRef]
- Ibno Namr, K.; Bel-Lahbib, S. Use of Spatial Variability of Soil Quality Index Models and Soil Properties for Soil Quality Evaluation in the Irrigated Perimeter, Semi-Arid Region of Morocco. Earth Syst. Env. 2023, 7, 857–879. [Google Scholar] [CrossRef]
- Liu, X.; Liu, H.; Zhang, Y.; Chen, G.; Li, Z.; Zhang, M. Straw return drives soil microbial community assemblage to change metabolic processes for soil quality amendment in a rice-wheat rotation system. Soil Biol. Biochem. 2023, 185, 109131. [Google Scholar] [CrossRef]
- Wang, Z.; Zhou, M.; Liu, H.; Huang, C.; Ma, Y.; Ge, H.X.; Ge, X.; Fu, S. Pecan agroforestry systems improve soil quality by stimulating enzyme activity. PeerJ 2022, 10, e12663. [Google Scholar] [CrossRef]
- Xue, Y.; Mishra, P.; Eivazi, F.; Afrasiabi, Z. Effects of silver nanoparticle size, concentration and coating on soil quality as indicated by arylsulfatase and sulfite oxidase activities. Pedosphere 2022, 32, 733–743. [Google Scholar] [CrossRef]
- Jhariya, M.K.; Singh, L. Herbaceous diversity and biomass under different fire regimes in a seasonally dry forest ecosystem. Env. Dev. Sustain. 2021, 23, 6800–6818. [Google Scholar] [CrossRef]
- Zan, P.; Sun, T.; Mao, Z. Effects of soil fauna on litter decomposition using field microcosms across 16 co-occurring temperate tree species. Aust. For. 2021, 84, 33–38. [Google Scholar] [CrossRef]
- Renčo, M.; Gömöryová, E.; Čerevková, A. The Effect of Soil Type and Ecosystems on the Soil Nematode and Microbial Communities. Helminthologia 2020, 57, 129–144. [Google Scholar] [CrossRef]
- Sarkar, S.; Singh, A. Biodiversity of nematodes in soil and their impact on soil environment. Plant Cell Biotechnol. Mol. Biol. 2021, 22, 266–270. [Google Scholar]
- Majer, J.D.; Brennan, K.E.C.; Moir, M.L. Invertebrates and the Restoration of a Forest Ecosystem: 30 Years of Research following Bauxite Mining in Western Australia. Restor. Ecol. 2007, 15, S104–S115. [Google Scholar] [CrossRef]
- Ekschmitt, K.; Bakonyi, G.; Bongers, M.; Bongers, T.; Boström, S.; Dogan, H.; Harrison, A.; Nagy, P.; O’donnell, A.G.; Papatheodorou, E.M.; et al. Nematode community structure as indicator of soil functioning in European grassland soils. Eur. J. Soil Biol. 2001, 37, 263–268. [Google Scholar] [CrossRef]
- Park, B.-Y.; Lee, J.-K.; Ro, H.-M.; Kim, Y.H. Effects of heavy metal contamination from an abandoned mine on nematode community structure as an indicator of soil ecosystem health. Appl. Soil Ecol. 2011, 51, 17–24. [Google Scholar] [CrossRef]
- Yan, S.; Singh, A.N.; Fu, S.; Liao, C.; Wang, S.; Li, Y.; Cui, Y.; Hu, L. A soil fauna index for assessing soil quality. Soil Biol. Biochem. 2012, 47, 158–165. [Google Scholar] [CrossRef]
- da Cunha Neto, F.V.; Correia, M.E.F.; Pereira, G.H.A.; Pereira, M.G.; dos Santos Leles, P.S. Soil fauna as an indicator of soil quality in forest stands, pasture and secondary forest. Rev. Bras. Ciênc. Solo 2012, 36, 1407–1417. [Google Scholar] [CrossRef]
- Institute of Soil Science, Chinese Academy of Sciences. Soil Physical Properties Determination Method; Science Press: Beijing, China, 1978; pp. 2, 4, 6. [Google Scholar]
- Bao, S. Soil Agrochemical Analysis; China Agriculture Press: Beijing, China, 2000; pp. 2–10. [Google Scholar]
- Liu, R.; Zhao, H. Research Progress and Suggestion for Study on Soil Animal in Sandy Grassland. J. Desert Res. 2009, 29, 656–662. [Google Scholar]
- Cui, Z. Introduction of soil animal collection methods. Chin. J. Zool. 1985, 3, 42–44. [Google Scholar] [CrossRef]
- Yin, W. Subtropical Soil Animals of China; Science Press: Beijing, China, 1992; Chapters 6–10. [Google Scholar]
- Yin, W. Pictorial Keys to Soil Animal of China; Science Press: Beijing, China, 1998; Chapters 1, 5–7 and 9. [Google Scholar]
- Vasu, D.; Singh, S.K.; Ray, S.K.; Duraisami, V.P.; Tiwary, P.; Chandran, P.; Nimkar, A.M.; Anantwar, S.G. Soil quality index (SQI) as a tool to evaluate crop productivity in semi-arid Deccan plateau, India. Geoderma 2016, 282, 70–79. [Google Scholar] [CrossRef]
- Zhang, Y.; Wang, L.; Jiang, J.; Zhang, J.; Zhang, Z.; Zhang, M. Application of soil quality index to determine the effects of different vegetation types on soil quality in the Yellow River Delta wetland. Ecol. Indic. 2022, 141, 109116. [Google Scholar] [CrossRef]
- Das, S.; Bhattacharyya, R.; Das, T.K.; Sharma, A.R.; Dwivedi, B.S.; Meena, M.C.; Dey, A.; Biswas, S.; Aditya, K.; Aggarwal, P.; et al. Soil quality indices in a conservation agriculture based rice-mustard cropping system in North-western Indo-Gangetic Plains. Soil Tillage Res. 2021, 208, 104914. [Google Scholar] [CrossRef]
- Li, R.; Kan, S.; Zhu, M.; Chen, J.; Ai, X.; Chen, Z.; Zhang, J.; Ai, Y. Effect of different vegetation restoration types on fundamental parameters, structural characteristics and the soil quality index of artificial soil. Soil Tillage Res. 2018, 184, 11–23. [Google Scholar] [CrossRef]
- Guo, L.; Sun, Z.; Ouyang, Z.; Han, D.; Li, F. A comparison of soil quality evaluation methods for Fluvisol along the lower Yellow River. CATENA 2017, 152, 135–143. [Google Scholar] [CrossRef]
- Zhang, Z.; Ai, N.; Liu, G.; Liu, C.; Qiang, F. Soil quality evaluation of various microtopography types at different restoration modes in the loess area of Northern Shaanxi. CATENA 2021, 207, 105633. [Google Scholar] [CrossRef]
- Andrews, S.S.; Karlen, D.L.; Mitchell, J.P. A comparison of soil quality indexing methods for vegetable production systems in Northern California. Agric. Ecosyst. Environ. 2002, 90, 25–45. [Google Scholar] [CrossRef]
- Shao, G.; Ai, J.; Sun, Q.; Hou, L.; Dong, Y. Soil quality assessment under different forest types in the Mount Tai, central Eastern China. Ecol. Indic. 2020, 115, 106439. [Google Scholar] [CrossRef]
- Tenenhaus, M.; Esposito Vinzi, V.; Chatelin, Y.M.; Lauro, C. PLS path modeling. Comput. Stat. Data Anal. 2005, 48, 159–205. [Google Scholar] [CrossRef]
- Lohmoller, J.-B. Latent Variables Path Modeling with Partial Least Squares; Physica-Verlag: Heidelberg, Germany, 1989. [Google Scholar]
- Wold, H. Partial Least Squares. In Encyclopedia of Statistical Sciences; Kotz, S., Johnson, N.L., Eds.; Wiley: New York, NY, USA, 1985; Volume 6, pp. 581–591. [Google Scholar]
- Wold, H. Soft modeling: The basic design and some extensions. In Systems under Indirect Observations: Causality, Structure, Prediction; Joreskog, K.G., Wold, H., Eds.; Holland: Amsterdam, The Netherlands, 1982; Part 2; pp. 1–54. [Google Scholar]
- Russolillo, G. Non-Metric Partial Least Squares. Electron. J. Stat. 2012, 6, 1641–1669. [Google Scholar] [CrossRef]
- Ren, Q.; Liu, G.; Liu, C.; Qiang, F.; Ai, N. Soil Quality Evaluation and Driving Factor Analysis of Hippophae rhamnoides Plantations in Coal Mine Reclamation Areas Based on Different Restoration Durations. Forests 2023, 14, 1425. [Google Scholar] [CrossRef]
- Yang, Y. Effect of Forest Age on Soil Fertility and Quality of Pinus tabulaeformis Plantation in Loess Area of Western Shanxi Province. Master’s Thesis, Beijing Forestry University, Beijing, China, 2020. [Google Scholar] [CrossRef]
- Bo, Y.; Zhu, Q.; Zhao, W. Characteristics of soil moisture in relation to microtopography in the Loess region of Northern Shaanxi, China. J. Env. Biol. 2014, 35, 741–749. [Google Scholar]
- Gou, Q.; Zhu, Q. Response of deep soil moisture to different vegetation types in the Loess Plateau of northern Shannxi, China. Sci. Rep. 2021, 11, 15098. [Google Scholar] [CrossRef]
- Xiang, T.; Qiang, F.; Liu, G.; Liu, C.; Ai, N. Soil Quality Evaluation and Dominant Factor Analysis of Economic Forest in Loess Area of Northern Shaanxi. Forests 2023, 14, 1179. [Google Scholar] [CrossRef]
- Liu, J. The Effect of Vegetation Recovery on the Diversity of Undergrowth Vegetation and the Physical and Chemical Properties of Soil in the Loess Plateau of Western Shanxi Province. Master’s Thesis, Beijing Forestry University, Beijing, China, 2020. [Google Scholar] [CrossRef]
- Liu, Y.L.; Li, C.L.; Gao, M.X.; Zhang, M.; Zhao, G.X. Effect of different land-use patterns on physical characteristics of the soil in the Yellow River delta region. Acta Ecol. Sin. 2015, 35, 5183–5190. [Google Scholar] [CrossRef][Green Version]
- Liu, X.; Zhang, W.; Yang, F.; Zhou, X.; Liu, Z.; Qu, F.; Lian, S.; Wang, C.; Tang, X. Changes in vegetation–environment relationships over long-term natural restoration process in Middle Taihang Mountain of North China. Ecol. Eng. 2012, 49, 193–200. [Google Scholar] [CrossRef]
- Bardgett, R.D.; Bowman, W.D.; Kaufmann, R.; Schmidt, S.K. A temporal approach to linking aboveground and belowground ecology. Trends Ecol. Evol. 2005, 20, 634–641. [Google Scholar] [CrossRef] [PubMed]
- Geisen, S. The bacterial-fungal energy channel concept challenged by enormous functional versatility of soil protists. Soil Biol. Biochem. 2016, 102, 22–25. [Google Scholar] [CrossRef]
- Hättenschwiler, S.; Gasser, P. Soil animals alter plant litter diversity effects on decomposition. Proc. Natl. Acad. Sci. USA 2005, 102, 1519–1524. [Google Scholar] [CrossRef]
- Frouz, J.; Jílková, V.; Cajthaml, T.; Pižl, V.; Tajovský, K.; Háněl, L.; Burešová, A.; Šimáčková, H.; Kolaříková, K.; Franklin, J.; et al. Soil biota in post-mining sites along a climatic gradient in the USA: Simple communities in shortgrass prairie recover faster than complex communities in tallgrass prairie and forest. Soil Biol. Biochem. 2013, 67, 212–225. [Google Scholar] [CrossRef]
- Frouz, J.; Livečková, M.; Albrechtová, J.; Chroňáková, A.; Cajthaml, T.; Pižl, V.; Háněl, L.; Starý, J.; Baldrian, P.; Lhotáková, Z.; et al. Is the effect of trees on soil properties mediated by soil fauna? A case study from post-mining sites. For. Ecol. Manag. Influ. Tree Species For. Soils New Evid. Field Stud. 2013, 309, 87–95. [Google Scholar] [CrossRef]
- Kato-Noguchi, H. Bioactive Compounds Involved in the Formation of the Sparse Understory Vegetation in Pine Forests. Curr. Org. Chem. 2021, 25, 1731–1738. [Google Scholar] [CrossRef]
- Wang, B.; Verheyen, K.; Baeten, L.; De Smedt, P. Herb litter mediates tree litter decomposition and soil fauna composition. Soil Biol. Biochem. 2021, 152, 108063. [Google Scholar] [CrossRef]
- Zhou, Y.; Liu, C.; Ai, N.; Qin, J.; Shi, J.; Nan, Z. Soil fauna community characteristics and driving factors of Pinus tabuliformis in the loess region of northern Shaanxi. CATENA 2023, 229, 107196. [Google Scholar] [CrossRef]
- Sun, X.; Li, Q.; Yao, H.; Liu, M.; Wu, D.; Zhu, D.; Zhu, Y. Soil Fauna and Soil Health. Acta Pedol. Sin. 2021, 58, 1073–1083. [Google Scholar]
- Marzaioli, R.; D’Ascoli, R.; De Pascale, R.A.; Rutigliano, F.A. Soil quality in a Mediterranean area of Southern Italy as related to different land use types. Appl. Soil Ecol. 2010, 44, 205–212. [Google Scholar] [CrossRef]
- Kachaka, E.Y.; Poirier, V.; Munson, A.D.; Khasa, D.P. Acacia auriculiformis agroforestry fallows of different ages improve soil physico-chemical properties and carbon stocks on the Batéké plateau, Democratic Republic of Congo. Geoderma Reg. 2023, 34, e00691. [Google Scholar] [CrossRef]
- Zhang, Y.; Li, H.; Zhang, H. Soil C: N: P stoichiometry and its relationship with the soil physicochemical properties of different aged Chinese fir (Cunninghamia lanceolata) plantations. Acta Ecol. Sin. 2019, 39, 2520–2531. [Google Scholar] [CrossRef]
- Peri, P.L.; Gargaglione, V.; Pastur, G.M. Dynamics of above- and below-ground biomass and nutrient accumulation in an age sequence of Nothofagus antarctica forest of Southern Patagonia. For. Ecol. Manag. 2006, 233, 85–99. [Google Scholar] [CrossRef]




| Sample Plot Abbreviation | Vegetation | Planting Years | Slope | Aspect | Altitude (m) | Latitude and Longitude |
|---|---|---|---|---|---|---|
| PRG | Abandoned grassland | 0 | 28° | Sunny slope | 1406 | 36°54′31″ N, 108°10′35″ E |
| 1a | Pinus tabuliformis | 1 | 17° | Sunny slope | 1386 | 36°54′32″ N, 108°10′34″ E |
| 6a | Pinus tabuliformis | 6 | 42° | Shady slope | 1370.9 | 36°49′54″ N, 108°9′30″ E |
| 11a | Pinus tabuliformis | 11 | 20° | Half-shady slope | 1510.9 | 36°53′33″ N, 108◦13′10″ E |
| 18a | Pinus tabuliformis | 18 | 30° | Shady slope | 1383.7 | 36°54′38″ N, 108°12′92″ E |
| 22a | Pinus tabuliformis | 22 | 20° | Half-shady slope | 1314 | 36°50′52″ N, 108°9′37″ E |
| AG | Abandoned grassland | 22 | 30° | Shady slope | 1400.3 | 36°49′54″ N, 108°12′28″ E |
| Soil Indicators | Measurement Methods |
|---|---|
| Saturated water content (SWC) | Drying method |
| Soil bulk density (BD), maximum water holding capacity (MWHC), capillary water holding capacity (CWHC), non-capillary porosity (NCP), capillary porosity (CP), total porosity (TCP) | Ring-knife-soaking method |
| pH | pHS-320 high precision intelligent acidity meter |
| Electrical conductivity (EC) | DDS-608 multifunctional conductivity meter |
| Alkaline nitrogen (AN) | Alkali dissolved diffusion method |
| Available phosphorus (AP) | Sodium bicarbonate method |
| Total phosphorus (TP) | Sodium hydroxide-molybdenum-antimony colorimetry method |
| Total nitrogen (TN) | Sulfuric acid decoction-sodium salicylate method |
| Soil organic matter (OM) | Potassium dichromate volumetric method |
| Soil fauna Shannon diversity index (SFD), soil fauna Simpson diversity index (SFD_2), soil fauna richness index (SFR), soil fauna evenness index (SFE) | Calculate |
| Aboveground biomass (AGB), belowground biomass (BGB) | Complete harvest method |
| Canopy density (CD) | Cover method |
| Herbaceous diversity index (HD), herbaceous richness index (HR), herbaceous evenness index (HE) | Calculate |
| Sample Plot Abbreviation | PRG | 1a | 6a | 11a | 18a | 22a | AG |
|---|---|---|---|---|---|---|---|
| SWC (%) | 6.67 ± 0.66 | 7.24 ± 1.46 | 9.97 ± 1.62 | 11.31 ± 2.59 | 6.46 ± 1.24 | 14.82 ± 0.22 | 16.95 ± 3.52 |
| BD (g/cm3) | 1.19 ± 0.04 | 1.45 ± 0.04 | 1.20 ± 0.03 | 1.19 ± 0.05 | 1.03 ± 0.04 | 1.16 ± 0.01 | 1.15 ± 0.04 |
| MWHC (%) | 43.71 ± 2.41 | 27.44 ± 2.85 | 45.25 ± 2.44 | 45.41 ± 3.37 | 57.17 ± 2.40 | 46.39 ± 0.36 | 44.04 ± 2.95 |
| CWHC (%) | 42.20 ± 2.27 | 26.87 ± 2.69 | 39.55 ± 2.22 | 36.61 ± 3.40 | 42.46 ± 1.80 | 34.23 ± 0.39 | 34.93 ± 2.96 |
| NCP (%) | 1.80 ± 0.30 | 0.83 ± 0.23 | 6.81 ± 0.10 | 10.45 ± 2.84 | 14.97 ± 1.04 | 14.08 ± 0.19 | 10.28 ± 0.55 |
| CP (%) | 50.27 ± 0.97 | 39.00 ± 2.82 | 47.49 ± 1.77 | 43.20 ± 2.38 | 43.52 ± 0.59 | 39.59 ± 0.30 | 39.82 ± 2.80 |
| TCP (%) | 52.07 ± 1.10 | 39.83 ± 3.04 | 54.30 ± 1.88 | 53.65 ± 1.90 | 58.49 ± 1.62 | 53.67 ± 0.33 | 50.11 ± 2.31 |
| pH | 8.42 ± 0.03 | 8.24 ± 0.03 | 7.88 ± 0.07 | 7.79 ± 0.03 | 8.08 ± 0.12 | 8.21 ± 0.02 | 8.10 ± 0.07 |
| EC (µs/cm) | 164.55 ± 6.25 | 141.65 ± 10.75 | 95.53 ± 10.11 | 135.27 ± 27.50 | 94.97 ± 5.40 | 96.68 ± 3.56 | 96.75 ± 11.58 |
| AN (mg/kg) | 7.40 ± 4.09 | 3.21 ± 0.20 | 12.65 ± 2.77 | 13.86 ± 5.43 | 11.87 ± 2.83 | 3.51 ± 1.30 | 3.59 ± 1.26 |
| TN (g/kg) | 0.11 ± 0.03 | 0.10 ± 0.02 | 0.40 ± 0.22 | 0.04 ± 0.01 | 0.08 ± 0.03 | 0.33 ± 0.09 | 0.41 ± 0.19 |
| AP (mg/kg) | 2.00 ± 1.00 | 2.07 ± 0.93 | 2.98 ± 0.91 | 5.87 ± 0.26 | 4.32 ± 1.31 | 8.48 ± 5.64 | 7.78 ± 1.30 |
| TP (g/kg) | 0.06 ± 0 | 0.06 ± 0 | 0.17 ± 0.06 | 0.05 ± 0.03 | 0.06 ± 0.02 | 0.10 ± 0.04 | 0.25 ± 0.09 |
| OM (g/kg) | 13.10 ± 4.92 | 9.37 ± 1.65 | 23.37 ± 3.06 | 21.89 ± 1.56 | 20.50 ± 1.32 | 17.52 ± 0.62 | 16.73 ± 0.32 |
| SFR | 4.35 ± 0.10 | 4.32 ± 0.15 | 4.75 ± 0.32 | 3.92 ± 0.16 | 4.02 ± 0.12 | 3.78 ± 0.26 | 3.88 ± 0.04 |
| SFD | 2.56 ± 0.14 | 2.50 ± 0.15 | 2.29 ± 0.06 | 1.67 ± 0.14 | 1.72 ± 0.24 | 1.75 ± 0.12 | 2.02 ± 0.19 |
| SFE | 0.89 ± 0.05 | 0.86 ± 0.04 | 0.73 ± 0.03 | 0.56 ± 0.04 | 0.56 ± 0.07 | 0.59 ± 0.04 | 0.67 ± 0.05 |
| SFD-2 | 0.10 ± 0.03 | 0.11 ± 0.02 | 0.16 ± 0 | 0.31 ± 0.03 | 0.29 ± 0.07 | 0.27 ± 0.02 | 0.21 ± 0.04 |
| AGB (g) | 151.84 ± 23.52 | 34.91 ± 7.67 | 173.30 ± 55.4 | 150.07 ± 30.83 | 120.26 ± 39.34 | 177.57 ± 14.81 | 266.63 ± 30.39 |
| BGB (g) | 282.36 ± 54.83 | 8.95 ± 1.52 | 86.1 ± 21.40 | 238.71 ± 56.81 | 203.40 ± 37.08 | 192.66 ± 5.91 | 799.44 ± 112.88 |
| HD | 1.28 ± 0.16 | 1.45 ± 0 | 2.10 ± 0.11 | 1.14 ± 0.04 | 1.05 ± 0.20 | 1.77 ± 0.24 | 1.34 ± 0.15 |
| CD (%) | 0 ± 0 | 40.00 ± 0 | 95.67 ± 1.53 | 92.67 ± 5.86 | 70.67 ± 5.03 | 61.00 ± 3.61 | 0 ± 0 |
| HR | 1.17 ± 0.08 | 1.36 ± 0 | 2.77 ± 0.57 | 0.82 ± 0.30 | 1.00 ± 0.06 | 1.47 ± 0.25 | 1.12 ± 0.23 |
| HE | 0.80 ± 0.10 | 0.90 ± 0 | 0.81 ± 0.08 | 0.70 ± 0.12 | 0.61 ± 0.10 | 0.89 ± 0.11 | 0.72 ± 0.02 |
| C/N | 121.88 ± 18.35 | 98.39 ± 1.80 | 75.15 ± 40.77 | 513.60 ± 96.43 | 300.77 ± 127.59 | 55.31 ± 14.81 | 52.53 ± 35.71 |
| C/P | 218.33 ± 82.00 | 156.08 ± 27.42 | 146.75 ± 47.60 | 578.74 ± 251.33 | 374.60 ± 120.00 | 204.92 ± 101.55 | 76.30 ± 34.05 |
| N/P | 1.75 ± 0.42 | 1.58 ± 0.25 | 2.57 ± 1.70 | 1.22 ± 0.76 | 1.54 ± 1.18 | 4.34 ± 3.54 | 1.60 ± 0.36 |
| Indicator | PC1 | PC2 | PC3 | PC4 | PC5 | PC6 | Common Factor Variance | Weight |
|---|---|---|---|---|---|---|---|---|
| SWC | 0.333 | 0.784 | −0.19 | −0.108 | −0.06 | 0.149 | 0.799 | 0.033 |
| BD | −0.84 | −0.046 | −0.164 | −0.436 | −0.211 | 0.043 | 0.972 | 0.040 |
| MWHC | 0.853 | −0.097 | 0.236 | 0.354 | 0.235 | −0.114 | 0.985 | 0.041 |
| CWHC | 0.514 | −0.311 | 0.44 | 0.632 | 0.142 | −0.058 | 0.977 | 0.040 |
| NCP | 0.882 | 0.221 | −0.078 | −0.142 | 0.218 | −0.092 | 0.909 | 0.037 |
| CP | 0.002 | −0.451 | 0.564 | 0.578 | −0.006 | −0.014 | 0.856 | 0.035 |
| TCP | 0.826 | −0.137 | 0.355 | 0.307 | 0.199 | −0.097 | 0.969 | 0.040 |
| pH | −0.571 | 0.088 | −0.289 | 0.45 | 0.538 | −0.249 | 0.971 | 0.040 |
| EC | −0.551 | −0.541 | −0.218 | 0.227 | −0.019 | 0.356 | 0.822 | 0.034 |
| AN | 0.488 | −0.598 | 0.441 | −0.007 | −0.289 | 0.213 | 0.92 | 0.038 |
| TN | 0.031 | 0.777 | 0.487 | −0.019 | 0.047 | 0.21 | 0.888 | 0.037 |
| AP | 0.531 | 0.527 | −0.31 | −0.091 | 0.035 | 0.216 | 0.713 | 0.029 |
| TP | 0.059 | 0.784 | 0.2 | 0.137 | −0.48 | −0.126 | 0.923 | 0.038 |
| OM | 0.762 | −0.058 | 0.412 | −0.158 | −0.256 | −0.072 | 0.849 | 0.035 |
| SFR | −0.505 | −0.267 | 0.735 | 0.03 | −0.097 | −0.017 | 0.877 | 0.036 |
| SFD | −0.889 | −0.07 | 0.263 | 0.254 | −0.125 | 0.128 | 0.962 | 0.040 |
| SFE | −0.92 | −0.071 | 0.125 | 0.272 | −0.089 | 0.073 | 0.953 | 0.039 |
| SFD−2 | 0.884 | −0.007 | −0.229 | −0.277 | 0.117 | −0.114 | 0.938 | 0.039 |
| AGB | 0.438 | 0.649 | 0.125 | 0.404 | −0.227 | 0.178 | 0.874 | 0.036 |
| BGB | 0.284 | 0.6 | −0.301 | 0.536 | −0.257 | 0.205 | 0.926 | 0.038 |
| HD | −0.239 | 0.42 | 0.726 | −0.373 | 0.133 | −0.071 | 0.922 | 0.038 |
| CD | 0.469 | −0.359 | 0.404 | −0.672 | −0.071 | −0.034 | 0.97 | 0.040 |
| HR | −0.196 | 0.218 | 0.878 | −0.21 | −0.09 | −0.032 | 0.91 | 0.037 |
| HE | −0.601 | 0.227 | 0.131 | −0.365 | 0.316 | −0.104 | 0.674 | 0.028 |
| C/N | 0.521 | −0.637 | −0.312 | −0.173 | −0.234 | −0.006 | 0.86 | 0.035 |
| C/P | 0.497 | −0.671 | −0.116 | −0.147 | 0.067 | 0.462 | 0.95 | 0.039 |
| N/P | 0.012 | 0.278 | 0.387 | −0.185 | 0.649 | 0.507 | 0.94 | 0.039 |
| Eigenvalues | 9.143 | 5.351 | 4.152 | 3.002 | 1.658 | 1.002 | ||
| Variance contribution rate/% | 33.864 | 19.817 | 15.378 | 11.118 | 6.139 | 3.712 | ||
| Cumulative contribution rate/% | 33.864 | 53.681 | 69.059 | 80.177 | 86.316 | 90.028 |
Disclaimer/Publisher’s Note: The statements, opinions and data contained in all publications are solely those of the individual author(s) and contributor(s) and not of MDPI and/or the editor(s). MDPI and/or the editor(s) disclaim responsibility for any injury to people or property resulting from any ideas, methods, instructions or products referred to in the content. |
© 2024 by the authors. Licensee MDPI, Basel, Switzerland. This article is an open access article distributed under the terms and conditions of the Creative Commons Attribution (CC BY) license (https://creativecommons.org/licenses/by/4.0/).
Share and Cite
Li, J.; Qiang, F.; Ai, N.; Liu, C.; Liu, G.; Zou, M.; Ren, Q.; Liu, M. Soil Quality Evaluation and Analysis of Driving Factors of Pinus tabuliformis in Loess Hilly Areas. Forests 2024, 15, 1603. https://doi.org/10.3390/f15091603
Li J, Qiang F, Ai N, Liu C, Liu G, Zou M, Ren Q, Liu M. Soil Quality Evaluation and Analysis of Driving Factors of Pinus tabuliformis in Loess Hilly Areas. Forests. 2024; 15(9):1603. https://doi.org/10.3390/f15091603
Chicago/Turabian StyleLi, Junzhe, Fangfang Qiang, Ning Ai, Changhai Liu, Guangquan Liu, Menghuan Zou, Qianwen Ren, and Minglu Liu. 2024. "Soil Quality Evaluation and Analysis of Driving Factors of Pinus tabuliformis in Loess Hilly Areas" Forests 15, no. 9: 1603. https://doi.org/10.3390/f15091603
APA StyleLi, J., Qiang, F., Ai, N., Liu, C., Liu, G., Zou, M., Ren, Q., & Liu, M. (2024). Soil Quality Evaluation and Analysis of Driving Factors of Pinus tabuliformis in Loess Hilly Areas. Forests, 15(9), 1603. https://doi.org/10.3390/f15091603

