Application of Random Forest Method Based on Sensitivity Parameter Analysis in Height Inversion in Changbai Mountain Forest Area
Abstract
1. Introduction
2. Materials and Methods
2.1. Study Area
2.2. GEDI L2A Data
2.3. Airborne LiDAR Data
2.4. Other Auxiliary Data
2.4.1. Sentinel-2 Data
2.4.2. STRM-DEM Data
2.4.3. WorldClim Data
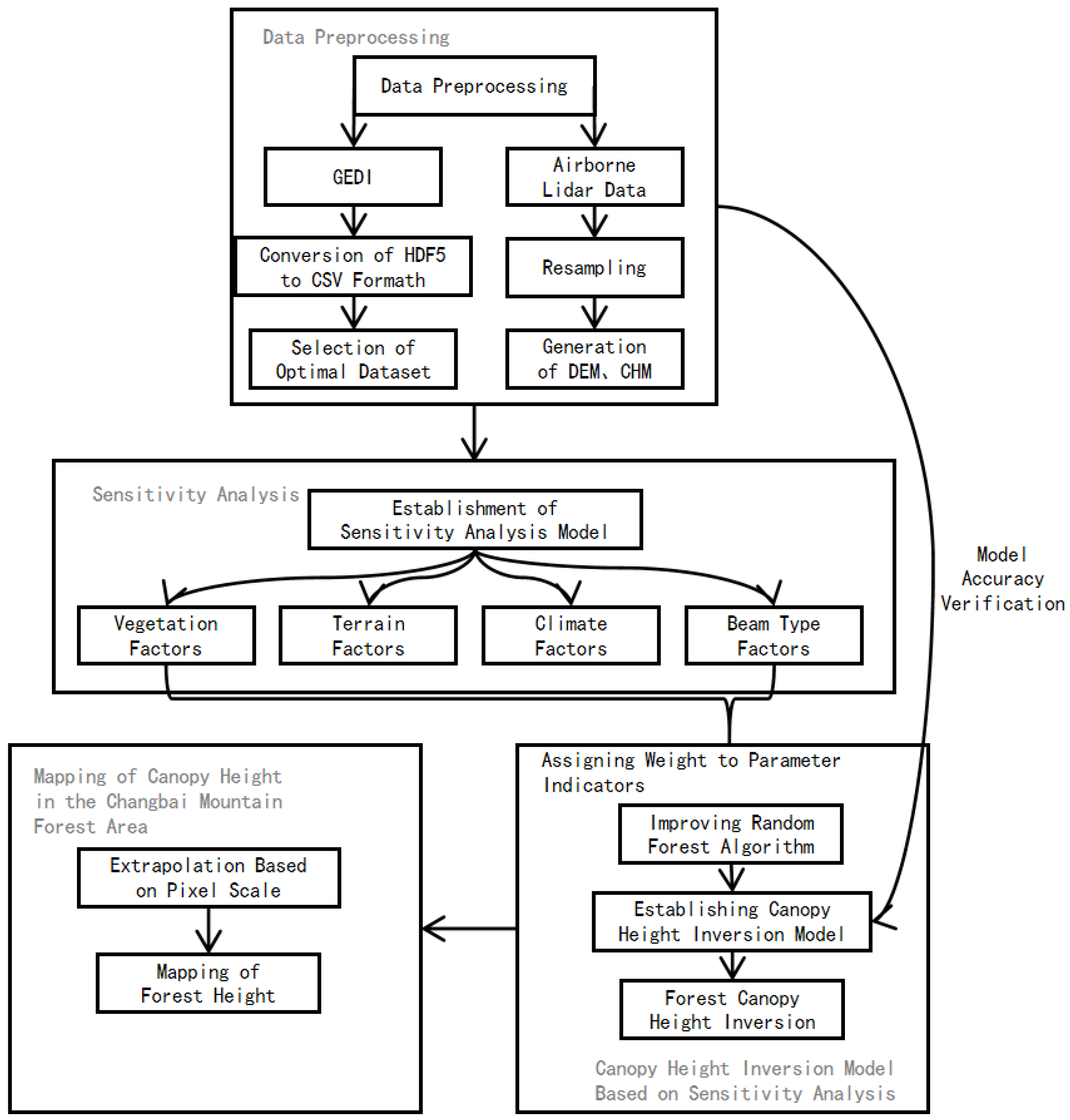
3. Methods
- (1)
- Preprocessing of spaceborne LiDAR and airborne LiDAR data: GEDI data products are stored in the Hierarchical Data Format version 5 (HDF5). The study converts the HDF5 format to the CSV format using the optimal threshold spatial method and selects the best dataset for subsequent analysis and forest canopy height inversion [32]. Parameters are extracted from airborne LiDAR data to obtain the Canopy Height Model (CHM) and terrain factor data for further analysis. To ensure consistency between DEM data from airborne LiDAR and GEDI footprint diameter, the DEM is resampled to a 30 m resolution.
- (2)
- Sensitivity analysis: A random forest (RF) algorithm is used to establish relationships between vegetation factors, terrain factors, climate factors, beam type factors, and GEDI ground elevation errors [33,34]. The sensitivity of each influencing factor is determined by the percentage increase in the mean squared error (%IncMSE) parameter. A higher %IncMSE value indicates higher sensitivity of the influencing factor and greater impact on accuracy.
- (3)
- Establishment of canopy height inversion model based on sensitivity analysis: Parameters with significant sensitivity identified in Step (2)—namely vegetation cover, slope, solar altitude angle, beam type, and CHM—were used as input variables. Sensitivity indices were assigned to these parameters to enhance the performance of the random forest algorithm. Canopy height was used as the ideal output data for forest canopy height inversion on the prediction set samples. Finally, height data extracted from airborne LiDAR were used as ground truth data for model accuracy validation.
- (4)
- Mapping of canopy height: Utilizing the established forest canopy height inversion model, the linear stepwise regression equation of the Canopy Height Model (CHM) was derived, and the discrete point buffer was mapped based on arcmap10.2 to construct the interpolation to achieve spatially continuous pixel-scale coverage across the forest region [35,36,37]. Using footprint points as samples and combining Sentinel-2 optical remote sensing data, terrain factors, climate factors, etc., a regression prediction was performed using the random forest algorithm to generate a forest height map.
3.1. Extraction and Optimal Selection of Parameters for Spaceborne LiDAR
3.1.1. Extraction of GEDI L2A Parameters
3.1.2. Primary Screening of GEDI L2A Data
3.1.3. Optimal Algorithm Selection for GEDI L2A Data
3.2. Sensitivity Analysis
3.2.1. The Impact of GEDI Vegetation Coverage on Ground Elevation
3.2.2. The Impact of GEDI Slope on Ground Elevation
3.2.3. The Impact of GEDI Solar Elevation Angle on Ground Elevation
3.2.4. The Impact of GEDI Beam Type on Ground Elevation
3.3. Random Forest Algorithm for Forest Canopy Height Inversion Based on Sensitivity Analysis
- (1)
- Combining sensitivity analysis to assign sensitivity indices to important variables as weights for the forest height model.
- (2)
- Ensuring that the dependent variable (y) consists of forest canopy height values extracted from airborne LiDAR data and the independent variable (x) comprises forest canopy height values extracted from GEDI data.
- (3)
- Incrementally adding feature variables and calculating R2 and RMSE to evaluate the model’s estimation performance.
3.4. Canopy Height Mapping of Changbai Mountain Forest Area
- (1)
- Parameter settings: The number of decision trees (ntree) and the number of random features (mtry) are two key parameters involved in the random forest algorithm. In this study, ntree and mtry are determined through iterative optimization.
- (2)
- Sorting of feature parameter importance, namely parameter sensitivity index: The use of a large number of covariates in the extrapolation process may lead to overfitting of the RF algorithm to the model. To reduce this possibility, the construction of the extrapolation model involves feature variables with high sensitivity according to the results of sensitivity analysis. Here are the steps: Feature Selection: The sensitivity of feature variables is ranked. Scale Extrapolation Using Image Feature Parameters and the Forest Height Inversion Model: A buffer zone for each data point is established and the mean is calculated for overlapping areas. The forest height is set in non-forest areas to null values to create the forest height map.
- (3)
- Forest Height Inversion Model Construction: In total, 80% of the GEDI L2A forest canopy height samples is randomly selected, as well as the corresponding remote sensing image feature parameters for random forest regression training. Then, 10% of the forest canopy height samples is used to validate the forest height inversion model, and the remaining 10% is reserved for subsequent accuracy verification of the forest canopy height map.
3.5. Accuracy Verification
4. Result
4.1. Accuracy Verification of the Selected Optimal GEDI Data
- (1)
- Verification of GEDI Ground Elevation Accuracy
- (2)
- Accuracy Verification of GEDI Forest Canopy Height Values
4.2. Conducting Accuracy Verification of Canopy Height
5. Conclusions
- (1)
- By analyzing the sensitivity indices of various characteristic variables and using sensitivity analysis to determine the optimal algorithm, we effectively screened GEDI data of higher quality and greater relevance to regional characteristics. This improved the validation accuracy for subsequent analyses.
- (2)
- Utilizing a sensitivity analysis-based random forest algorithm for canopy height inversion in the Changbai Mountain forest region improved the accuracy of the canopy height inversion model at the footprint scale due to the introduction of variables such as slope, vegetation cover, and solar zenith angle.
- (3)
- Combining active and passive remote sensing data, a forest Canopy Height Model constructed based on the sensitivity analysis-integrated random forest algorithm was extrapolated to achieve a continuous canopy height mapping with 30 m spatial resolution for the Changbai Mountain forest region, demonstrating high accuracy.
Author Contributions
Funding
Data Availability Statement
Conflicts of Interest
References
- Næsset, E. Determination of mean tree height of forest stands using airborne laser scanner data. ISPRS J. Photogramm. Remote Sens. 1997, 52, 49–56. [Google Scholar] [CrossRef]
- Dubayah, R.; Blair, J.B.; Goetz, S.; Fatoyinbo, L.; Hansen, M.; Healey, S.; Hofton, M.; Hurtt, G.; Kellner, J.; Luthcke, S.; et al. The Global Ecosystem Dynamics Investigation: High-resolution laser ranging of the Earth’s forests and topography. Sci. Remote Sens. 2020, 1, 100002. [Google Scholar] [CrossRef]
- Liu, A.; Cheng, X.; Chen, Z. Performance evaluation of GEDI and ICESat-2 laser altimeter data for terrain and canopy height retrievals. Remote Sens. Environ. 2021, 264, 112571. [Google Scholar] [CrossRef]
- Potapov, P.; Li, X.; Hernandez-Serna, A.; Tyukavina, A.; Hansen, M.C.; Kommareddy, A.; Pickens, A.; Turubanova, S.; Tang, H.; Silva, C.E.; et al. Mapping global forest canopy height through integration of GEDI and Landsat data. Remote Sens. Environ. 2021, 253, 112165. [Google Scholar] [CrossRef]
- Li, Y.; Wang, R.; Shi, W.; Yu, Q.; Li, X.; Chen, X. Research on Accurate Estimation Method of Eucalyptus Biomass Based on Airborne LiDAR Data and Aerial Images. Sustainability 2022, 14, 10576. [Google Scholar] [CrossRef]
- Liang, M.; González-Roglich, M.; Roehrdanz, P.; Tabor, K.; Zvoleff, A.; Leitold, V.; Silva, J.; Fatoyinbo, T.; Hansen, M.; Duncanson, L. Assessing protected area’s carbon stocks and ecological structure at regional-scale using GEDI lidar. Glob. Environ. Chang. 2023, 78, 102621. [Google Scholar] [CrossRef]
- Guerra-Hernández, J.; Pascual, A. Using GEDI lidar data and airborne laser scanning to assess height growth dynamics in fast-growing species: A showcase in Spain. For. Ecosyst. 2021, 8, 14. [Google Scholar] [CrossRef]
- Chen, L.; Ren, C.; Zhang, B.; Wang, Z.; Liu, M.; Man, W.; Liu, J. Improved estimation of forest stand volume by the integration of GEDI LiDAR data and multi-sensor imagery in the Changbai Mountains Mixed forests Ecoregion (CMMFE), northeast China. Int. J. Appl. Earth Obs. Geoinf. 2021, 100, 102326. [Google Scholar] [CrossRef]
- Liu, L.; Wang, C.; Nie, S.; Zhu, X.; Xi, X.; Wang, J. Analysis of the influence of different algorithms of GEDI L2A on the accuracy of ground elevation and forest canopy height. J. Univ. Chin. Acad. Sci. 2022, 39, 502. [Google Scholar]
- Parra, A.; Simard, M. Evaluation of Tree-Growth Rate in the Laurentides Wildlife Reserve Using GEDI and Airborne-LiDAR Data. Remote Sens. 2023, 15, 5352. [Google Scholar] [CrossRef]
- Kutchartt, E.; Pedron, M.; Pirotti, F. Assessment of Canopy and Ground Height Accuracy from Gedi Lidar over Steep Mountain Areas. ISPRS Ann. Photogramm. Remote Sens. Spat. Inf. Sci. 2022, V-3-2022, 431–438. [Google Scholar] [CrossRef]
- Dong, H.; Yu, Y.; Fan, W. Vertification of performance of understory terrain inversion from spaceborne lidar GEDI data. J. Nanjing For. Univ. 2022, 47, 141. [Google Scholar]
- Liu, X.; Su, Y.; Hu, T.; Yang, Q.; Liu, B.; Deng, Y.; Tang, H.; Tang, Z.; Fang, J.; Guo, Q. Neural network guided interpolation for mapping canopy height of China’s forests by integrating GEDI and ICESat-2 data. Remote Sens. Environ. 2022, 269, 112844. [Google Scholar] [CrossRef]
- Wang, C.; Elmore, A.J.; Numata, I.; Cochrane, M.A.; Shaogang, L.; Huang, J.; Zhao, Y.; Li, Y. Factors affecting relative height and ground elevation estimations of GEDI among forest types across the conterminous USA. GIScience Remote Sens. 2022, 59, 975–999. [Google Scholar] [CrossRef]
- Zhang, Y.; Ma, T.; Liu, B.; Liang, Y.; Huang, C.; Wu, M.; Jiang, S. Assessment of forest ecosystem integrity dynamics in Changbai Mountain National Nature Reserve. Chin. J. Ecol. 2021, 40, 2251–2262. [Google Scholar] [CrossRef]
- Adam, M.; Urbazaev, M.; Dubois, C.; Schmullius, C. Accuracy Assessment of GEDI Terrain Elevation and Canopy Height Estimates in European Temperate Forests: Influence of Environmental and Acquisition Parameters. Remote Sens. 2020, 12, 3948. [Google Scholar] [CrossRef]
- Schneider, F.D.; Ferraz, A.; Hancock, S.; Duncanson, L.I.; Dubayah, R.O.; Pavlick, R.P.; Schimel, D.S. Towards mapping the diversity of canopy structure from space with GEDI. Environ. Res. Lett. 2020, 15, 115006. [Google Scholar] [CrossRef]
- Gwenzi, D. Lidar remote sensing of savanna biophysical attributes: Opportunities, progress, and challenges. Int. J. Remote Sens. 2016, 38, 235–257. [Google Scholar] [CrossRef]
- Chen, X.; Wang, R.; Shi, W.; Li, X.; Zhu, X.; Wang, X. An Individual Tree Segmentation Method That Combines LiDAR Data and Spectral Imagery. Forests 2023, 14, 1009. [Google Scholar] [CrossRef]
- Quiros, E.; Polo, M.-E.; Fragoso-Campon, L. GEDI Elevation Accuracy Assessment: A Case Study of Southwest Spain. IEEE J. Sel. Top. Appl. Earth Obs. Remote Sens. 2021, 14, 5285–5299. [Google Scholar] [CrossRef]
- Asner, G.P.; Mascaro, J. Mapping tropical forest carbon: Calibrating plot estimates to a simple LiDAR metric. Remote Sens. Environ. 2014, 140, 614–624. [Google Scholar] [CrossRef]
- Liu, Q.; Fu, L.; Wang, G.; Li, S.; Li, Z.; Chen, E.; Pang, Y.; Hu, K. Improving Estimation of Forest Canopy Cover by Introducing Loss Ratio of Laser Pulses Using Airborne LiDAR. IEEE Trans. Geosci. Remote Sens. 2020, 58, 567–585. [Google Scholar] [CrossRef]
- Dhargay, S.; Lyell, C.S.; Brown, T.P.; Inbar, A.; Sheridan, G.J.; Lane, P.N.J. Performance of GEDI Space-Borne LiDAR for Quantifying Structural Variation in the Temperate Forests of South-Eastern Australia. Remote Sens. 2022, 14, 3615. [Google Scholar] [CrossRef]
- Urbazaev, M.; Hess, L.L.; Hancock, S.; Sato, L.Y.; Ometto, J.P.; Thiel, C.; Dubois, C.; Heckel, K.; Urban, M.; Adam, M.; et al. Assessment of terrain elevation estimates from ICESat-2 and GEDI spaceborne LiDAR missions across different land cover and forest types. Sci. Remote Sens. 2022, 6, 100067. [Google Scholar] [CrossRef]
- Zhang, Z.; Dong, X.; Tian, J.; Tian, Q.; Xi, Y.; He, D. Stand density estimation based on fractional vegetation coverage from Sentinel-2 satellite imagery. Int. J. Appl. Earth Obs. Geoinf. 2022, 108, 102760. [Google Scholar] [CrossRef]
- Hu, T.; Zhang, Y.; Su, Y.; Zheng, Y.; Lin, G.; Guo, Q. Mapping the Global Mangrove Forest Aboveground Biomass Using Multisource Remote Sensing Data. Remote Sens. 2020, 12, 1690. [Google Scholar] [CrossRef]
- Huang, W.; Min, W.; Ding, J.; Liu, Y.; Hu, Y.; Ni, W.; Shen, H. Forest height mapping using inventory and multi-source satellite data over Hunan Province in southern China. For. Ecosyst. 2022, 9, 100006. [Google Scholar] [CrossRef]
- Adrah, E.; Wan Mohd Jaafar, W.S.; Omar, H.; Bajaj, S.; Leite, R.V.; Mazlan, S.M.; Silva, C.A.; Chel Gee Ooi, M.; Mohd Said, M.N.; Abdul Maulud, K.N.; et al. Analyzing Canopy Height Patterns and Environmental Landscape Drivers in Tropical Forests Using NASA’s GEDI Spaceborne LiDAR. Remote Sens. 2022, 14, 3172. [Google Scholar] [CrossRef]
- Wang, Y.; Li, G.; Ding, J.; Guo, Z.; Tang, S.; Wang, C.; Huang, Q.; Liu, R.; Chen, J.M. A combined GLAS and MODIS estimation of the global distribution of mean forest canopy height. Remote Sens. Environ. 2016, 174, 24–43. [Google Scholar] [CrossRef]
- Klein, T.; Randin, C.; Korner, C. Water availability predicts forest canopy height at the global scale. Ecol. Lett. 2015, 18, 1311–1320. [Google Scholar] [CrossRef]
- Zhongxuan Si, C.Y. Vegetation Coverage Inversion Based on Pixel Dichotomy Model. Adv. Geosci. 2023, 13, 865–878. [Google Scholar] [CrossRef]
- Agca, M.; Daloglu, A.I. Local Geoid height calculations with GNSS, airborne, and spaceborne Lidar data. Egypt. J. Remote Sens. Space Sci. 2023, 26, 85–93. [Google Scholar] [CrossRef]
- Speiser, J.L.; Miller, M.E.; Tooze, J.; Ip, E. A comparison of random forest variable selection methods for classification prediction modeling. Expert Syst. Appl. 2019, 134, 93–101. [Google Scholar] [CrossRef]
- Gislason, P.O.; Benediktsson, J.A.; Sveinsson, J.R. Random Forest Classification of Multisource Remote Sensing and Geographic Data. In Proceedings of the IGARSS 2004—2004 IEEE International Geoscience and Remote Sensing Symposium, Anchorage, AK, USA, 20–24 September 2004; Volume 2, pp. 1049–1052. [Google Scholar]
- Simard, M.; Pinto, N.; Fisher, J.B.; Baccini, A. Mapping forest canopy height globally with spaceborne lidar. J. Geophys. Res. 2011, 116, G04021. [Google Scholar] [CrossRef]
- Molto, Q.; Hérault, B.; Boreux, J.J.; Daullet, M.; Rousteau, A.; Rossi, V. Predicting tree heights for biomass estimates in tropical forests—A test from French Guiana. Biogeosciences 2014, 11, 3121–3130. [Google Scholar] [CrossRef]
- Holmgren, J.; Nilsson, M.; Olsson, H. Estimation of Tree Height and Stem Volume on Plots Using Airborne Laser Scanning. For. Sci. 2003, 49, 419–428. [Google Scholar] [CrossRef]
- Lahssini, K.; Baghdadi, N.; le Maire, G.; Fayad, I. Influence of GEDI Acquisition and Processing Parameters on Canopy Height Estimates over Tropical Forests. Remote Sens. 2022, 14, 6264. [Google Scholar] [CrossRef]
- Healey, S.P.; Yang, Z.; Gorelick, N.; Ilyushchenko, S. Highly Local Model Calibration with a New GEDI LiDAR Asset on Google Earth Engine Reduces Landsat Forest Height Signal Saturation. Remote Sens. 2020, 12, 2840. [Google Scholar] [CrossRef]
- Wu, D.; Fan, W. Forest canopy height estimation using LiDAR and optical multi-angler data. J. Beijing For. Univ. 2014, 36, 8–15. [Google Scholar] [CrossRef]
- Pal, M. Random forest classifier for remote sensing classification. Int. J. Remote Sens. 2007, 26, 217–222. [Google Scholar] [CrossRef]
- Han, H.; Guo, X.; Yu, H. Variable selection using Mean Decrease Accuracy and Mean Decrease Gini based on Random Forest. In Proceedings of the 2016 7th IEEE International Conference on Software Engineering and Service Science (ICSESS), Beijing, China, 26–28 August 2016; pp. 219–224. [Google Scholar]
- Archer, K.J.; Kimes, R.V. Empirical characterization of random forest variable importance measures. Comput. Stat. Data Anal. 2008, 52, 2249–2260. [Google Scholar] [CrossRef]
- Tang, H.L.; Huang, H.B.; Zheng, Y.; Qin, P.; Xu, Y.F.; Ding, S. Improved GEDI Canopy Height Extraction Based on a Simulated Ground Echo in Topographically Undulating Areas. IEEE Trans. Geosci. Remote Sens. 2023, 61, 5705915. [Google Scholar] [CrossRef]
- Shendryk, Y. Fusing GEDI with earth observation data for large area aboveground biomass mapping. Int. J. Appl. Earth Obs. Geoinf. 2022, 115, 103108. [Google Scholar] [CrossRef]
- Freeman, E.A.; Moisen, G.G.; Coulston, J.W.; Wilson, B.T. Random forests and stochastic gradient boosting for predicting tree canopy cover: Comparing tuning processes and model performance. Can. J. For. Res. 2016, 46, 323–339. [Google Scholar] [CrossRef]
- Wang, H.; Seaborn, T.; Wang, Z.; Caudill, C.C.; Link, T.E. Modeling tree canopy height using machine learning over mixed vegetation landscapes. Int. J. Appl. Earth Obs. Geoinf. 2021, 101, 102353. [Google Scholar] [CrossRef]














| Parameter Name | Parameter Value | Parameter Name | Parameter Value |
|---|---|---|---|
| Operating Altitude | Approximately 400 km | Reference System | WGS84 |
| Coverage Range | 51.6° S~51.6° N | Beam Diameter | ≈25 m |
| Emission Frequency | 242 Hz | Along-Track Distance | 60 m |
| Laser Wavelength | 1064 nm | Across-Track Distance | 600 m |
| Pulse Width | 14 ns | Scan Width | 4.2 km |
| Pulse Intensity | 10 mJ | Number of Tracks | 8 |
| Parameters | Value |
|---|---|
| Flight altitude /m | 500 |
| Laser wavelength /nm | 1064 |
| Scanning angle /° | 10–60 |
| Pulse frequency /kHz | 50–100 |
| Point cloud average density (pts/m2) | 160 |
| Parameter | Screening Criteria | |
|---|---|---|
| lon_lowestmode_a<n> lat_lowestmode_a<n> | ||
| quality_flag_a<n> | value = 1 | |
| |elev_lowestmode-TanDEM-X| | value > 50 m | |
| degrade_flag | value = 0 | |
| sensitivity | value ≥ 0.9 | |
| rx_assess_flag | value = 0 | |
| rx_algrunflag | value = 1 | |
| GEDI L2A | Number of Spots | R2 | RMSE (m) |
|---|---|---|---|
| Solar_elevation ≥ 0 (Day) | 584 | 1.00 | 4.23 |
| Solar_elevation < 0 (Night) | 537 | 1.00 | 3.79 |
| GEDI L2A | Number of Spots | R2 | RMSE (m) |
|---|---|---|---|
| Coverage beam | 433 | 1.00 | 5.33 |
| Full power beam | 651 | 1.00 | 4.24 |
Disclaimer/Publisher’s Note: The statements, opinions and data contained in all publications are solely those of the individual author(s) and contributor(s) and not of MDPI and/or the editor(s). MDPI and/or the editor(s) disclaim responsibility for any injury to people or property resulting from any ideas, methods, instructions or products referred to in the content. |
© 2024 by the authors. Licensee MDPI, Basel, Switzerland. This article is an open access article distributed under the terms and conditions of the Creative Commons Attribution (CC BY) license (https://creativecommons.org/licenses/by/4.0/).
Share and Cite
Wang, X.; Wang, R.; Wei, S.; Xu, S. Application of Random Forest Method Based on Sensitivity Parameter Analysis in Height Inversion in Changbai Mountain Forest Area. Forests 2024, 15, 1161. https://doi.org/10.3390/f15071161
Wang X, Wang R, Wei S, Xu S. Application of Random Forest Method Based on Sensitivity Parameter Analysis in Height Inversion in Changbai Mountain Forest Area. Forests. 2024; 15(7):1161. https://doi.org/10.3390/f15071161
Chicago/Turabian StyleWang, Xiaoyan, Ruirui Wang, Shi Wei, and Shicheng Xu. 2024. "Application of Random Forest Method Based on Sensitivity Parameter Analysis in Height Inversion in Changbai Mountain Forest Area" Forests 15, no. 7: 1161. https://doi.org/10.3390/f15071161
APA StyleWang, X., Wang, R., Wei, S., & Xu, S. (2024). Application of Random Forest Method Based on Sensitivity Parameter Analysis in Height Inversion in Changbai Mountain Forest Area. Forests, 15(7), 1161. https://doi.org/10.3390/f15071161
