Next Article in Journal
Mixed-Effects Height Prediction Model for Juniperus procera Trees from a Dry Afromontane Forest in Ethiopia
Previous Article in Journal
Genetic Transformation of Forest Trees and Its Research Advances in Stress Tolerance
 
 
Font Type:
Arial Georgia Verdana
Font Size:
Aa Aa Aa
Line Spacing:
Column Width:
Background:
Article

Identification and Expression Profile Analysis of WOX Family Genes in the Formation of Eucalyptus Adventitious Root

1
Research Institute of Fast-Growing Trees, Chinese Academy of Forestry, Zhanjiang 524022, China
2
State Key Laboratory of Tree Genetics and Breeding, Chinese Academy of Forestry, Beijing 100091, China
*
Author to whom correspondence should be addressed.
Forests 2024, 15(3), 442; https://doi.org/10.3390/f15030442
Submission received: 28 December 2023 / Revised: 16 February 2024 / Accepted: 23 February 2024 / Published: 26 February 2024
(This article belongs to the Section Genetics and Molecular Biology)

Abstract

The WUSCHEL-related homeobox (WOX) gene family are key players in the rooting process. Eucalyptus is an important plant species of artificial forests in China. It is mainly grown through tissue culture of many excellent clonal materials, in which rooting is a key step. In the present study, by using the genome data of Eucalyptus grandis, Corymbia citriodora, E. pellita, and E. urophylla × E. grandis, the members of the eucalyptus WOX gene family were identified and analyzed by bioinformatics techniques. The eucalyptus WOX gene family members are unstable proteins, with 7 acidic proteins and 24 basic proteins, and no signal peptide region was detected. Subcellular localization prediction indicated that all these proteins are localized in the nucleus. Motif analysis showed that eucalyptus WOX genes share the same motifs. Phylogenetic tree and gene expression analyses revealed that the eucalyptus WOX genes are highly conserved during the evolution process. Moreover, the WOX protein sequences are also highly conserved within the species, with higher similarity between woody plants. The EupWOX gene showed tissue-specific expression, with EupWOX1 and EupWOX11 specifically expressed in the roots of E. urophylla × E. pellita clonal tissue culture during the late-stage rooting. This finding suggests that EupWOX1 may be a key regulatory gene induced by the root primordium and is critically related to the rooting rate. EupWOX1, EupWOX5, and EupWOX13 could be the key regulatory genes for adventitious root formation. EupWOX1, EupWOX5, and EupWOX13 could be the key regulatory genes for the elongation of adventitious roots and the growth of adventitious lateral roots. EupWOX5 and EupWOX13 could play a critical role, not only in the formation of adventitious roots and adventitious lateral roots of E. urophylla clonal tissue culture but also in the root elongation process. These results will help us understand the complexity of rooting in different lines and provide valuable information for future functional characterization of specific genes in eucalyptus clones.

1. Introduction

Adventitious roots are produced from non-middle column sheath tissues such as stems or leaves of plants [1]. The occurrence of adventitious roots is a critical factor for successful asexual propagation of plants. The difficulty of rooting in histocultured seedlings of woody plants hinders the construction of a regeneration system of tissue culture plants and the rapid multiplication technology. The formation and development of adventitious roots are regulated by multiple genes and transcription factors, which mainly include WOX, PIN, ARF, ARL, CRL, and SHR [2]. The WUSCHEL-related homeobox (WOX) is a family of plant-specific transcription factors, and the prototypical members of the plant-specific WUSCHEL-related homeobox (WOX) protein family, all of which contain the conserved structural domains of the homology box (HB) and are part of the HB superfamily [3]. The structural domains of the WOX gene family have a helix-loop-helix-turn-helix (HTH) structure, which contains 60–66 amino acids essential for specific functions in plants [4]. Based on the phylogenetic analysis of WOX proteins, the WOX family is classified into three clades: the ancient clade, the intermediate clade, and the modern/WUS clade [4]. Previous studies have demonstrated that WOX genes play an important role in plant growth and development. The WOX gene family is involved in developmental processes such as plant embryonic development, maintenance of stem cells, and formation of various organs, as well as in the formation and maintenance of healing tissue [5,6], particularly during the critical rooting period, when this gene family plays an important regulatory role. In Rosa canina L., RcWOX1 play a pivotal role in auxin-induced rhizoid formation [7]. AtWOX4 is also a MC-WOX gene and primarily regulates stem cell maintenance of CAM through the CLE41/CLE44-PXY-WOX4/WOX14 pathway [8]. AtWOX5 is specifically expressed at the initiation of root primordia in Arabidopsis thaliana and is a marker gene for the quiescent center (QC) [1]. AtWOX13 is a key regulator of healing tissue formation in Arabidopsis and promotes the initiation of primordial and lateral roots [9,10,11]. In woody plants, the JsWOX1 gene plays a role in root primordia initiation in Jasminum sambac, and the overexpression of this gene increases the number of healing tissues and healing tissue rooting [12]. The PtoWOX5a gene is specifically expressed in Populus tomentosa at the tip of adventitious roots and lateral roots. This gene can regulate the development of adventitious roots in poplar plants. Phenotypic complementation experiments have demonstrated that PtoWOX5a can functionally complement AtWOX5 in QC cells [13]. The genes PeWOX11a and PeWOX11b in P. tomentosa play important roles in adventitious root genesis and the morphogenesis process [14]. The transgenesis of JrWOX11 from Juglans sp. into poplar plants increased root hair length and the number of adventitious roots. Therefore, it was hypothesized that the JrWOX11 gene may regulate root development and growth [15].
Eucalyptus is a dicotyledonous plant of Myrtaceae, which is the most commonly planted artificial forest tree species in the world. It is characterized by strong adaptability, rapid growth, short rotation period, various species, and strong disease resistance [16]. Tissue culture technology is an important means of forest genetic breeding that has been widely used in the expansion, popularization, and molecular breeding of eucalyptus varieties. Following the completion of whole-genome sequencing of different plants and the accumulation of many DNA and protein sequences in databases such as NCBI and Phytozome, the completion of whole-genome sequencing of the E. grandis genome in 2011 greatly promoted the development of molecular biology of eucalyptus [17]. On the other hand, eucalyptus is a perennial woody plant, and the hybrid progeny generated after artificial heterogametic pollination is likely to segregate and have a certain degree of variability. Rooting is critical to establish a rapid multiplication system in histoculture. The results of rooting vary with the differences in the reproductive ability of hybrid offspring. The study of the role of the WOX gene family in the rooting process of asexual lines of eucalyptus hybrid progeny can help to understand the variability and conservatism in the growth and development of the progeny. In the present study, the biological information of the WOX gene family members from Corymbia citriodora, E. pellita, E. urophylla × E. grandis, and E. grandis was systematically analyzed, and the protein structures of E. urophylla × E. grandis and E. grandis members were determined by qRT-PCR. In the different organs of rooted seedlings of E. urophylla × E. pellita and at different stages of adventitious root development, the key WOX genes related to the growth and development of adventitious roots of eucalyptus were screened, and their biological functions in rooting were hypothesized. The present study provides theoretical guidance for improving the rooting efficiency and reproductive success rate of excellent clones of eucalyptus by using the WOX gene family members for genetic transformation in the later stage.

2. Materials and Methods

2.1. Bioinformatics Analysis

Protein sequences of the WOX family of E. grandis, A. thaliana, P. tomentosa, and P. trichocarpa were downloaded from the NCBI database (https://blast.ncbi.nlm.nih.gov/Blast.cgi, accessed on 11 July 2023). Protein sequences of the WOX family of C. citriodora were downloaded from the Phytozome database (http://www.phytozome.net/poplar, accessed on 26 June 2023, release 3.1). Additionally, the protein and amino acid sequences of the WOX family of E. pellita and E. urophylla × E. grandis were obtained from unpublished data. The retrieved sequence information was then analyzed using the online software SMART V8 (http://smart.embl-heidelberg.de/, accessed on 1 August 2023) to identify the conserved structural domains in the proteins. Sequences lacking Homeobox structural domains were subsequently excluded. Molecular weights (MWs), isoelectric points (pIs), and other physicochemical properties of the WOX proteins were analyzed with the Expasy Protparam tool (https://web.expasy.org/protparam/, accessed on 2 August 2023). SignalP 5.0 (https://services.healthtech.dtu.dk/service.php?SignalP-5.0, accessed on 5 August 2023) was used to predict signal peptides. Additionally, Cell-PLoc 2.0 (http://www.csbio.sjtu.edu.cn/bioinf/Cell-PLoc-2/, accessed on 6 August 2023) was used for the prediction analysis of protein subcellular localization.

2.2. Sequence Alignment and Phylogenetic Analysis

The Clustal W tool in MEGA7.0 software was used for multiple sequence comparison of the WOX protein sequences from E. grandis, C. citriodora, E. pellita, E. urophylla × E. grandis, A. thaliana, P. tomentosa, and P. trichocarpa. The parameter was set to the default value, and the comparison file was exported for adjustment using the GeneDoc 2.7 software.
The WOX protein sequences and conserved structural domain sequences of E. grandis, C. citriodora, E. pellita, E. urophylla × E. grandi, A. thaliana, P. tomentosa, and P. trichocarpa were compared and analyzed separately using the Clustal W tool in MEGA7.0 software, and Ncbi was used to Blast some WOX protein sequences to obtain similarity data. The phylogenetic tree was constructed using the neighbor-joining method, with the calibration parameter bootstrap set to 1000 replicates. The developmental tree was optimized using the iTOL tool (https://itol.embl.de/itol.cgi, accessed on 6 August 2023).

2.3. Plant Material Acquisition and Treatment

Hybrids (E. urophylla × E. pellita) were obtained by crossbreeding in the Breeding Laboratory, Research Institute of Fast-Growing Trees, Chinese Academy of Forestry. The obtained hybrid seedlings were then planted in the eucalyptus experimental forest in Beipo Town, Suixi County, Zhanjiang City, Guangdong Province, China. The single hybrid offspring of the E. urophylla × E. pellita 18H123 family line was ring-cut at 20–30 cm from the ground at the base of the single plant in November 2022. The outgrowth branches obtained after ring-cutting were harvested and stored in a cool, dark place. The leaves of the germinated strips were trimmed and cut into appropriate lengths. The leaves of the sprouted branches were also trimmed and cut into appropriate lengths. These leaves were sterilized using 0.1% HgCl2, and the sterilization time was adjusted based on the degree of lignification of the stem segments. The medium for adventitious bud induction and subculture proliferation is an improved MS medium added with 6-BA and NAA. The rooting medium is an improved MS medium containing IBA and ABT1. The sterilized explants were inoculated into an adventitious shoot induction medium and then cultured to allow adventitious shoot succession. Healthy asexual progeny seedlings were selected for rooting cultivation, and the rooting culture was performed on the asexual lines of 18H123, which were the offspring of the single plants of the family lines 30–66 and 46–99. The roots (including a small amount of the rooting healing tissue), stem segments, and leaves of the asexual seedlings of 18H123 family lines 30–66 and 46–99 were collected after 24 days of rooting culture. The whole rooted seedlings of 10 asexual monocots were frozen in liquid nitrogen for 0, 1, 4, 6, 8, 10, and 15 d and stored at –80 °C.

2.4. RNA Extraction and cDNA Synthesis

Total RNA was isolated using the TreliefTM RNAprep Pure Plant Plus Kit (Tsingke Biotech, Beijing, China) according to the manufacturer’s instructions. The isolated RNA was then used for first-strand cDNA synthesis with reverse transcriptase. Reverse transcription was performed using 7 µL of total RNA (1 µL of total RNA: 100 ng) and the PrimeScript RT Reagent Kit with gDNA Eraser (TaKaRa, Tokyo, Japan). Subsequently, the cDNA product was diluted proportionally and used as a template for real-time fluorescence quantification.

2.5. Quantitative Real-Time Polymerase Chain Reaction Analysis

The synthesized cDNA was used as a template for quantitative real-time polymerase chain reaction (RT-qPCR) analysis using Premier 5.0 primers based on the internal reference gene sequence of E. pellita and the actin gene sequence of E. urophylla × E. grandis [18] (Table S1). The specificity of primers to their target genes was evaluated on the website Primer-BLAST (https://www.ncbi.nlm.nih.gov/tools/primer-blast/index.cgi?LINK_LOC=BlastHome, accessed on 21 September 2023). All the primers were synthesized by TSINGKE Biotechnology Co., Ltd. (Beijing, China). The CFX96 real-time PCR system (Bio-Rad Laboratories, Hercules, CA, USA) was used for qRT-PCR analysis. Each reaction mixture contained 2× TransStart Top Green qPCR SuperMix 5 µL, cDNA template 1 µL, upstream primer 0.5 µL (upstream primer concentration: 10 umol/L), downstream primer 0.5 µL (downstream primer concentration: 10 umol/L), and sterile distilled water 3 µL. The relative expression of the WOX gene in the rooted seedlings of each single asexual line of E. urophylla × E. pellita was calculated by the 2−ΔΔCT method [19], 0 d of rooting seedlings was used as the control sample (2−ΔΔCt = 1), and the values of rooting condition represent the mean ± standard deviation (SD) of three independent biological replicates. The data were analyzed using SPSS 27.0 and significant differences were considered at p < 0.05. Table S5 is the calculated value of the relative expression of EupWOXs from different tissue with rooting 24 d of lines 30–66 and 46–99 (2-ΔΔCt); Table S6 is the calculated value of the relative expression of EupWOXs in 10 lines with different rooting times (2−ΔΔCt).

3. Results

3.1. Identification and Physicochemical Properties of the WOX Family Proteins in Eucalyptus

The amino acid sequence analysis of the encoded proteins of 31 eucalyptus WOX genes (8 EpWOX, 10 EgWOX, 5 CcWOX, and 7 EugWOX genes) showed that the WOX genes of the four eucalyptus species encoded 165–408 amino acids, with a wide variation in the number of amino acids. EpWOX11 showed the longest amino acid sequence, while EugWOX3 exhibited the shortest amino acid sequence. The molecular weight of the proteins ranged from 19,471.2 to 41,402.77 Da. The theoretical isoelectric point (pI) of the 31 eucalyptus WOX proteins ranged from 4.76 to 11, and most of the proteins were alkaline. EgWOX11, EgWOX13.1, EgWOX13.2, CcWOX5, CcWOX2, CcWOX13, and EugWOX11 protein have a pI of <7 and are acidic protein. The isoelectric point of the protein is associated with the composition and structure of amino acids, and the hydroxyl group of the side chain of the amino acids that constitute the acidic protein has a stronger hydroxyl dissociation ability than the amino group. The instability coefficients of the 31 proteins ranged from 48.40 to 87.80, thus indicating that all of them were unstable. No signal peptide region was detected, and the subcellular localization predictions showed that all the proteins were localized in the nucleus (Table S3). This finding was consistent with the subcellular localization characteristics of transcription factors that participate in the transcriptional regulation of genes in the nucleus and play biological roles.

3.2. Protein Structure Analysis of the WOX Gene Family in Eucalyptus

The predicted secondary structures of the 31 WOX proteins showed that the proteins contained α-helices, extended strands, irregular curls, and β-turns, with irregular curls constituting the highest percentage (36.36%–69.72%), followed by α-helices (13.08%–44.44%). Thus, the major secondary structural elements of the eucalyptus WOX proteins were irregular curls and α-helices (Table S4). The main secondary structure components of EugWOX1 were extended chains and random curls. α-Helix and β-helix were the ordered structures of the proteins with high stability and random curls were the disordered structures of the protein. The highest percentage of random curls in the 31 eucalyptus proteins was consistent with the results of the instability coefficient analysis of their physicochemical properties.

3.3. Phylogenetic Analysis of the WOX Family Proteins

Multiple sequence comparison of the WOX proteins from E. pellita, E. grandis, C. citriodora, and E. urophylla × E. grandis (Figure 1) indicated that the WOX family proteins from these plants contain the homeobox structural domain. These proteins also contain the 13 conserved sites previously reported [20]. These conserved sites include the Q and L sites of Helix 1, the G site of Loop, the P and L sites of Helix 2, the G site of Turn, and the N, V, W, F, Q, N, and R sites of Helix 3. Remarkably, these conserved sites are found across different members, thus indicating a high level of conservation among the eucalyptus WOX family proteins. By protein sequence alignment, the similarity between EpWOX11 and EgWOX11 was 99.64%, the similarity between EugWOX11 and EgWOX11 was 100%, and the similarity between CcWOX4 and EgWOX4 was 90%. The similarity of WOX sequences among different eucalyptus species was high.
To further investigate the diversity of the eucalyptus WOX genes, we analyzed WOX protein motifs using the MEME online server. Ten conserved motifs were identified, i.e., motifs 1 to 10 (Figure 2). An overview of these protein motifs is presented in Figure S1. All WOX genes shared the same motifs.
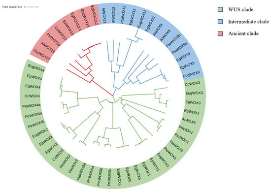
On the basis of domain sequences and referring to the grouping of WOX family members of E. grandis [16], a phylogenetic tree was constructed from the WOX amino acid sequences of 10 E. grandis, 8 E. urophylla × E. grandis, 8 E. pellita, and 4 C. citriodora by matching with the WOX amino acid sequences of 12 A. thaliana, 12 P. tomentosa, and 8 P. trichocarpa. Three distinct groups were identified among the 62 WOX protein sequences, which corresponded to the modern, intermediate, and ancestral evolution of plant WOX proteins. Moreover, the evolutionary relationships of E. pellita, E. grandis, C. citriodora, and E. urophylla × E. grandis were similar in the three evolutionary branches (Figure 3).
These findings indicate a close evolutionary relationship among the WOX proteins of the studied eucalyptus species. In the ancestral evolutionary branch, EgWOX13.1, EgWOX13.2, EugWOX13, EpWOX13, and CcWOX13 exhibited similar evolutionary relationships, with the amino acid sequence of the WOX13 protein being more conserved among E. pellita, E. grandis, C. citriodora, and E. urophylla × E. grandis. In the intermediate evolutionary branch, the amino acid sequences of EugWOX11, EugWOX11, and EpWOX11 were also more conservative. Specifically, the amino acid sequences of the WOX11 protein were more homologous among E. pellita, E. grandis, and E. urophylla × E. grandis. Additionally, the amino acid sequences of EugWOX9, EgWOX9, and EpWOX9 were similar to those of PtoWOX9a and PtoWOX9b, thus indicating greater conservation of the WOX9 protein among the different species. Finally, in the modern evolutionary branch, the amino acid sequences of each WOX9 protein were more conserved among the different species. The amino acid sequences encoded by each WOX gene member were more homologous than those from different species. Furthermore, compared to Arabidopsis, the amino acid sequences of each WOX protein of P. tomentosa and P. trichocarpa showed a higher degree of similarity to those of the WOX proteins of eucalyptus. The amino acid sequences of WOX proteins among woody plants exhibited similarity.
Furthermore, a comparative analysis of the amino acid sequences of WOX proteins among the four eucalyptus species revealed that the amino acid sequences of the individual WOX proteins of E. grandis and E. urophylla × E. grandis exhibited the closest genetic distances. Based on this finding, we predicted that the genomes and proteins of species belonging to the same genus between eucalyptus hybrids and their parent species are more similar than between different genus and the amino acid sequences of WOX proteins were more conserved.

3.4. Expression Patterns of the EupWOX Genes in Different Tissues of E. urophylla × E. pellita

The root development process in plants can be divided into two stages: the induction stage and the formation stage [14,17]. Based on the observation of the actual growth (Figure 3), we found that 10 single asexual E. urophylla × E. pellita group-cultivated seedlings had a healing time ranging from 0 d to 4 d (Figure 4A,B), adventitious rooting between 5 d and 6 d (Figure 4C), and adventitious root elongation and lateral root growth between 7 d and 15 d (Figure 4D–F). In the present study, the rooting process was grouped into three periods: the period of root primordia induction (0–4 d), the adventitious root formation period (5–6 d), and the adventitious root elongation and adventitious root growth period (7–15 d). This sequence of events enables us to comprehensively understand the root development process.
The relative expression trends of the eight EupWOX genes in the leaves, stem segments, and roots (including rooted healing tissue) of the E. urophylla × E. pellita 18H123 progeny from a single asexual line 30–66 and 46–99 (Figure 5) showed remarkable differences in the expression patterns of the different members of the EupWOX genes in different tissues of E. urophylla × E. pellita group-cultivated seedlings. The rooting effect of clones 30–66 was poor and the rooting effect of clones 46–99 was tiptop. The analysis revealed that the EupWOX genes showed high expression levels in the roots of the 18H123 progeny from a single asexual line 30–66 and 46–99, which exhibited a fair degree of rooting. EupWOX1, EupWOX3, EupWOX5, and EupWOX13 are highly expressed in the roots of 46–99 and EupWOX11 are highly expressed in the roots of 30–66. WOX11 can promote the rooting process [15], and the rooting rate of line 30–66 is better, which may be related to the high expression of EupWOX11. The findings also indicated that EupWOX13, EupWOX11, and EupWOX3 showed relatively high expression in leaves, while EupWOX2 and EupWOX1 exhibited high expression levels in stems. EupWOX1, EupWOX5, and EupWOX13were expressed in the roots of line 46–99 with excellent rooting condition, thus suggesting a positive role of EupWOX1 in the rooting development of 46–99. On the other hand, EupWOX2 and EupWOX1 showed relatively high expression in leaves, and EupWOX11 exhibited relative high expression in stems. Overall, based on these results, we hypothesized that EupWOX1, EupWOX5, EupWOX11, and EupWOX13 played an active role in the rooting development of adventitious roots of E. urophylla × E. pellita group-cultured seedlings.

3.5. Expression Analysis of the EupWOX Family Genes at Different Rooting Stages

Based on the expression characteristics of the eight EupWOX genes in three different organs, previous studies have indicated that EupWOX1 and EupWOX11 are specifically expressed in roots and could serve as the key genes that regulate adventitious rooting in E. urophylla × E. pellita group-cultured seedlings. Furthermore, WOX5 and WOX13 have been shown to play key roles in rooting stage in plants such as A. thaliana and P. tremula [9,13,21]. Therefore, in the present study, WOX1, WOX5, WOX11, and WOX13 were selected as the candidate genes for assessment in the asexual group culture seedlings of the dominant monocot of 10 inbred progenies of the E. urophylla × E. pellita full-sibling line 18H123 at different rooting stages. The relative expression levels of these genes were determined at multiple time points at different rooting stages.
Significant differences were observed in the relative expression levels of the different EupWOX genes at different time points and different rooting stages (Figure 6). The heatmap in Figure 6 was obtained after normalization of the columns, where the relative expression of each gene obtained at different times through the 10 asexual lines was normalized to obtain an array. Combined with the rooting after 24 d (Table 1), the expression of four EupWOX (EupWOX1, 5, 11, and 13) was significantly different among lines, and significant differences were observed in the rooting rate, the average number of roots, and the average root length of each asexual line. Among the 18H123 family lines, 46–93 had the highest rooting rate (100%), 46–99 had the highest average number of roots (4.14), and 10–42 had significantly better average root lengths than the other nine asexual lines, with the average root lengths of 46–99 and 46–93 being 2.38 and 2.32 cm, respectively. Collectively, the best rooting effect was found in line 46–93, the asexual lines with significantly better rooting effect results were 10–42 and 46–99, and those with significantly poorer rooting effect results were 10–43, 31–76, and 31–77.
The formation of root primordia is a critical step in the rooting process of asexual tissue culture seedlings of woody plants. The root primordium is derived from the orderly division of meristem cells in the callus after dedifferentiation, and adventitious rooting starts from the induction of the root primordium [22]. During the root primordium induction stage (0–4 d), in lines with a good rooting effect (10–42, 46–93, and 46–99), EupWOX1 exhibited high expression in 10–42 and 46–93, EupWOX11 in 46–93 and 46–99, and both EupWOX5 and EupWOX13 showed high expression levels. In contrast, in lines with a poor rooting effect (10–43 and 31–76), these four genes showed low expression or were barely expressed at the root primordia induction stage in 31–76, while EupWOX5, EupWOX11, and EupWOX13 showed high expression at the root primordia induction stage in 10–43. The significantly lower rooting rate in 10–43 might be related to the low expression level of EupWOX1 at the root primordia induction stage in conjunction with the remarkably higher rooting rate of EupWOX1. This is combined with the observation that EupWOX1 was highly expressed in the root induction phase of the asexual lines with substantially higher rooting rates (10–42, 30–64, 31–73, and 46–93). The difference between 46–93 and 46–99 was only in the rooting rate. Because 46–93 had a higher expression of EupWOX1 at this rooting stage, while 46–99 had a lower expression, we hypothesized that EupWOX1 might play a critical role in the root primordia induction and was correlated with the rooting rate of E. urophylla × E. pellita.
During the adventitious root formation period (5–6 d), in well-rooted lines (10–42, 46–93, and 46–99), EupWOX5 was highly expressed in 46–93 and 46–99, EupWOX11 was highly expressed in 10–42 and 46–99, and both EupWOX1 and EupWOX13 showed low expression. In lines with the poor rooting effect (10–43 and 31–76), EupWOX1 and EupWOX13 showed high expression in 10–43, EupWOX11 and EupWOX13 exhibited high expression in 31–76, and EupWOX5 showed low expression. Based on these findings, we hypothesized that EupWOX1 and EupWOX13 were not highly correlated with root formation and that EupWOX5 and EupWOX11 played a crucial role in the root formation process.
During the period of adventitious root elongation and adventitious root growth (7–15 d), in lines with a good rooting effect (10–42, 46–93, and 46–99), EupWOX1 exhibited low expression in 46–93 and 10–42 and high expression at 15 d in 46–99, EupWOX5 showed high expression in both 46–93 and 10–42, EupWOX11 exhibited high expression in both 10–42 and 46–93 but low expression in 46–99, and EupWOX13 exhibited high expression in both 10–42 and 46–99 but low expression in 46–93. In lines with a poor rooting effect (10–43 and 31–76), EupWOX1, EupWOX5, and EupWOX13 showed low expression, and EupWOX11 exhibited low expression in 10–43 but high expression in 31–76 at 8 d. Based on these findings, we hypothesized that EupWOX1, EupWOX5, and EupWOX13 could be the key regulators of adventitious root elongation and adventitious lateral root growth and development in E. urophylla × E. pellita group-cultured seedlings.
In summary, we found that different EupWOX genes played roles in the different stages of adventitious root growth and development of E. urophylla × E. pellita tissue culture seedlings. We hypothesized that EupWOX1, EupWOX5, EupWOX11, and EupWOX13 had spatial and temporal expression variability and that EupWOX1 might be a key regulator of root primordium induction that has a critical relationship with the rooting rate. Furthermore, EupWOX5 and EupWOX11 might be key regulators of adventitious root formation, and EupWOX1 and EupWOX13 might function as key regulators of adventitious root elongation and adventitious lateral root growth. EupWOX11 may also play the role of a key regulatory gene for adventitious root formation. EupWOX1, EupWOX5, and EupWOX13 may serve as key regulatory genes for adventitious root elongation and adventitious lateral root growth. In combination with the asexual lines possessing significantly higher average root numbers (10–42, 30–66, 46–93, and 46–99), EupWOX11 and EupWOX13 exhibited higher expression levels during the induction of root primordia, elongation of adventitious roots, and growth of adventitious lateral roots. Therefore, it was hypothesized that EupWOX11 and EupWOX13 may play a key role in the induction of the root primordial base and indefinite lateral root of tissue culture seedlings and may have an important relationship with the number of roots. Combined with clones with significantly longer average root length (10–42, 10–50, 30–66, 46–93, and 46–99), EupWOX5 was highly expressed during the root elongation period. This finding suggests that EupWOX5 is not only a key regulator of adventitious root formation but also a key regulator of root elongation in adventitious roots and adventitious lateral roots in E. urophylla × E. pellita asexual seedlings. Thus, EupWOX5 may function as a key regulatory gene not only in forming adventitious roots but also in elongating adventitious roots and lateral roots.

4. Discussion

Primary organ regeneration is an indirect plant regeneration process in plant tissue cultures, and adventitious root regeneration from primary roots mainly occurs from healing tissue [23]. The root development of woody plants is a very complex process. Hence, it is crucial to understand the molecular mechanisms underlying primordial, lateral, and adventitious roots to improve the efficiency of the root regeneration system in histoculture and to conduct an in-depth study of plant regeneration [4]. Numerous studies have revealed that the WOX gene family plays an important regulatory role in the critical period of plant rooting [5,6,9,10,11,12,13,17]. The WOX gene family has been identified and analyzed in several species. However, to date, most of the studies have focused on herbaceous plants and few studies have been conducted on woody plants.
In the present study, protein sequence analysis of the obtained WOX gene families of E. pellita, E. grandis, C. citriodora, and E. urophylla × E. grandis revealed that the nine WOX family members of eucalyptus were significantly fewer than those of A. thaliana (15) [5], Dimocarpus longan (13) [24], Malus domestica (12) [25], and Capsicum annuum (10) [26] in terms of numbers but similar to that of the WOX families of woody plants. Presumably, during biological evolution, the WOX family members did not undergo large-scale amplification events. This hypothesis is consistent with the findings for D. longan and Arabidopsis [24,27]. Based on the phylogenetic evolutionary tree analysis, the WOX family of eucalyptus, P. tomentosa, P. trichocarpa, and A. thaliana was divided into the teleomorphic branch, intermediate branch, and WUS branch. The members located in the same branch may have similar functions. The number of members in the WUS branch was the highest, while that in the teleomorphic branch was the lowest. Furthermore, the number of members in the WUS branch gradually increased from that in the teleomorphic branch to that in the intermediate branch. This finding is consistent with the results of the studies that analyzed the genetic evolutionary relationship of WOX proteins in Malus domestica [25], Capsicum annuum [26], and Broussonetia kazinoki × B. papyrifera [28]. The amino acid sequences of the WOX proteins were more conserved between eucalyptus species sequences and were less divergent from those of the woody plants P. tomentosa and P. trichocarpa. However, the amino acid sequences differed more from those of A. thaliana. This finding could be attributed to the greater variability of the WOX genes between herbaceous and woody plants. Analysis of the physicochemical properties of the proteins showed that all eucalyptus WOX family members encoded unstable proteins. This finding was consistent with the results of pepper [26] and Brassica napus [29]. The pI of the 31 eucalyptus WOX proteins ranged from 4.76 to 11, and these proteins included both acidic and basic proteins. This result was consistent with that for Plukenetia volubilis [30], Brassica napus [26], paper mulberry [28], and pepper [26]. The differences in the physicochemical properties of the different members of the eucalyptus WOX family might be related to their different biological functions. All eucalyptus WOX proteins are localized in the nucleus. In paper mulberry, BpWOX7, BpWOX8, and BpWOX10 are localized in both the nucleus and cytoplasm, while BpWOX1, BpWOX2, BpWOX3, BpWOX4, BpWOX5, BpWOX9, and BpWUS are localized in the nucleus. In kale-type oilseed rape [28], BnWOX44 and BnWOX49 are localized in chloroplasts and the remaining WOX genes are localized in the nucleus [29]. Thus, the subcellular localization of the WOX genes is consistent with their biological function of transcriptional regulation of other genes in the nucleus.
In the present study, based on the specific expression of the eucalyptus WOX family members in the different organs of 24 d E. urophylla × E. pellita tissue culture rooted seedlings, we found that the eucalyptus WOX family members were expressed in leaves, stems, and roots. The EupWOX gene exhibited an apparent tissue specificity. The expression of this gene in the tissue of the different zygotic monoecious asexual lines in the 18H123 family line was somewhat different. The asexual lines of the zygotic offspring of the full sibling crosses exhibited a certain degree of reproductive capacity. The high expression of EupWOX11 and EupWOX1 in 30–66 and 46–99 roots, respectively, suggests that these genes could serve as the key regulatory genes for rooting in E. urophylla × E. pellita and may play different roles in the rooting effect. Furthermore, the expression of the WOX gene family member in different organs indicates that different genes are expressed in different parts of the body. The expression levels of the WOX gene family members in different organs show, to some extent, the expression specificity of the different genes in the different parts of the plant. Combining the rooting results of each asexual line after 24 d and the specific expression results of the four WOX genes at six key time points from 0 d to 15 d, the development of adventitious roots and adventitious lateral roots of E. urophylla × E. pellita was found to be affected and regulated by EupWOX1, EupWOX5, EupWOX11, and EupWOX13. EupWOX1 could serve as a key regulator of the formation of root primordia, while EupWOX5 and EupWOX13 may function as key regulators of root formation. EupWOX1, EupWOX5, and EupWOX13 could function as the key regulatory factors of root elongation and adventitious lateral root formation. In Arabidopsis, root development is co-regulated by WOX5 [16], WOX11 [27], WOX12 [31], WOX13, and WOX14 [9]. This finding is consistent with the present study.
Healing tissue regenerate plants. Members of the WOX family and endogenous cytokines and growth hormones play a key role in regulating the formation and maintenance of healing tissue. WOX11 is a key gene involved in growth hormone response and cell fate transition, and the expression of WOX11 transforms regeneration-competent cells into adventitious root founder cells [4,32]. The OsADA2–OsGCN5 complex was identified as a WOX11-interacting partner and was shown to activate the expression of downstream genes to maintain the cell division rate [33]. OsWOX11 is essential for crown root emergence and promotes crown root growth, and its overexpression results in a higher number of lateral roots [34]. JrWOX11 in poplar plants promotes root crown and root length growth [13]. AtWOX11 regulates the occurrence of neonatal root organogenesis and the growth of adventitious lateral roots [32,35]. Based on these findings, we hypothesized that EupWOX11 is a key regulator of adventitious root genesis and elongation in E. urophylla × E. pellita and is involved in regulating lateral root growth and development.
WOX11, WOX5, and WOX7 are required for root growth and development. However, the expression of WOX11 is decreased during cell division, while WOX5 maintains the original role of root stem cells in the indefinite root primordial and plays a regulatory role in root meristem tissue [36,37,38]. During the adventitious root formation (ARF) process, the transcripts of JrWOX11 in walnut (Juglans regia L.) and JrWOX5 were consecutively increased on a significance level; JrWOX11 was essential for adventitious root primordia formation and JrWOX5 was crucial for root development [39]. PtoWOX5a in P. tomentosa can coordinate with cell division-related genes CYCD and CDF4 to regulate adventitious root development [40]. PtoWUSa, PtoWOX4a, and PtoWOX5a are closely associated with the number and length of advents [11]. The formation of the callus or root primordia in Arabidopsis requires the activation of the auxin response factor ARF7/19, which initiates the downstream WOX11-LBD16/17/18/19-WOX5 signaling pathway [41]. WOX5 is also expressed in the initiation and outward growth of the lateral root primordia, and it exerts a regulatory effect on lateral root growth [42]. Thus, it can be inferred that EupWOX5 plays an important regulatory role in the formation of the indefinite root primordia and indefinite lateral roots of eucalyptus and must be synergistic with EupWOX11.
In Petunia hybrida, the WOX1 gene is involved in the development of posterior organs, and mutation in this gene increases the lateral growth of leaves and floral organs [33]. WOX1 is also associated with the initiation of differentiation of healing tissue and root primordia [10]. In jasmine, JsWOX1 is associated with root regeneration, and overexpression of JsWOX1 promoted the proliferation and number of healing tissues in the rooting stage [10]. In Arabidopsis, WOX1 is probably associated with cell proliferation and plays an important role in meristematic tissue [43]. Hence, we hypothesized that EupWOX1 is a key regulatory gene for the induction of adventitious root primordia in E. urophylla × E. pellita.
WOX13 is the most conserved region among the plant WOX family members, and it is mainly expressed at the initiation and developmental stages of primary and lateral roots [11]. WOX13 is a regulator of the formation of healing tissue at the wound site after injury to plants. PpWOX13L-mediated cell elongation is a part of the stem cell initiation process [44]. In A. thaliana, WOX13 is involved in the process of primordial and lateral root genesis and development, and mutation in this gene reduces the number of lateral roots [45]. We, therefore, hypothesized that EupWOX13 plays a critical role in regulating the elongation of adventitious roots and the growth of adventitious lateral roots.

5. Conclusions

In the present study, we analyzed the role of the EupWOX genes in the development of adventitious roots of E. urophylla × E. pellita asexual seedlings by combining the physicochemical properties, phylogenetic relationships, and gene expression patterns of the WOX gene family members in eucalyptus. We hypothesized that (1) EupWOX1 and EupWOX5 might function as the key regulatory genes for the induction and formation of adventitious root primordia; (2) EupWOX5, EupWOX11, and EupWOX13 could serve as the key regulatory genes for the induction, growth, and development of adventitious lateral roots; and (3) EupWOX13 is associated with the elongation of adventitious roots. This study helped to identify the key genes for the rooting of eucalyptus asexual seedlings. Thus, the study laid the foundation for the in-depth investigation of WOX genes in the eucalyptus genetic transformation system and provided a new approach to improve the regeneration efficiency of the excellent asexual lines of eucalyptus and to identify the genetic regeneration capacity of eucalyptus roots between the offspring of crossbreeding. The findings of this study could enable improvement of the regeneration efficiency of eucalyptus siblings and provide a basis to identify the genes responsible for the difference in genetic regeneration ability among the offspring of E. urophylla × E. pellita crosses. This study also identified a new and rapid screening method for selecting good eucalyptus hybrids with excellent regeneration ability.

Supplementary Materials

The following supporting information can be downloaded at https://www.mdpi.com/article/10.3390/f15030442/s1: Table S1: Primers used for RT-qPCR analysis. Table S2: Arabidopsis thaliana, Eucalyptus grandis, Populus tomentosa, Corymbia citriodora, and P. trichocarpa whose protein sequences were used for the neighbor-joining phylogenetic tree. Table S3: Physicochemical properties of WOX gene family members in eucalyptus. Table S4: Second structures of eucalyptus WOX proteins. Table S5: EupWOX gene expression in different tissues. Table S6: Expression of EupWOXs during rooting in vitro.

Author Contributions

Conceptualization, J.L.; methodology, J.L. and G.L.; software, M.C.; validation, M.C.; formal analysis, A.H.; investigation, Y.L.; resources, Y.L.; writing—original draft preparation, M.C.; writing—review and editing, J.L. and G.L.; supervision, G.L. All authors have read and agreed to the published version of the manuscript.

Funding

This research was funded by the National Key R&D Program of China (Grant No. 2022YFD2200203) and the Science and Technology Program from Forestry Administration of Guangdong Province (No. 2023KJCX012).

Data Availability Statement

The accession numbers of all the WOX genes used in this study are listed in Table S1.

Acknowledgments

We are very grateful to all the reviewers, institutions, and researchers for their help and advice in relation to our work.

Conflicts of Interest

The authors declare no conflicts of interest.

References

  1. Steffens, B.; Rasmussen, A. The Physiology of Adventitious Roots. Plant Physiol. 2016, 170, 603–617. [Google Scholar] [CrossRef]
  2. Wang, H.-M. Regulation of BBM and WOX on Adventitious Root Development in Larix. Ph.D. Thesis, Chinese Academy of Forestry, Beijing, China, 2019. [Google Scholar]
  3. Graaff, E.; Laux, T.; Rensing, S. The WUS homeobox-containing (WOX) protein family. Genome Biol. 2009, 10, 248. [Google Scholar]
  4. Zhang, Z.A.; Liu, M.Y.; Ren, S.N.; Liu, X.; Gao, Y.H.; Zhu, C.Y.; Niu, H.Q.; Chen, B.C.; Liu, C.; Yin, W.L.; et al. Identification of WUSCHEL-related homeobox gene and truncated small peptides in transformation efficiency improvement in Eucalyptus. BMC Plant Biol. 2023, 23, 604. [Google Scholar] [CrossRef]
  5. Riccucci, E.; Vanni, C.; Vangelisti, A.; Fambrini, M.; Giordani, T.; Cavallini, A.; Mascagni, F.; Pugliesi, C. Genome-Wide Analysis of WOX Multigene Family in Sunflower (Helianthus annuus L.). Int. J. Mol. Sci. 2023, 24, 3352. [Google Scholar] [CrossRef]
  6. Zeng, D.; He, C.; Yu, Z.; Si, C.; Chen, J.; Huang, L.; Li, D.M.; Duan, J. Roles of WOX transcription in plant development. Ann. Bot. 2022, 30, 742–752. [Google Scholar]
  7. Gao, B.; Wen, C.; Fan, L.; Kou, Y.; Ma, N.; Zhao, L. A Rosa canina WUSCHEL-related homeobox gene, RcWOX1, is involved in auxin-induced rhizoid formation. Plant Mol. Biol. 2014, 86, 671–679. [Google Scholar] [CrossRef] [PubMed]
  8. Hirakawa, Y.; Kondo, Y.; Fukuda, H. TDIF Peptide Signaling Regulates Vascular Stem Cell Proliferation via the WOX4 Homeobox Gene in Arabidopsis. Plant Cell 2010, 22, 2618–2629. [Google Scholar] [CrossRef]
  9. Ogura, N.; Sasagawa, Y.; Ito, T.; Tameshigr, T.; Kawai, A.; Sano, M.; Doll, Y.; Iwase, A.; Kawamura, A.; Suzuki, T.; et al. WUSCHEL-RELATED HOMEOBOX 13 suppresses de novo shoot regeneration via cell fate control of pluripotent callus. Sci. Adv. 2023, 9, eadg6983. [Google Scholar] [CrossRef]
  10. Romera-Branchat, M.; Ripoll, J.J.; Yanofsky, M.F.; Pelaz, S. The WOX 13 homeobox gene promotes replum formation in the Arabidopsis thaliana fruit. Plant J. 2013, 73, 37–49. [Google Scholar] [CrossRef] [PubMed]
  11. Deveaux, Y.; Toffano-Nioche, C.; Claisse, G.; Thareau, V.; Morin, H.; Laufs, P.; Moreau, H.; Kreis, M.; Lecharny, A. Genes of the most conserved WOX clade in plants affect root and flower development in Arabidopsis. BMC Evol. Biol. 2008, 8, 291. [Google Scholar] [CrossRef]
  12. Lu, Y.; Liu, Z.; Lyu, M.; Yuan, Y.; Wu, B. Characterization of JsWOX1 and JsWOX4 during Callus and Root Induction in the Shrub Species Jasminum sambac. Plants 2019, 8, 79. [Google Scholar] [CrossRef] [PubMed]
  13. Li, J.; Zhang, J.; Jia, H.; Liu, B.; Sun, P.; Hu, J.; Wang, L.; Lu, M. The WUSCHEL-related homeobox 5a (PtoWOX5a) is involved in adventitious root development in poplar. Tree Physiol. 2018, 38, 139–153. [Google Scholar] [CrossRef] [PubMed]
  14. Xu, M.; Xie, W.; Huang, M. Two WUSCHEL-related HOMEOBOX genes, PeWOX11a and PeWOX11b, are involved in adventitious root formation of poplar. Physiol. Plant 2015, 155, 446–456. [Google Scholar] [PubMed]
  15. Chang, Y.; Song, X.; Li, M.; Qi, Z.; Pu, Z.; Xia, L.; Dong, P. Characterization of walnut JrWOX11 and its overexpression provide insights into adventitious root formation and development and abiotic stress tolerance. Front. Plant Sci. 2022, 13, 951737. [Google Scholar] [CrossRef] [PubMed]
  16. Xu, S. Primary Functional Studies of WOX Gene Family and Bioinformatic Analyses of CesA Gene in Eucalyptus grandis. Master’s Thesis, Chinese Academy of Forestry, Beijing, China, 2014. [Google Scholar]
  17. Myburg, A.; Grattapaglia, D.; Tuskan, G.; Jenkins, J.; Cchmutz, J.; Mizrachi, E.; Hefer, C.; Pappas, G.; Sterck, L.; Peer, Y.; et al. The Eucalyptus grandis Genome Project: Genome and transcriptome resources for comparative analysis of woody plant biology. BMC Proc. 2011, 5 (Suppl. S7), I20. [Google Scholar] [CrossRef]
  18. Liu, G.; Wu, Z.; Luo, J.; Wang, C.; Shang, X.; Zhang, G. Genes expression profiles in vascular cambium of Eucalyptus urophylla × Eucalyptus grandis at different ages. BMC Plant Biol. 2023, 23, 500. [Google Scholar] [CrossRef]
  19. Livak, K.J.; Schmittgen, T.D. Analysis of relative gene expression data using real-time quantitative PCR and the 2(-Delta Delta C(T)) Method. Methods 2001, 25, 402–408. [Google Scholar] [CrossRef]
  20. Wang, C.; Han, P.; Wang, Y.; Wang, P.; Hu, D. Genome-wide identification and analysis of apple WUSCHEL-related homeobox (WOX) family genes. Acta Hortic. Sin. 2019, 46, 1021–1031. [Google Scholar]
  21. Sarkar, A.; Luijten, M.; Miyashima, S.; Lenhard, M.; Hashimoto, T.; Nakajima, K.; Scheres, B.; Heidstra, R.; Laux, T. Conserved factors regulate signalling in Arabidopsis thaliana shoot and root stem cell organizers. Nature 2007, 446, 811–814. [Google Scholar] [CrossRef] [PubMed]
  22. Pulianmackal, A.; Kareem, A.; Durgaprasad, K.; Trivedi, Z.; Prasad, K. Competence and regulatory interactions during regeneration in plants. Front. Plant Sci. 2014, 5, 142. [Google Scholar] [CrossRef] [PubMed]
  23. Feng, J.H. Genome-Wide Identification, Characterization, Expression Pattern and the Callus Correlation Analysis of the WOX Gene Family in Tartary Buckwheat. Master’s Thesis, Shanxi Agricultural University, Jinzhong, China, 2020. [Google Scholar]
  24. Ma, X.; Zhang, S.; Chen, Y.; Lai, Z.; Lin, Y. Identification of WOX gene family and their expression analysis during early somatic embryogenesis in Dimocarpus longan. Acta Bot. Bor.-Occid. Sin. 2022, 42, 0190–0200. [Google Scholar]
  25. Zhang, Y.; Wang, X.; Wang, L.; Tong, J.; Wu, Z.; Gao, Y. Identification, evolution and expression analysis of WOX gene family in Capsicum annuum. J. Henan Agric. Sci. 2023, 52, 130–141. [Google Scholar]
  26. Cannon, S.; Mitra, A.; Baumgarten, A.; Young, N.; May, G. The roles of segmental and tandem gene duplication in the evolution of large gene families in Arabidopsis thaliana. BMC Plant Biol. 2004, 4, 10. [Google Scholar] [CrossRef]
  27. Tang, F.; Chen, N.; Zhao, M.; Wang, Y.; He, R.; Peng, X.; Shen, S. Identification and functional divergence analysis of WOX gene family in paper mulberry. Int. J. Mol. Sci. 2017, 18, 1782. [Google Scholar] [CrossRef] [PubMed]
  28. Chen, L.; Wang, W.; Pu, Y.; Fang, Y.; Wu, J.; Ma, L.; Li, X.; Liu, L.; Chen, C.; Wang, J.; et al. Identification and expression analysis of WOX gene family in Brassica napus. Acta Agric. Bor.-Occid Sin. 2023, 31, 1173–1186. [Google Scholar]
  29. Gu, Y.; Fu, Q.; Hu, X.; Chen, M.; Pan, B.; Tao, Y.; He, H.; Xu, Z. Identification and expression analysis of WOX family genes in Sacha Inchi (Plukenetia volubilis). Mol. Plant Breed. 2020, 18, 3907–3915. [Google Scholar]
  30. Liu, J.; Sheng, L.; Xu, Y.; Li, J.; Yang, Z.; Huang, H.; Xu, L. WOX11 and 12 are involved in the first-step cell fate transition during de novo root organogenesis in Arabidopsis. Plant Cell 2014, 26, 1081–1093. [Google Scholar] [CrossRef]
  31. Zhao, Y.; Hu, Y.; Dai, M.; Huang, L.; Zhou, D. The WUSCHEL-related homeobox gene WOX11 is required to activate shoot-borne crown root development in rice. Plant Cell 2009, 21, 736–748. [Google Scholar] [CrossRef]
  32. Vandenbussche, M.; Horstman, A.; Zethof, J.; Koes, R.; Rijpkema, S.A.; Gerats, T. Differential recruitment of WOX transcription factors for lateral development and organ fusion in Petunia and Arabidopsis. Plant Cell 2009, 21, 2269–2283. [Google Scholar] [CrossRef]
  33. Zhou, S.; Jiang, W.; Long, F.; Cheng, S.; Yang, W.; Zhao, Y.; Zhou, D. Rice homeodomain protein WOX11 recruits a histone acetyltransferase complex to establish programs of cell proliferation of crown root meristem. Plant Cell 2017, 29, 1088–1104. [Google Scholar] [CrossRef]
  34. Baesso, B.; Chiatante, D.; Terzaghi, M.; Zenga, D.; Nieminen, K.; Mahonen, A.; Siligato, R.; Helariutta, Y.; Scippa, G.; Montagnoli, A. Transcription factors PRE3 and WOX11 are involved in the formation of new lateral roots from secondary growth taproot in A. thaliana. Plant Biol. 2018, 20, 426–432. [Google Scholar] [CrossRef]
  35. Lee, K.; Won, J.; Seo, P. Overexpression of the WOX5 gene inhibits shoot development. Plant Signal. Behav. 2022, 17, 2050095. [Google Scholar] [CrossRef]
  36. Della Rovere, F.; Fattorini, L.; D’angeli, S.; Veloccia, A.; Falasca, G.; Altamura, M. Auxin cytokinin control formation of the quiescent centre in the adventitious root apex of arabidopsis. Ann. Bot. 2013, 112, 1395–1407. [Google Scholar] [CrossRef]
  37. Wan, Q.; Zhai, N.; Xie, D.; Liu, W.; Xu, L. WOX11: The founder of plant organ regeneration. Cell Regen. 2023, 12, 1. [Google Scholar] [CrossRef]
  38. Hu, X.; Xu, L. Transcription factors WOX11/12 directly activate WOX5/7 to promote root primordia initiation and organogenesis. Plant Physiol. 2016, 172, 2363–2373. [Google Scholar] [CrossRef]
  39. Chang, Y.; Song, X.; Zhang, Q.; Liu, H.; Bai, Y.; Lei, X.; Pei, D. Genome-Wide Identification of WOX Gene Family and Expression Analysis during Rejuvenational Rhizogenesis in Walnut (Juglans regia L.). Forests 2020, 11, 16. [Google Scholar] [CrossRef]
  40. Li, J.B. Functional Analysis of WOX and HSP17.8 in Poplar Development and Stress Resistance. Ph.D. Thesis, Chinese Academy of Forestry, Beijing, China, 2017. [Google Scholar]
  41. Pan, R.Z. Plant Physiology, 7th ed.; Higher Education Press: Beijing, China, 2003; pp. 248–258. [Google Scholar]
  42. Richter, G.; Monshausen, G.; Krol, A.; Gilroy, S. Mechanical stimuli modulate lateral root organogenesis. Plant Physiol. 2009, 151, 1855–1866. [Google Scholar] [CrossRef]
  43. Zhang, Y.; Wu, R.; Qin, G.; Chen, Z.; Gu, H.; Qu, L. Over-expression of WOX1 leads to defects in meristem development and polyamine homeostasis in Arabidopsis. J. Integr. Plant Biol. 2011, 53, 493–506. [Google Scholar] [CrossRef]
  44. Sakakibara, K.; Reisewitz, P.; Aoyama, T.; Friedrich, T.; Ando, S.; Sato, Y.; Tamada, Y.; Nishiyama, T.; Hiwatashi, Y.; Kurata, T.; et al. WOX13-like genes are required for reprogramming of leaf and protoplast cells into stem cells in the moss Physcomitrella patens. Development 2014, 141, 1660–1670. [Google Scholar] [CrossRef]
  45. Wang, Y.; He, R.; Peng, X.; Shen, S. The research progress of WOX transcription factor family. Pratac. Sci. 2015, 32, 760–769. [Google Scholar]
Figure 1. Sequence alignment analysis of conserved domain of WOX protein in E. pellita, E. grandis, C. citriodora, and E. urophylla × E. grandis. Note: Ep represents E. pellita; Eg represents E. grandis; Cc represents C. citriodora; Eug represents E. urophylla × E. grandis.
Figure 1. Sequence alignment analysis of conserved domain of WOX protein in E. pellita, E. grandis, C. citriodora, and E. urophylla × E. grandis. Note: Ep represents E. pellita; Eg represents E. grandis; Cc represents C. citriodora; Eug represents E. urophylla × E. grandis.
Forests 15 00442 g001
Figure 2. WOX protein motifs of eucalyptus were identified using the online MEME program. Different-colored boxes represent different motifs (motifs 1 to 10).
Figure 2. WOX protein motifs of eucalyptus were identified using the online MEME program. Different-colored boxes represent different motifs (motifs 1 to 10).
Forests 15 00442 g002
Figure 3. Phylogenetic tree based on conserved domain sequences of WOX proteins in E. pellita, E. grandis, C. citriodora, E. urophylla × E. grandis, P. tomentosa, P. trichocarpa, and A. thaliana. Note: E. pellita (Ep); E. grandis (Eg); C. citriodora (Cc); E. urophylla × E. grandis (Eug); P. tomentosa (Pto); P. trichocarpa (Ptr); A. thaliana (At).
Figure 3. Phylogenetic tree based on conserved domain sequences of WOX proteins in E. pellita, E. grandis, C. citriodora, E. urophylla × E. grandis, P. tomentosa, P. trichocarpa, and A. thaliana. Note: E. pellita (Ep); E. grandis (Eg); C. citriodora (Cc); E. urophylla × E. grandis (Eug); P. tomentosa (Pto); P. trichocarpa (Ptr); A. thaliana (At).
Forests 15 00442 g003
Figure 4. Morphological characteristics of tissue culture seedlings of E. urophylla × E. pellita at different rooting stages in vitro. (A) 1 d; (B) 4 d; (C) 6 d; (D) 8 d; (E) 10 d; (F) 10 d.
Figure 4. Morphological characteristics of tissue culture seedlings of E. urophylla × E. pellita at different rooting stages in vitro. (A) 1 d; (B) 4 d; (C) 6 d; (D) 8 d; (E) 10 d; (F) 10 d.
Forests 15 00442 g004
Figure 5. EupWOXs’ relative expression. Note: L, leaf; S, stem; R, root.
Figure 5. EupWOXs’ relative expression. Note: L, leaf; S, stem; R, root.
Forests 15 00442 g005
Figure 6. Expression profile of EupWOXs in vitro rooting process.
Figure 6. Expression profile of EupWOXs in vitro rooting process.
Forests 15 00442 g006
Table 1. Rooting situation of eucalyptus.
Table 1. Rooting situation of eucalyptus.
CloneFamilyRooting Rate/%Mean Root Length/cmAverage Number of Rooting
10–42 18H123 92.00 ± 7.21 abc 1 2.45 ± 0.26 a 3.06 ± 0.21 abc
10–43 18H123 84.83 ± 10.73 c 1.17 ± 0.74 b 1.85 ± 0.80 c
10–50 18H123 86.33 ± 3.21 bc 1.32 ± 0.12 b 3.61 ± 0.38 ab
30–64 18H123 93.67 ± 3.21 abc 1.00 ± 0.05 b 2.79 ± 1.63 abc
30–66 18H123 89.33 ± 5.13 abc 2.29 ± 0.39 a 3.75 ± 0.40 ab
31–73 18H123 96.67 ± 5.77 ab 1.54 ± 0.43 b 2.48 ± 1.20 bc
31–76 18H123 85.50 ± 2.29 bc 1.17 ± 0.10 b 2.03 ± 0.06 c
31–77 18H123 83.50 ± 5.41 c 1.25 ± 0.22 b 2.47 ± 0.10 bc
46–93 18H123 100.00 ± 0.00 a 2.32 ± 0.45 a 4.12 ± 1.22 a
46–99 18H123 90.00 ± 8.72 abc 2.38 ± 0.07 a 4.14 ± 0.05 a
1 Different lowercase letters after each column of data in the table indicate significant differences at the 0.05 level.
Disclaimer/Publisher’s Note: The statements, opinions and data contained in all publications are solely those of the individual author(s) and contributor(s) and not of MDPI and/or the editor(s). MDPI and/or the editor(s) disclaim responsibility for any injury to people or property resulting from any ideas, methods, instructions or products referred to in the content.

Share and Cite

MDPI and ACS Style

Chen, M.; Luo, J.; Lin, Y.; Huang, A.; Liu, G. Identification and Expression Profile Analysis of WOX Family Genes in the Formation of Eucalyptus Adventitious Root. Forests 2024, 15, 442. https://doi.org/10.3390/f15030442

AMA Style

Chen M, Luo J, Lin Y, Huang A, Liu G. Identification and Expression Profile Analysis of WOX Family Genes in the Formation of Eucalyptus Adventitious Root. Forests. 2024; 15(3):442. https://doi.org/10.3390/f15030442

Chicago/Turabian Style

Chen, Mingqiu, Jianzhong Luo, Yan Lin, Anying Huang, and Guo Liu. 2024. "Identification and Expression Profile Analysis of WOX Family Genes in the Formation of Eucalyptus Adventitious Root" Forests 15, no. 3: 442. https://doi.org/10.3390/f15030442

APA Style

Chen, M., Luo, J., Lin, Y., Huang, A., & Liu, G. (2024). Identification and Expression Profile Analysis of WOX Family Genes in the Formation of Eucalyptus Adventitious Root. Forests, 15(3), 442. https://doi.org/10.3390/f15030442

Note that from the first issue of 2016, this journal uses article numbers instead of page numbers. See further details here.

Article Metrics

Back to TopTop