Functional Characterization of Terpene Synthases from Masson Pine (Pinus massoniana) under Feeding of Monochamus alternatus Adults
Abstract
1. Introduction
2. Materials and Methods
2.1. Plant and Insect Materials
2.2. Sampling
2.3. RNA Extraction and Gene Sequence Analysis
2.4. Bioinformatics Analysis
2.5. Homology Modeling and Molecular Docking
2.6. Expression and Purification of Recombinant Pm Mono-TPSs
2.7. TPS Enzyme Assays and Gas Chromatography–Flame Ionization Detection/Gas Chromatography–Mass Spectrometry (GC–FID/GC–MS) Analysis
3. Results
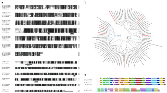
3.1. Sequence, Phylogenetic, and Motif Analysis of Six Pm TPSs
3.2. Prediction of the Secondary Structure of Pm TPSs
3.3. Homology Modeling and Molecular Docking of Pm TPSs
3.4. Heterologous Expression and Functional Verification of Pm Mono-TPSs
4. Discussion
5. Conclusions
Supplementary Materials
Author Contributions
Funding
Institutional Review Board Statement
Informed Consent Statement
Data Availability Statement
Conflicts of Interest
Abbreviations
| terpene synthase | (TPS) |
| Pinus massoniana | (Pm) |
| geranyl diphosphate | (GPP) |
| farnesyl diphosphate | (FPP) |
| gas chromatography-flame ionization detection | (GC/FID) |
| gas chromatography-mass spectrometry | (GC/MS) |
| protein data bank | (PDB) |
| aspartic acid | (Asp) |
| arginine | (Arg) |
| tyrosine | (Tyr) |
| glutamic acid | (Glu) |
| tryptophan | (Trp) |
| threonine | (Thr) |
| cysteine | (Cys) |
| lysine | (Lys) |
| serin | (Ser) |
| histidine | (HIS) |
References
- Tomlin, E.S.; Antonejevic, E.; Alfaro, R.I.; Borden, J.H. Changes in volatile terpene and diterpene resin acid composition of resistant and susceptible white spruce leaders exposed to simulated white pine weevil damage. Tree Physiol. 2000, 20, 1087–1095. [Google Scholar] [CrossRef]
- Trapp, S.; Croteau, R. Defensive resin biosynthesis in conifers. Annu. Rev. Plant Physiol. Plant Mol. Biol. 2001, 52, 689–724. [Google Scholar] [CrossRef]
- Bohlmann, J. Pine terpenoid defences in the mountain pine beetle epidemic and in other conifer pest interactions: Specialized enemies are eating holes into a diverse, dynamic and durable defence system. Tree Physiol. 2012, 32, 943–945. [Google Scholar] [CrossRef]
- Mumm, R.; Hilker, M. Direct and indirect chemical defence of pine against folivorous insects. Trends Plant Sci. 2006, 11, 351–358. [Google Scholar] [CrossRef]
- Zulak, K.G.; Bohlmann, J. Terpenoid Biosynthesis and Specialized Vascular Cells of Conifer Defense. J. Integr. Plant Biol. 2010, 52, 86–97. [Google Scholar] [CrossRef] [PubMed]
- Celedon, J.M.; Bohlmann, J. Oleoresin defenses in conifers: Chemical diversity, terpene synthases and limitations of oleoresin defense under climate change. New Phytol. 2019, 224, 1444–1463. [Google Scholar] [CrossRef]
- Miller, B.; Madilao, L.L.; Ralph, S.; Bohlmann, J. Insect-induced conifer defense. White pine weevil and methyl jasmonate induce traumatic resinosis, de novo formed volatile emissions, and accumulation of terpenoid synthase and putative octadecanoid pathway transcripts in Sitka spruce. Plant Physiol. 2005, 137, 369–382. [Google Scholar] [CrossRef]
- Schnee, C.; Köllner, T.G.; Held, M.; Turlings, T.C.; Gershenzon, J.; Degenhardt, J. The products of a single maize sesquiterpene synthase form a volatile defense signal that attracts natural enemies of maize herbivores. Proc. Natl. Acad. Sci. USA 2006, 103, 1129–1134. [Google Scholar] [CrossRef]
- Faiola, C.L.; Jobson, B.T.; VanReken, T.M. Impacts of simulated herbivory on volatile organic compound emission profiles from coniferous plants. Biogeosciences 2015, 12, 527–547. [Google Scholar] [CrossRef]
- Lundborg, L.; Fedderwitz, F.; Björklund, N.; Nordlander, G.; Borg-Karlson, A.K. Induced defenses change the chemical composition of pine seedlings and influence meal properties of the pine weevil Hylobius abietis. Phytochemistry 2016, 130, 99–105. [Google Scholar] [CrossRef] [PubMed]
- Munro, H.L.; Gandhi, K.J.; Barnes, B.F.; Montes, C.R.; Nowak, J.T.; Shepherd, W.P.; Villari, C.; Sullivan, B.T. Electrophysiological and behavioral responses Dendroctonus frontalis and D. terebrans (Coleoptera: Curculionidae) to resin odors of host pines (Pinus spp.). Chemoecology 2020, 30, 215–231. [Google Scholar] [CrossRef]
- Martini, X.; Hughes, M.A.; Smith, J.A.; Stelinski, L.L. Attraction of redbay ambrosia beetle, Xyleborus Glabratus, to leaf volatiles of its host plants in North America. J. Chem. Ecol. 2015, 41, 613–621. [Google Scholar] [CrossRef]
- Foti, V.; Araniti, F.; Manti, F.; Alicandri, E.; Giuffrè, A.M.; Bonsignore, C.P.; Castiglione, E.; Sorgonà, A.; Covino, S.; Paolacci, A.R.; et al. Profiling volatile terpenoids from calabrian pine stands infested by the pine processionary moth. Plants 2020, 9, 1362. [Google Scholar] [CrossRef]
- Huang, K.; Chen, R.; Chen, H.; Zhu, H.; Hao, D. Methyl jasmonate induced traumatic resin ducts differentiation in the sapling of Pinus masssoniana Lamb. J. Northeast. For. Univ. 2019, 47, 119–124+128. (In Chinese) [Google Scholar] [CrossRef]
- Fedderwitz, F.; Nordlander, G.; Ninkovic, V.; Björklund, N. Effects of jasmonate-induced resistance in conifer plants on the feeding behaviour of a bark-chewing insect, Hylobius abietis. J. Pest. Sci. 2016, 89, 97–105. [Google Scholar] [CrossRef]
- Fäldt, J.; Martin, D.; Miller, B.; Rawat, S.; Bohlmann, J. Traumatic resin defense in Norway spruce (Picea abies): Methyl jasmonate-induced terpene synthase gene expression, and cDNA cloning and functional characterization of (+)-3-carene synthase. Plant Mol. Biol. 2003, 51, 119–133. [Google Scholar] [CrossRef]
- Huber, D.P.; Philippe, R.N.; Godard, K.A.; Sturrock, R.N.; Bohlmann, J. Characterization of four terpene synthase cDNAs from methyl jasmonate-induced Douglas-fir, Pseudotsuga menziesii. Phytochemistry 2005, 66, 1427–1439. [Google Scholar] [CrossRef]
- Chen, R.; Li, Y.; Huang, K.; Li, H.; Chen, H.; Xu, T.; Hao, D. Time-course transcriptomic study of phenolic metabolism and P450 enzymes in Pinus massoniana Lamb. after feeding by Monochamus alternatus Hope. Scand. J. For. Res. 2019, 34, 569–576. [Google Scholar] [CrossRef]
- Lin, J.; Wang, D.; Chen, X.; Köllner, T.; Mazarei, M.; Guo, H.; Pantalone, V.R.; Arelli, P.; Stewart, C.N., Jr.; Wang, N.; et al. An (E, E)-α-farnesene synthase gene of soybean has a role in defence against nematodes and is involved in synthesizing insect-induced volatiles. Plant Biotechnol. J. 2017, 15, 510–519. [Google Scholar] [CrossRef] [PubMed]
- Bleeker, P.M.; Mirabella, R.; Diergaarde, P.J.; VanDoorn, A.; Tissier, A.; Kant, M.R.; Prins, M.; de Vos, M.; Haring, M.A.; Schuurink, R.C. Improved herbivore resistance in cultivated tomato with the sesquiterpene biosynthetic pathway from a wild relative. Proc. Natl. Acad. Sci. USA 2012, 109, 20124–20129. [Google Scholar] [CrossRef]
- Keeling, C.I.; Bohlmann, J. Genes, enzymes and chemicals of terpenoid diversity in the constitutive and induced defence of conifers against insects and pathogens. New Phytol. 2006, 170, 657–675. [Google Scholar] [CrossRef] [PubMed]
- Phillips, M.A.; Wildung, M.R.; Williams, D.C.; Hyatt, D.C.; Croteau, R. cDNA isolation, functional expression, and characterization of (+)-alpha-pinene synthase and (−)-alpha-pinene synthase from loblolly pine (Pinus taeda): Stereocontrol in pinene biosynthesis. Arch. Biochem. Biophys. 2003, 411, 267–276. [Google Scholar] [CrossRef] [PubMed]
- Martin, D.M.; Fäldt, J.; Bohlmann, J. Functional Characterization of Nine Norway Spruce TPS Genes and Evolution of Gymnosperm Terpene Synthases of the TPS-d Subfamily. Plant Physiol. 2004, 135, 1908–1927. [Google Scholar] [CrossRef] [PubMed]
- Bohlmann, J.; Meyer-Gauen, G.; Croteau, R. Plant terpenoid synthases: Molecular biology and phylogenetic analysis. Proc. Natl. Acad. Sci. USA 1998, 95, 4126–4133. [Google Scholar] [CrossRef] [PubMed]
- Warren, R.L.; Keeling, C.I.; Yuen, M.M.; Raymond, A.; Taylor, G.A.; Vandervalk, B.P.; Mohamadi, H.; Paulino, D.; Chiu, R.; Jackman, S.D.; et al. Improved white spruce (Picea glauca) genome assemblies and annotation of large gene families of conifer terpenoid and phenolic defense metabolism. Plant J. 2015, 83, 189–212. [Google Scholar] [CrossRef] [PubMed]
- Luchi, N.; Ma, R.; Capretti, P.; Bonello, P. Systemic induction of traumatic resin ducts and resin flow in Austrian pine by wounding and inoculation with Sphaeropsis sapinea and Diplodia scrobiculata. Planta 2005, 221, 75–84. [Google Scholar] [CrossRef] [PubMed]
- Bonello, P.; Gordon, T.R.; Storer, A.J. Systemic induced resistance in Monterey pine. For. Path. 2001, 31, 99–106. [Google Scholar] [CrossRef]
- Chen, F.; Tholl, D.; Bohlmann, J.; Pichersky, E. The family of terpene synthases in plants: A mid-size family of genes for specialized metabolism that is highly diversified throughout the kingdom. Plant J. 2011, 66, 212–229. [Google Scholar] [CrossRef]
- Keeling, C.I.; Weisshaar, S.; Ralph, S.G.; Jancsik, S.; Hamberger, B.; Dullat, H.K.; Bohlmann, J. Transcriptome mining, functional characterization, and phylogeny of a large terpene synthase gene family in spruce (Picea spp.). BMC Plant Biol. 2011, 11, 43. [Google Scholar] [CrossRef]
- Vogel, B.S.; Wildung, M.R.; Vogel, G.; Croteau, R. Abietadiene synthase from grand fir (Abies grandis). cDNA isolation, characterization, and bacterial expression of a bifunctional diterpene cyclase involved in resin acid biosynthesis. J. Biol. Chem. 1996, 271, 23262–23268. [Google Scholar] [CrossRef]
- Bohlmann, J.; Steele, C.L.; Croteau, R. Monoterpene synthases from grand fir (Abies grandis): cDNA isolation, characterization, and functional expression of myrcene synthase, (−)-(4S)-limonene synthase, and (−)-(1S,5S)-pinene synthase. J. Biol. Chem. 1997, 272, 21784–21792. [Google Scholar] [CrossRef]
- Steele, C.L.; Crock, J.; Bohlmann, J.; Croteau, R. Sesquiterpene Synthases from Grand Fir (Abies grandis). Comparison of constitutive and wound-induced activities, and cDNA isolation, characterization, and bacterial expression of delta-selinene synthase and gamma-humulene synthase. J. Biol. Chem. 1998, 273, 2078–2089. [Google Scholar] [CrossRef] [PubMed]
- Martin, D.M.; Bohlmann, J. Identification of Vitis vinifera (−)-alpha-terpineol synthase by in silico screening of full-length cDNA ESTs and functional characterization of recombinant terpene synthase. Phytochemistry 2004, 65, 1223–1229. [Google Scholar] [CrossRef] [PubMed]
- Hall, D.E.; Yuen, M.M.; Jancsik, S.; Quesada, A.L.; Dullat, H.K.; Li, M.; Henderson, H.; Arango-Velez, A.; Liao, N.Y.; Docking, R.T.; et al. Transcriptome resources and functional characterization of monoterpene synthases for two host species of the mountain pine beetle, lodgepole pine (Pinus contorta) and jack pine (Pinus banksiana). BMC Plant Biol. 2013, 13, 80. [Google Scholar] [CrossRef] [PubMed]
- Lee, S.; Oh, D.; Lee, S.; Chung, S.; Dong-Soon, K. Subspecific Synonym of Monochamus alternatus (Coleoptera: Cerambycidae): Population Genetics and Morphological Reassessment. J. Econ. Entomol. 2022, 115, 1987–1994. [Google Scholar] [CrossRef] [PubMed]
- Sugimoto, H.; Fukuta, M.; Togashi, K. Yearly changes in dispersal and life-history traits of Monochamus alternatus Hope with reference to its outbreak. J. Appl. Entomol. 2020, 144, 459–467. [Google Scholar] [CrossRef]
- Linit, M.J. Nemtaode-vector relationships in the pine wilt disease system. J. Nematol. 1988, 20, 227–235. [Google Scholar] [PubMed]
- Akbulut, S.; Stamps, W.T. Insect vectors of the pinewood nematode: A review of the biology and ecology of Monochamus species. For. Pathol. 2012, 42, 89–99. [Google Scholar] [CrossRef]
- Ye, J. Epidemic status of pine wilt disease in China and its prevention and control techniques and counter measures. Sci. Silvae Sin. 2019, 55, 1–10. (In Chinese) [Google Scholar]
- Chen, R.; He, X.; Chen, J.; Gu, T.; Liu, P.; Xu, T.; Teale, S.A.; Hao, D. Traumatic resin duct development, terpenoid formation, and related synthase gene expression in Pinus massoniana under feeding pressure of Monochamus alternatus. J. Plant Growth Regul. 2019, 38, 897–908. [Google Scholar] [CrossRef]
- Chen, R.; Huang, K.; Pan, S.; Xu, T.; Tan, J.; Hao, D. Jasmonate induced terpene-based defense in Pinus massoniana depresses Monochamus alternatus adult feeding. Pest. Manag. Sci. 2021, 77, 731–740. [Google Scholar] [CrossRef]
- Hao, D.; Ma, F.; Wang, Y.; Dai, H.; Zhang, Y. Electroantennogram and behavioural responses of Monochamus alternatus to volatiles from Pinus massoniana. J. Appl. Entomol. 2007, 44, 541–544. [Google Scholar] [CrossRef]
- Zhao, L.; Wei, W.; Kang, L.; Sun, J. Chemotaxis of the pinewood nematode, Bursaphelenchus xylophilus, to volatiles associated with host pine, Pinus massoniana, and its vector Monochamus alternatus. J. Chem. Ecol. 2007, 33, 1207–1216. [Google Scholar] [CrossRef]
- Yang, R.; Li, D.; Yi, S.; Wei, Y.; Wang, M. Odorant-binding protein 19 in Monochamus alternatus involved in the recognition of a volatile strongly emitted from ovipositing host pines. Insect Sci. 2023, 1–13. [Google Scholar] [CrossRef]
- Chen, X. Studies on Extraction and Expression of Lipid-Producing Genes in Masson’s Pine. Ph.D. Thesis, Chinese Academy of Forestry, Beijing, China, 2018. [Google Scholar]
- Liu, B.; Liu, Q.; Zhou, Z.; Yin, H.; Xie, Y.; Wei, Y. Two terpene synthases in resistant Pinus massoniana contribute to defence against Bursaphelenchus xylophilus. Plant Cell Environ. 2021, 44, 257–274. [Google Scholar] [CrossRef] [PubMed]
- Kumar, S.; Stecher, G.; Tamura, K. MEGA7: Molecular evolutionary genetics analysis version 7.0 for bigger datasets. Mol. Biol. Evol. 2016, 33, 1870–1874. [Google Scholar] [CrossRef]
- Laskowski, R.A.; Macarthur, M.W.; Moss, D.S.; Thornton, J.M. PROCHECK: A program to check the stereochemical quality of protein structures. J. Appl. Crystallogr. 1993, 26, 283–291. [Google Scholar] [CrossRef]
- Kovats, E. Gas chromatographic characterization of organic substances in the retention index system. Adv. Chromatogr. 1965, 1, 229–247. [Google Scholar]
- Marrero, P.F.; Poulter, C.D.; Edwards, P.A. Effects of site-directed mutagenesis of the highly conserved aspartate residues in domain II of farnesyl diphosphate synthase activity. J. Biol. Chem. 1992, 267, 21873–21878. [Google Scholar] [CrossRef]
- McCaskill, D.; Croteau, R. Prospects for the bioengineering of isoprenoid biosynthesis. Biochem. Eng. Biotechnol. 1997, 55, 107–146. [Google Scholar] [CrossRef]
- Kyte, J.; Doolittle, R.F. A simple method for displaying the hydropathic character of a protein. J. Mol. Biol. 1982, 157, 105–132. [Google Scholar] [CrossRef]
- Lanier, E.R.; Andersen, T.B.; Hamberger, B. Plant terpene specialized metabolism: Complex networks or simple linear pathways? Plant J. 2023, 114, 1178–1201. [Google Scholar] [CrossRef]
- Alicandri, E.; Paolacci, A.R.; Osadolor, S.; Sorgonà, A.; Badiani, M.; Ciaffi, M. On the evolution and functional diversity of terpene synthases in the Pinus species: A Review. J. Mol. Evol. 2020, 88, 253–283. [Google Scholar] [CrossRef]
- Zhang, X.; Niu, M.; Teixeira da Silva, J.A.; Zhang, Y.; Yuan, Y.; Jia, Y.; Xiao, Y.; Li, Y.; Fang, L.; Zeng, S.; et al. Identification and functional characterization of three new terpene synthase genes involved in chemical defense and abiotic stresses in Santalum album. BMC Plant Biol. 2019, 19, 115. [Google Scholar] [CrossRef]
- Aharoni, A.; Giri, A.P.; Verstappen, F.W.; Bertea, C.M.; Sevenier, R.; Sun, Z.; Jongsma, M.A.; Schwab, W.; Bouwmeester, H.J. Gain and loss of fruit flavor compounds produced by wild and cultivated strawberry species. Plant Cell 2004, 16, 3110–3131. [Google Scholar] [CrossRef]
- Williams, D.C.; McGarvey, D.J.; Katahira, E.J.; Croteau, R. Truncation of limonene synthase preprotein provides a fully active ‘pseudomature’ form of this monoterpene cyclase and reveals the function of the amino-terminal arginine pair. Biochemistry 1998, 37, 12213–12220. [Google Scholar] [CrossRef]
- Abbas, F.; Ke, Y.; Yu, R.; Fan, Y. Functional characterization and expression analysis of two terpene synthases involved in floral scent formation in Lili’m ‘Sibeia’. Planta 2019, 249, 71–93. [Google Scholar] [CrossRef]
- Spezio, M.; Wilson, D.B.; Karplus, P.A. Crystal structure of the catalytic domain of a thermophilic endocellulase. Biochemistry 1993, 32, 9906–9916. [Google Scholar] [CrossRef] [PubMed]
- Alicandri, E.; Covino, S.; Sebastiani, B.; Paolacci, A.R.; Badiani, M.; Sorgonà, A.; Ciaffi, M. Monoterpene Synthase Genes and Monoterpene Profiles in Pinus nigra subsp. laricio. Plants 2022, 11, 449. [Google Scholar] [CrossRef] [PubMed]
- Wang, L.; Fang, X.; Yang, C.; Li, J.; Chen, X. Biosynthesis and regulation of secondary terpenoid metabolism in plants. Sci. Sin. Vitae. 2013, 43, 1030–1046. (In Chinese) [Google Scholar] [CrossRef]
- Christianson, D.W. Structural biology and chemistry of the terpenoid cyclases. Chem. Rev. 2006, 106, 3412–3442. [Google Scholar] [CrossRef]
- Vedula, L.S.; Rynkiewicz, M.J.; Pyun, H.J.; Coates, R.M.; Cane, D.E.; Christianson, D.W. Molecular recognition of the substrate diphosphate group governs product diversity in trichodiene synthase mutants. Biochemistry 2005, 44, 6153–6163. [Google Scholar] [CrossRef] [PubMed]
- Durairaj, J.; Di Girolamo, A.; Bouwmeester, H.J.; de Ridder, D.; Beekwilder, J.; van Dijk, A.D. An analysis of characterized plant sesquiterpene synthases. Phytochemistry 2019, 158, 157–165. [Google Scholar] [CrossRef] [PubMed]
- Tian, B.; Poulter, C.D.; Jacobson, M.P. Defining the product chemical space of monoterpenoid synthases. PLoS Comput. Biol. 2016, 12, e1005053. [Google Scholar] [CrossRef] [PubMed]
- Weng, J.K.; Philippe, R.N.; Noel, J.P. The rise of chemodiversity in plants. Science 2012, 336, 1667–1670. [Google Scholar] [CrossRef] [PubMed]
- Starks, C.M.; Back, K.; Chappell, J.; Noel, J.P. Structural basis for cyclic terpene biosynthesis by tobacco 5-epi-aristolochene synthase. Science 1997, 277, 1815–1820. [Google Scholar] [CrossRef] [PubMed]
- Greenhagen, B.T.; O’Maille, P.E.; Noel, J.P.; Chappell, J. Identifying and manipulating structural determinates linking catalytic specificities in terpene synthases. Proc. Natl. Acad. Sci. USA 2006, 103, 9826–9831. [Google Scholar] [CrossRef] [PubMed]
- Faylo, J.L.; van Eeuwen, T.; Kim, H.J.; Gorbea Colón, J.J.; Garcia, B.A.; Murakami, K.; Christianson, D.W. Structural insight on assembly-line catalysis in terpene biosynthesis. Nat. Commun. 2021, 12, 3487. [Google Scholar] [CrossRef] [PubMed]
- Xu, J.; Xu, J.; Ai, Y.; Farid, R.A.; Tong, L.; Yang, D. Mutational analysis and dynamic simulation of S-limonene synthase reveal the importance of Y573: Insight into the cyclization mechanism in monoterpene synthases. Arch. Biochem. Biophys. 2018, 638, 27–34. [Google Scholar] [CrossRef]
- Xu, M.; Wilderman, P.R.; Peters, R.J. Following evolution’s lead to a single residue switch for diterpene synthase product outcome. Proc. Natl. Acad. Sci. USA 2007, 104, 7397–7401. [Google Scholar] [CrossRef]
- Qin, T. Amino acid residues in protein structure and function. Life Sci. Instrum. 2011, 9, 41–43. (In Chinese) [Google Scholar]
- Trindade, H.; Sena, I.; Figueiredo, A.C. Characterization of α-pinene synthase gene in Pinus pinaster and P. pinea in vitro cultures and differential gene expression following Bursaphelenchus xylophilus inoculation. Acta Physiol. Plant. 2016, 38, 143. [Google Scholar] [CrossRef]
- Bohlmann, J.; Phillips, M.; Ramachandiran, V.; Katoh, S.; Croteau, R. cDNA cloning, characterization, and functional expression of four new monoterpene synthase members of the Tpsd gene family from grand fir (Abies grandis). Arch. Biochem. Biophys. 1999, 368, 232–243. [Google Scholar] [CrossRef] [PubMed]
- Williams, D.C.; Wildung, M.R.; Jin, A.Q.; Dalal, D.; Oliver, J.S.; Coates, R.M.; Croteau, R. Heterologous expression and characterization of a “Pseudomature” form of taxadiene synthase involved in paclitaxel (Taxol) biosynthesis and evaluation of a potential intermediate and inhibitors of the multistep diterpene cyclization reaction. Arch. Biochem. Biophys. 2000, 379, 137–146. [Google Scholar] [CrossRef] [PubMed]
- Peters, R.J.; Flory, J.E.; Jetter, R.; Ravn, M.M.; Lee, H.J.; Coates, R.M.; Croteau, R.B. Abietadiene synthase from grand fir (Abies grandis): Characterization and mechanism of action of the “pseudomature” recombinant enzyme. Biochemistry 2000, 39, 15592–15602. [Google Scholar] [CrossRef]
- Borghi, M.; Xie, D.Y. Cloning and characterization of a monoterpene synthase gene from flowers of Camelina sativa. Planta 2018, 247, 443–457. [Google Scholar] [CrossRef]
- Christianson, D.W. Structural and chemical biology of terpenoid cyclases. Chem. Rev. 2017, 117, 11570–11648. [Google Scholar] [CrossRef]
- Diao, S.; Zhang, Y.; Luan, Q.; Ding, X.; Sun, J.; Jiang, J. Identification of TPS-d subfamily genes and functional characterization of three monoterpene synthases in slash pine. Ind. Crops Prod. 2022, 188, 115609. [Google Scholar] [CrossRef]
- Li, J.; Luo, X.; Zhao, P.; Zeng, Y. Post-modification enzymes involved in the biosynthesis of plant terpenoids. Plant Divers. 2009, 31, 461–468. [Google Scholar] [CrossRef]
- Ringer, K.L.; Davis, E.M.; Croteau, R. Monoterpene Metabolism. Cloning, Expression, and Characterization of (−)-Isopiperitenol/(−)-Carveol Dehydrogenase of Peppermint and Spearmint. Plant Physiol. 2005, 137, 863–872. [Google Scholar] [CrossRef]







Disclaimer/Publisher’s Note: The statements, opinions and data contained in all publications are solely those of the individual author(s) and contributor(s) and not of MDPI and/or the editor(s). MDPI and/or the editor(s) disclaim responsibility for any injury to people or property resulting from any ideas, methods, instructions or products referred to in the content. |
© 2024 by the authors. Licensee MDPI, Basel, Switzerland. This article is an open access article distributed under the terms and conditions of the Creative Commons Attribution (CC BY) license (https://creativecommons.org/licenses/by/4.0/).
Share and Cite
Wen, Q.; Chen, R.; Xu, T.; Hao, D. Functional Characterization of Terpene Synthases from Masson Pine (Pinus massoniana) under Feeding of Monochamus alternatus Adults. Forests 2024, 15, 244. https://doi.org/10.3390/f15020244
Wen Q, Chen R, Xu T, Hao D. Functional Characterization of Terpene Synthases from Masson Pine (Pinus massoniana) under Feeding of Monochamus alternatus Adults. Forests. 2024; 15(2):244. https://doi.org/10.3390/f15020244
Chicago/Turabian StyleWen, Quanmin, Ruixu Chen, Tian Xu, and Dejun Hao. 2024. "Functional Characterization of Terpene Synthases from Masson Pine (Pinus massoniana) under Feeding of Monochamus alternatus Adults" Forests 15, no. 2: 244. https://doi.org/10.3390/f15020244
APA StyleWen, Q., Chen, R., Xu, T., & Hao, D. (2024). Functional Characterization of Terpene Synthases from Masson Pine (Pinus massoniana) under Feeding of Monochamus alternatus Adults. Forests, 15(2), 244. https://doi.org/10.3390/f15020244

