Urban Flood Mitigation and Peri-Urban Forest Management: A Study on Citizen Participation Intention
Abstract
1. Introduction
2. Theoretical Framework of the Study
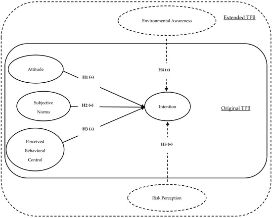
2.1. Theory of Planned Behavior
2.2. The Extended Theory of Planned Behavior
3. Materials and Methods
3.1. Study Area
3.2. Statistical Population, Sample Size, and Sampling Method
3.3. Data Collection
3.4. Data Analysis
4. Results
4.1. Demographic Characteristics of Participants
4.2. Reliability and Validity
4.3. Discriminant Validity
4.4. Research Structural Model and Hypothesis Testing
5. Discussion
5.1. Advantages of the TPB Model and Key Findings from the Study
5.2. Implications
5.2.1. Theoretical Implications
5.2.2. Empirical and Policy Implications
5.3. Research Limitations and Future Research
6. Conclusions
Supplementary Materials
Author Contributions
Funding
Data Availability Statement
Conflicts of Interest
References
- Costemalle, V.B.; Candido, H.M.N.; Carvalho, F.A. An estimation of ecosystem services provided by urban and peri-urban forests: A case study in Juiz de Fora, Brazil. Cienc. Rural. 2023, 53, e20210208. [Google Scholar] [CrossRef]
- Fletcher, T.D.; Burns, M.J.; Russell, K.L.; Hamel, P.; Duchesne, S.; Cherqui, F.; Roy, A.H. Concepts and evolution of urban hydrology. Nat. Rev. Earth Environ. 2024, 5, 789–801. [Google Scholar] [CrossRef]
- Gunnell, K.; Mulligan, M.; Francis, R.A.; Hole, D.G. Evaluating natural infrastructure for flood management within the wa-tersheds of selected global cities. Sci. Total Environ. 2019, 670, 411–424. [Google Scholar] [CrossRef] [PubMed]
- Nejatian, N.; Yavary Nia, M.; Yousefyani, H.; Shacheri, F.; Yavari Nia, M. The improvement of wavelet-based multilinear regression for suspended sediment load modeling by considering the physiographic characteristics of the watershed. Water Sci. Technol. 2023, 87, 1791–1802. [Google Scholar] [CrossRef]
- Piyumi, M.; Abenayake, C.; Jayasinghe, A.; Wijegunarathna, E. Urban flood modeling application: Assess the effectiveness of building regulation in coping with urban flooding under precipitation uncertainty. Sustain. Cities Soc. 2021, 75, 103294. [Google Scholar] [CrossRef]
- Wang, Z.; Li, Z.; Wang, Y.; Zheng, X.; Deng, X. Building green infrastructure for mitigating urban flood risk in Beijing, China. Urban For. Urban Green. 2024, 93, 128218. [Google Scholar] [CrossRef]
- Park, S.; Kim, J.; Kim, Y.; Kang, J. Participatory framework for urban pluvial flood modeling in the digital twin era. Sustain. Cities Soc. 2024, 108, 105496. [Google Scholar] [CrossRef]
- Zannat, E.U.; Dedekorkut-Howes, A.; Morgan, E.A. A Review of Nature-Based Infrastructures and Their Effectiveness for Urban Flood Risk Mitigation; Wiley: Hoboken, NJ, USA, 2024. [Google Scholar] [CrossRef]
- Soto-Montes-De-Oca, G.; Cruz-Bello, G.M.; Bark, R.H. Enhancing megacities’ resilience to flood hazard through peri-urban nature-based solutions: Evidence from Mexico City. Cities 2023, 143, 104571. [Google Scholar] [CrossRef]
- Anys, M.; Weiler, M. Rainfall interception by urban trees: Event characteristics and tree morphological traits. Hydrol. Process. 2024, 38, 15146. [Google Scholar] [CrossRef]
- Ferreira, C.S.S.; Potočki, K.; Kapović-Solomun, M.; Kalantari, Z. Nature-Based Solutions for Flood Mitigation and Resilience in Urban Areas. In Handbook of Environmental Chemistry; Springer: New York, NY, USA, 2022; pp. 59–78. [Google Scholar]
- Staccione, A.; Essenfelder, A.H.; Bagli, S.; Mysiak, J. Connected urban green spaces for pluvial flood risk reduction in the Metropolitan area of Milan. Sustain. Cities Soc. 2024, 104, 105288. [Google Scholar] [CrossRef]
- Banjara, M.; Bhusal, A.; Ghimire, A.B.; Kalra, A. Impact of land use and land cover change on hydrological processes in urban watersheds: Analysis and forecasting for flood risk management. Geosciences 2024, 14, 40. [Google Scholar] [CrossRef]
- Prebble, S.; McLean, J.; Houston, D. Smart urban forests: An overview of more-than-human and more-than-real urban forest management in Australian cities. Digit. Geogr. Soc. 2021, 2, 100013. [Google Scholar] [CrossRef]
- Nugraheni, I.L.; Suyatna, A. community participation in flood disaster mitigation oriented on the preparedness: A Literature review. J. Phys. Conf. Ser. 2020, 1467, 012028. [Google Scholar] [CrossRef]
- Xing, H.; Que, T.; Wu, Y.; Hu, S.; Li, H.; Li, H.; Skitmore, M.; Talebian, N. Public intention to participate in sustainable geohazard mitigation: An empirical study based on an extended theory of planned behavior. Nat. Hazards Earth Syst. Sci. 2023, 23, 1529–1547. [Google Scholar] [CrossRef]
- Samuel, C.; Siebeneck, L.K. Roles revealed: An examination of the adopted roles of emergency managers in hazard mitigation planning and strategy implementation. Int. J. Disaster Risk Reduct. 2019, 39, 101145. [Google Scholar] [CrossRef]
- Chivulescu, S.; Cadar, N.; Hapa, M.; Capalb, F.; Radu, R.G.; Badea, O. The necessity of maintaining the resilience of peri-urban forests to secure environmental and ecological balance: A case study of forest stands located on the Romanian sector of the Pannonian plain. Diversity 2023, 15, 380. [Google Scholar] [CrossRef]
- Zhao, J.; An, Y. Behavioural intention of forest therapy tourism in China: Based on health belief model and the theory of planned behaviour. Curr. Issues Tour. 2021, 24, 3425–3432. [Google Scholar] [CrossRef]
- Apipoonyanon, C.; Szabo, S.; Kuwornu, J.K.M.; Ahmad, M.M. Local participation in community forest management using theory of planned behaviour: Evidence from Udon Thani Province, Thailand. Eur. J. Dev. Res. 2019, 32, 1–27. [Google Scholar] [CrossRef]
- Savari, M.; Khaleghi, B. Application of the extended theory of planned behavior in predicting the behavioral intetions of Iranian local communities toward forest conservation. Front. Psychol. 2023, 14, 33. [Google Scholar] [CrossRef]
- Huang, Y.; Aguilar, F.; Yang, J.; Qin, Y.; Wen, Y. Predicting citizens’ participatory behavior in urban green space governance: Application of the extended theory of planned behavior. Urban For. Urban Green. 2021, 61, 127110. [Google Scholar] [CrossRef]
- Sun, H.; Zhang, Q.; Guo, W.; Lin, K. Hikers’ pro-environmental behavior in national park: Integrating theory of planned behavior and norm activation theory. Front. For. Glob. Chang. 2022, 5, 1068960. [Google Scholar] [CrossRef]
- Hussain, S.; Huang, J. The impact of cultural values on green purchase intentions through ecological awareness and perceived consumer effectiveness: An empirical investigation. Front. Environ. Sci. 2022, 10, 985200. [Google Scholar] [CrossRef]
- Ng, S.L. Effects of risk perception on disaster preparedness toward Typhoons: An application of the extended theory of planned behavior. Int. J. Disaster Risk Sci. 2022, 13, 100–113. [Google Scholar] [CrossRef]
- Sohrabizadeh, S.; Shafiei Moghaddam, P.; Nejati-Zarnaqi, B.; Yousefian, S.; Pirani, D.; Sahebi, A.; Farrahi-Ashtiani, I.; Ja-hangiri, K. Challenges and barriers to the participation of non-governmental organizations (NGOs) in flood management: A qualitative study from Iran. Disaster Med. Public Health Prep. 2023, 17, e178. [Google Scholar] [CrossRef] [PubMed]
- Jacob, J.; Valois, P.; Tessier, M.; Talbot, D.; Anctil, F.; Cloutier, G.; Renaud, J. Using the theory of planned behavior to identify key beliefs underlying flood-related adaptive behaviors in the province of Québec, Canada. J. Flood Risk Manag. 2023, 16, 12906. [Google Scholar] [CrossRef]
- Ajzen, I. The Theory of Planned Behavior. Organ. Behvior Hum. Decis. Process. 1991, 50, 179–211. [Google Scholar] [CrossRef]
- Fenitra, R.M.; Tanti, H.; Gancar, C.P.; Indrianawati, U.; Hartini, S. Extended theory of planned behavior to explain environmentally responsible behavior in context of nature-based tourism. Geoj. Tour. Geosites 2021, 39, 1507–1516. [Google Scholar] [CrossRef]
- Maleknia, R.; Salehi, T. Exploring the drivers behind women’s intentions towards climate change mitigation through urban forest conservation. Urban For. Urban Green. 2024, 97, 128395. [Google Scholar] [CrossRef]
- Rivis, A.; Sheeran, P. Descriptive norms as an additional predictor in the theory of planned behaviour: A me-ta-analysis. Curr. Psychol. 2003, 22, 218–233. [Google Scholar] [CrossRef]
- Savari, M.; Amghani, M.S. Factors influencing farmers’ adaptation strategies in confronting the drought in Iran. Environ. Dev. Sustain. 2020, 23, 4949–4972. [Google Scholar] [CrossRef]
- Gert-Jan Di Brujin. Understanding college students’ fruit consumption. Integrating habit strength in the theory of planned behaviour. Appetite 2010, 54, 16–22. [Google Scholar] [CrossRef] [PubMed]
- Lucarelli, C.; Mazzoli, C.; Severini, S. Applying the theory of planned behavior to examine pro-environmental behavior: The moderating effect of COVID-19 beliefs. Sustainability 2020, 12, 10556. [Google Scholar] [CrossRef]
- Velardi, S.; Leahy, J.; Collum, K.; McGuire, J.; Ladenheim, M. Size and scope decisions of Maine maple syrup producers: A qualitative application of theory of planned behavior. Trees For. People 2023, 12, 100403. [Google Scholar] [CrossRef]
- García-Salirrosas, E.E.; Escobar-Farfán, M.; Gómez-Bayona, L.; Moreno-López, G.; Valencia-Arias, A.; Gallardo-Canales, R. Influence of environmental awareness on the willingness to pay for green products: An analysis under the application of the theory of planned behavior in the Peruvian market. Front. Psychol. 2024, 14, 1282383. [Google Scholar] [CrossRef] [PubMed]
- Karimi, S.; Mohammadimehr, S. Socio-psychological antecedents of pro-environmental intentions and behaviors among Iranian rural women: An integrative framework. Front. Environ. Sci. 2022, 10, 979728. [Google Scholar] [CrossRef]
- Ogiemwonyi, O. Factors influencing generation Y green behaviour on green products in Nigeria: An application of theory of planned behaviour. Environ. Sustain. Indic. 2021, 13, 100164. [Google Scholar] [CrossRef]
- Shen, M.; Wang, J. The impact of pro-environmental awareness components on green consumption behavior: The moderation effect of consumer perceived cost, policy incentives, and face culture. Front. Psychol. 2022, 13, 580823. [Google Scholar] [CrossRef]
- Chiou, C.-R.; Chan, W.-H.; Lin, J.-C.; Wu, M.-S. Understanding public intentions to pay for the conservation of urban trees using the extended theory of planned behavior. Sustainability 2021, 13, 9228. [Google Scholar] [CrossRef]
- Li, X.; Dai, J.; Zhu, X.; Li, J.; He, J.; Huang, Y.; Liu, X.; Shen, Q. Mechanism of attitude, subjective norms, and perceived behavioral control influence the green development behavior of construction enterprises. Humanit. Soc. Sci. Commun. 2023, 10, 266. [Google Scholar] [CrossRef]
- Al Mamun, A.; Hayat, N.; Mohiuddin, M.; Salameh, A.A.; Ali, M.H.; Zainol, N.R. Modelling the significance of value-belief-norm theory in predicting workplace energy conservation behaviour. Front. Energy Res. 2022, 10, 940595. [Google Scholar] [CrossRef]
- Ahmed, N.; Li, C.; Khan, A.; Qalati, S.A.; Naz, S.; Rana, F. Purchase intention toward organic food among young consumers using theory of planned behavior: Role of environmental concerns and environmental awareness. J. Environ. Plan. Manag. 2020, 64, 796–822. [Google Scholar] [CrossRef]
- Fauzi, M.A.; Hanafiah, M.H.; Kunjuraman, V. Tourists’ intention to visit green hotels: Building on the theory of planned behaviour and the value-belief-norm theory. J. Tour. Futur. 2022. ahead-of-print. [Google Scholar] [CrossRef]
- Carmen Hidalgo, M.; Pisano, G. Predictores de la percepción de riesgo y del comportamiento ante el cambio climático. Un estudio piloto. Psyecology 2010, 1, 105–112. [Google Scholar]
- Rampedi, I.T.; Ifegbesan, A.P. Understanding the Determinants of Pro-Environmental Behavior among South Africans: Evidence from a Structural Equation Model. Sustainability 2022, 14, 3218. [Google Scholar] [CrossRef]
- Jatav, S.S. Farmers’ perception of climate change and livelihood vulnerability: A comparative study of Bundelkhand and Central regions of Uttar Pradesh, India. Discov. Sustain. 2024, 5, 1–16. [Google Scholar] [CrossRef]
- Mathur, I.; Bhattacharya, P. Perception of agroforestry practices and factors influencing adoption among shifting cultivators in Tripura, India. For. Trees Livelihoods 2023, 33, 23–41. [Google Scholar] [CrossRef]
- Bodas, M.; Peleg, K.; Stolero, N.; Adini, B. Risk perception of natural and human-made disasters—cross sectional study in eight countries in Europe and beyond. Front. Public Health 2022, 10, 825985. [Google Scholar] [CrossRef]
- Savari, M.; Gharechaee, H. Application of the extended theory of planned behavior to predict Iranian farmers’ intention for safe use of chemical fertilizers. J. Clean. Prod. 2020, 263, 121512. [Google Scholar] [CrossRef]
- Hamedani, S.J.G.; Sanaieian, H.; Ghanbaran, A. Investigation of the effect of river-valleys on the surrounding thermal condition on a micro-climate scale; case study: Darakeh River-Valley, Tehran. J. Sustain. Archit. Urban Des. 2021, 9, 173–204. [Google Scholar]
- Afsari, R.; Shorabeh, S.N.; Kouhnavard, M.; Homaee, M.; Arsanjani, J.J. A spatial decision support approach for flood vulnerability analysis in urban areas: A case study of Tehran. ISPRS Int. J. Geo-Information 2022, 11, 380. [Google Scholar] [CrossRef]
- Maqsood, M.H.; Mumtaz, R.; Khan, M.A. Deforestation detection and reforestation potential due to natural disasters—A case study of floods. Remote Sens. Appl. Soc. Environ. 2024, 34, 101188. [Google Scholar] [CrossRef]
- Moghadas, M.; Asadzadeh, A.; Vafeidis, A.; Fekete, A.; Kötter, T. A multi-criteria approach for assessing urban flood resilience in Tehran, Iran. Int. J. Disaster Risk Reduct. 2019, 35, 101069. [Google Scholar] [CrossRef]
- Barbedo, J.; Miguez, M.; van der Horst, D.; Marins, M. Enhancing ecosystem services for flood mitigation: A conservation strategy for peri-urban landscapes? Ecol. Soc. 2014, 19. [Google Scholar] [CrossRef]
- Ji, J.; Fang, L.; Chen, J.; Ding, T. A novel framework for urban flood resilience assessment at the urban agglomeration scale. Int. J. Disaster Risk Reduct. 2024, 108, 104519. [Google Scholar] [CrossRef]
- Khalili, S.; Kumar, P.; Jones, L. Evaluating the benefits of urban green infrastructure: Methods, indicators, and gaps. Heliyon 2024, 10, e38446. [Google Scholar] [CrossRef]
- Krejcie, R.V.; Morgan, D.W. Determining Sample Size for Research Activities. Educ. Psychol. Meas. 1970, 30, 607–610. [Google Scholar] [CrossRef]
- Sedgwick, P. Stratified cluster sampling. BMJ 2013, 347, f7016. [Google Scholar] [CrossRef]
- Likert, R.A. Technique for the measurement of attitudes. Archiv Psychol. 1932, 22, 5–55. [Google Scholar]
- Sobhani, P.; Esmaeilzadeh, H.; Sadeghi, S.M.M.; Wolf, I.D.; Deljouei, A. Relationship analysis of local community participation in sustainable ecotourism development in protected areas, Iran. Land 2022, 11, 1871. [Google Scholar] [CrossRef]
- Relvas, T.; Mariano, P.; Almeida, S.M.; Santana, P. A serious game for raising air pollution perception in children. J. Comput. Educ. 2024, 12, 1–31. [Google Scholar] [CrossRef]
- Cronbach, L.J. Coefficient alpha and internal structure of tests. Psychometrika 1951, 16, 297–334. [Google Scholar] [CrossRef]
- Hair, J.F.; Hult, G.T.M.; Ringle, C.M.; Sarstedt, M.; Thiele, K.O. Mirror, mirror on the wall: A comparative evaluation of composite-based structural equation modeling methods. J. Acad. Mark. Sci. 2017, 45, 616–632. [Google Scholar] [CrossRef]
- Fornell, C.; Larcker, D.F. Evaluating Structural Equation Models with Unobservable Variables and Measurement Error. J. Mark. Res. 1981, 18, 39–50. [Google Scholar] [CrossRef]
- Galati, A.; Coticchio, A.; Peiró-Signes, S. Identifying the factors affecting citizens’ willingness to participate in urban forest governance: Evidence from the municipality of Palermo, Italy. For. Policy Econ. 2023, 155, 103054. [Google Scholar] [CrossRef]
- Sánchez, M.; López-Mosquera, N.; Lera-López, F.; Faulin, J. An Extended Planned Behavior Model to Explain the Willingness to Pay to Reduce Noise Pollution in Road Transportation. J. Clean. Prod. 2018, 177, 144–154. [Google Scholar] [CrossRef]
- Nowacki, M.; Kowalczyk-Anioł, J.; Chawla, Y. Gen Z’s attitude towards green image destinations, green tourism and behavioural intention regarding green holiday destination choice: A study in Poland and India. Sustainability 2023, 15, 7860. [Google Scholar] [CrossRef]
- Si, W.; Jiang, C.; Meng, L. The relationship between environmental awareness, habitat quality, and community residents’ pro-environmental behavior—mediated effects model analysis based on social capital. Int. J. Environ. Res. Public Health 2022, 19, 13253. [Google Scholar] [CrossRef]
- Maleknia, R. Psychological determinants of citizens’ willingness to pay for ecosystem services in urban forests. Glob. Ecol. Conserv. 2024, 54, e03052. [Google Scholar] [CrossRef]
- Asif, M.H.; Zhongfu, T.; Irfan, M.; Işık, C. Do environmental knowledge and green trust matter for purchase intention of eco-friendly home appliances? An application of extended theory of planned behavior. Environ. Sci. Pollut. Res. 2022, 30, 37762–37774. [Google Scholar] [CrossRef]
- Conner, M.; Norman, P. Understanding the intention-behavior gap: The role of intention strength. Front. Psychol. 2022, 13, 923464. [Google Scholar] [CrossRef]
- Fishbein, M.; Ajzen, I. Predicting and Changing Behavior: The Reasoned Action Approach, 1st ed.; Psychology Press: New York, NY, USA, 2009; p. 538. [Google Scholar]
- Popa, B.; Niță, M.D.; Hălălișan, A.F. Intentions to engage in forest law enforcement in Romania: An application of the theory of planned behavior. For. Policy Econ. 2019, 100, 33–43. [Google Scholar] [CrossRef]
- Li, X.; Liu, Z.; Wuyun, T. Environmental value and pro-environmental behavior among young adults: The mediating role of risk perception and moral anger. Front. Psychol. 2022, 13, 771421. [Google Scholar] [CrossRef] [PubMed]
- Zhang, X.; Yu, X. The impact of perceived risk on consumers’ cross-platform buying behavior. Front. Psychol. 2020, 11, 592246. [Google Scholar] [CrossRef] [PubMed]
- Zhang, F.; Welch, E.W.; Miao, Q. Public organization adaptation to extreme events: Mediating role of risk perception. J. Public Adm. Res. Theory 2018, 28, 371–387. [Google Scholar] [CrossRef]
- Cui, K.; Han, Z. Association between disaster experience and quality of life: The mediating role of disaster risk perception. Qual. Life Res. 2019, 28, 509–513. [Google Scholar] [CrossRef]
- Ullah, S.; Lyu, B.; Ahmad, T.; Sami, A.; Kukreti, M. A mediated moderation model of eco-guilt, personal and social norms and religiosity triggering pro-environmental behavior in tourists. Curr. Psychol. 2024, 43, 6830–6839. [Google Scholar] [CrossRef]





| Categories | Frequency | Percentage | |
|---|---|---|---|
| Gender | Male | 223 | 49.6 |
| Female | 227 | 50.4 | |
| Marital Status | Single | 212 | 47 |
| Married | 238 | 53 | |
| Age (years) | <20 | 35 | 7.7 |
| 21–30 | 108 | 24 | |
| 31–40 | 143 | 31.8 | |
| 41–50 | 112 | 24.9 | |
| >50 | 52 | 11.6 | |
| Educational Level | Middle school | 32 | 7.1 |
| High school | 93 | 20.7 | |
| Associate degree | 71 | 15.7 | |
| Bachelor | 187 | 41.6 | |
| Above bachelor | 67 | 14.9 | |
| Occupation | Full-time | 245 | 54.5 |
| Housewife | 52 | 11.5 | |
| Part-time | 90 | 20 | |
| Unemployment | 35 | 7.8 | |
| Student | 28 | 6.2 |
| Constructs | Measurement Items | Reliability and Validity * | References |
|---|---|---|---|
| Attitude | Participation in PUF management is important for reducing flood hazards in our community. | AVE: 0.940 CR: 0.979 α: 0.968 | [66] |
| Participating in PUF management improves the overall quality of life in our neighborhood. | |||
| Participation in PUF management is necessary to reduce flood hazards in our community. | |||
| Subjective Norms (SNs) | My friends and family think it is important for me to be actively involved in PUF management to mitigate flood hazards. | AVE: 0.704 CR: 0.877 α: 0.790 | [16,21,67] |
| Community leaders and influential individuals in our area strongly support citizen participation in PUF management. | |||
| There is a social expectation in our community to engage in activities that promote PUF management for flood hazard mitigation. | |||
| Perceived Behavioral Control (PBC) | I have the necessary knowledge and skills to actively participate in PUF management efforts to mitigate flood hazards. | AVE: 0.696 CR: 0.873 α: 0.786 | [67,68] |
| There are ample opportunities available for me to contribute meaningfully to PUF management and flood hazard mitigation. | |||
| I have sufficient resources and time to commit to activities related to PUF management for flood hazard mitigation. | |||
| Environmental Awareness | I am well informed about the ecological benefits of PUFs and their role in flood hazard mitigation. | AVE: 0.864 CR: 0.962 α: 0.947 | [46,69] |
| I understand the potential consequences of not conserving PUFs on increasing flood risks in our community. | |||
| I am aware of the ongoing environmental challenges in our region and recognize the importance of PUF management in addressing them. | |||
| Risk Perception | I perceive flood hazards as a significant risk to our community, and I believe that PUF management can help mitigate these risks. | AVE: 0.854 CR: 0.959 α: 0.943 | [16,25,49] |
| I am aware of the potential negative consequences of not managing PUFs, such as increased vulnerability to flooding and property damage. | |||
| I perceive the loss of PUFs as a risk factor that could exacerbate flood hazards and have long-term impacts on our community’s well-being. | |||
| I believe that active participation in PUF management can reduce the likelihood and severity of floods, enhancing our overall resilience to such risks. | |||
| Intention | I intend to actively participate in flood hazard mitigation efforts through PUF management. | AVE: 0.784 CR: 0.935 α: 0.908 | [34,66] |
| I am motivated to contribute my efforts towards PUF management for flood hazard mitigation. | |||
| I am committed to taking action and engaging in PUF management practices to mitigate the risks of flooding. | |||
| I have a strong intention to support and participate in initiatives that focus on PUF management as a means to effectively address flood hazards. |
| Constructs | 1 | 2 | 3 | 4 | 5 | 6 |
|---|---|---|---|---|---|---|
| Attitude | 0.970 | |||||
| Environmental Awareness | 0.409 | 0.929 | ||||
| Intention | 0.551 | 0.656 | 0.885 | |||
| Perceived Behavioral Control (PBC) | 0.491 | 0.426 | 0.614 | 0.834 | ||
| Risk Perception | 0.393 | 0.898 | 0.638 | 0.438 | 0.924 | |
| Subjective Norms (SNs) | 0.353 | 0.419 | 0.599 | 0.490 | 0.389 | 0.839 |
| Hypotheses | Path | t-Value | p-Value | Result |
|---|---|---|---|---|
| H1 | Attitude Intention | 4.844 | 0.00 | Confirmed |
| H2 | Subjective Norms Intention | 7.308 | 0.00 | Confirmed |
| H3 | Perceived Behavioral Control Intention | 5.765 | 0.00 | Confirmed |
| H4 | Environmental Awareness Intention | 2.921 | 0.00 | Confirmed |
| H5 | Risk Perception Intention | 1.683 | 0.09 | Rejected |
Disclaimer/Publisher’s Note: The statements, opinions and data contained in all publications are solely those of the individual author(s) and contributor(s) and not of MDPI and/or the editor(s). MDPI and/or the editor(s) disclaim responsibility for any injury to people or property resulting from any ideas, methods, instructions or products referred to in the content. |
© 2024 by the authors. Licensee MDPI, Basel, Switzerland. This article is an open access article distributed under the terms and conditions of the Creative Commons Attribution (CC BY) license (https://creativecommons.org/licenses/by/4.0/).
Share and Cite
Maleknia, R.; Azadi, H.; Ghahramani, A.; Deljouei, A.; Sadeghi, S.M.M. Urban Flood Mitigation and Peri-Urban Forest Management: A Study on Citizen Participation Intention. Forests 2024, 15, 2156. https://doi.org/10.3390/f15122156
Maleknia R, Azadi H, Ghahramani A, Deljouei A, Sadeghi SMM. Urban Flood Mitigation and Peri-Urban Forest Management: A Study on Citizen Participation Intention. Forests. 2024; 15(12):2156. https://doi.org/10.3390/f15122156
Chicago/Turabian StyleMaleknia, Rahim, Hossein Azadi, Afshin Ghahramani, Azade Deljouei, and Seyed Mohammad Moein Sadeghi. 2024. "Urban Flood Mitigation and Peri-Urban Forest Management: A Study on Citizen Participation Intention" Forests 15, no. 12: 2156. https://doi.org/10.3390/f15122156
APA StyleMaleknia, R., Azadi, H., Ghahramani, A., Deljouei, A., & Sadeghi, S. M. M. (2024). Urban Flood Mitigation and Peri-Urban Forest Management: A Study on Citizen Participation Intention. Forests, 15(12), 2156. https://doi.org/10.3390/f15122156






