Effect of Calcium and Ectomycorrhiza Collaboration on Nitrogen Nutrition and Rhizosphere Microbial Community of Pinus massoniana L. Container Seedlings
Abstract
1. Introduction
2. Materials and Methods
2.1. Experimental Site and Materials
2.2. Experimental Setup
2.3. Test Methods
2.3.1. Plant Traits and Soil Nitrogen Content Determination
2.3.2. Determination of Soil Extracellular Enzyme Activities and Microbial Biomass Carbon and Nitrogen
2.3.3. Soil Metagenomic Sequencing and Data Analysis
- Microbial community metagenomic sequencing
- 2.
- Bioinformatics analysis
2.3.4. Data Statistical Analysis
3. Results and Analysis
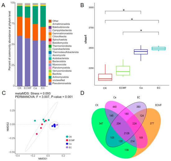
3.1. Impact of Ca on ECM Seedling Rhizosphere Microbial Community Structure
3.2. Impact of Ca on Rhizosphere Microbial Biomass and Extracellular Enzyme Activity
3.3. Impact of Ca on Soil Nitrogen Cycling and Related Functional Genes Abundance
3.4. Impact of Ca on ECM Seedling Nitrogen Nutrition and Soil Nitrogen Content
3.5. SEM and RF Analysis of the Main Factors Affecting Seedling Nitrogen Content
4. Discussion
4.1. Calcium Altered the Microbial Community Composition in Container Seedling Rhizosphere
4.2. Ca Increased the Rhizosphere Nitrogen Cycle and Plant Nitrogen Content of Container Seedling
4.3. Ca Altered the Acquisition Strategy of Mycorrhizal Container Seedling for Soil Nitrogen
5. Conclusions and Significance
Author Contributions
Funding
Data Availability Statement
Conflicts of Interest
References
- Xu, G.; Fan, X.; Miller, A. Plant nitrogen assimilation and use efficiency. Annu. Rev. Plant Biol. 2012, 63, 153–182. [Google Scholar] [CrossRef] [PubMed]
- Yu, J.; Yuan, H. Research progress on symbiotic interaction and host selection mechanisms of ectomycorrhizal fungi. Mycosystema 2023, 42, 86–100. [Google Scholar] [CrossRef]
- Shi, J.; Wang, X.; Wang, E. Mycorrhizal symbiosis in plant growth and stress adaptation: From genes to ecosystems. Annu. Rev. Plant Biol. 2023, 74, 569–607. [Google Scholar] [CrossRef]
- Cheeke, T.E.; Phillips, R.P.; Brzostek, E.R.; Rosling, A.; Bever, J.D.; Fransson, P. Dominant mycorrhizal association of trees alters carbon and nutrient cycling by selecting for microbial groups with distinct enzyme function. New Phytol. 2017, 214, 432–442. [Google Scholar] [CrossRef] [PubMed]
- Deng, M.; Hu, S.; Guo, L.; Jiang, L.; Huang, Y.; Schmid, B.; Liu, C.; Chang, P.; Li, S.; Liu, X. Tree mycorrhizal association types control biodiversity-productivity relationship in a subtropical forest. Sci. Adv. 2023, 9, eadd4468. [Google Scholar] [CrossRef]
- Duan, S.; Feng, G.; Limpens, E.; Bonfante, P.; Xie, X.; Zhang, L. Cross-kingdom nutrient exchange in the plant-arbuscular mycorrhizal fungus-bacterium continuum. Nat. Rev. Microbiol. 2024, 22, 773–790. [Google Scholar] [CrossRef]
- White, P.J.; Broadley, M.R. Calcium in plants. Ann. Bot. 2003, 92, 487–511. [Google Scholar] [CrossRef]
- Kudla, J.; Becker, D.; Grill, E.; Hedrich, R.; Hippler, M.; Kummer, U.; Parniske, M.; Romeis, T.; Schumacher, K. Advances and current challenges in calcium signaling. New. Phytol. 2018, 218, 414–431. [Google Scholar] [CrossRef]
- Feng, D.; Wang, X.; Gao, J.; Zhang, C.; Liu, H.; Liu, P.; Sun, X. Exogenous calcium: Its mechanisms and research advances involved in plant stress tolerance. Front. Plant Sci. 2023, 14, 1143963. [Google Scholar] [CrossRef]
- Ma, H.; Wang, S.; Zhou, Y. Research progress of calcium-dependent protein kinases in plants. J. Nanjing Agric. Univ. 2017, 40, 565–572. [Google Scholar]
- Roy, P.R.; Tahjib-Ul-Arif, M.; Polash, M.A.S.; Hossen, M.Z.; Hossain, M.A. Physiological mechanisms of exogenous calcium on alleviating salinity-induced stress in rice (Oryza sativa L.). Physiol. Mol. Biol. Plants 2019, 25, 611–624. [Google Scholar] [CrossRef] [PubMed]
- Guo, Y.; Liu, Y.; Zhang, Y.; Liu, J.; Gul, Z.; Guo, X.-R.; Abozeid, A.; Tang, Z.-H. Effects of exogenous calcium on adaptive growth, photosynthesis, ion homeostasis and phenolics of Gleditsia sinensis Lam. plants under salt stress. Agriculture 2021, 11, 978. [Google Scholar] [CrossRef]
- Hu, W.; Tian, S.B.; Di, Q.; Duan, S.H.; Dai, K. Effects of exogenous calcium on mesophyll cell ultrastructure, gas exchange, and photosystem II in tobacco (Nicotiana tabacum Linn.) under drought stress. Photosynthetica 2018, 56, 1204–1211. [Google Scholar] [CrossRef]
- Liu, T.W.; Wu, F.H.; Wang, W.H.; Chen, J.; Li, Z.J.; Dong, X.J.; Patton, J.; Pei, Z.M.; Zheng, H.L. Effects of calcium on seed germination, seedling growth and photosynthesis of six forest tree species under simulated acid rain. Tree Physiol. 2011, 31, 402–413. [Google Scholar] [CrossRef]
- Jiang, S.; Liu, Y.; Shu, Y. Biochar and exogenous calcium assisted alleviation of Pb phytotoxicity in water spinach (Ipomoea aquatica Forsk) cultivated in Pb-spiked soil. Environ. Geochem. Health 2022, 44, 207–219. [Google Scholar] [CrossRef]
- Shabbir, R.; Javed, T.; Hussain, S.; Ahmar, S.; Naz, M.; Zafar, H.; Pandey, S.; Chauhan, J.; Siddiqui, M.H.; Pinghua, C. Calcium homeostasis and potential roles in combatting environmental stresses in plants. S. Afr. J. Bot. 2022, 148, 683–693. [Google Scholar] [CrossRef]
- Del Cerro, P.; Cook, N.M.; Huisman, R.; Dangeville, P.; Grubb, L.E.; Marchal, C.; Ho Ching Lam, A.; Charpentier, M. Engineered CaM2 modulates nuclear calcium oscillation and enhances legume root nodule symbiosis. Proc. Natl. Acad. Sci. USA 2022, 119, e2200099119. [Google Scholar] [CrossRef]
- Fu, W.; Yan, M.; Zhao, L.; Zeng, X.; Cai, B.; Qu, S.; Wang, S. Inoculation with arbuscular mycorrhizal fungi increase calcium uptake in Malus robusta. Sci. Hortic. 2023, 321, 112295. [Google Scholar] [CrossRef]
- Diao, R.; Yang, S.; Zhang, J.; Wang, J.; Peng, Z.; Yu, X.; Li, X.; Wan, S. The mechanisms of calcium regulation on peanut nodulation and nitrogen fixation analyzed by transcriptomes and metabonomics. J. Peanut Sci. 2022, 51, 1–7+17. [Google Scholar] [CrossRef]
- Shabtai, I.A.; Wilhelm, R.C.; Schweizer, S.A.; Höschen, C.; Buckley, D.H.; Lehmann, J. Calcium promotes persistent soil organic matter by altering microbial transformation of plant litter. Nat. Commun. 2023, 14, 6609. [Google Scholar] [CrossRef]
- Zang, H.; Mehmood, I.; Kuzyakov, Y.; Jia, R.; Gui, H.; Blagodatskaya, E.; Xu, X.; Smith, P.; Chen, H.; Zeng, Z.; et al. Not all soil carbon is created equal: Labile and stable pools under nitrogen input. Glob. Chang. Biol. 2024, 30, e17405. [Google Scholar] [CrossRef] [PubMed]
- Hu, Y.; Deng, Q.; Kätterer, T.; Olesen, J.E.; Ying, S.C.; Ochoa-Hueso, R.; Mueller, C.W.; Weintraub, M.N.; Chen, J. Depth-dependent responses of soil organic carbon under nitrogen deposition. Glob. Chang. Biol. 2024, 30, e17247. [Google Scholar] [CrossRef] [PubMed]
- Hu, W.; Liu, J.; Liu, T.; Zhu, C.; Wu, F.; Jiang, C.; Wu, Q.; Chen, L.; Lu, H.; Shen, G.; et al. Exogenous calcium regulates the growth and development of Pinus massoniana detecting by physiological, proteomic, and calcium-related genes expression analysis. Plant Physiol. Biochem. 2023, 196, 1122–1136. [Google Scholar] [CrossRef] [PubMed]
- Li, H.; Zhao, Y.; Weng, X.; Zhou, Y.; Zhang, S.; Liu, L.; Pei, J. The most suitable calcium concentration for growth varies among different tree species—Taking Pinus tabuliformis, Pinus sylvestris var. mongolica, Populus, and Morus alba as examples. Forests 2023, 14, 1437. [Google Scholar] [CrossRef]
- Pathan, S.I.; Ceccherini, M.T.; Sunseri, F.; Lupini, A. Rhizosphere as hotspot for plant-soil-microbe interaction. In Carbon and Nitrogen Cycling in Soil; Datta, R., Meena, R.S., Pathan, S.I., Ceccherini, M.T., Eds.; Springer: Singapore, 2020; pp. 17–43. [Google Scholar]
- Chepsergon, J.; Moleleki, L.N. Rhizosphere bacterial interactions and impact on plant health. Curr. Opin. Microbiol. 2023, 73, 102297. [Google Scholar] [CrossRef]
- Chen, L.; Jiang, C.; Wang, X.; Feng, Q.; Liu, X.; Tang, Z.; Sun, O.J. Nutrient trade-offs mediated by ectomycorrhizal strategies in plants: Evidence from an Abies species in subalpine forests. Ecol. Evol. 2021, 11, 5281–5294. [Google Scholar] [CrossRef]
- Gao, D.; Bai, E.; Wang, S.; Zong, S.; Liu, Z.; Fan, X.; Zhao, C.; Hagedorn, F. Three-dimensional map** of carbon, nitrogen, and phosphorus in soil microbial biomass and their stoichiometry at the global scale. Glob. Change Biol. 2022, 28, 6728–6740. [Google Scholar] [CrossRef]
- Siegel, C.S.; Stevenson, F.O.; Zimmer, E.A. Evaluation and comparison of FTA card and CTAB DNA extraction methods for non-agricultural taxa. Appl. Plant Sci. 2017, 5, 1600109. [Google Scholar] [CrossRef]
- Schmieder, R.; Edwards, R. Quality control and preprocessing of metagenomic datasets. Bioinformatics 2011, 27, 863–864. [Google Scholar] [CrossRef]
- Zhao, Y.; Shi, H.; Pan, Y.; Lyu, M.; Yang, Z.; Kou, X.; Deng, X.W.; Zhong, S. Sensory circuitry controls cytosolic calcium-mediated phytochrome B phototransduction. Cell 2023, 186, 1230–1243.e1214. [Google Scholar] [CrossRef]
- Zhao, X.; Lin, S.; Yu, S.; Zhang, Y.; Su, L.; Geng, L.; Cheng, C.; Jiang, X. Exogenous calcium enhances the physiological status and photosynthetic capacity of rose under drought stress. Hortic. Plant J. 2024, 10, 853–865. [Google Scholar] [CrossRef]
- Zhou, J.; Gube, M.; Holz, M.; Song, B.; Shan, I.; Shi, L.; Kuzyakov, Y.; Dippold, M.A.; Pausch, J. Ectomycorrhizal and non-mycorrhizal rhizosphere fungi increase root-derived C input to soil and modify enzyme activities: A 14C pulse labelling of Picea abies seedlings. Plant Cell Environ. 2022, 45, 3122–3133. [Google Scholar] [CrossRef] [PubMed]
- Wen, Z.; White, P.J.; Shen, J.; Lambers, H. Linking root exudation to belowground economic traits for resource acquisition. New Phytol. 2022, 233, 1620–1635. [Google Scholar] [CrossRef] [PubMed]
- Feng, H.; Fu, R.; Hou, X.; Lv, Y.; Zhang, N.; Liu, Y.; Xu, Z.; Miao, Y.; Krell, T.; Shen, Q.; et al. Chemotaxis of beneficial rhizobacteria to root exudates: The first step towards root-microbe rhizosphere interactions. Int. J. Mol. Sci. 2021, 22, 6655. [Google Scholar] [CrossRef] [PubMed]
- Lin, H.; Lai, C.; Yu, G.; Sunahara, G.I.; Liu, L.; Ullah, H.; Liu, J. Root exudate-driven rhizospheric recruitment of plant growth-promoting rhizobacteria. Pedosphere, 2024, in press. [CrossRef]
- Ling, N.; Wang, T.; Kuzyakov, Y. Rhizosphere bacteriome structure and functions. Nat. Commun. 2022, 13, 836. [Google Scholar] [CrossRef]
- Meeds, J.; Kranabetter, J.; Zigg, I.; Dunn, D.; Miros, F.; Shipley, P.; Jones, M. Phosphorus deficiencies invoke optimal allocation of exoenzymes by ectomycorrhizas. ISME J. 2021, 15, 1478–1489. [Google Scholar] [CrossRef]
- Wang, J.; Chen, G.; Ji, S.; Zhong, Y.; Zhao, Q.; He, Q.; Wu, Y.; Bing, H. Close relationship between the gene abundance and activity of soil extracellular enzyme: Evidence from a vegetation restoration chronosequence. Soil Biol. Biochem. 2023, 177, 108929. [Google Scholar] [CrossRef]
- Zuccarini, P.; Sardans, J.; Asensio, L.; Peñuelas, J. Altered activities of extracellular soil enzymes by the interacting global environmental changes. Glob. Change Biol. 2023, 29, 2067–2091. [Google Scholar] [CrossRef]
- Luo, S.; Phillips, R.P.; Jo, I.; Fei, S.; Liang, J.; Schmid, B.; Eisenhauer, N. Higher productivity in forests with mixed mycorrhizal strategies. Nat. Commun. 2023, 14, 1377. [Google Scholar] [CrossRef]
- Forrester, D.I.; Bauhus, J. A review of processes behind diversity—Productivity relationships in forests. Curr. For. Rep. 2016, 2, 45–61. [Google Scholar] [CrossRef]
- Beidler, K.V.; Taylor, B.N.; Strand, A.E.; Cooper, E.R.; Schönholz, M.; Pritchard, S.G. Changes in root architecture under elevated concentrations of CO2; and nitrogen reflect alternate soil exploration strategies. New Phytol. 2015, 205, 1153–1163. [Google Scholar] [CrossRef] [PubMed]
- Wang, Y.; Zi, H.; Li, X. Ectomycorrhizal morphologies and their distribution characteristics in artificial Populus forests of eastern and western China. Actaecol. Sin. 2024, 44, 1–10. [Google Scholar] [CrossRef]
- Guo, L.; Deng, M.; Li, X.; Schmid, B.; Huang, J.; Wu, Y.; Peng, Z.; Yang, L.; Liu, L. Evolutionary and ecological forces shape nutrient strategies of mycorrhizal woody plants. Ecol. Lett. 2024, 27, e14330. [Google Scholar] [CrossRef]
- Zheng, J.; Freschet, G.T.; Tedersoo, L.; Li, S.; Yan, H.; Jiang, L.; Wang, H.; Ma, N.; Dai, X.; Fu, X.; et al. A trait-based root acquisition-defence-decomposition framework in angiosperm tree species. Nat. Commun. 2024, 15, 5311. [Google Scholar] [CrossRef]










Disclaimer/Publisher’s Note: The statements, opinions and data contained in all publications are solely those of the individual author(s) and contributor(s) and not of MDPI and/or the editor(s). MDPI and/or the editor(s) disclaim responsibility for any injury to people or property resulting from any ideas, methods, instructions or products referred to in the content. |
© 2024 by the authors. Licensee MDPI, Basel, Switzerland. This article is an open access article distributed under the terms and conditions of the Creative Commons Attribution (CC BY) license (https://creativecommons.org/licenses/by/4.0/).
Share and Cite
Pang, L.; Wang, Y.; Qiao, Z.; Zhou, W.; Liu, C. Effect of Calcium and Ectomycorrhiza Collaboration on Nitrogen Nutrition and Rhizosphere Microbial Community of Pinus massoniana L. Container Seedlings. Forests 2024, 15, 2068. https://doi.org/10.3390/f15122068
Pang L, Wang Y, Qiao Z, Zhou W, Liu C. Effect of Calcium and Ectomycorrhiza Collaboration on Nitrogen Nutrition and Rhizosphere Microbial Community of Pinus massoniana L. Container Seedlings. Forests. 2024; 15(12):2068. https://doi.org/10.3390/f15122068
Chicago/Turabian StylePang, Li, Yunpeng Wang, Zhiwei Qiao, Wenyang Zhou, and Chao Liu. 2024. "Effect of Calcium and Ectomycorrhiza Collaboration on Nitrogen Nutrition and Rhizosphere Microbial Community of Pinus massoniana L. Container Seedlings" Forests 15, no. 12: 2068. https://doi.org/10.3390/f15122068
APA StylePang, L., Wang, Y., Qiao, Z., Zhou, W., & Liu, C. (2024). Effect of Calcium and Ectomycorrhiza Collaboration on Nitrogen Nutrition and Rhizosphere Microbial Community of Pinus massoniana L. Container Seedlings. Forests, 15(12), 2068. https://doi.org/10.3390/f15122068

