Net Forest Carbon Loss Induced by Forest Cover Change and Compound Drought and Heat Events in Two Regions of China
Abstract
1. Introduction
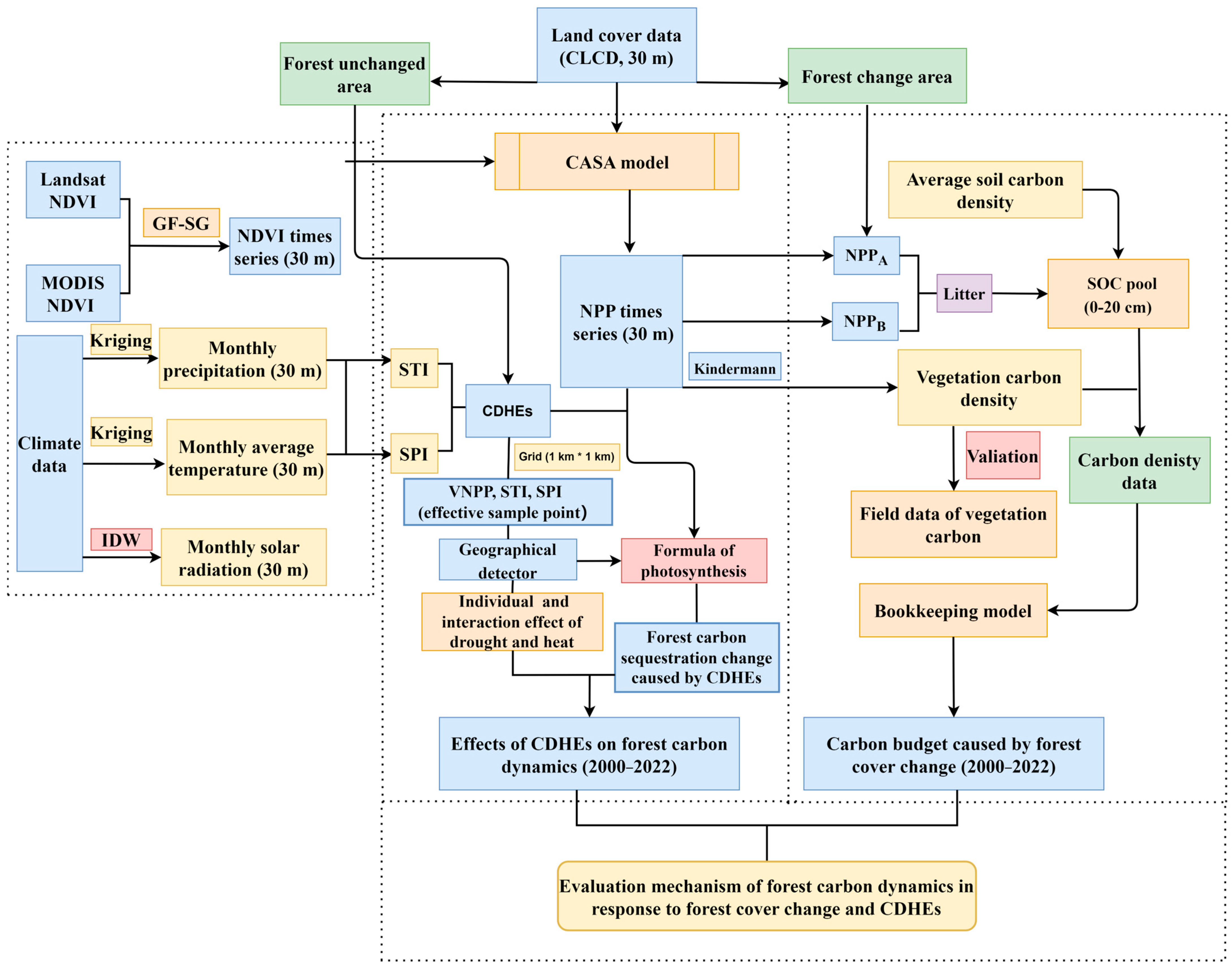
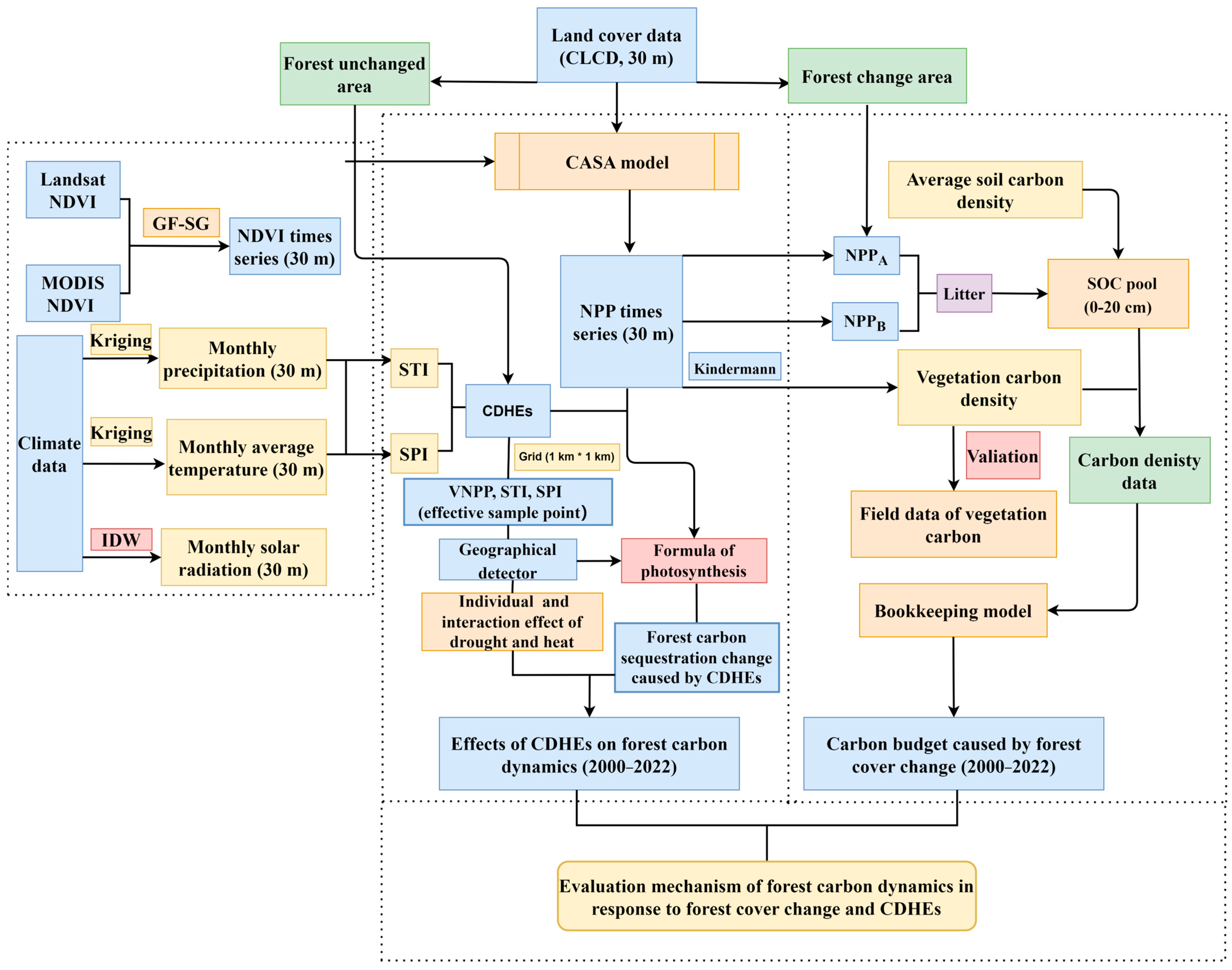
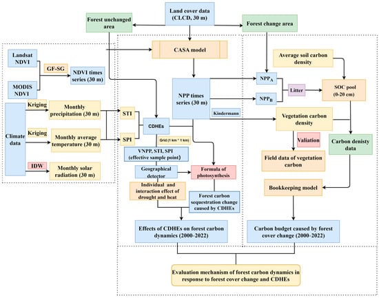
2. Materials and Methods
2.1. Study Area
2.2. Data Sources and Processing
2.3. Impact of Forest Cover Change on Forest Carbon Dynamics
2.3.1. Inversion of NPP Data with 30 m High Spatial Resolution
2.3.2. Estimation of Vegetation Carbon Storage
2.3.3. Estimation of Soil Carbon Storage
2.3.4. Bookkeeping Model
2.4. Impact of Compound Drought and Heat Events on Forest Carbon Dynamics
2.4.1. Identification of Compound Drought and Heat Events
2.4.2. Identification of Carbon Dynamics
2.4.3. Quantifying Single and Interactive Effects of CDHEs on Carbon Dynamics
2.4.4. Quantifying Changes in Forest Carbon Sequestration Caused by CDHEs
3. Results
3.1. Effects of Forest Cover Change on Forest Carbon Dynamics
3.1.1. Spatiotemporal Dynamics of Primary Land Area Change from 2000 to 2022
3.1.2. CASA Model Performance
3.1.3. Forest Cover Change in Different Regions and Its Resulting Carbon Budget
3.2. Effects of CDHEs on Forest Carbon Dynamics
3.2.1. Spatial Distribution of CDHEs
3.2.2. Impact of Drought and Heat Events on Forest Carbon Dynamics in Different Regions
3.2.3. Delayed Effects of Drought and Heat Events on Forest Carbon Sequestration
3.2.4. Impact of CDHEs on Forest Carbon Dynamics
3.2.5. Forest Carbon Sequestration Change Caused by CDHEs
3.3. Comparisons Between the Impacts of Forest Cover Change and CDHEs on Forest Carbon Dynamics
4. Discussion
4.1. Impact of Forest Cover Change on Carbon Dynamics
4.2. Impact of CDHEs on Carbon Dynamics
4.3. Differentiated Impacts of Forest Cover Change and CDHEs on Forest Carbon Dynamics
4.4. Uncertainties and Future Works
5. Conclusions
Supplementary Materials
Author Contributions
Funding
Data Availability Statement
Conflicts of Interest
References
- Mitchard, E.T.A. The tropical forest carbon cycle and climate change. Nature 2018, 559, 527–534. [Google Scholar] [CrossRef] [PubMed]
- Qu, Q.; Xu, H.; Ai, Z.; Wang, M.; Wang, G.; Liu, G.; Geissen, V.; Ritsema, C.J.; Xue, S. Impacts of extreme weather events on terrestrial carbon and nitrogen cycling: A global meta-analysis. Environ. Pollut. 2023, 319, 120996. [Google Scholar] [CrossRef] [PubMed]
- Zhao, Z.; Wang, X.; Li, R.; Luo, W.; Wu, C. Impacts of climate extremes on autumn phenology in contrasting temperate and alpine grasslands in China. Agric. For. Meteorol. 2023, 336, 109495. [Google Scholar] [CrossRef]
- Deng, Y.; Wang, X.; Lu, T.; Du, H.; Ciais, P.; Lin, X. Divergent seasonal responses of carbon fluxes to extreme droughts over China. Agric. For. Meteorol. 2023, 328, 109253. [Google Scholar] [CrossRef]
- Piao, S.; Wang, X.; Park, T.; Chen, C.; Lian, X.; He, Y.; Bjerke, J.W.; Chen, A.; Ciais, P.; Tømmervik, H.; et al. Characteristics, drivers and feedbacks of global greening. Nat. Rev. Earth Environ. 2020, 1, 14–27. [Google Scholar] [CrossRef]
- Yu, L.; Xue, Y.; Diallo, I. Vegetation greening in China and its effect on summer regional climate. Sci. Bull. 2020, 66, 13–17. [Google Scholar] [CrossRef]
- Bolla, B.; Manninger, M.; Molnár, T.; Horváth, B.; Szolgay, J.; Gribovszki, Z.; Kalicz, P.; Szabó, A. Evaluation of the compound effects of the 2022 drought and heatwave on selected forest monitoring sites in Hungary in relation to its multi-year drought legacy. Forests 2024, 15, 941. [Google Scholar] [CrossRef]
- Li, Z.; Xia, J.; Deng, X.; Yan, H. Multilevel modelling of impacts of human and natural factors on ecosystem services change in an oasis, Northwest China. Resour. Conserv. Recycl. 2021, 169, 105474. [Google Scholar] [CrossRef]
- Gong, W.; Huang, C.; Houghton, R.A.; Nassikas, A.; Zhao, F.; Tao, X.; Lu, J.; Schleeweis, K. Carbon fluxes from contemporary forest disturbances in North Carolina evaluated using a grid-based carbon accounting model and fine resolution remote sensing products. Sci. Remote Sens. 2022, 5, 100042. [Google Scholar] [CrossRef]
- Pan, Y.; Birdsey, R.A.; Phillips, O.L.; Houghton, R.A.; Fang, J.; Kauppi, P.E.; Keith, H.; Kurz, W.A.; Ito, A.; Lewis, S.L.; et al. The enduring world forest carbon sink. Nature 2024, 631, 563–569. [Google Scholar] [CrossRef]
- Zhao, D.; Zhang, Z.; Zhang, Y. Soil moisture dominates the forest productivity decline during the 2022 China compound drought-heatwave event. Geophys. Res. Lett. 2023, 50, e2023GL104539. [Google Scholar] [CrossRef]
- Li, T.; Wang, S.; Chen, B.; Wang, Y.; Chen, S.; Chen, J.; Xiao, Y.; Xia, Y.; Zhao, Z.; Chen, X.; et al. Widespread reduction in gross primary productivity caused by the compound heat and drought in Yangtze River Basin in 2022. Environ. Res. Lett. 2024, 19, 034048. [Google Scholar] [CrossRef]
- Han, H.; Jian, H.; Liu, M.; Lei, S.; Yao, S.; Yan, F. Impacts of drought and heat events on vegetative growth in a typical humid zone of the middle and lower reaches of the Yangtze River, China. J. Hydrol. 2023, 620, 129452. [Google Scholar] [CrossRef]
- Pei, F.; Li, X.; Liu, X.; Lao, C. Assessing the impacts of droughts on net primary productivity in China. J. Environ. Manag. 2013, 114, 362–371. [Google Scholar] [CrossRef] [PubMed]
- Tian, R.; Li, J.; Zheng, J.; Liu, L.; Han, W.; Liu, Y. The impact of compound drought and heatwave events from 1982 to 2022 on the phenology of Central Asian grasslands. J. Environ. Manag. 2024, 365, 121624. [Google Scholar] [CrossRef]
- Zhu, L.; Meng, J.; Zhu, L. Applying Geodetector to disentangle the contributions of natural and anthropogenic factors to NDVI variations in the middle reaches of the Heihe River Basin. Ecol. Indic. 2020, 117, 106545. [Google Scholar] [CrossRef]
- Wang, J.; Xu, C. Geodetector: Principle and prospective. Acta Geogr. Sin. 2017, 72, 116–134. [Google Scholar] [CrossRef]
- Xiao, J.; Chevallier, F.; Gomez, C.; Guanter, L.; Hicke, J.A.; Huete, A.R.; Ichii, K.; Ni, W.; Pang, Y.; Rahman, A.F.; et al. Remote sensing of the terrestrial carbon cycle: A review of advances over 50 years. Remote Sens. Environ. 2019, 233, 111383. [Google Scholar] [CrossRef]
- Kang, J.; Zhang, B.; Dang, A. A novel geospatial machine learning approach to quantify non-linear effects of land use/land cover change (LULCC) on carbon dynamics. Int. J. Appl. Earth Obs. Geoinf. 2024, 128, 103712. [Google Scholar] [CrossRef]
- Zeng, W.; Chen, X.; Yang, X. Estimating changes of forest carbon storage in China for 70 years (1949–2018). Sci. Rep. 2023, 13, 16864. [Google Scholar] [CrossRef]
- Houghton, R.A.; House, J.I.; Pongratz, J.; van der Werf, G.R.; DeFries, R.S.; Hansen, M.C.; Le Quéré, C.; Ramankutty, N. Carbon emissions from land use and land-cover change. Biogeosciences 2012, 9, 5125–5142. [Google Scholar] [CrossRef]
- Lu, H.; Wang, X.; Zhang, H.; Xie, X.; Nakhavali, M.; Quine, T.A.; Xu, W.; Xia, J.; He, B.; Hao, Z.; et al. Soil organic carbon lateral movement processes integrated into a terrestrial ecosystem model. J. Adv. Model. Earth Syst. 2024, 16, e2023MS003916. [Google Scholar] [CrossRef]
- Zhao, B.; Zhuang, Q. Peatlands and their carbon dynamics in northern high latitudes from 1990 to 2300: A process-based biogeochemistry model analysis. Biogeosciences 2023, 20, 251–270. [Google Scholar] [CrossRef]
- Houghton, R.; Hackler, J.; Lawrence, K. The U.S. carbon budget: Contributions from land-use change. Science 1999, 285, 574–578. [Google Scholar] [CrossRef]
- Tang, X.; Hutyra, L.R.; Arévalo, P.; Baccini, A.; Woodcock, C.E.; Olofsson, P. Spatiotemporal tracking of carbon emissions and uptake using time series analysis of Landsat data: A spatially explicit carbon bookkeeping model. Sci. Total Environ. 2020, 720, 137409. [Google Scholar] [CrossRef]
- Gasser, T.; Crepin, L.; Quilcaille, Y.; Houghton, R.; Ciais, P.; Obersteiner, M. Historical CO2 emissions from land use and land cover change and their uncertainty. Biogeosciences 2020, 17, 4075–4101. [Google Scholar] [CrossRef]
- Hartung, K.; Bastos, A.; Chini, L.; Ganzenmüller, R.; Havermann, F.; Hurtt, G.C.; Loughran, T.; Nabel, J.E.M.S.; Nützel, T.; Obermeier, W.A.; et al. Bookkeeping estimates of the net land-use change flux—A sensitivity study with the CMIP6 land-use dataset. Earth Syst. Dyn. 2021, 12, 763–782. [Google Scholar] [CrossRef]
- Yan, Y.; Wu, C.; Wen, Y. Determining the impacts of climate change and urban expansion on net primary productivity using the spatio-temporal fusion of remote sensing data. Ecol. Indic. 2021, 127, 107737. [Google Scholar] [CrossRef]
- Feng, H.; Kang, P.; Deng, Z.; Zhao, W.; Hua, M.; Zhu, X.; Wang, Z. The impact of climate change and human activities to vegetation carbon sequestration variation in Sichuan and Chongqing. Environ. Res. 2023, 238, 117138. [Google Scholar] [CrossRef]
- Wang, J.; Yan, R.; Wu, G.; Liu, Y.; Wang, M.; Zeng, N.; Jiang, F.; Wang, H.; He, W.; Wu, M.; et al. Unprecedented decline in photosynthesis caused by summer 2022 record-breaking compound drought-heatwave over Yangtze River Basin. Sci. Bull. 2023, 68, 2160–2163. [Google Scholar] [CrossRef]
- Chang, X.; Xing, Y.; Wang, J.; Yang, H.; Gong, W. Effects of land use and cover change (LUCC) on terrestrial carbon stocks in China between 2000 and 2018. Resour. Conserv. Recycl. 2022, 182, 106333. [Google Scholar] [CrossRef]
- Zhao, C.; Chen, S.; Jia, K.; Li, D.; Qin, B.; Sun, Y.; Zhang, H. Quantitative assessment of the impacts of climate change and human activity on the net primary productivity of subtropical vegetation: The case of Shaoguan, Guangdong, China. Forests 2023, 14, 2447. [Google Scholar] [CrossRef]
- Liu, G.; Zhang, L.; He, B.; Jin, X.; Zhang, Q.; Razafindrabe, B.; You, H. Temporal changes in extreme high temperature, heat waves and relevant disasters in Nanjing metropolitan region, China. Nat. Hazards 2015, 76, 1415–1430. [Google Scholar] [CrossRef]
- Chen, Y.; Cao, R.; Chen, J.; Liu, L.; Matsushita, B. A practical approach to reconstruct high-quality Landsat NDVI time-series data by gap filling and the Savitzky–Golay filter. ISPRS-J. Photogramm. Remote Sens. 2021, 180, 174–190. [Google Scholar] [CrossRef]
- Cao, R.; Xu, Z.; Chen, Y.; Chen, J.; Shen, M. Reconstructing high-spatiotemporal-resolution (30 m and 8-Days) NDVI time-series data for the Qinghai–Tibetan Plateau from 2000–2020. Remote Sens. 2022, 14, 3648. [Google Scholar] [CrossRef]
- Peng, S.; Ding, Y.; Wen, Z.; Chen, Y.; Cao, Y.; Ren, J. Spatiotemporal change and trend analysis of potential evapotranspiration over the Loess Plateau of China during 2011–2100. Agric. For. Meteorol. 2017, 233, 183–194. [Google Scholar] [CrossRef]
- Peng, S.; Gang, C.; Cao, Y.; Chen, Y. Assessment of climate change trends over the Loess Plateau in China from 1901 to 2100. Int. J. Climatol. 2018, 38, 2250–2264. [Google Scholar] [CrossRef]
- Tang, W.; He, J.; Qi, J.; Yang, K. A dense station-based, long-term and high-accuracy dataset of daily surface solar radiation in China. Earth Syst. Sci. Data 2023, 15, 4537–4551. [Google Scholar] [CrossRef]
- Yang, J.; Huang, X. The 30 m annual land cover and its dynamics in China from 1990 to 2019. Earth Syst. Sci. Data 2021, 13, 3907–3925. [Google Scholar] [CrossRef]
- Lai, L.; Huang, X.; Yang, H.; Chuai, X.; Zhang, M.; Zhong, T.; Chen, Z.; Chen, Y.; Wang, X.; Thompson, J.R. Carbon emissions from land-use change and management in China between 1990 and 2010. Sci. Adv. 2016, 2, e1601063. [Google Scholar] [CrossRef]
- Yan, X.; Cai, Z. Number of soil profiles needed to give a reliable overall estimate of soil organic carbon storage using profile carbon density data. Soil Sci. Plant Nutr. 2008, 54, 819–825. [Google Scholar] [CrossRef]
- Yang, J.; Xie, B.; Zhang, D. Spatio-temporal evolution of carbon stocks in the Yellow River Basin based on InVEST and CA-Markov models. Chin. J. Eco-Agric. 2021, 29, 1018–1029. [Google Scholar] [CrossRef]
- Zhu, W.Q.; Pan, Y.; Zhang, J.S. Estimation of net primary productivity of Chinese terrestrial vegetation based on remote sensing. J. Plant Ecol. 2007, 31, 413–424. [Google Scholar] [CrossRef]
- Wu, Y.; Yang, J.; Li, S.; Yu, H.; Luo, G.; Yang, X.; Yue, F.; Guo, C.; Zhang, Y.; Gu, L.; et al. The impact of climate change and human activities on the spatial and temporal variations of vegetation NPP in the hilly-plain region of Shandong Province, China. Forests 2024, 15, 898. [Google Scholar] [CrossRef]
- Wang, Z.; Zhou, Y.; Sun, X.; Xu, Y. Estimation of NPP in Huangshan district based on deep learning and CASA model. Forests 2024, 15, 1467. [Google Scholar] [CrossRef]
- Kindermann, G.; McCallum, I.; Fritz, S.; Obersteiner, M. A global forest growing stock, biomass and carbon map based on FAO statistics. Silva. Fenn. 2008, 42, 244. [Google Scholar] [CrossRef]
- Poeplau, C. Estimating root: Shoot ratio and soil carbon inputs in temperate grasslands with the rothc model. Plant Soil 2016, 407, 293–305. [Google Scholar] [CrossRef]
- Cao, M.; Woodward, F.I. Dynamic responses of terrestrial ecosystem carbon cycling to global climate change. Nature 1998, 393, 249–252. [Google Scholar] [CrossRef]
- Zhang, X.B.; Shangguan, Z.P. The bio-cycle patterns of nutrient elements and stand biomass in forest communities in hilly loess regions. Acta Ecol. Sin. 2005, 25, 527–537. [Google Scholar] [CrossRef]
- Zhang, N.; Liang, Y.M. Studies on the below-ground/above-ground biomass ratio of natural grassland in loess hilly region. Pratac. Sci. 2002, 11, 72–78. [Google Scholar] [CrossRef]
- Lu, N.; Akujärvi, A.; Wu, X.; Liski, J.; Wen, Z.; Holmberg, M.; Feng, X.; Zeng, Y.; Fu, B. Changes in soil carbon stock predicted by a process-based soil carbon model (Yasso07) in the Yanhe watershed of the Loess Plateau. Landsc. Ecol. 2015, 30, 399–413. [Google Scholar] [CrossRef]
- Cai, A.; Chang, N.; Zhang, W.; Liang, G.; Zhang, X.; Hou, E.; Jiang, L.; Chen, X.; Xu, M.; Luo, Y. The spatial patterns of litter turnover time in Chinese terrestrial ecosystems. Eur. J. Soil Sci. 2020, 71, 856–867. [Google Scholar] [CrossRef]
- Houghton, R.A.; Nassikas, A.A. Global and regional fluxes of carbon from land use and land cover change 1850–2015. Glob. Biogeochem. Cycle 2017, 31, 456–472. [Google Scholar] [CrossRef]
- Yang, X.; Jin, X.; Xiang, X.; Fan, Y.; Liu, J.; Shan, W.; Zhou, Y. Carbon emissions induced by farmland expansion in China during the past 300 years. Sci. China Earth Sci. 2019, 62, 423–437. [Google Scholar] [CrossRef]
- Zscheischler, J.; Orth, R.; Seneviratne, S.I. Bivariate return periods of temperature and precipitation explain a large fraction of European crop yields. Biogeosciences 2017, 14, 3309–3320. [Google Scholar] [CrossRef]
- Guttman, N.B. Comparing the palmer drought index and the standardized precipitation index. J. Am. Water Resour. Assoc. 1998, 34, 113–121. [Google Scholar] [CrossRef]
- Hao, Y.; Hao, Z.; Feng, S.; Zhang, X.; Hao, F. Response of vegetation to El Niño-Southern Oscillation (ENSO) via compound dry and hot events in southern Africa. Glob. Planet. Chang. 2020, 195, 103358. [Google Scholar] [CrossRef]
- Han, D.; Wang, G.; Liu, T.; Xue, B.-L.; Kuczera, G.; Xu, X. Hydroclimatic response of evapotranspiration partitioning to prolonged droughts in semiarid grassland. J. Hydrol. 2018, 563, 766–777. [Google Scholar] [CrossRef]
- Li, J.; Wang, Y.; Liu, L. Responses of the terrestrial ecosystem productivity to droughts in China. Front. Earth Sci. 2020, 8, 89. [Google Scholar] [CrossRef]
- Tang, J.; Niu, B.; Hu, Z.; Zhang, X. Increasing susceptibility and shortening response time of vegetation productivity to drought from 2001 to 2021. Agric. For. Meteorol. 2024, 352, 110025. [Google Scholar] [CrossRef]
- Ge, W.; Deng, L.; Wang, F.; Han, J. Quantifying the contributions of human activities and climate change to vegetation net primary productivity dynamics in China from 2001 to 2016. Sci. Total Environ. 2021, 773, 145648. [Google Scholar] [CrossRef] [PubMed]
- Cai, Y.; Li, K. Spatiotemporal dynamic evolution and influencing factors of land use carbon emissions: Evidence from Jiangsu Province, China. Front. Environ. Sci. 2024, 12, 1368205. [Google Scholar] [CrossRef]
- Chuai, X.; Yuan, Y.; Zhang, X.; Guo, X.; Zhang, X.; Xie, F.; Zhao, R.; Li, J. Multiangle land use-linked carbon balance examination in Nanjing City, China. Land Use Policy 2019, 84, 305–315. [Google Scholar] [CrossRef]
- Zhao, R.; Huang, X.; Liu, Y.; Zhong, T.; Ding, M.; Chuai, X. Carbon emission of regional land use and its decomposition analysis: Case study of Nanjing City, China. Chin. Geogr. Sci. 2015, 25, 198–212. [Google Scholar] [CrossRef]
- China Forestry Statistical Yearbook; China Forestry Publishing House: Beijing, China; Available online: https://cnki.nbsti.net/CSYDMirror/trade/Yearbook/Single/N2006050899?z=Z010 (accessed on 14 March 2024).
- Chen, J.; Gao, J.; Chen, W. Urban land expansion and the transitional mechanisms in Nanjing, China. Habitat Int. 2016, 53, 274–283. [Google Scholar] [CrossRef]
- Sylvester, J.M.; Gutiérrez-Zapata, D.M.; Pérez-Marulanda, L.; Vanegas-Cubillos, M.; Bruun, T.B.; Mertz, O.; Castro-Nunez, A. Analysis of food system drivers of deforestation highlights foreign direct investments and urbanization as threats to tropical forests. Sci. Rep. 2024, 14, 15179. [Google Scholar] [CrossRef]
- Mgelwa, A.S.; Ngaba, M.J.Y.; Hu, B.; Gurmesa, G.A.; Mwakaje, A.G.; Nyemeck, M.P.B.; Zhu, F.; Qiu, Q.; Song, L.; Wang, Y.; et al. Meta-analysis of 21st century studies shows that deforestation induces profound changes in soil characteristics, particularly soil organic carbon accumulation. For. Ecosyst. 2025, 12, 100257. [Google Scholar] [CrossRef]
- Artaxo, P. Amazon deforestation implications in local/regional climate change. Proc. Natl. Acad. Sci. USA 2023, 120, e2317456120. [Google Scholar] [CrossRef]
- Xu, H.; Yue, C.; Piao, S. Future forestation in China should aim to align the temporal service window of the forest carbon sink with the “carbon neutrality” strategy. Sci. China Earth Sci. 2023, 66, 2971–2976. [Google Scholar] [CrossRef]
- Wang, D.; Alimohammadi, N. Responses of annual runoff, evaporation, and storage change to climate variability at the watershed scale. Water Resour. Res. 2012, 48, W05546. [Google Scholar] [CrossRef]
- Wang, H.; Yan, S.; Liang, Z.; Jiao, K.; Li, D.; Wei, F.; Li, S. Strength of association between vegetation greenness and its drivers across China between 1982 and 2015: Regional differences and temporal variations. Ecol. Indic. 2021, 128, 107831. [Google Scholar] [CrossRef]
- Zscheischler, J.; Mahecha, M.D.; von Buttlar, J.; Harmeling, S.; Jung, M.; Rammig, A.; Randerson, J.T.; Schölkopf, B.; Seneviratne, S.I.; Tomelleri, E.; et al. A few extreme events dominate global interannual variability in gross primary production. Environ. Res. Lett. 2014, 9, 035001. [Google Scholar] [CrossRef]
- Sharma, S.; Mujumdar, P. Increasing frequency and spatial extent of concurrent meteorological droughts and heatwaves in India. Sci. Rep. 2017, 7, 15582. [Google Scholar] [CrossRef] [PubMed]
- Matkala, L.; Kulmala, L.; Kolari, P.; Aurela, M.; Bäck, J. Resilience of subarctic Scots pine and Norway spruce forests to extreme weather events. Agric. For. Meteorol. 2021, 296, 108239. [Google Scholar] [CrossRef]
- Xiao, L.; Wu, X.; Zhao, S.; Zhou, J. Memory effects of vegetation after extreme weather events under various geological conditions in a typical karst watershed in southwestern China. Agric. For. Meteorol. 2024, 345, 109840. [Google Scholar] [CrossRef]
- Roy, P.; Pal, S.C.; Chakrabortty, R.; Chowdhuri, I.; Saha, A.; Shit, M. Climate change and groundwater overdraft impacts on agricultural drought in India: Vulnerability assessment, food security measures and policy recommendation. Sci. Total Environ. 2022, 849, 157850. [Google Scholar] [CrossRef]
- Gazol, A.; Camarero, J.J. Compound climate events increase tree drought mortality across European forests. Sci. Total Environ. 2022, 816, 151604. [Google Scholar] [CrossRef]
- Delphin, S.; Escobedo, F.J.; Abd-Elrahman, A.; Cropper, W.P. Urbanization as a land use change driver of forest ecosystem services. Land Use Policy 2016, 54, 188–199. [Google Scholar] [CrossRef]
- Xu, Q.; Yang, R.; Dong, Y.-X.; Liu, Y.-X.; Qiu, L.-R. The influence of rapid urbanization and land use changes on terrestrial carbon sources/sinks in Guangzhou, China. Ecol. Indic. 2016, 70, 304–316. [Google Scholar] [CrossRef]
- Zhang, M.; Tan, S.; Liang, J.; Zhang, C.; Chen, E. Predicting the impacts of urban development on urban thermal environment using machine learning algorithms in Nanjing, China. J. Environ. Manag. 2024, 356, 120560. [Google Scholar] [CrossRef]
- Wang, L.-J.; Luo, G.-Y.; Ma, S.; Wang, H.-Y.; Jiang, J.; Zhang, J.-G. Integrating landscape ecological risk into ecosystem service value assessment: A case study of Nanjing City, China. Ecol. Indic. 2023, 154, 110625. [Google Scholar] [CrossRef]
- Chuai, X.; Huang, X.; Lu, Q.; Zhang, M.; Zhao, R.; Lu, J. Spatiotemporal changes of built-up land expansion and carbon emissions caused by the Chinese construction industry. Environ. Sci. Technol. 2015, 49, 13021–13030. [Google Scholar] [CrossRef] [PubMed]
- Li, J.; Guo, X.; Chuai, X.; Xie, F.; Yang, F.; Gao, R.; Ji, X. Reexamine China’s terrestrial ecosystem carbon balance under land use-type and climate change. Land Use Policy 2021, 102, 105275. [Google Scholar] [CrossRef]
- Xiong, K.; Chi, Y. The problems in southern China karst ecosystem in southern of China and its countermeasures. Ecol. Econ. 2015, 31, 23–30. [Google Scholar]
- Li, S.-L.; Liu, C.-Q.; Chen, J.-A.; Wang, S.-J. Karst ecosystem and environment: Characteristics, evolution processes, and sustainable development. Agric. Ecosyst. Environ. 2021, 306, 107173. [Google Scholar] [CrossRef]
- Wang, J.; Liang, P.; Cheng, F.; Liu, Y.; Song, C.; Wu, W.; Zheng, Q.; Zhang, T.; Qu, P.; Li, Y.; et al. Evaluation and projection of circulation conditions tied to summertime compound drought and heatwave frequency over the Yangtze River Delta, China, for the carbon neutrality period based on CMIP6 GCMs. Int. J. Climatol. 2024, 44, 2739–2757. [Google Scholar] [CrossRef]
- Winckler, J.; Reick, C.H.; Luyssaert, S.; Cescatti, A.; Stoy, P.C.; Lejeune, Q.; Raddatz, T.; Chlond, A.; Heidkamp, M.; Pongratz, J. Different response of surface temperature and air temperature to deforestation in climate models. Earth Syst. Dyn. 2019, 10, 473–484. [Google Scholar] [CrossRef]
- Mukherjee, S.; Mishra, A.K. Increase in compound drought and heatwaves in a warming world. Geophys. Res. Lett. 2021, 48, e2020GL090617. [Google Scholar] [CrossRef]
- Zhang, Z.; Wang, X.; Zhang, Y.; Gao, Y.; Liu, Y.; Sun, X.; Zhi, J.; Yin, S. Simulating land use change for sustainable land management in rapid urbanization regions: A case study of the Yangtze River Delta region. Landsc. Ecol. 2023, 38, 1807–1830. [Google Scholar] [CrossRef]
- Liu, C.; Hu, S.; Wu, S.; Song, J.; Li, H. County-level land use carbon emissions in China: Spatiotemporal patterns and impact factors. Sust. Cities Soc. 2024, 105, 105304. [Google Scholar] [CrossRef]
- Davis, K.F.; Koo, H.I.; Dell’Angelo, J.; D’Odorico, P.; Estes, L.; Kehoe, L.J.; Kharratzadeh, M.; Kuemmerle, T.; Machava, D.; Pais, R.; et al. Tropical forest loss enhanced by large-scale land acquisitions. Nat. Geosci. 2020, 13, 482–488. [Google Scholar] [CrossRef]
- Ameray, A.; Bergeron, Y.; Valeria, O.; Montoro Girona, M.; Cavard, X. Forest Carbon Management: A review of silvicultural practices and management strategies across boreal, temperate and tropical forests. Curr. For. Rep. 2021, 7, 245–266. [Google Scholar] [CrossRef]
- Wu, C.; Chen, K.; E, C.; You, X.; He, D.; Hu, L.; Liu, B.; Wang, R.; Shi, Y.; Li, C.; et al. Improved CASA model based on satellite remote sensing data: Simulating net primary productivity of Qinghai Lake basin alpine grassland. Geosci. Model Dev. 2022, 15, 6919–6933. [Google Scholar] [CrossRef]
- Chen, T.; Wang, Y.; Peng, L. Advanced time-lagged effects of drought on global vegetation growth and its social risk in the 21st century. J. Environ. Manag. 2023, 347, 119253. [Google Scholar] [CrossRef] [PubMed]












| Region | Climate | Main Land Type | Forest Cover Rate (2022) | GDP (2022) | Urbanization Rate (2022) |
|---|---|---|---|---|---|
| Nanjing | North Subtropical Monsoon | Farmland and Impervious Surface | 25.86% | CNY 1.742 Trillion | 86.8% |
| Shaoguan | Mid-Subtropical Monsoon | Forest | 74.43% | CNY 0.162 Trillion | 44.9% |
| Dataset | Type | Selected Band | Resolution | Period |
|---|---|---|---|---|
| CLCD | Land Cover | 30 m, Yearly [39] | 2000–2022 | |
| Landsat 5 TM | NDVI | Band 3 and Band 4 | 30 m, 16-day | 2000–2011 |
| Landsat 7 ETM | NDVI | Band 3 and Band 4 | 30 m, 16-day | 2012–2013 |
| Landsat 8 OLI | NDVI | Band 5 and Band 4 | 30 m, 16-day | 2014–2022 |
| MOD09Q1 | NDVI | Band 1 and Band 2 | 250 m, 8-day | 2000–2022 |
| Average Temperature | Temperature | 0.833°, Monthly [36] | 1901–2022 | |
| Total Precipitation | Precipitation | 0.833°, Monthly [37] | 1901–2022 | |
| Total Solar Radiation | Solar Radiation | 2473 Stations [38] | 1960–2021 | |
| Soil Type Distribution Data | Soil | 1:1,000,000 | 1995 |
| Region | q | No Lag | 1-Month Lag | 2-Month Lag | 3-Month Lag |
|---|---|---|---|---|---|
| Nanjing | q (drought) | 0.140 | 0.147 | 0.174 | 0.165 |
| q (heat) | 0.112 | 0.140 | 0.169 | 0.149 | |
| Shaoguan | q (drought) | 0.083 | 0.106 | 0.129 | 0.118 |
| q (heat) | 0.089 | 0.098 | 0.149 | 0.111 |
| Year/Month | Interaction Modes | Nanjing | Shaoguan |
|---|---|---|---|
| 2003/07 | D ∩ H | 0.225 ▽ | |
| 2005/06 | D ∩ H | 0.298 ▽ | |
| 2017/07 | D ∩ H | 0.294 ▽ | |
| 2021/09 | D ∩ H | 0.206 ◇ | |
| 2022/08 | D ∩ H | 0.361 ▽ | 0.242 ▽ |
| Average | 0.318 | 0.224 |
| Year/Month | Nanjing | Shaoguan |
|---|---|---|
| 2003/07 | −1.456 | |
| 2005/06 | −0.0374 | |
| 2017/07 | −0.0645 | |
| 2021/09 | −0.705 | |
| 2022/08 | −0.0844 | −1.058 |
| Total carbon loss | −0.186 | −3.219 |
Disclaimer/Publisher’s Note: The statements, opinions and data contained in all publications are solely those of the individual author(s) and contributor(s) and not of MDPI and/or the editor(s). MDPI and/or the editor(s) disclaim responsibility for any injury to people or property resulting from any ideas, methods, instructions or products referred to in the content. |
© 2024 by the authors. Licensee MDPI, Basel, Switzerland. This article is an open access article distributed under the terms and conditions of the Creative Commons Attribution (CC BY) license (https://creativecommons.org/licenses/by/4.0/).
Share and Cite
Gu, C.; Wang, T.; Shen, W.; Tai, Z.; Su, X.; He, J.; He, T.; Gong, W.; Huang, C. Net Forest Carbon Loss Induced by Forest Cover Change and Compound Drought and Heat Events in Two Regions of China. Forests 2024, 15, 2048. https://doi.org/10.3390/f15112048
Gu C, Wang T, Shen W, Tai Z, Su X, He J, He T, Gong W, Huang C. Net Forest Carbon Loss Induced by Forest Cover Change and Compound Drought and Heat Events in Two Regions of China. Forests. 2024; 15(11):2048. https://doi.org/10.3390/f15112048
Chicago/Turabian StyleGu, Chenfeng, Tongyu Wang, Wenjuan Shen, Zhiguo Tai, Xiaokun Su, Jiaying He, Tao He, Weishu Gong, and Chengquan Huang. 2024. "Net Forest Carbon Loss Induced by Forest Cover Change and Compound Drought and Heat Events in Two Regions of China" Forests 15, no. 11: 2048. https://doi.org/10.3390/f15112048
APA StyleGu, C., Wang, T., Shen, W., Tai, Z., Su, X., He, J., He, T., Gong, W., & Huang, C. (2024). Net Forest Carbon Loss Induced by Forest Cover Change and Compound Drought and Heat Events in Two Regions of China. Forests, 15(11), 2048. https://doi.org/10.3390/f15112048

