Investigating the Effects of Elevation on Microbial Communities and Soil Properties at Fanjing Mountain, China
Abstract
1. Introduction
2. Materials and Methods
2.1. Study Area Description
2.2. Study Plots and Soil Sample

2.3. Soil Physiochemical Property Determination
2.4. Soil DNA Extraction and High-Throughput Sequencing
2.5. Sequencing Analysis
2.6. Statistical Analysis
3. Results
3.1. Elevation-Induced Influences on Soil Properties at Different Soil Depth
3.2. Influence of Elevation on Microbial Composition
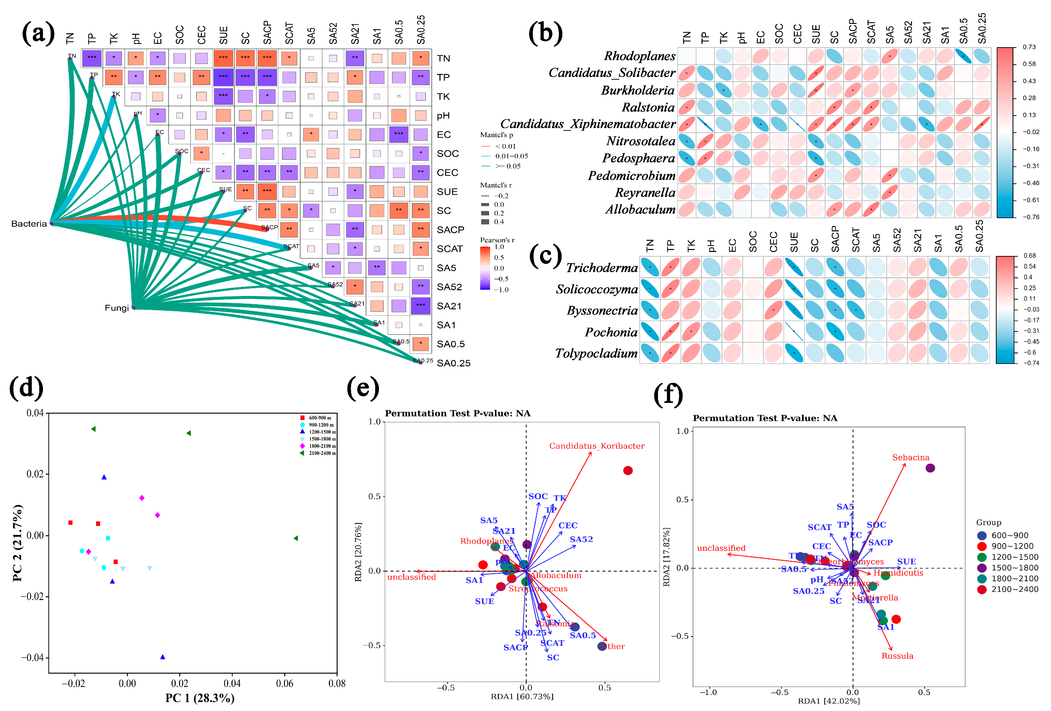
3.3. Relationships Among the Microbial Community, Enzymatic Activity, and Characteristics of the Soil
4. Discussions
4.1. Soil Characteristics and Enzymatic Activities with Elevation
4.2. Differential Responses of Microbial Structures Across Elevation Sites
4.3. Effects of Soil Properties on the Soil Microbial Community
5. Conclusions
Supplementary Materials
Author Contributions
Funding
Data Availability Statement
Acknowledgments
Conflicts of Interest
References
- Cui, H.J.; Wang, G.X.; Yang, Y.; Yang, Y.; Chang, R.Y.; Ran, F. Soil microbial community composition and its driving factors in alpine grasslands along a mountain elevational gradient. J. Mt. Sci. 2016, 13, 1013–1023. [Google Scholar] [CrossRef]
- Ivashchenko, K.; Sushko, S.; Selezneva, A.; Ananyeva, N.; Zhuravleva, A.; Kudeyarov, V.; Makarov, M.; Blagodatsky, S. Soil microbial activity along an altitudinal gradient: Vegetation as a main driver beyond topographic and edaphic factors. Appl. Soil Ecol. 2021, 168, 104197. [Google Scholar] [CrossRef]
- Yang, Y.; Qiu, K.; Xie, Y.; Li, X.; Zhang, S.; Liu, W.; Huang, Y.; Cui, L.; Wang, S.; Bao, P. Geographical, climatic, and soil factors control the altitudinal pattern of rhizosphere microbial diversity and its driving effect on root zone soil multifunctionality in mountain ecosystems. Sci. Total Environ. 2023, 904, 166932. [Google Scholar] [CrossRef] [PubMed]
- Wang, Y.; Xue, D.; Hu, N.; Lou, Y.; Zhang, Q.; Zhang, L.; Zhu, P.; Gao, H.; Zhang, S.; Zhang, H.; et al. Post-agricultural restoration of soil organic carbon pools across a climate gradient. Catena 2021, 200, 105138. [Google Scholar] [CrossRef]
- Wang, S.; Heal, K.V.; Zhang, Q.; Yu, Y.; Tigabu, M.; Huang, S.; Zhou, C. Soil microbial community, dissolved organic matter and nutrient cycling interactions change along an elevation gradient in subtropical China. J. Environ. Manag. 2023, 345, 118793. [Google Scholar] [CrossRef]
- Shen, C.; He, J.-Z.; Ge, Y. Seasonal dynamics of soil microbial diversity and functions along elevations across the tree line. Sci. Total Environ. 2021, 794, 148644. [Google Scholar] [CrossRef]
- Xiang, J.; Gu, J.; Wang, G.; Bol, R.; Yao, L.; Fang, Y.; Zhang, H. Soil pH controls the structure and diversity of bacterial communities along elevational gradients on Huangshan, China. Eur. J. Soil Biol. 2024, 120, 103586. [Google Scholar] [CrossRef]
- Yu, C.; Han, F.; Fu, G. Effects of 7 years experimental warming on soil bacterial and fungal community structure in the Northern Tibet alpine meadow at three elevations. Sci. Total Environ. 2019, 655, 814–822. [Google Scholar] [CrossRef]
- Feng, E.; Zhang, L.; Kong, Y.; Xu, X.; Wang, T.; Wang, C. Distribution Characteristics of Active Soil Substances along Elevation Gradients in the Southern of Taihang Mountain, China. Forests 2023, 14, 370. [Google Scholar] [CrossRef]
- Jia, W.; Huang, P.; Zhu, K.; Gao, X.; Chen, Q.; Chen, J.; Ran, Y.; Chen, S.; Ma, M.; Wu, S. Zonation of bulk and rhizosphere soil bacterial communities and their covariation patterns along the elevation gradient in riparian zones of three Gorges reservoir, China. Environ. Res. 2024, 249, 118383. [Google Scholar] [CrossRef]
- Zhao, Y.; Zhou, Y.; Jia, X.; Han, L.; Liu, L.; Ren, K.; Ye, X.; Qu, Z.; Pei, Y. Soil characteristics and microbial community structure on along elevation gradient in a Pinus armandii forest of the Qinling Mountains, China. For. Ecol. Manag. 2022, 503, 119793. [Google Scholar] [CrossRef]
- Liu, J.J.; Jin, L.; Shan, Y.X.; Burgess, K.S.; Ge, X.J. Elevation explains variation in soil microbial diversity and community composition under experimental warming and fertilization treatments in mountain meadows. Appl. Soil Ecol. 2022, 171, 104311. [Google Scholar] [CrossRef]
- Ma, T.; Zhang, X.; Wang, R.; Liu, R.; Shao, X.; Li, J.; Wei, Y. Linkages and key factors between soil bacterial and fungal communities along an altitudinal gradient of different slopes on mount Segrila, Tibet, China. Front. Microbiol. 2022, 13, 1024198. [Google Scholar] [CrossRef] [PubMed]
- Zhang, J.; Xu, M.; Zou, X.; Chen, J. Structural and functional characteristics of soil microbial community in a Pinus massoniana forest at different elevations. PeerJ 2022, 10, e13504. [Google Scholar] [CrossRef]
- Murugan, R.; Djukic, I.; Keiblinger, K.; Zehetner, F.; Bierbaumer, M.; Zechmeister-Bolternstern, S.; Joergernsen, R.G. Spatial distribution of microbial biomass and residues across soil aggregate fractions at different elevations in the Central Austrian Alps. Geoderma 2019, 339, 1–8. [Google Scholar] [CrossRef]
- Hu, L.; Xiang, Z.; Wang, G.; Rafique, R.; Liu, W.; Wang, C. Changes in soil physicochemical and microbial properties along elevation gradients in two forest soils. Scand. J. For. Res. 2016, 31, 242–253. [Google Scholar] [CrossRef]
- Zhu, B.; Li, C.; Wang, J.; Li, J.; Li, X. Elevation rather than season determines the assembly and co-occurrence patterns of soil bacterial communities in forest ecosystems of Mount Gongga. Appl. Microbiol. Biotechnol. 2020, 104, 7589–7602. [Google Scholar] [CrossRef]
- Guo, G.; Kong, W.; Liu, J.; Zhao, J.; Du, H.; Zhang, X.; Xia, P. Diversity and distribution of autotrophic microbial community along environmental gradients in grassland soils on the Tibetan Plateau. Appl. Microbiol. Biotechnol. 2015, 99, 8765–8776. [Google Scholar] [CrossRef]
- Li, N.; Du, H.; Li, M.H.; Na, R.; Dong, R.; He, H.S.; Zong, S.; Huang, L.; Wu, Z. Deyeuxia angustifolia upward migration and nitrogen deposition change soil microbial community structure in an alpine tundra. Soil Biol. Biochem. 2023, 180, 109009. [Google Scholar] [CrossRef]
- Liu, Z.; Fang, J.; Song, B.; Yang, Y.; Yu, Z.; Hu, J.; Dong, K.; Takahashi, K.; Adams, J.M. Stochastic processes dominate soil arbuscular mycorrhizal fungal community assembly along an elevation gradient in central Japan. Sci. Total Environ. 2023, 855, 158941. [Google Scholar] [CrossRef]
- Luo, H.; Wang, C.; Zhang, K.; Ming, L.; Chu, H.; Wang, H. Elevational changes in soil properties shaping fungal community assemblages in terrestrial forest. Sci. Total Environ. 2023, 900, 165840. [Google Scholar] [CrossRef] [PubMed]
- Abbott, K.M.; Quirk, T.; Fultz, L.M. Soil microbial community development across a 32-year coastal wetland restoration time series and the relative importance of environmental factors. Sci. Total Environ. 2022, 821, 153359. [Google Scholar] [CrossRef] [PubMed]
- Whitaker, J.; Ostle, N.; Nottingham, A.T.; Ccahuana, A.; Salinas, N.; Bardgett, R.D.; Meir, P.; McNamara, N.P. Microbial community composition explains soil respiration responses to changing carbon inputs along an Andes-to-Amazon elevation gradient. J. Ecol. 2014, 102, 1058–1071. [Google Scholar] [CrossRef]
- Chen, W.; Wang, J.; Chen, X.; Meng, Z.; Xu, R.; Duoji, D.; Zhang, J.; He, J.; Wang, Z.; Chen, J.; et al. Soil microbial network complexity predicts ecosystem function along elevation gradients on the Tibetan Plateau. Soil Biol. Biochem. 2022, 172, 108766. [Google Scholar] [CrossRef]
- Bhople, P.; Djukic, I.; Keiblinger, K.; Zehetner, F.; Liu, D.; Bierbaumer, M.; Zechmeister-Boltenstern, S.; Joergensen, R.G.; Murugan, R. Variations in soil and microbial biomass C, N and fungal biomass ergosterol along elevation and depth gradients in Alpine ecosystems. Geoderma 2019, 345, 93–103. [Google Scholar] [CrossRef]
- Ni, B.; Zhao, W.; Zuo, X.; You, J.; Li, Y.; Li, J.; Du, Y.; Chen, X. Deyeuxia angustifolia Kom. encroachment changes soil physicochemical properties and microbial community in the alpine tundra under climate change. Sci. Total Environ. 2022, 813, 152615. [Google Scholar] [CrossRef]
- Ren, C.; Zhou, Z.; Guo, Y.; Yang, G.; Zhao, F.; Wei, G.; Han, X.; Feng, L.; Feng, Y.; Ren, G. Contrasting patterns of microbial community and enzyme activity between rhizosphere and bulk soil along an elevation gradient. Catena 2021, 196, 104921. [Google Scholar] [CrossRef]
- Chen, H.; Zhou, Y.; Fei, Y.; Wei, Q. Differences of Moss Mites Communities at Different Vegetation Succession Stages in Subalpine Wetland (Jiulongchi, Fanjing Mountain), Southwest China. Forests 2023, 14, 332. [Google Scholar] [CrossRef]
- Luo, W.; Liu, Y.; Liu, Y.; Mu, G.; Wu, X. A Study on the Evolutionary Characteristics of Soil Properties and Their Drivers in Central Subtropical Forests: The Case of Fanjing Mountains in Southwest China. Pol. J. Environ. Stud. 2024, 33, 1813–1822. [Google Scholar] [CrossRef]
- Xiong, H.; Yu, F.; Gu, X.; Wu, X. Biomass, net production, carbon storage and spatial distrubution features of different forest vegetation in Fanjing Mountains. Ecol. Environ. Sci. 2021, 30, 264–273. [Google Scholar]
- Zhang, Z.; Wu, X.; Zhang, J.; Liu, Y.; Luo, W.; Mou, G. Community assembly of bacterial generalists and specialists and their network characteristics in different altitudinal soils on Fanjing Mountain in Southwest China. Catena 2024, 238, 107863. [Google Scholar] [CrossRef]
- Bao, S.D. Soil and Agricultural Chemistry Analysis; Agriculture Press of China: Beijing, China, 2000. [Google Scholar]
- Lv, Z.; Rønn, R.; Liao, H.; Rensing, C.; Chen, W.; Huang, Q.; Hao, X. Soil aggregates affect the legacy effect of copper pollution on the microbial communities. Soil Biol. Biochem. 2023, 182, 109048. [Google Scholar] [CrossRef]
- Huang, K.; Xiang, J.; Ma, Y.; Cheng, J.; Gu, J.; Hu, M.; Yang, Y.; Fang, Y.; Wang, G.; Zhang, H. Response of Soil Microbial Communities to Elevation Gradient in Central Subtropical Pinus taiwanensis and Pinus massoniana Forests. Forests 2023, 14, 772. [Google Scholar] [CrossRef]
- Zhang, Y.; Heal, K.V.; Shi, M.; Chen, W.; Zhou, C. Decreasing molecular diversity of soil dissolved organic matter related to microbial community along an alpine elevation gradient. Sci. Total Environ. 2022, 818, 151823. [Google Scholar] [CrossRef] [PubMed]
- Frindte, K.; Pape, R.; Werner, K.; Löffler, J.; Knief, C. Temperature and soil moisture control microbial community composition in an arctic-alpine ecosystem along elevational and micro-topographic gradients. ISME J. 2019, 13, 2031–2043. [Google Scholar] [CrossRef] [PubMed]
- Gao, J.; Muhanmmad, S.; Yue, L.; He, Y.; Tsechoe, D.; Zhang, X.; Kong, W. Changes in CO2-fixing microbial community characteristics with elevation and season in alpine meadow soils on the northern Tibetan Plateau. Shengtai Xuebao 2018, 38, 3816–3824. [Google Scholar]
- Li, X.; Xie, J.; Zhang, Q.; Lyu, M.; Xiong, X.; Liu, X.; Lin, T.; Yang, Y. Substrate availability and soil microbes drive temperature sensitivity of soil organic carbon mineralization to warming along an elevation gradient in subtropical Asia. Geoderma 2020, 364, 114198. [Google Scholar] [CrossRef]
- Aqeel, M.; Khalid, N.; Noman, A.; Ran, J.; Manan, A.; Hou, Q.; Dong, L.; Sun, Y.; Deng, Y.; Lee, S.S.; et al. Interplay between edaphic and climatic factors unravels plant and microbial diversity along an altitudinal gradient. Env. Res. 2024, 242, 117711. [Google Scholar] [CrossRef]
- Yang, L.; Lyu, M.; Li, X.; Xiong, X.; Lin, W.; Yang, Y.; Xie, J. Decline in the contribution of microbial residues to soil organic carbon along a subtropical elevation gradient. Sci. Total Environ. 2020, 749, 141583. [Google Scholar] [CrossRef]
- Yang, N.; Li, X.; Liu, D.; Zhang, Y.; Chen, Y.; Wang, B.; Hua, J.; Zhang, J.; Peng, S.; Ge, Z.; et al. Diversity patterns and drivers of soil bacterial and fungal communities along elevational gradients in the Southern Himalayas, China. Appl. Soil Ecol. 2022, 178, 104563. [Google Scholar] [CrossRef]
- Liu, S.; Xu, G.; Chen, H.; Zhang, M.; Cao, X.; Chen, M.; Chen, J.; Feng, Q.; Shi, Z. Contrasting responses of soil microbial biomass and extracellular enzyme activity along an elevation gradient on the eastern Qinghai-Tibetan Plateau. Front. Microbiol. 2023, 14, 974316. [Google Scholar] [CrossRef] [PubMed]
- Martin-Sanz, J.P.; Valverde-Asenjo, I.; de Santiago-Martin, A.; Quintana-Nieto, J.R.; Gonzalez-Huecas, C.; Lopez-Lafuente, A.L.; Dieguez-Anton, A. Enzyme activity indicates soil functionality affectation with low levels of trace elements. Environ. Pollut. 2018, 243, 1861–1866. [Google Scholar] [CrossRef] [PubMed]
- Zhou, F.; Cui, J.; Zhou, J.; Yang, J.; Li, Y.; Leng, Q.; Wang, Y.; He, D.; Song, L.; Gao, M.; et al. Increasing atmospheric deposition nitrogen and ammonium reduced microbial activity and changed the bacterial community composition of red paddy soil. Sci. Total Environ. 2018, 633, 776–784. [Google Scholar] [CrossRef] [PubMed]
- Zhou, J.; Sun, Y.; Blagodatskaya, E.; Berauer, B.J.; Schuchardt, M.; Holz, M.; Shi, L.; Dannenmann, M.; Kiese, R.; Jentsch, A.; et al. Response of microbial growth and enzyme activity to climate change in European mountain grasslands: A translocation study. Catena 2024, 239, 107956. [Google Scholar] [CrossRef]
- Zuo, Y.; Zhang, H.; Li, J.; Yao, X.; Chen, X.; Zeng, H.; Wang, W. The effect of soil depth on temperature sensitivity of extracellular enzyme activity decreased with elevation: Evidence from mountain grassland belts. Sci. Total Environ. 2021, 777, 146136. [Google Scholar] [CrossRef]
- Sun, W.; Xiao, E.; Pu, Z.; Krumins, V.; Dong, Y.; Li, B.; Hu, M. Paddy soil microbial communities driven by environment- and microbe-microbe interactions: A case study of elevation-resolved microbial communities in a rice terrace. Sci. Total Environ. 2018, 612, 884–893. [Google Scholar] [CrossRef]
- Ma, L.; Liu, L.; Lu, Y.; Chen, L.; Zhang, Z.; Zhang, H.; Wang, X.; Shu, L.; Yang, Q.; Song, Q.; et al. When microclimates meet soil microbes: Temperature controls soil microbial diversity along an elevational gradient in subtropical forests. Soil Biol. Biochem. 2022, 166, 108566. [Google Scholar] [CrossRef]
- Ma, T.; Zhan, Y.; Chen, W.; Hou, Z.; Chai, S.; Zhang, J.; Zhang, X.; Wang, R.; Liu, R.; Wei, Y. Microbial traits drive soil priming effect in response to nitrogen addition along an alpine forest elevation gradient. Sci. Total Environ. 2024, 907, 167970. [Google Scholar] [CrossRef]
- Merino-Martín, L.; Hernández-Cáceres, D.; Reverchon, F.; Angeles-Alvarez, G.; Zhang, G.; Dunoyer de Segonzac, D.; Dezette, D.; Stokes, A. Habitat partitioning of soil microbial communities along an elevation gradient: From plant root to landscape scale. Oikos 2023, 2023, e09034. [Google Scholar] [CrossRef]




Disclaimer/Publisher’s Note: The statements, opinions and data contained in all publications are solely those of the individual author(s) and contributor(s) and not of MDPI and/or the editor(s). MDPI and/or the editor(s) disclaim responsibility for any injury to people or property resulting from any ideas, methods, instructions or products referred to in the content. |
© 2024 by the authors. Licensee MDPI, Basel, Switzerland. This article is an open access article distributed under the terms and conditions of the Creative Commons Attribution (CC BY) license (https://creativecommons.org/licenses/by/4.0/).
Share and Cite
Wang, J.; Xiao, S.; Hayat, K.; Liao, X.; Chen, J.; Zhang, L.; Xie, Y. Investigating the Effects of Elevation on Microbial Communities and Soil Properties at Fanjing Mountain, China. Forests 2024, 15, 1980. https://doi.org/10.3390/f15111980
Wang J, Xiao S, Hayat K, Liao X, Chen J, Zhang L, Xie Y. Investigating the Effects of Elevation on Microbial Communities and Soil Properties at Fanjing Mountain, China. Forests. 2024; 15(11):1980. https://doi.org/10.3390/f15111980
Chicago/Turabian StyleWang, Juncai, Shengyang Xiao, Kashif Hayat, Xiaofeng Liao, Jingzhong Chen, Lanyue Zhang, and Yuangui Xie. 2024. "Investigating the Effects of Elevation on Microbial Communities and Soil Properties at Fanjing Mountain, China" Forests 15, no. 11: 1980. https://doi.org/10.3390/f15111980
APA StyleWang, J., Xiao, S., Hayat, K., Liao, X., Chen, J., Zhang, L., & Xie, Y. (2024). Investigating the Effects of Elevation on Microbial Communities and Soil Properties at Fanjing Mountain, China. Forests, 15(11), 1980. https://doi.org/10.3390/f15111980
