Abstract
In the context of achieving global carbon neutrality, forests play a pivotal role in sequestering atmospheric CO2, particularly in China, where forest management is central to national climate strategies. This study evaluates the forest carbon sink capacity in Zixi County, a subtropical region, under varying climate scenarios (SSP2-4.5 and SSP5-8.5). Using the Forest-DNDC (Denitrification–Decomposition) model, combined with high-precision climate data and a random forest model, we simulate forest carbon density and forest carbon sink under different management strategies. The results indicate that under the baseline scenario, forest carbon density in Zixi County increases by 31% over 42 years under the SSP2-4.5 climate scenario and by 28.6% under SSP5-8.5. In the enhancing economic scenario, carbon density increases by 8.5% under SSP2-4.5 and by 7.2% under SSP5-8.5. For the natural development scenario, a significant increase of 130% is observed under SSP2-4.5, while SSP5-8.5 shows an increase of 120%. Spatially, forest carbon sinks in Zixi County total 843,152 T C in 2020, 542,852 T C in 2030, and 877,802 T C in 2060 under the baseline SSP2-4.5 scenario; under SSP5-8.5, these values are 841,321 T C in 2020, 531,301 T C in 2030, and 1,016,402 T C in 2060. In the enhancing economic scenario, the total carbon sink is 34,650 T C in both 2020 and 2030, increasing to 427,351 T C in 2060 under SSP2-4.5, while under SSP5-8.5, it is 46,200 T C in 2020, 34,650 T C in 2030, and 415,801 T C in 2060. The natural development scenario shows the total carbon sink under SSP2-4.5 as 11,157,332 T C in 2020, 3,441,910 T C in 2030, and 1,409,104 T C in 2060, and under SSP5-8.5, it is 10,903,231 T C in 2020, 3,337,960 T C in 2030, and 1,131,903 T C in 2060. Spatial analysis reveals that elevation and forest type significantly affect carbon density, with high-altitude areas and forests dominated by Chinese fir and broadleaf species showing higher carbon accumulation. The findings highlight the importance of targeted forest management, prioritizing species with higher carbon sequestration potential and considering spatial heterogeneity. These strategies, applied locally, can contribute to broader national and global carbon neutrality efforts.
1. Introduction
The long-term goals of the Paris Agreement include keeping “the increase in global average temperature to well below 2 °C” (Article 2) and aiming to achieve, in the second half of this century, a balance between global “anthropogenic emissions by sources and removals by sinks of greenhouse gases” (Article 4) [1]. It is widely accepted that “anthropogenic” applies to both emissions and removals [2]. Achieving this balance requires substantial reductions in both fossil fuel-based and land-use-based greenhouse gas emissions, while also creating net CO2 sinks (negative emissions) [3], particularly through forests, which play a crucial role in global climate regulation [4,5,6].
Several approaches have been developed to simulate carbon cycling and greenhouse gas emissions, such as the process-based models Century, Biome-BGC, and LPJ (Lund-Potsdam-Jena), which model ecosystem processes, as well as the DNDC model, which integrates soil biogeochemical processes with ecosystem dynamics [7,8,9,10,11]. These models provide key insights into the interactions between vegetation, soil, and the atmosphere under changing climate conditions. These approaches are essential for understanding the potential of forest carbon sinks and optimizing management strategies for climate mitigation.
As the world’s largest CO2 emitter, China bears a significant responsibility in achieving carbon neutrality. In recent years, expanding forest area and enhancing forest carbon sinks have become core strategies in China’s national climate mitigation efforts [12]. These initiatives are central to China’s climate action plans, with forest expansion and carbon sink enhancement recognized as key strategies [13,14,15], and several milestone forest coverage goals have been announced by the government (National Development and Reform Commission and Ministry of Natural Resources of China, 2020). Forests play a critical role not only in sequestering atmospheric CO2 but also in shaping global carbon balance and long-term climate control [16].
The DNDC (Denitrification–Decomposition) model was originally developed to simulate carbon and nitrogen cycling and greenhouse gas emissions in agricultural ecosystems [17]. Over time, the Forest-DNDC model has integrated components from the PnET (photosynthesis/evapotranspiration) and DNDC models for upland and wetland forest ecosystems, allowing it to be applied in forest ecosystems [18], which is crucial for developing effective climate mitigation strategies in the context of “carbon neutrality”. This model enables precise simulations that help evaluate the impacts of forest management measures in increasing carbon sinks and reducing greenhouse gas emissions, providing scientific evidence for policymakers. Other studies have employed models like LPJ-GUESS (Lund-Potsdam-Jena General Ecosystem Simulator) and ORCHIDEE (Organizing Carbon and Hydrology in Dynamic Ecosystems) for regional and global carbon sink simulations, particularly focusing on boreal and temperate forests (e.g., Scandinavia, North America) [19,20], but subtropical forest dynamics remain less studied.
Global carbon neutrality goals, particularly under the framework of the Paris Agreement, require countries to simultaneously reduce emissions and increase carbon sinks. However, the successful achievement of these ambitious goals hinges on localized actions, where the carbon sink capacity and management strategies of each region determine the path to national carbon neutrality (bottom-up). Several recent studies have emphasized the critical role of regional carbon sink management in national and global climate targets [21,22], but detailed investigations at the county level, particularly in subtropical regions, remain underexplored. Each nation’s success collectively drives the global climate mitigation process. Therefore, achieving carbon neutrality on a national or even global scale begins with effective management and optimization at smaller regional levels. Although many studies have explored the carbon sink potential of subtropical forests and their significance in climate change mitigation [4,5,16,23,24], most focus on national or larger regional scales, with limited attention being paid to county or small regional scales. Moreover, the effects of management policies on carbon sink capacity, particularly the spatial and temporal complexities under varying climate conditions, require further investigation.
The primary objective of this study is to quantify the carbon sink potential of subtropical forests in Zixi County, leveraging the Forest-DNDC model under various climate scenarios, specifically SSP2-4.5 and SSP5-8.5. This analysis seeks to address a significant research gap by elucidating the contributions of small-scale regions to China’s carbon neutrality goals. Focusing on Zixi County, a representative subtropical area, this study utilizes high-precision climate data processed by the HASM (High-Accuracy Surface Modeling) method [25,26] and employs the Forest-DNDC model and RF (Random Forest) model [27] to achieve accurate predictions of forest carbon sink capacity under different management strategies. Through detailed scenario simulations, our findings underscore the pivotal role that small regions play in the broader carbon neutrality process. In doing so, this work not only extends previous research on subtropical forests but also highlights the importance of localized carbon management in global climate mitigation strategies. This approach provides unprecedented precision in formulating carbon neutrality policies and fills a technical gap in research on forest carbon sinks in subtropical regions. The results from Zixi County not only offer scientific evidence for local government carbon sink management but also provide management strategies that can be referenced by other similar regions, fostering cross-regional learning and laying the foundation for national-level carbon neutrality strategies.
2. Materials and Methods
2.1. Study Area
Zixi County is located in Fuzhou, in the central-eastern part of Jiangxi Province, China (116°–117° E, 27°–27° N), with a total area of 125,100 hectares. With a forest coverage rate of 87.3%, it is a region characterized by dense forestation. This high coverage makes Zixi County highly representative for carbon sink research and an ideal region for exploring carbon neutrality strategies in subtropical areas. The study of this county allows for a better understanding of the potential of high forest cover regions in combating climate change and achieving carbon neutrality goals. The county’s elevation exceeds 1000 m, with an annual average temperature of 16.9 °C, an average annual precipitation of 1929.9 mm, annual evaporation of 1300 mm, 1595.7 h of annual sunshine, an average relative humidity of 83%, and an annual solar radiation of 51,000 kcal/cm2 (https://www.zixi.gov.cn/art/2017/8/19/art_1740_977446.html/, accessed on 21 September 2024).
2.2. Data Collection
Historical climate data are sourced from 173 climate stations in Jiangxi Province (1957–2019), with each station recording daily temperature, daily precipitation, station ID, latitude and longitude, and the date of record. Future climate scenario data come from the official CMIP6 website (https://ds.nccs.nasa.gov/thredds/ncss/grid/AMES/NEX/GDDP-CMIP6/ACCESS-CM2/historical/r1i1p1f1/, accessed on 21 September 2024), which provides multiple climate scenarios for simulating future climate changes. SSP1-2.6 represents a low-emission pathway, accounting for optimistic global mitigation efforts, while SSP2-4.5 represents a “middle-of-the-road” development path, also known as a “sustainable but not extreme scenario”, and SSP5-8.5, a “fossil fuel-driven development scenario”, reflects an economy-prioritized high-emission pathway. SSP1-2.6, as an idealized low-emission scenario, is overly optimistic, while SSP2-4.5 and SSP5-8.5 cover moderate and extreme climate change scenarios, providing more diverse results and capturing both moderate and severe climate change impacts. Therefore, the inclusion of SSP2-4.5 and SSP5-8.5 in this study offers a pragmatic approach, reflecting a broader range of possibilities for future change. The geographical location of the study area is presented in Figure 1a. Meteorological stations within the region are depicted in Figure 1b. The spatial distribution of forest species and the layout of forest plots across the study area are illustrated in Figure 1c.
Figure 1.
Geographical location and spatial distribution of forest plots: (a,b) depict Zixi County, situated in the southern region of China, within Fuzhou City, Jiangxi Province. (c) The primary forest types in Zixi County include bamboo forests, fir forests, pine forests, and various other forest types. Bamboo forests dominate the western-central areas, covering a substantial portion of the landscape. Fir forests are scattered throughout the county, though they do not form large contiguous stands. Pine forests occupy smaller areas in the eastern part of Zixi County. The ’other forests’ category includes tea trees, fruit trees, and diverse local vegetation.
Soil data from Zixi County were sourced from two key datasets: the first comprises field measurements of forest soil profiles collected during two sampling campaigns conducted in 2023 and 2024, totaling 37 profiles. The second set of profiles, accounting for an additional 37, is derived from the National Second Soil Survey, bringing the total to 74 soil profiles. There is a small amount of yellow soil in the eastern high-altitude area of Zixi County, and a small amount of paddy soil in the low-altitude area in the west. Most of the remaining soil types are dominated by red soil. The soil classification for Zixi County is based on the “Chinese Soil System Classification” (2001 edition) and related materials.
Forest information was obtained from fixed plot surveys conducted by the Zixi County Forestry Bureau from 1977 to 2019. These surveys provide a comprehensive dataset including plot IDs, geographic coordinates, land type, landform characteristics, elevation, slope, soil type, soil depth, forest species, origin, dominant species, canopy density, age group, and average age. In order to combine the final scenario results with the analysis of historical forest carbon density in the county, the continuous biomass expansion factor method (CBEF) [28] was used to calculate the forest biomass carbon density (T/ha) for all historical forest plots.
The management practices input into the model are based on long-term records from the county’s forestry bureau, detailing species-specific logging methods, harvested areas, and planting ratios. In the 2019 analysis of dominant tree species, only three species were considered: Chinese fir (Cunninghamia lanceolata), pine (Pinus spp.), and moso bamboo (Phyllostachys edulis), while all other species were classified as ‘other’. Of the 255 total forest plots in the survey, 245 were included in the analysis: 61 dominated by Chinese fir, 5 by pine, 62 by moso bamboo, and 117 by other species. Management practices for Chinese fir and other species include both harvesting and replanting, whereas moso bamboo and pine are only subject to annual logging without replanting. The actual recorded practices show Chinese fir is harvested at 10% per year, with 9.3% replanted; pine is harvested at 12%, with no replanting; moso bamboo is logged at 0.5% annually, with no replanting; and other species are harvested at an average rate of 2.5%, with 2% replanted.
2.3. Modeling Methodology
The quality of input data directly impacts the model’s accuracy, necessitating careful preprocessing to achieve optimal results.
2.3.1. High-Resolution Climate Variable Simulations
The CMIP6 climate data used in this study include two scenarios from the Shared Socioeconomic Pathways (SSPs): SSP2-4.5 (a moderate stabilization scenario) and SSP5-8.5 (a high-emission scenario). More detailed information on the two SSPs used in this study is shown in Table 1.
Table 1.
Descriptions of climate scenarios used in the study.
The climate data were originally at a 25 km spatial resolution and were downscaled to a high-resolution 90 m grid using the following steps: (1) Conversion of CMIP6 climate data into point data with latitude and longitude coordinates. (2) Integration of the point data with the region’s Digital Elevation Model (DEM) data at a resolution of 90 m. (3) Use of least-squares regression to derive regression equations and point residuals. (4) Interpolation of point data using an inverse distance weighting (IDW) method to generate a trend surface. (5) Refinement of the trend surface with HASM method to obtain high-resolution climate scenario data. Daily high-resolution climate surface data were calculated using the following Equation (1):
where represents the high-resolution grid for temperature and precipitation data processed through the overlay of the HASM method, represents the trend surface data obtained using the IDW method, and represents the residual surface data derived from the HASM method.
Downscaled CMIP6 data were extracted from meteorological stations within the study area and compared with historical data. Trends in average annual temperature and total annual precipitation from 1956 to 2060 are illustrated in Figure 2a,b.
Figure 2.
Comparison of the change trend of historical climatological data (1957–2018) and CMIP6 future climatic data (2019–2060). (a) Black circles represent the historical annual mean temperature data from meteorological stations, while green and red circles indicate the extracted annual mean temperature values under the SSP2-4.5 and SSP5-8.5 climate scenarios, respectively, at those station locations. (b) Black circles denote the historical annual total precipitation data from meteorological stations, with green and red circles representing the extracted annual total precipitation values under the SSP2-4.5 and SSP5-8.5 scenarios, respectively.
2.3.2. Spatial Modeling of Soil Data
The soil organic carbon (SOC) density was calculated using the following Equation (2) [29]:
where [kg/m2] is the soil organic carbon storage, SOC [g/kg] is the organic carbon content, BD [kg/m3] is the soil bulk density, GC is the gravel content mm, d [m] is the soil thickness.
The spatial distribution of SOC at 0–5 cm and 0–100 cm was predicted using a Random Forest model, which incorporated field plot data. The model used 74 SOC sample points as the dependent variable and 23 independent variables, including hillshade, slope, aspect, slope length, valley depth, elevation, convergence index, clay content (0–5 cm, 0–100 cm), sand content (0–5 cm, 0–100 cm), pH (0–5 cm, 0–100 cm), soil type, soil thickness, land-use type, forest type, canopy density, average forest age, planar curvature, profile curvature, mean annual precipitation, and topographic wetness index (sources in Table 2). Model accuracy was assessed using 10-fold cross-validation. The results indicated the following performance metrics for SOC in the 0–5 cm soil layer: MSE = 35.516, MAE = 4.468, R2 = 0.561, and RMSE = 5.960; and for SOC in the 0–100 cm soil layer: MSE = 9.518, MAE = 2.221, R2 = 0.530, and RMSE = 3.085. Additional soil parameters required for the Forest-DNDC model were derived from the second national soil survey data and sampling data, which were interpolated into raster datasets using the HASM method and then extracted for each forest plot.
Table 2.
The source of the input data.
2.3.3. Scenario Design
To simulate and capture future scenarios of carbon density in the forest ecosystems of Zixi County under the coupled effects of climate change and human activity, three scenarios were designed: natural development, economic development priority, and management optimization. Additionally, for each scenario, the impacts of two climate pathways, SSP2-4.5 and SSP5-8.5, on forest carbon density and carbon sink were analyzed.
Baseline scenario(BS): this scenario reflects future carbon density changes under Zixi County’s current management practices. In this scenario, the moso bamboo logging rate is minimal, averaging less than 0.5% annually across the county, despite the widespread distribution of moso bamboo. Field investigations identified several reasons for this: (1) a well-developed local bakery industry that occupies the labor force, limiting available manpower for bamboo harvesting; (2) the bamboo stands are often located on steep, inaccessible terrain, making harvesting difficult and dangerous; and (3) low profitability, as the cost of bamboo harvesting is high, and purchase prices have declined in recent years. Consequently, while there is abundant bamboo, little is harvested. Additionally, no bamboo planting is carried out, as bamboo reproduces naturally at a rapid rate, negating the need for planting costs. In this scenario, pine logging is slightly higher, but no replanting occurs. For plots dominated by Chinese fir and other species, the average planting-to-harvesting ratio is approximately 1:1.1.
Enhancing economic scenario(EES): this scenario explores future changes in forest carbon density driven by Zixi County’s economic development strategy. Building on the baseline scenario, forest management practices are adjusted as follows: annual logging in Chinese fir-dominated plots increases by 20%, with a 7% increase in planting; pine-dominated plots see a 58% reduction in logging; moso bamboo-dominated plots experience a 100% increase in logging; and plots dominated by other species see a 40% increase in logging with no change in planting. On average, logging increases by 48% and planting by 1.74% annually. This scenario results in a planting-to-harvesting ratio of approximately 1:1.2. Reducing pine logging aims to preserve ecological biodiversity and prevent over-harvesting. Doubling the bamboo harvest not only enhances economic benefits but also curbs bamboo overgrowth, which could otherwise encroach on other species’ habitats. This adjustment is conservative; field surveys suggest that moso bamboo naturally reproduces at rates exceeding 20% annually, so future logging could be increased further.
Natural development scenario(NDS): this scenario represents an ecological conservation and biodiversity-focused management strategy in the absence of human intervention. The goal is to prioritize species diversity and implement optimal management practices for maximizing biodiversity within the forest ecosystem. In this scenario, no harvesting or planting occurs, allowing the forest to grow and reproduce naturally, driven by climate and ecological processes.
2.3.4. High-Resolution Scenario Simulation Model of Carbon Density in Forest Ecosystems
The Forest-DNDC model’s management measures module was improved to simulate annual management interventions. Simulations were performed at each plot location, requiring input parameters such as site-specific climate data (daily temperature, precipitation), soil data (soil type, forest type, soil layer thickness, number of soil layers, pH, surface soil organic carbon content [0–5 cm, kg C/kg], total soil organic carbon content [0–100 cm, kg C/ha], stone content, bulk density, clay content, hydrologic conductivity, soil porosity, field capacity, crop wilting point), forest data (species, forest age, tree physiological and phenological parameters), and management actions (planting, logging, burning, drainage, fertilization).
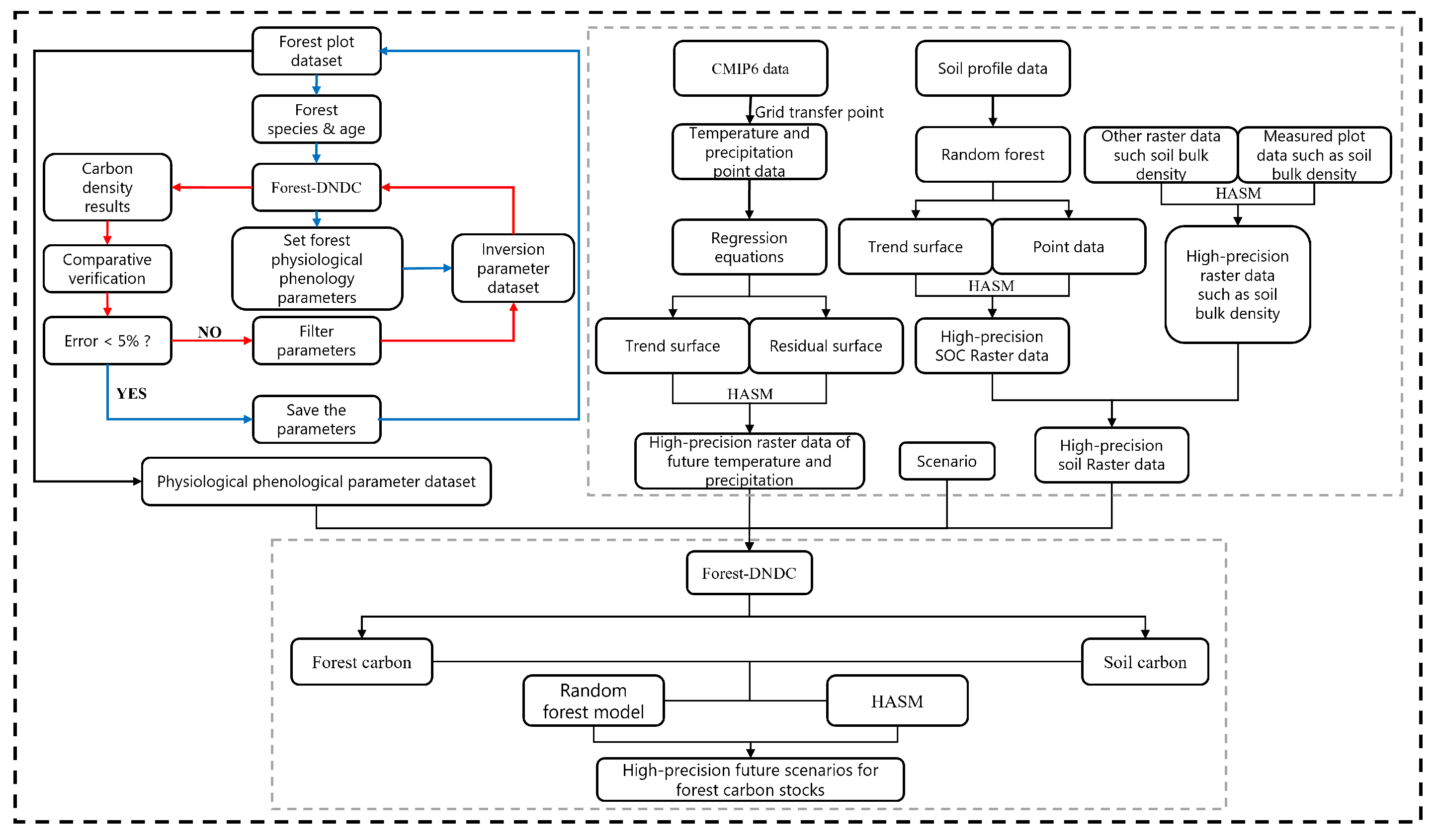
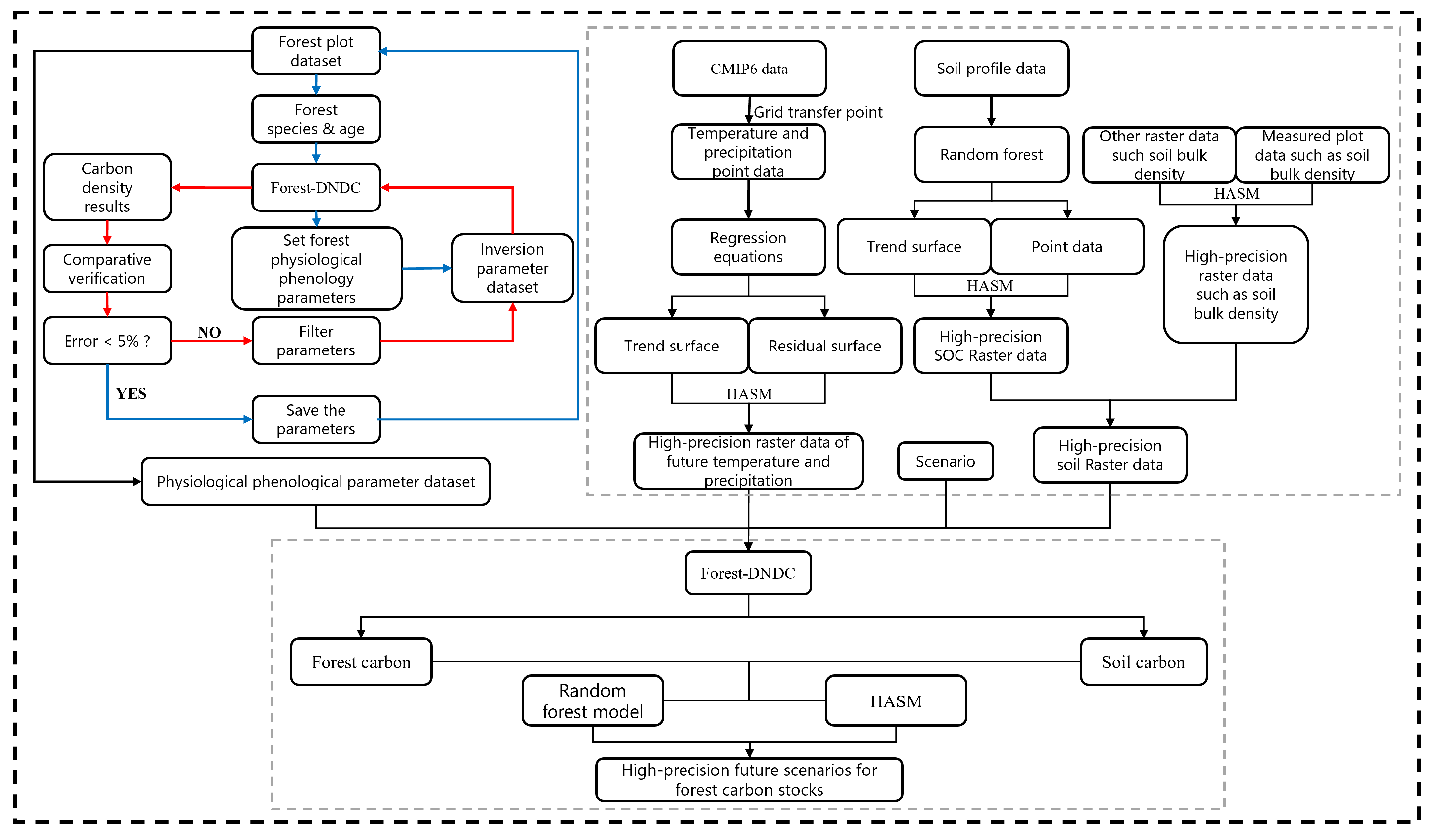
Raster climate and soil data required by the Forest-DNDC model were extracted for each forest plot. Ensuring the consistency between the simulated carbon density for each plot in the baseline year (2019) and the actual carbon density calculations is crucial for enhancing the model’s reliability. In the Forest-DNDC model, forest information necessitates extensive input of physiological and phenological parameters. However, direct measurement for all plots is prohibitively complex and costly. Therefore, an inversion of these parameters was conducted for all forest plots in 2019 using Forest-DNDC, assuming the local tree growth parameters align with the model’s default settings for the respective species (technical roadmap provided in Figure 3.
Figure 3.
Technology roadmap. The overall technical roadmap is divided into three main modules: the inversion module (on the left), the data preprocessing module (on the right), and the simulation analysis module (at the bottom). The inversion module aims to derive the physiological phenological parameters of forest plots using the Forest-DNDC model. The data preprocessing module ensures the reliability of the input parameters used in the model. The simulation analysis module integrates the Forest-DNDC, RF, and HASM models to collaboratively analyze and process the results generated by the models.
The resulting physiological and phenological parameters for each plot had an absolute error of less than 5% when comparing simulated forest carbon density values to the observed data. Separate 42-year simulations (2019–2060) were conducted for each plot, using distinct input data. Assuming no changes in the DEM, slope, or aspect of the region, spatial analysis of forest carbon density was performed every five years from 2020 to 2060. The Random Forest model used annual total precipitation, elevation, slope, and aspect as independent variables, with forest carbon density as the dependent variable. The raster data predicted by Random Forest were used as trend surfaces in HASM, which, combined with model predictions, produced a high-resolution surface dataset for forest carbon density. To further refine the results, non-forest areas such as farmlands, water bodies, and other non-forested regions were masked from the final carbon density output.
3. Results and Analysis
The spatial impacts of climate change on forest carbon density under different management policies were broadly similar across climate scenarios. Therefore, only the spatio-temporal variation maps for each scenario under SSP2-4.5 are presented, although the effects of other climate scenarios are also analyzed.
3.1. Spatial and Temporal Variations in Forest Carbon Density
The spatial distribution of forest carbon density in 2020, 2030, and 2060 under the BS is shown in Figure 4. In 2020, forests dominated by Moso bamboo (Phyllostachys edulis) exhibited relatively low carbon density, while forests dominated by pine had higher carbon density, and those dominated by Chinese fir (Cunninghamia lanceolata) had the highest average carbon density. Forests in high-altitude regions had a higher carbon density than those in lower-altitude areas. By 2030, the carbon density of bamboo-dominated forests increased only slightly, while that of pine- and fir-dominated forests showed more significant increases. The carbon density gap between high- and low-altitude regions also widened over time. By 2060, forests dominated by Moso bamboo had the lowest average carbon density, while forests in high-altitude regions consistently exhibited higher carbon density compared to low-altitude areas. Under this scenario, different climate change conditions had no significant effect on the county’s total forest carbon density before 2028 (Figure 5a). However, after 2030, the cumulative effect of the SSP2-4.5 climate scenario on forest carbon density became more pronounced than that of the SSP5-8.5 scenario. The county’s average forest carbon density showed a steady annual increase, with a slower rate of increase in the first decade. After 2028, the rate of increase accelerated each year until around 2050, after which the rate slowed slightly but remained significant.
Figure 4.
Spatial and temporal changes in forest carbon density under the BS (baseline scenario): (a) 2020, (b) 2030, (c) 2060.
Figure 5.
Trends in the impact of different climate conditions on forest carbon density and forest carbon sink under the BS (baseline scenario). (a) The trend of forest carbon density of baseline scenario, (b) and the trend of forest carbon sequestration of baseline scenario.
Under this scenario, carbon sink declined from 2020 to 2024 across different climate conditions, followed by an overall upward trend from 2024 to 2060. Carbon sink reached a relatively stable level after 2040 (Figure 5b).
The spatial distribution of forest carbon density in 2020, 2030, and 2060 under the EES is shown in Figure 6. In 2020, the spatial distribution of forest carbon density was similar to that of the baseline scenario, with bamboo-dominated forests generally having lower carbon density than those dominated by other species. Forests in high-altitude regions again exhibited higher carbon density than those at lower altitudes. By 2030, the carbon density gap between forests dominated by different species narrowed, leading to a more even spatial distribution, although a significant difference in carbon density between high- and low-altitude regions remained. By 2060, forests dominated by species other than bamboo had higher carbon density, while bamboo-dominated forests saw minimal increases in carbon density from 2020 to 2060. Some bamboo forests near urban and rural areas even experienced a decline in carbon density. High-altitude forests continued to exhibit higher carbon density compared to low-altitude forests. Under this scenario, different climate change conditions had no significant effect on total forest carbon density before 2021 (Figure 7a). Under the SSP2-4.5 climate scenario, the total forest carbon density in the county decreased from 2021 to 2028, whereas under the SSP5-8.5 scenario, this declining trend persisted until 2036. From 2028 to 2034 under SSP2-4.5, total forest carbon density showed little change. However, from 2035 to 2060, the total forest carbon density increased significantly each year. Under SSP5-8.5, total forest carbon density did not show a significant annual increase until after 2037.
Figure 6.
Spatial and temporal changes in forest carbon density under the EES (enhancing economic scenario): (a) 2020, (b) 2030, (c) 2060.
Figure 7.
Trends in the impact of different climate conditions on forest carbon density and forest carbon sink under the EES (enhancing economic scenario). (a) The trend of forest carbon density of the enhancing economic scenario, (b) and the trend of forest carbon sequestration of the enhancing economic scenario.
In this scenario, carbon sink trends were similar to those in the baseline scenario. Carbon sink declined between 2020 and 2024, followed by an overall increase from 2024 to 2060, with a stable level reached after 2040 (Figure 7b). However, the annual carbon sink values were slightly lower than those in the baseline scenario.
The spatial distribution of forest carbon density in 2020, 2030, and 2060 under the NDS is shown in Figure 8. From 2020 to 2060, bamboo-dominated forests consistently had lower carbon density compared to those dominated by other species, while forests in high-altitude areas had higher overall carbon density than those at lower altitudes. Carbon density in bamboo-dominated forests exhibited a slight annual increase, while forests dominated by other species showed a steady and more substantial annual increase in carbon density. The gap in carbon density between high- and low-altitude forests also widened over time. Under this scenario, climate change had no significant effect on total forest carbon density in the county before 2021 (Figure 9a). From 2022 to 2060, total forest carbon density under both climate scenarios showed steady increases, with the SSP2-4.5 scenario generally yielding higher carbon density than SSP5-8.5. This difference became particularly pronounced after 2035, with the gap between the two climate scenarios widening under the same management practices.
Figure 8.
Spatial and temporal changes in forest carbon density under the NDS (natural development scenario): (a) 2020, (b) 2030, (c) 2060.
Figure 9.
Trends in the impact of different climate conditions on forest carbon density and forest carbon sink under the NDS (natural development scenario). (a) The trend of forest carbon density of natural development scenario, (b) and the trend of forest carbon sequestration of natural development scenario.
In this scenario, carbon sink showed an overall declining trend from 2020 to 2060. Annual carbon sink dropped significantly from 2020 to 2028, stabilizing around 200,000 tons per year after 2028 (Figure 9b).
3.2. Comparative Analysis of Carbon Density and Carbon Sink Differences Across Three Scenarios
Upon completing the simulations of forest plots under all scenarios from 2019 to 2060, annual forest and soil carbon density values were obtained. The average forest carbon density in Zixi County was calculated based on the mean of all plots for each year, and the trend, combined with historical forest carbon density changes, is shown in Figure 10b. Under the same management practices, different climate change scenarios had a limited impact on the overall trend in forest carbon density. However, forest carbon density under SSP2-4.5 was generally higher than under SSP5-8.5, with a higher upper limit for forest carbon density.
Figure 10.
Trends in the impact of different climate conditions on forest carbon density and forest carbon sink under the different scenario. (a) The overall trend of forest historical carbon density and future carbon density under different scenarios in Zixi County. (b) The overall trend of future carbon sink of forests in Zixi County.
In the BS, forest carbon density showed an overall upward trend under current management practices. In the EES, increased logging led to an initial decline followed by a subsequent rise in forest carbon density. The NDS represented an idealized case, with a significant increase in forest carbon density, and the upward trend was more pronounced under favorable climate conditions. In Zixi County, the trends in forest carbon sink under each scenario are illustrated in Figure 10b. Both the BS and EES scenarios demonstrate a steady and gradual increase in carbon sink. In contrast, under the NDS, the forest carbon sink experiences a sharp decline from 2019 to 2035. After 2035, while the rate of decline slows, the trend remains negative, with increasingly irregular fluctuations.
3.3. Sensitivity Analysis
In order to further analyze the carbon density and carbon sink sensitivity of forests under different scenarios in Zixi County, the results obtained under the same scenario were divided by the data under SSP2-4.5 climate and the data under SSP5-8.5 climate, and the results obtained could be regarded as the sensitivity. The closer the sensitivity is to 1, it is considered that the forest carbon density or carbon sink in this scenario can better cope with different climate changes; that is, the difference is smaller under different climatic conditions, and the impact of climate is not obvious. Away from 1, it is believed that the forest carbon density or carbon sink in this scenario cannot better cope with different climate changes, and is significantly affected by climatic conditions.
The sensitivity analysis of forest carbon density to varying climate conditions in Zixi County is presented in Figure 11a. Under the NDS, forest carbon density is more sensitive to climate changes, leading to greater fluctuations. In contrast, the BS and EES scenarios better mitigate the impacts of climate variability on forest carbon intensity, demonstrating greater resilience to different climate changes.
Figure 11.
Sensitivity of forest carbon density and forest carbon sink to different climatic conditions under the same scenario. (a) Sensitivity of forest carbon density to climate change under different scenarios in Zixi County. (b) Sensitivity of forest carbon sinks to climate change under different scenarios in Zixi County.
The sensitivity analysis of forest carbon sinks to climate variation across different scenarios in Zixi County is shown in Figure 11b. From 2019 to 2060, the forest carbon aggregate under the NDS exhibits some fluctuations, but overall, the changes remain relatively stable. During 2021–2023, the baseline scenario’s forest carbon sink shows only minor sensitivity to climate variation, while in 2033–2036, the enhancing economic scenario exhibits heightened sensitivity to changing climate conditions.
4. Discussion
This study provides new insights into the intricate interactions between climate scenarios and forest management in Zixi County, highlighting significant differences in carbon sequestration across various climate pathways. While the short-term effects of the SSP2-4.5 and SSP5-8.5 scenarios on forest carbon density are similar, the medium- and long-term impacts diverge, with SSP2-4.5 demonstrating greater potential for carbon accumulation. This divergence suggests that, over time, the adoption of more moderate climate strategies could play a crucial role in enhancing the carbon sink function of forest ecosystems. These findings are consistent with global carbon cycle models, which suggest that moderate climate scenarios generally enhance carbon sink capacity [30,31,32]. Similar conclusions have been drawn from studies conducted in European and tropical ecosystems in South America [33], where moderate climate scenarios have been shown to improve forest resilience and carbon storage. This body of evidence underscores the importance of context-specific climate management strategies that align with regional ecological characteristics.
Spatial analysis identified elevation and forest type as key determinants of carbon density distribution. High-altitude regions exhibited greater carbon sequestration potential, a trend also observed in other studies of mountainous ecosystems, which have emphasized altitude, temperature, and precipitation as critical factors influencing carbon dynamics. The relationship between altitude and carbon density may be attributed to the cooler temperatures and higher moisture levels found at higher elevations, which can support more vigorous plant growth. Although bamboo-dominated forests cover large areas, they were found to sequester less carbon compared to forests dominated by Chinese fir and broadleaf species, likely due to bamboo’s rapid growth cycle but lower long-term carbon storage capacity. This raises questions about the ecological role of bamboo in these forest ecosystems and its potential as a management target for enhancing overall carbon sequestration. This observation aligns with findings from similar studies on bamboo forest ecosystems [34].
The management implications of these findings are substantial. Increasing the proportion of high-carbon-density species, such as Chinese fir, and optimizing management strategies based on elevation could significantly enhance carbon sequestration in Zixi County. Targeted interventions, such as selective thinning and controlled replanting, could further promote the growth of these species while simultaneously managing competition from faster-growing, lower-density species like bamboo. However, further research is required to develop long-term management practices for bamboo forests, which could otherwise limit carbon density growth. Studies from regions with similar forest types emphasize the need for adaptive management strategies to mitigate these challenges [35,36]. Such strategies might include integrated approaches that combine traditional knowledge with scientific research to ensure sustainable forest management.
Zixi County’s forests exhibit some degree of resilience to climate change, though extreme scenarios could significantly reduce carbon storage, a pattern consistent with global research on forest vulnerability to climate impacts [37]. Understanding the thresholds of resilience in these ecosystems is crucial, as it can inform future management practices that aim to maintain and enhance carbon storage capacities. While new management interventions may initially cause fluctuations in carbon sinks, long-term strategies have the potential to stabilize these effects [38]. Ultimately, the pursuit of such strategies will require a collaborative effort among stakeholders, including local communities, policymakers, and researchers, to ensure that forest management practices are both ecologically sound and socioeconomically viable.
5. Conclusions
This study underscores the pivotal role that both forest management and climate scenarios play in determining carbon sequestration in Zixi County. While moderate climate pathways such as SSP2-4.5 show significant promise for enhancing carbon storage, more extreme scenarios present considerable risks to the long-term stability of carbon density. Management strategies that prioritize high-carbon-density species and account for elevation gradients are critical to maximizing sequestration potential. Under the natural development scenario, even if the forest carbon density increases year by year, its carbon sink function is actually weakening, and suitable forest management measures can more effectively resist the adverse effects of climate change on forest carbon sink function.
Nevertheless, some limitations remain. The current research does not fully address the role of soil microbial communities and nutrient cycling in shaping carbon dynamics, particularly under extreme climate scenarios—a subject that warrants further investigation. Moreover, while this study focuses on Zixi County, the findings hold broader relevance for subtropical regions with similar forest ecosystems.
Future research should focus on refining management strategies to account for the spatial heterogeneity of forest carbon density and investigating the long-term impacts of climate change on soil carbon dynamics. Ultimately, coordinated local actions, such as those outlined for Zixi County, will be essential for achieving both national and global carbon neutrality goals.
Author Contributions
Conceptualization, W.G., Z.F. and T.Y.; methodology, W.G. and T.Y.; software, W.G.; validation, W.G. and Q.Z.; formal analysis, W.G. and T.Y.; investigation, W.G. and Y.Y.; resources, T.Y. and Q.Z.; data curation, W.G.; writing—original draft preparation, W.G. and Q.Z.; writing—review and editing, W.G. and T.Y.; visualization, W.G., K.C., T.A. and J.H.; supervision, T.Y., Z.F., W.S., N.Z. and Z.D.; project administration, T.Y. All authors have read and agreed to the published version of the manuscript.
Funding
This work was supported by the National Natural Science Foundation of China (Grant Nos. 42330707, 41930647), the Science Fund for Creative Research Groups of the National Natural Science Foundation of China (Grant No. 72221002), Key Project of Innovation LREIS (KPI005) and the Fuzhou Project of Jiangxi Province for Open Competition Mechanism to Select the Best Candidates (Grant No. 2022JDA07).
Data Availability Statement
The data supporting the findings of this study are available from the following publicly accessible sources: climate data from the CMIP6 project can be found at the CMIP6 website (https://ds.nccs.nasa.gov/thredds/ncss/grid/AMES/NEX/GDDP-CMIP6/ACCESS-CM2/historical/r1i1p1f1/, accessed on 29 September 2024); soil data were obtained from SoilGrids (https://www.soilgrids.org/, accessed on 29 September 2024); remote sensing data, specifically near infrared and red bands of the Landsat 7 TM data, were accessed via the USGS (https://www.usgs.gov/, accessed on 29 September 2024); topographic data from the Shuttle Radar Topography Mission (SRTM) were accessed through GS Cloud (https://www.gscloud.cn/, accessed on 29 September 2024); and additional analyses were conducted using SAGA GIS (https://www.saga-gis.org/, accessed on 29 September 2024).
Acknowledgments
I would like to extend my heartfelt gratitude to Yue for his invaluable scientific guidance and unwavering support throughout this project. His expertise and insights were instrumental in shaping the success of this research. Additionally, I wish to express my sincere thanks to the editor for their meticulous attention to detail and insightful feedback, which significantly enhanced the quality of this manuscript. I am also grateful to the reviewers for their patient and thorough review, as well as for their numerous constructive suggestions that greatly contributed to improving this work.
Conflicts of Interest
The authors declare no conflicts of interest.
References
- United Nations Framework Convention on Climate Change. COP21 Climate Agreement. UNFCCC, Paris. 2015. Available online: https://unfccc.int/resource/docs/2015/cop21/eng/l09r01.pdf (accessed on 21 September 2024).
- Fuglestvedt, J.; Rogelj, J.; Millar, R.J.; Allen, M.; Boucher, O.; Cain, M.; Forster, P.M.; Kriegler, E.; Shindell, D. Implications of possible interpretations of ’greenhouse gas balance’ in the Paris Agreement. Philos. Trans. R. Soc. A Math. Phys. Eng. Sci. 2018, 376, 20160445. [Google Scholar] [CrossRef] [PubMed]
- Rockström, J.; Gaffney, O.; Rogelj, J.; Meinshausen, M.; Nakicenovic, N.; Schellnhuber, H.J. A roadmap for rapid decarbonization. Science 2017, 355, 1269–1271. [Google Scholar] [CrossRef] [PubMed]
- Grassi, G.; House, J.; Dentener, F.; Federici, S.; den Elzen, M.; Penman, J. The key role of forests in meeting climate targets requires science for credible mitigation. Nat. Clim. Chang. 2017, 7, 220–226. [Google Scholar] [CrossRef]
- Griscom, B.W.; Adams, J.; Ellis, P.W.; Houghton, R.A.; Lomax, G.; Miteva, D.A.; Schlesinger, W.H.; Shoch, D.; Siikamäki, J.V.; Smith, P.; et al. Natural climate solutions. Proc. Natl. Acad. Sci. USA 2017, 114, 11645–11650. [Google Scholar] [CrossRef] [PubMed]
- Houghton, R.A.; Byers, B.; Nassikas, A.A. A role for tropical forests in stabilizing atmospheric CO2. Nat. Clim. Chang. 2015, 5, 1022–1023. [Google Scholar] [CrossRef]
- Berardi, D.; Brzostek, E.; Blanc-Betes, E.; Davison, B.; DeLucia, E.H.; Hartman, M.D.; Kent, J.; Parton, W.J.; Saha, D.; Hudiburg, T.W. 21st-century biogeochemical modeling: Challenges for Century-based models and where do we go from here? Gcb Bioenergy 2020, 12, 774–788. [Google Scholar] [CrossRef]
- Shi, Y.; Eissenstat, D.M.; He, Y.; Davis, K.J. Using a spatially-distributed hydrologic biogeochemistry model with a nitrogen transport module to study the spatial variation of carbon processes in a Critical Zone Observatory. Ecol. Model. 2018, 380, 8–21. [Google Scholar] [CrossRef]
- Pappas, C.; Fatichi, S.; Leuzinger, S.; Wolf, A.; Burlando, P. Sensitivity analysis of a process-based ecosystem model: Pinpointing parameterization and structural issues. J. Geophys. Res. Biogeosci. 2013, 118, 505–528. [Google Scholar] [CrossRef]
- Tang, J.; Yurova, A.Y.; Schurgers, G.; Miller, P.A.; Olin, S.; Smith, B.; Siewert, M.B.; Olefeldt, D.; Pilesjö, P.; Poska, A. Drivers of dissolved organic carbon export in a subarctic catchment: Importance of microbial decomposition, sorption-desorption, peatland and lateral flow. Sci. Total Environ. 2018, 622, 260–274. [Google Scholar] [CrossRef]
- Haas, E.; Klatt, S.; Fröhlich, A.; Kraft, P.; Werner, C.; Kiese, R.; Grote, R.; Breuer, L.; Butterbach-Bahl, K. LandscapeDNDC: A process model for simulation of biosphere–atmosphere–hydrosphere exchange processes at site and regional scale. Landsc. Ecol. 2013, 28, 615–636. [Google Scholar] [CrossRef]
- Liu, Z.; Deng, Z.; He, G.; Wang, H.; Zhang, X.; Lin, J.; Qi, Y.; Liang, X. Challenges and opportunities for carbon neutrality in China. Nature Reviews Earth & Environment. 2022, 3, 141–155. [Google Scholar]
- Lu, F.; Hu, H.; Sun, W.; Zhu, J.; Liu, G.; Zhou, W.; Zhang, Q.; Shi, P.; Liu, X.; Wu, X.; et al. Effects of national ecological restoration projects on carbon sequestration in China from 2001 to 2010. Proc. Natl. Acad. Sci. USA 2018, 115, 4039–4044. [Google Scholar] [CrossRef] [PubMed]
- Lu, N.; Tian, H.; Fu, B.; Yu, H.; Piao, S.; Chen, S.; Li, Y.; Li, X.; Wang, M.; Li, Z.; et al. Biophysical and economic constraints on China’s natural climate solutions. Nat. Clim. Chang. 2022, 12, 847–853. [Google Scholar] [CrossRef]
- Piao, S.; He, Y.; Wang, X.; Chen, F. Estimation of China’s terrestrial ecosystem carbon sink: Methods, progress and prospects. Sci. China Earth Sci. 2022, 65, 641–651. [Google Scholar] [CrossRef]
- West, T.A.P.; Wunder, S.; Sills, E.O.; Börner, J.; Rifai, S.W.; Neidermeier, A.N.; Frey, G.P.; Kontoleon, A. Action needed to make carbon offsets from forest conservation work for climate change mitigation. Science 2023, 381, 873–877. [Google Scholar] [CrossRef]
- Li, C.; Frolking, S.; Frolking, T.A. A model of nitrous oxide evolution from soil driven by rainfall events: 1. Model structure and sensitivity. J. Geophys. Res. Atmos. 1992, 97, 9759–9776. [Google Scholar] [CrossRef]
- Li, C.; Trettin, C.; Sun, G.; McNulty, S.; Butterbach-Bahl, K. Modeling carbon and nitrogen biogeochemistry in forest ecosystems. In 3rd International Nitrogen Conference; U.S. Department of Agriculture: Washington, DC, USA, 2005; pp. 893–898. [Google Scholar]
- Bergkvist, J.; Lagergren, F.; Linderson, M.L.F.; Miller, P.; Lindeskog, M.; Jönsson, A.M. Modelling managed forest ecosystems in Sweden: An evaluation from the stand to the regional scale. Ecol. Model. 2023, 477, 110253. [Google Scholar] [CrossRef]
- Forzieri, G.; Pecchi, M.; Girardello, M.; Mauri, A.; Klaus, M.; Nikolov, C.; Rüetschi, M.; Gardiner, B.; Tomaštík, J.; Small, D.; et al. A spatially explicit database of wind disturbances in European forests over the period 2000–2018. Earth Syst. Sci. Data 2020, 12, 257–276. [Google Scholar] [CrossRef]
- Sha, Z.; Bai, Y.; Li, R.; Lan, H.; Zhang, X.; Li, J.; Liu, X.; Chang, S.; Xie, Y. The global carbon sink potential of terrestrial vegetation can be increased substantially by optimal land management. Commun. Earth Environ. 2022, 3, 8. [Google Scholar] [CrossRef]
- Dhyani, S.; Murthy, I.K.; Kadaverugu, R.; Dasgupta, R.; Kumar, M.; Gadpayle, K.A. Agroforestry to achieve global climate adaptation and mitigation targets: Are South Asian countries sufficiently prepared? Forests 2021, 12, 303. [Google Scholar] [CrossRef]
- Xu, H.; Yue, C.; Zhang, Y.; Liu, D.; Piao, S. Forestation at the right time with the right species can generate persistent carbon benefits in China. Science 2023, 120, 41. [Google Scholar] [CrossRef] [PubMed]
- Bastin, J.-F.; Finegold, Y.; Garcia, C.; Mollicone, D.; Rezende, M.; Routh, D.; Zohner, C.M.; Crowther, T.W. The global tree restoration potential. Science 2019, 365, 76–79. [Google Scholar] [CrossRef] [PubMed]
- Yue, T.; Wu, C.; Liu, Y.; Du, Z.; Zhao, N.; Jiao, Y.; Xu, Z.; Shi, W. HASM quantum machine learning. Sci. China Earth Sci. 2023, 66, 1937–1945. [Google Scholar] [CrossRef]
- Yue, T.; Zhao, N.; Liu, Y.; Wang, Y.; Zhang, B.; Du, Z.; Fan, Z.; Shi, W.; Chen, C.; Zhao, M.; et al. A fundamental theorem for eco-environmental surface modelling and its applications. Sci. China Earth Sci. 2020, 63, 1092–1112. [Google Scholar] [CrossRef]
- Breiman, L. Random forests. Mach. Learn. 2001, 45, 5–32. [Google Scholar] [CrossRef]
- Zhang, C.; Ju, W.; Chen, J.M.; Zan, M.; Li, D.; Zhou, Y.; Wang, X. China’s forest biomass carbon sink based on seven inventories from 1973 to 2008. Clim. Chang. 2013, 118, 933–948. [Google Scholar] [CrossRef]
- Rodríguez-Murillo, J.C. Organic carbon content under different types of land use and soil in peninsular Spain. Biol. Fertil. Soils 2001, 33, 53–61. [Google Scholar] [CrossRef]
- Cao, M.; Woodward, F.I. Dynamic responses of terrestrial ecosystem carbon cycling to global climate change. Nature 1998, 393, 249–252. [Google Scholar] [CrossRef]
- Sarmiento, J.L.; Hughes, T.M.; Stouffer, R.J.; Manabe, S. Simulated response of the ocean carbon cycle to anthropogenic climate warming. Nature 1998, 393, 245–249. [Google Scholar] [CrossRef]
- Cox, P.M.; Betts, R.A.; Jones, C.D.; Spall, S.A.; Totterdell, I.J. Acceleration of global warming due to carbon-cycle feedbacks in a coupled climate model. Nature 2000, 408, 184–187. [Google Scholar] [CrossRef]
- Hoffmann, R.; Muttarak, R.; Peisker, J.; Stanig, P. Climate change experiences raise environmental concerns and promote Green voting. Nat. Clim. Chang. 2022, 12, 148–155. [Google Scholar] [CrossRef]
- Lou, Y.; Li, Y.; Buckingham, K.; Henley, G.; Guomo, Z. Bamboo and Climate Change Mitigation: A Comparative Analysis of Carbon Sequestration; International Network for Bamboo and Rattan: Beijing, China, 2010; Volume 30. [Google Scholar]
- Song, X.; Zhou, G.; Jiang, H.; Yu, S.; Fu, J.; Li, W.; Wang, W.; Ma, Z.; Peng, C. Carbon sequestration by Chinese bamboo forests and their ecological benefits: Assessment of potential, problems, and future challenges. Environ. Rev. 2011, 19, 418–428. [Google Scholar] [CrossRef]
- Sarker, S.K.; Deb, J.C.; Halim, M.A. A diagnosis of existing logging bans in Bangladesh. Int. For. Rev. 2011, 13, 461–475. [Google Scholar] [CrossRef]
- Buma, B.; Wessman, C.A. Forest resilience, climate change, and opportunities for adaptation: A specific case of a general problem. For. Ecol. Manag. 2013, 306, 216–225. [Google Scholar] [CrossRef]
- Xie, L.; Bai, Z.; Yang, B.; Fu, S. Simulation Analysis of Land-Use Pattern Evolution and Valuation of Terrestrial Ecosystem Carbon Storage of Changzhi City, China. Land 2022, 11, 1270. [Google Scholar] [CrossRef]
Disclaimer/Publisher’s Note: The statements, opinions and data contained in all publications are solely those of the individual author(s) and contributor(s) and not of MDPI and/or the editor(s). MDPI and/or the editor(s) disclaim responsibility for any injury to people or property resulting from any ideas, methods, instructions or products referred to in the content. |
© 2024 by the authors. Licensee MDPI, Basel, Switzerland. This article is an open access article distributed under the terms and conditions of the Creative Commons Attribution (CC BY) license (https://creativecommons.org/licenses/by/4.0/).










