Abstract
Understanding the direct and positive impact of conservation incentive programs in the tropics is essential. Typically, conservation incentive programs in the tropics aim to enhance residents’ access to material resources, with the ultimate goal of improving human well-being. These programs are also intended to reduce human-induced threats to wildlife. However, access to material livelihood resources as a means to improved life satisfaction is a human-centered goal that may or may not benefit wildlife conservation. Using structural equation modeling, this paper examines the potential of life satisfaction to significantly reduce illegal forest use behavior of residents neighboring the Virunga Landscape parks in Uganda and Rwanda. The findings indicate that improved life satisfaction significantly reduces livelihood-based illegal forest use. However, improved life satisfaction was not found to reduce illegal forest use driven by traditional values and practices. The findings also indicate that illegal forest use driven by traditional values and practices significantly increases illegal forest use for livelihoods. Ultimately, this study suggests that although incentive-based programs in the Virunga Landscape may be helping to reduce illegal forest use for livelihoods, they may not be addressing traditional forest use practices. This paper recommends supplementing conservation incentive programs with community education programs and law enforcement to effectively control the dimensions of illegal forest use and its negative impacts on wildlife.
1. Introduction
Resources for wildlife conservation are limited, and the future for wildlife in the tropical regions of Africa is uncertain. Wildlife conservation in these regions requires investing scarce conservation resources where there is potential for the greatest conservation impact [,]. The worldwide conservation fraternity has advocated for human well-being improvement programs, arguing that such incentive-based conservation programs will indirectly benefit wildlife conservation [,,]. However, research has challenged this narrative of incentive-based conservation programs [,,]. Incentive-based conservation programs typically seek to address basic human needs such as employment and income [,,]. They likewise expect human demand for forest resources, which arguably is detrimental to biodiversity, to decline if individuals are able to generate quantifiable economic benefits from forests.
There are two issues with the material-based conservation incentives argument. First, non-material aspects of human wellbeing have the potential to influence forest dependence [,,,]. For example, forests are sources of traditional medicine and other non-timber forest products that enable indigenous communities to maintain their cultural traditions and values [,,]. Therefore, material-based conservation incentives programs may only partially address this conservation problem. Second, traditional medicine and non-timber forest products are means for humans to achieve life satisfaction. For example, financial resources such as income are means of meeting human needs [,]. Efforts to explore the conservation impact of incentive-based programs would be enhanced by an investigation of the links between perceived life satisfaction [,] and the illegal forest use practices of forest-adjacent residents. In this paper, we use the case of the Virunga Landscape to empirically explore whether improved life satisfaction directly reduces illegal forest use practices of forest-adjacent residents in Uganda and Rwanda.
The Virunga Landscape has received global attention for its conservation value [,,]. Governmental and non-governmental conservation institutions in Uganda, Rwanda, and the Democratic Republic of Congo have invested substantially in programs that aim to improve the livelihoods of adjacent residents. These efforts are particularly extensive in Uganda and Rwanda, where there is political stability. For example, community-based tourism enterprises such as the Kinigi Cultural Village and Gorilla Guardians in Rwanda and the Amajyambere Iwacu Community Camp in Uganda have emerged over the past 15 years. However, such conservation incentives programs have fallen short of expectations [,,]. In this study, we test three hypotheses with the goal of identifying areas where conservation incentives programs could be strengthened to impact conservation in the Virunga Landscape positively.
2. Theoretical Background
Max Weber’s theory of substantive rationality could explain motivations for illegal forest use in the Virunga Landscape. Commonly referred to as the Weberian theory, the theory of formal and substantive rationality explains an individual’s motivation to engage in different forms of activity [,]. The Weberian theory argues that individuals are not driven exclusively by economic gain but rather by a combination of formal rationality (economic benefit) and substantive rationality (non-economic values and beliefs) []. The formal rationality dimension suggests that an individual’s careful weighing of options to determine the end objective, such as to secure livelihoods, in quantifiable terms, drives their motivations and way of life []. Meanwhile, substantive rationality suggests that a cluster of values drives an individual’s motives and way of life []. Most research exploring motivations for illegal forest use have paid more attention to formal rationality (i.e., economic gain), paying less attention to potential substantive rationality influences, such as cultural values and practices.
The formal rationality perspective would suggest that an individual’s motivation to engage in illegal forest use activities is driven by the carefully reasoned and calculated action of gaining secure livelihoods. Research on livelihoods-driven forest use is extensive [,,,,,,]. Some studies have attributed illegal and legal forest use to the need for increased income, improved food security, and increased human wellbeing. This body of knowledge has been influenced mainly by the sustainable livelihood framework introduced by [] and advanced by other scholars [,,]. Considering the Weberian theory’s formal rationality perspective, some of the human needs attributed to forest use, such as increased income, food security, and secure livelihoods, can be considered functions of life satisfaction, a desired end goal of individuals.
According to Diener [], life satisfaction is an individual’s cognitive evaluation of their quality of life. The life satisfaction construct emphasizes the subjective perception of human well-being [,]. The formal rationality perspective would suggest that the end goal of illegal forest users is to be satisfied with their quality of life. Research shows that situational factors and temperament influence an individual’s perception of improved quality of life []. Situational factors may include the loss of a job or the death of an income earner. Such situational events and changes influence an individual’s perceived life satisfaction [,]. As such, the positive perceptions of life satisfaction could indicate positive changes in various domains of an individual’s life. Temperament encompasses the ability of an individual to emotionally withstand and bounce back from the shock of losing an income earner. Indeed, Pavot and Diener [] identify personality traits such as self-esteem and internality as some of the determinants of perceived life satisfaction. Diener [] indicates that a person’s temperament is more important to perceived life satisfaction than are external factors such as access or lack of access to resources. Therefore, we hypothesize that perceived life satisfaction has a negative influence on illegal forest use for livelihoods in the Virunga Landscape.
Research exploring the substantive rationality perspective of illegal forest use is limited. The substantive rationality perspective would consider economic gain [] to be only one of many motivations for illegal forest use. For example, a forest resident may be substantively motivated by the social and cultural value of forests to pursue illegal forest use []. Over the years, forests have been a source of goods and services for traditional communities in the tropics [,,,]. Therefore, to most of the traditional communities in the tropics, forests represent cultural and socioeconomic opportunities [,]. For example, forest communities have traditionally relied on the forest as a source of non-timber forest products (NTFPs) that are used for food, medicine, and household goods [].
Forests historically have also been sites of spiritual and cultural ceremonies []. However, traditional practices of forest use create opportunities for individuals to harvest forest resources to support their livelihoods and generate income [,,]. Therefore, we hypothesize that traditional forest use practices have a strong and positive influence on illegal forest use for livelihoods in the Virunga Landscape.
Finally, evidence indicates that there is a negative correlation between positive perception of quality of life and the negative perception of sociocultural changes []. Research has shown that economic development often results in a shift in cultural and societal values [,]. As income increases, individuals are more likely to forego their traditional norms, values, and practices, including those related to forest use. Therefore, we hypothesize that the improvement in life satisfaction reduces traditional practices of forest use in the Virunga Landscape.
3. Methods
3.1. Study Site
The Virunga Landscape (VL) in East Africa consists of three contiguous protected areas: Mgahinga Gorilla National Park in Uganda, Virunga National Park in the Democratic Republic of Congo (DRC), and Volcanoes National Park in Rwanda (Figure 1). Research shows that the VL is one of the most biodiverse ecological regions globally []. In Africa, the VL is believed to contain more terrestrial endemic and threatened wildlife species such as mountain gorillas than any other eco-region (Plumptre et al., 2007 []). Due to political instability in the DRC region, this study focuses on Mgahinga Gorilla National Park and Volcanoes National Park.
Mgahinga Gorilla National Park is located in southwestern Uganda bordering Rwanda and the DRC. It covers an area of 33.7 km2 and is contiguous with Virunga National Park in the DRC and Volcanoes National Park in Rwanda. The park was created to protect wildlife []. Even before its establishment as a national park in 1991, the area was home to human–wildlife conflicts []. However, tourism growth and tourism-based enterprises have since incentivized residents to support wildlife conservation. For example, less than a decade after its creation, the park began to generate about USD 250,000 annually []. The growth in tourism persists today.
Volcanoes National Park is located in northwestern Rwanda bordering the DRC and Uganda. The park was created as part of the Albert National Park in 1925 Africa’s first national park [], to ensure biodiversity conservation, including that of the endangered mountain gorilla []. Since its creation, the park has continued to face human–wildlife conflicts, which are primarily driven by human livelihood needs []. The park is well protected, and it is a favorite destination worldwide for mountain gorilla tourism. It generated about USD 14 million in 2015 and has created livelihood opportunities for neighboring residents [].

Figure 1.
Location of Virunga Landscape [].
3.2. Survey Administration
We recruited heads of households residing in villages adjacent to Volcanoes National Park in Rwanda and Mgahinga National Park in Uganda to participate in this study. Heads of households were selected because they typically influence household livelihood decisions. The participants were selected using a stratified sampling approach []. The strata included beneficiaries of conservation incentives such as cultural villages, crafts industry and community lodges. Out of the 605 randomly selected household heads from the list obtained from local government offices, a total of 570 individuals completed the survey. However, after thorough scrutiny, it was necessary to exclude 35 respondents due to missing information.
Face-to-face interviews were conducted using a semi-structured questionnaire containing both closed- and open-ended questions. A team of local field assistants administered the survey in the local languages: Kinyarwanda in Rwanda and Kifumbira in Uganda.
3.3. Instrument and Data Analysis
Life Satisfaction Construct: To test these relationships, we used the Satisfaction with Life Scale []. The perceived life satisfaction construct was adopted from Pavot and Diener’s Satisfaction with Life Scale []. The Satisfaction with Life Scale aims to assess the cognitive aspects of subjective well-being and has the potential to reveal the perceived overall human wellbeing conditions [,]. The Satisfaction with Life Scale has demonstrated sufficient reliability with Cronbach’s alpha values greater than 0.8 [,]. The scale has also demonstrated adequate convergence with other measures of life satisfaction, which supports its construct validity []. Five statements represent the scale: In most ways my life is close to my ideal; The conditions of my life are excellent; I am satisfied with my life; So far, I have gotten the important things I want in life; and If I could change my life over, I would change almost nothing. Participants were asked to respond to each of these statements using a five-point Likert scale (1 = strongly disagree to 5 = strongly agree). We also developed a scale for measuring the illegal forest use construct based on illegal activities in the Virunga parks. This scale could be tested and utilized in other tropical ecological areas facing similar conservation challenges.
A confirmatory factor analysis (CFA) was performed in EQS 6.2 to confirm the reliability and validity of life satisfaction in this study. As shown in Table 1, the robust statistics in the CFA analysis indicate an acceptable goodness of fit for the Satisfaction with Life Scale (CFI = 0.99, RMSEA = 0.019). The standardized loadings of the items on the scale ranged from 0.4 to 0.9. Although three items were below the suggested cutoff loading of 0.6 [], the significant standardized loadings of the scale were retained [] because they did not affect the reliability of the scale [] and the goal was not to develop a scale []. Indeed, the maximal weighted internal consistency reliability of the scale for these data was 0.85, suggesting that the scale was reliable in this study’s context.

Table 1.
The reliability of the life satisfaction scale.
Illegal Forest Use Construct: Research has not extensively explored the concept of illegal forest use, and the measures that have been developed are inconsistent. This gap is partly due to the site-specific nature of illegal forest use conditions. A list of potential and site-specific indicators of illegal forest use for the VL (Table 2) was obtained from the literature [,,]. Participants were given several statements, including Members of my community similar to myself go to the park to hunt for bushmeat for income. Participants were asked to respond to each of the statements using a five-point Likert scale (1 = strongly disagree to 5 = strongly agree).
To determine the structure of the illegal forest use measures, exploratory factor analysis (EFA) was conducted using SPSS 24, followed by axis factor extraction and oblique factor rotation [,]. We used the oblique approach to factor rotation given the likelihood of highly correlated factors of illegal forest use []. The Kaiser–Mayer–Olkin (KMO) test of sampling adequacy (KMO = 0.922) and Bartlett’s test of sphericity (chi-square = 6009.207, dg = 91, p < 0.001) indicated that there was a patterned relationship and that the data were suitable for factor analysis [,]. Our EFA resulted in two moderately correlated (r = 0.479) factors of the illegal forest use construct (Table 2). This finding suggests that illegal forest use is a two-dimensional construct consisting of illegal forest use for livelihood needs and illegal forest use for traditional practices. The two dimensions together accounted for 67.8% of the variance in the EFA model.

Table 2.
Exploratory factor analysis of the illegal forest use measures.
Table 2.
Exploratory factor analysis of the illegal forest use measures.
Item | Factor 1 | Factor 2 |
---|---|---|
Illegal forest use for livelihood needs 1 | ||
Bushmeat for sale (PI4) | 0.91 | −0.01 |
Bamboo to make items for sale, i.e., baskets (BCI2) | 0.87 | 0.06 |
Bushmeat for household consumption (PI3) | 0.84 | 0.08 |
Firewood for sale (WOCI7) | 0.84 | −0.07 |
Clean drinking water (WACI2) | 0.83 | −0.15 |
Wood for sale, i.e., beanstalks, construction wood (WOCI5) | 0.80 | 0.19 |
Water for sale (WACI7) | 0.69 | 0.10 |
Wood for household use, i.e., home fencing wood (WOCI1) 2 | 0.41 | 0.44 |
Illegal forest use for traditional needs 1 | ||
Plants for livestock medicine (MHI2) | −0.14 | 0.93 |
Plants for household medicinal use (MHI1) | −0.02 | 0.86 |
Plants for use in traditional ritual practices (MH13) | −0.30 | 0.86 |
Hunting to maintain indigenous practices (PI2) | 0.04 | 0.77 |
Bamboo for making household items, i.e., furniture (BCI6) | 0.05 | 0.74 |
Wild native plant seedlings (MHI4) | 0.24 | 0.66 |
Extraction method: principal component analysis. Rotation method: Oblimin with Kaiser normalization. Survey statement: Members of my community similar to myself go the park to obtain (P14, BC12, P13, WOC17, WAC12, WOC15, WAC17, WOC11, MH12, MH11, MH13, P12, BC16, MH14). 1 Factors are moderately correlated (r = 0.47). 2 Item deleted for substantially cross-loading on two factors [].
Confirmatory factor analysis (CFA) was performed to test the factorial validity of both illegal forest use dimensions derived from the EFA. EQS 6.2 was used to assess the fit of this two-dimensional illegal forest use model. As shown in Table 3, the initial model did not fit the data well (CFI = 0.892, RMSEA = 0.092) []. The post hoc model fitting respecified the hypothesized model of illegal forest use by accounting for four misspecification errors, and the model fit improved substantially (CFI = 0.953, RMSEA = 0.062) []. For example, the respecified error covariances shown in Table 3 indicate strong correlations between the following indicators of illegal forest use for livelihoods: Bushmeat for sale (PI4) and Bushmeat for household consumption (PI3), Wood for sale, i.e., beanstalks, construction wood (WOCI5) and Water for sale (WACI7), Firewood for sale (WOCI7) and Water for sale (WACI7), and Wood for sale, i.e., beanstalks (WOCI5) and Firewood for sale (WOCI7). Empirical evidence of illegal forest use in the VL support these potential relationships between the indicators of illegal forest use. For example, residents harvest non-timber forest products when they go to collect water in Volcanoes National Park [].

Table 3.
Confirmatory factor analysis of illegal forest use measures.
The post hoc measurement model showed a good fit to the data, and psychometric properties of the illegal forest use measures were examined. As Table 3 indicates, the maximal weighted reliability (0.95 and 0.92) and composite reliability (0.92 and 0.91) were found to be high for both livelihoods-based illegal forest use and tradition-based illegal forest use, respectively [] The illegal forest use measures also met the validity test requirements. The standardized factor loadings were significant (p < 0.001), indicating convergent validity []. Meanwhile, the extracted variance (AVE) values (0.63 and 0.62) for both livelihoods-based illegal forest use and tradition-based illegal forest use, respectively, are evidence of discriminant validity: each value exceeds the recommended AVE of 0.5 [] and is higher than the inter-factor correlations (r = 0.52) [].
A structural model testing the hypothesized relationships between life satisfaction and illegal forest use was used to assess model fit. Whereas measurement models are usually used to explore the relationship between constructs and their measured items, structural equation models are typically used to explore the relationships between constructs []. The structural model was found to have a minimal but adequate fit to the data (CFI = 0.90, RMSEA = 0.080, RMSEA range: 0.076–0.089) []. Consequently, because the model had an adequate fit to the data, we assessed the strength of the relationship between perceived life satisfaction and illegal forest use.
4. Results
4.1. Sample Description
Participants were nearly evenly split, with about half the residents living in Rwanda (51.3%) and about half living in Uganda (48.7%). In total, 46.4% of the respondents were male, whereas 53.6% were female. Most of the respondents (96%) were married and between 30 and 39 years of age (32.4%). Education levels were relatively low: 41.5% of the respondents had no education at all, and 48.3% had primary education.
The majority of respondents (85.8%) were farmers whose average annual income was less than USD 500 (87.4%). Despite their low annual incomes, 9 out of 10 (91.6%) owned land and 7 out of 10 (68.5%) owned livestock. Almost all (99.5%) had shelter. The most common type of shelter construction was mud walls with corrugated metal roofs. The average household consisted of two adults and three to five children. However, 80% of the respondents indicated the food they produced was not sufficient to meet the needs of their families.
4.2. Links between Life Satisfaction and Illegal Forest Use
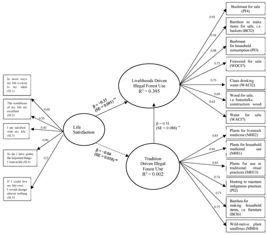
The structural model revealed the strength and direction of the relationship between the life satisfaction, livelihoods-based illegal forest use, and illegal traditional forest use practices constructs. Our results supported two of the three hypothesized relationships. The hypothesis testing whether there is a negative and strong relationship between perceived life satisfaction and livelihoods-based illegal forest use among residents neighboring the VL in Uganda and Rwanda was supported (β = −0.35, SE = 0.091, p < 0.001). This suggests that a perceived increase in life satisfaction has the potential to reduce livelihoods-based illegal forest use practices among residents neighboring the VL in Uganda and Rwanda. The findings also reveal life satisfaction has very weak potential to reduce traditional forest use practices in the VL (β = −0.040, SE = 0.058, p > 0.05). Accordingly, an increase in perceived life satisfaction among residents in the VL may not reduce illegal forest use driven by the desire to practice traditional forest use activities (Figure 2).

Figure 2.
Standardized structural path estimates suggesting the effects of life satisfaction on the illegal forest. Dimensions: Satorra–Bentler scaled χ2 = 618.9, df = 127; CFI = 0.90; RMSEA = 0.08; ns = not significant path, ** = significant path at p < 0.001. Note: error values were omitted from the figure for simplicity purposes.
The hypothesis testing whether traditional forest use practices have a significant and positive influence on livelihoods-based illegal forest use was also supported (β = 0.51, SE = 0.088, p < 0.001). This finding suggests that VL-adjacent residents’ illegal forest use practices aimed at improving livelihoods may be strongly driven by the desire to practice traditional forest use activities. Overall, these findings indicate that traditional forest use behavior may influence livelihoods-based illegal forest use much more than low levels of perceived life satisfaction among residents in the VL. They also indicate that efforts to improve the life satisfaction of residents may not reduce illegal activities driven by the desire to pursue traditional forest use practices.
5. Discussion
5.1. The Influence of Perceived Life Satisfaction on Illegal Forest Use
This study revealed two dimensions of illegal forest use: livelihoods-based illegal forest use and illegal forest use for traditional practices. The findings show that perceived life satisfaction improvement has the potential to reduce livelihoods-based illegal forest use at VL. For example, a one-unit increase in perceived life satisfaction could reduce livelihoods-based illegal forest use by about 35%. This finding corroborates previous research suggesting that diminished wealth and human wellbeing has the potential to influence increased dependence on forest resources among forest-adjacent communities [,,,,,,,,].
However, efforts to improve human wellbeing have not yielded expected conservation results, such as a demonstrable change in illegal forest use behavior []. This suggests that the conditions of human wellbeing influencing illegal forest use are various and only partially understood. For example, research has shown that both wealthy and poor residents have the potential to affect illegal forest use for livelihoods [,,]. Yet poor residents typically are believed to be responsible for illegal forest use and potential adverse effects on biodiversity.
Research has revealed that legal and illegal forest use for livelihoods may vary among very poor, transient poor, and wealthy residents [,]. According to the literature, the poorest residents typically rely on forest resources to maintain their livelihoods [,]. However, transient poor residents typically rely on forests to secure their livelihoods during adversity [,]. Wealthy residents have also been found to indirectly influence illegal forest use [,,]. For example, Byron and Arnold [] indicated that wealthy residents have the means to exploit market opportunities for forest products. Therefore, our understanding of the VL could benefit from a consideration of the life satisfaction conditions influencing illegal forest use among very poor, transient poor, and wealthy residents in the VL.
For each resident category—very poor, transient poor, and wealthy—efforts must be made to investigate factors that influence perceived life satisfaction. An understanding of such factors could help diversify potential solutions to human-induced threats to wildlife. For example, considering the Weberian theory of substantive rationality, the factors influencing perceived life satisfaction could encompass material and non-material human values and needs [,]. Material value-driven life satisfaction is affected by economic conditions such as income, safety, and security []. In contrast, non-material value-driven life satisfaction is affected by access to social capital, quality of life, and self-actualization [].
Additionally, as Nielsen and colleagues [] suggest, both material and non-material human values and needs may vary across poor, transient poor, and wealthy residents. Future empirical research might explore the nature of both material and non-material factors influencing life satisfaction and illegal forest use across poor, transient poor, and wealthy residents. Such research could help refine the scholarly understanding of the relationship between life satisfaction and illegal forest use.
5.2. The Influence of Traditional Practices on Illegal Forest Use
This study also revealed that an increase in livelihoods-based illegal forest use in the VL is likely to be driven substantially by traditional forest use practices. For example, a one-unit increase in traditional forest use practices could increase livelihoods-based illegal forest use by about 51%. In other words, the increased pursuit of illegal forest use for traditional practices may be much more responsible for the increase in livelihoods-based illegal forest use than decreased life satisfaction. This finding is surprising considering the high levels of investment made by governments and non-governmental conservation organizations to improve the lives of residents and thereby indirectly mitigate livelihoods-based illegal forest use.
The active mitigation of livelihoods-based illegal forest use and its potential consequences, such as biodiversity loss, for greater concision, requires conservation organizations to invest substantially in community outreach and education programs aimed at changing traditional forest use behavior and practices. However, changing traditional human behaviors takes a long time []. At the same time, the negative impact of humans on wildlife may be immediate and irreversible []. Therefore, it is critical for the conservation organizations working in the VL to supplement community outreach and education programs with strengthening law enforcement to control the immediate negative impacts of humans on wildlife. Law enforcement is arguably one of the most effective strategies for controlling immediate human threats to wildlife [,].
This study also explored the potential of traditional illegal forest use practices to be negatively influenced by improvements in life satisfaction, as is the case for livelihoods-based illegal forest use. The findings reveal that improved perceptions of life satisfaction are not likely to reduce traditional forest use practices in the VL. As demonstrated in the literature [,], it is important to consider customary forest use rights in the management of the VL. In addition to supplying physical and material resources necessary for human wellbeing, forests provide opportunities for a community to maintain its essential cultural and traditional values []. Conservation incentives programs may not adequately reduce illegal forest use driven by such traditional values and practices. Such values and practices, however, may contribute positively to the management of the VL. In regions where top-down forest governance has devolved to community-based forest governance, the consideration of traditional forest use values in forest management has yielded a win–win situation for the local human population and wildlife []. Although a total devolution of VL management may not be feasible, efforts can be made to integrate residents into horizontal VL governance structures. For example, the representation of very poor, transient poor, and wealthy populations of residents in each VL country’s local park management decision making could facilitate the effective management of illegal forest use.
6. Limitations
While this paper provides an in-depth analysis of incentive-based programs in the Virunga, several limitations remain. To begin with, the study examined conservation incentive program beneficiaries, and a greater proportion of the participants were park users who were part of these programs to restrict their access to park resources in the Virunga. Secondly, illegal forest use can be explained by other factors such as access to resources (land, livestock, income, etc.). In addition, this paper did not address other tourism beneficiaries, such as those who benefit from the tourism revenue-sharing scheme. Furthermore, insecurity in the Democratic Republic of Congo prevented communities adjacent to Virunga National Park from being included. Thus, there is a need for wider research to consider a broader scope.
7. Conclusions
In this paper, we developed measures for a two-dimensional model of illegal forest use in the VL that may also be useful in the tropics more broadly. The dimensions of illegal forest use we developed are livelihoods-based illegal forest use and illegal forest use driven by traditional practices. Using empirical data, we tested the hypotheses that improvements in the perceived life satisfaction of residents adjacent to the VL strongly reduce each dimension of illegal forest use. The findings indicate that an increase in perceived life satisfaction strongly reduces illegal forest use for livelihoods. However, the results also show very weak potential for an increase in perceived life satisfaction to reduce illegal forest use activities based on traditional forest use practices and values. The finding of a powerful and positive influence of traditional forest use practices on illegal forest use for livelihoods is especially notable. It appears that illegal forest use for livelihoods is primarily driven by individuals who are drawn to the forest by traditional forest use values.
These findings have both practical and scholarly value. They indicate to forest governance institutions in the tropical ecological region of Africa, including the VL, that the mitigation of illegal forest use calls for multifaceted solutions. First, the finding that life satisfaction substantially reduces livelihoods-based illegal forest use supports the need for continued efforts to improve human wellbeing conditions in areas adjacent to forests. As this study indicates, these efforts yield conservation benefits by reducing illegal forest use for livelihoods. Second, the finding that improvements in perceived life satisfaction do not reduce illegal forest use driven by traditional values indicates that an investment of conservation resources to improve human wellbeing may not yield direct conservation benefits if traditional forest use values and practices are the primary driver of the human threat to wildlife.
In areas such as the VL where illegal forest use is predominantly driven by traditional values, supplementing conservation incentives programs with law enforcement as well as community outreach and education activities that aim to change behavior may be useful in controlling the human impact on wildlife. As noted earlier, however, the negative human impact on wildlife arguably varies across very poor, transient poor, and wealthy residents, as do the material and non-material factors that influence human behavior threatening wildlife. Therefore, future research might aim to determine the material and non-material value-driven factors that affect life satisfaction across very poor, transient poor, and wealthy residents. Future research might also seek to identify cultural and traditional forest values with the most influence on forest use behavior in the VL and educational programs that have the potential to change residents’ traditional forest use practices.
Author Contributions
Conceptualization, E.S.; methodology, E.S.; validation, E.S.; formal analysis, E.S.; investigation, E.S.; resources, E.S.; data curation, E.S. and G.J.L.; writing—original draft, E.S. and G.J.L.; writing—review & editing, E.S. and G.J.L.; visualization, E.S. and G.J.L.; supervision, E.S.; project administration, E.S.; funding acquisition, E.S. All authors have read and agreed to the published version of the manuscript.
Funding
This research was funded by United States Fish and Wildlife Service, grant number 2021352.
Data Availability Statement
The data presented in this study are available on request from the corresponding author. The data are not publicly available due to privacy restrictions.
Conflicts of Interest
The authors declare no conflict of interest.
References
- Ferraro, P.J.; Pattanayak, S.K. Money for Nothing? A Call for Empirical Evaluation of Biodiversity Conservation Investments. PLoS Biol. 2006, 4, e105. [Google Scholar] [CrossRef] [PubMed]
- Sutherland, W.J.; Pullin, A.S.; Dolman, P.M.; Knight, T.M. The Need for Evidence-Based Conservation. Trends Ecol. Evol. 2004, 19, 305–308. [Google Scholar] [CrossRef] [PubMed]
- Agrawal, A.; Gibson, C.C. Enchantment and Disenchantment: The Role of Community in Natural Resource Conservation. World Dev. 1999, 27, 629–649. [Google Scholar] [CrossRef]
- Spiteri, A.; Nepalz, S.K. Incentive-Based Conservation Programs in Developing Countries: A Review of Some Key Issues and Suggestions for Improvements. Environ. Manag. 2006, 37, 1–14. [Google Scholar] [CrossRef] [PubMed]
- Walpole, M.J.; Goodwin, H.J. Local Economic Impacts of Dragon Tourism in Indonesia. Ann. Tour. Res. 2000, 27, 559–576. [Google Scholar] [CrossRef]
- Brown, K. Innovations for Conservation and Development. Geogr. J. 2002, 168, 6–17. [Google Scholar] [CrossRef]
- Hutton, J.M.; Leader-Williams, N. Sustainable Use and Incentive-Driven Conservation: Realigning Human and Conservation Interests. Oryx 2003, 37, 215–226. [Google Scholar] [CrossRef]
- Kiss, A. Is Community-Based Ecotourism a Good Use of Biodiversity Conservation Funds? Trends Ecol. Evol. 2004, 19, 232–237. [Google Scholar] [CrossRef]
- Charnley, S. Livelihood investments as incentives for community forestry in Africa. World Dev. 2023, 168, 106260. [Google Scholar] [CrossRef]
- Hackel, J.D. Community Conservation and the Future of Africa’s Wildlife. Conserv. Biol. 1999, 13, 726–734. [Google Scholar] [CrossRef]
- Spenceley, A.; Habyalimana, S.; Tusabe, R.; Mariza, D. Benefits to the Poor from Gorilla Tourism in Rwanda. Dev. S. Afr. 2010, 27, 647–662. [Google Scholar] [CrossRef]
- Arnold, J.E.M.; Pérez, M.R. Can Non-Timber Forest Products Match Tropical Forest Conservation and Development Objectives? Ecol. Econ. 2001, 39, 437–447. [Google Scholar] [CrossRef]
- Baird, I.G.; Dearden, P. Biodiversity Conservation and Resource Tenure Regimes: A Case Study from Northeast Cambodia. Environ. Manag. 2003, 32, 541–550. [Google Scholar] [CrossRef] [PubMed]
- Barham, B.L.; Coomes, O.T.; Takasaki, Y. Rain Forest Livelihoods: Income Generation, Household Wealth and Forest Use. Unasylva 1999, 50, 34–42. [Google Scholar]
- Munanura, I.E.; Backman, K.F.; Moore, D.D.; Hallo, J.C.; Powell, R.B. Household Poverty Dimensions Influencing Forest Dependence at Volcanoes National Park, Rwanda: An Application of the Sustainable Livelihoods Framework. Nat. Resour. 2014, 05, 1031–1047. [Google Scholar] [CrossRef]
- Gunatilake, H.M.; Senaratne, D.M.A.H.; Abeygunawardena, P. Role of Non-Timber Forest Products in the Economy of Peripheral Communities of Knuckles National Wilderness Area of Sri Lanka: A Farming Systems Approach. Econ. Bot. 1993, 47, 275–281. [Google Scholar] [CrossRef]
- Demerouti, E.; Bakker, A.B.; Nachreiner, F.; Schaufeli, W.B. A Model of Burnout and Life Satisfaction Amongst Nurses. J. Adv. Nurs. 2000, 32, 454–464. [Google Scholar] [CrossRef]
- Diener, E.; Sandvik, E.; Seidlitz, L.; Diener, M. The Relationship between Income and Subjective Well-Being: Relative or Absolute? Soc. Indic. Res. 1993, 28, 195–223. [Google Scholar] [CrossRef]
- Munanura, I.E.; Backman, K.F.; Hallo, J.C.; Powell, R.B. Perceptions of Tourism Revenue Sharing Impacts on Volcanoes National Park, Rwanda: A Sustainable Livelihoods Framework. J. Sustain. Tour. 2016, 24, 1709–1726. [Google Scholar] [CrossRef]
- Diener, E.; Emmons, R.A.; Larsen, R.J.; Griffin, S. The Satisfaction with Life Scale. J. Pers. Assess. 1985, 49, 71–75. [Google Scholar] [CrossRef]
- Jagd, S. Weber’s Last Theory of the Modern Business Enterprise. Max Weber Stud. 2002, 2, 210–238. [Google Scholar]
- Kalberg, S. Max Weber’s Types of Rationality: Cornerstones for the Analysis of Rationalization Processes in History. Am. J. Sociol. 1980, 85, 1145–1179. [Google Scholar] [CrossRef]
- Babulo, B.; Muys, B.; Nega, F.; Tollens, E.; Nyssen, J.; Deckers, J.; Mathijs, E. The Economic Contribution of Forest Resource Use to Rural Livelihoods in Tigray, Northern Ethiopia. For. Policy Econ. 2009, 11, 109–117. [Google Scholar] [CrossRef]
- Kamanga, P.; Vedeld, P.; Sjaastad, E. Forest Incomes and Rural Livelihoods in Chiradzulu District, Malawi. Ecol. Econ. 2009, 68, 613–624. [Google Scholar] [CrossRef]
- Naughton-Treves, L.; Holland, M.B.; Brandon, K. The Role of Protected Areas in Conserving Biodiversity and Sustaining Local Livelihoods. Annu. Rev. Environ. Resour. 2005, 30, 219–252. [Google Scholar] [CrossRef]
- Nyaupane, G.P.; Poudel, S. Linkages among Biodiversity, Livelihood, and Tourism. Ann. Tour. Res. 2011, 38, 1344–1366. [Google Scholar] [CrossRef]
- Angelsen, A.; Kaimowitz, D. Rethinking the Causes of Deforestation: Lessons from Economic Models. World Bank Res. Obs. 1999, 14, 73–98. [Google Scholar] [CrossRef]
- Persha, L.; Agrawal, A.; Chhatre, A. Social and Ecological Synergy: Local Rulemaking, Forest Livelihoods, and Biodiversity Conservation. Science 2011, 331, 1606–1608. [Google Scholar] [CrossRef]
- Sunderlin, W.D.; Angelsen, A.; Belcher, B.; Burgers, P.; Nasi, R.; Santoso, L.; Wunder, S. Livelihoods, Forests, and Conservation in Developing Countries: An Overview. World Dev. 2005, 33, 1383–1402. [Google Scholar] [CrossRef]
- Chambers, R.; Conway, G. Sustainable Rural Livelihoods: Practical Concepts for the 21st Century; Institute of Development Studies: Brighton, UK, 1992. [Google Scholar]
- Bebbington, A. Capitals and Capabilities: A Framework for Analyzing Peasant Viability, Rural Livelihoods and Poverty. World Dev. 1999, 27, 2021–2044. [Google Scholar] [CrossRef]
- Ellis, F. The Determinants of Rural Livelihood Diversification in Developing Countries. J. Agric. Econ. 2008, 51, 289–302. [Google Scholar] [CrossRef]
- Scoones, I. Livelihoods Perspectives and Rural Development. J. Peasant Stud. 2009, 36, 171–196. [Google Scholar] [CrossRef]
- Diener, E. Subjective Well-Being. Psychol. Bull. 1984, 95, 542–575. [Google Scholar] [CrossRef] [PubMed]
- Pavot, W.; Diener, E. Review of the Satisfaction with Life Scale. In Assessing Well-Being: The Collected Works of Ed Diener; Diener, E., Michalos, A.C., Eds.; Social Indicators Research Series; Springer: Dordrecht, The Netherlands, 2009; Volume 39, pp. 101–117. [Google Scholar]
- Pavot, W.; Diener, E. The Satisfaction with Life Scale and the Emerging Construct of Life Satisfaction. J. Posit. Psychol. 2008, 3, 137–152. [Google Scholar] [CrossRef]
- Berkes, F.; Davidson-Hunt, I.J. Biodiversity, Traditional Management Systems, and Cultural Landscapes: Examples from the Boreal Forest of Canada. Int. Soc. Sci. J. 2006, 58, 35–47. [Google Scholar] [CrossRef]
- Coomes, O.T.; Barham, B.L. Rain Forest Extraction and Conservation in Amazonia. Geogr. J. 1997, 163, 180. [Google Scholar] [CrossRef]
- Arnold, M.; Powell, B.; Shanley, P.; Sunderland, T.C.H. Editorial: Forests, Biodiversity and Food Security. Int. Forest. Rev. 2011, 13, 259–264. [Google Scholar] [CrossRef]
- Chapin Iii, F.S.; Zavaleta, E.S.; Eviner, V.T.; Naylor, R.L.; Vitousek, P.M.; Reynolds, H.L.; Hooper, D.U.; Lavorel, S.; Sala, O.E.; Hobbie, S.E.; et al. Consequences of Changing Biodiversity. Nature 2000, 405, 234–242. [Google Scholar] [CrossRef]
- Munanura, I.E.; Backman, K.F.; Sabuhoro, E.; Powell, R.B.; Hallo, J.C. The Perceived Forms and Drivers of Forest Dependence at Volcanoes National Park, Rwanda. Environ. Sociol. 2018, 4, 343–357. [Google Scholar] [CrossRef]
- Xu, J.; Wilkes, A. Biodiversity Impact Analysis in Northwest Yunnan, Southwest China. Biodivers. Conserv. 2004, 13, 959–983. [Google Scholar] [CrossRef]
- King, B.; Pizam, A.; Milman, A. Social Impacts of Tourism: Host Perceptions. Ann. Tour. Res. 1993, 20, 650–665. [Google Scholar] [CrossRef]
- Inglehart, R.; Abramson, P.R. Economic Security and Value Change. Am. Polit. Sci. Rev. 1994, 88, 336–354. [Google Scholar] [CrossRef]
- Inglehart, R.; Baker, W.E. Modernization, Cultural Change, and the Persistence of Traditional Values. Am. Sociol. Rev. 2000, 65, 19. [Google Scholar] [CrossRef]
- Plumptre, A.J.; Kujirakwinja, D.; Treves, A.; Owiunji, I.; Rainer, H. Transboundary Conservation in the Greater Virunga Landscape: Its Importance for Landscape Species. Biol. Conserv. 2007, 134, 279–287. [Google Scholar] [CrossRef]
- Infield, M.; Adams, W.M. Institutional Sustainability and Community Conservation: A Case Study from Uganda. J. Int. Dev. 1999, 11, 305–315. [Google Scholar] [CrossRef]
- Archabald, K.; Naughton-Treves, L. Tourism Revenue-Sharing around National Parks in Western Uganda: Early Efforts to Identify and Reward Local Communities. Envir. Conserv. 2001, 28, 135–149. [Google Scholar] [CrossRef]
- Nielsen, H.; Spenceley, A. The Success of Tourism in Rwanda: Gorillas and More; World Bank: Washington, DC, USA, 2011. [Google Scholar]
- Plumptre, A.J.; Kayitare, A.; Rainer, H.; Gray, M.; Munanura, I.; Barakabuye, N.; Asuma, S.; Sivha, M.; Namara, A. The Socio-Economic Status of People Living near Protected Areas in the Central Albertine Rift; Albertine Rift Technical Reports; Wildlife Conservation Society (WCS): Kigali, Rwanda, 2004; Volume 4. [Google Scholar]
- Sabuhoro, E.; Wright, B.; Munanura, I.E.; Nyakabwa, I.N.; Nibigira, C. The Potential of Ecotourism Opportunities to Generate Support for Mountain Gorilla Conservation among Local Communities Neighboring Volcanoes National Park in Rwanda. J. Ecotourism 2021, 20, 1–17. [Google Scholar] [CrossRef]
- Refisch, J.; Jenson, J. Transboundary Collaboration in Greater Virunga Landscape: From Gorilla Conservation to Conflict-Sensitive Transboundary Landscape Management; Routledge: Oxford, UK, 2016. [Google Scholar]
- Dillman, D.A.; Smyth, J.D.; Christian, L.M. Internet, Mail, and Mixed-Mode Surveys: The Tailored Design Method, 3rd ed.; Wiley & Sons: Hoboken, NJ, USA, 2009; p. 499. [Google Scholar]
- Pavot, W.; Diener, E.; Suh, E. The Temporal Satisfaction with Life Scale. J. Pers. Assess. 1998, 70, 340–354. [Google Scholar] [CrossRef]
- Bagozzi, R.P.; Yi, Y. On the Evaluation of Structural Equation Models. J. Acad. Mark. Sci. 1988, 16, 74–94. [Google Scholar] [CrossRef]
- Hair, J.J.F.; Black, W.C.; Babin, B.J.; Anderson, R.E. Multivariate Data Analysis: A Global Perspective, 7th ed.; Pearson: Upper Saddle River, NJ, USA, 2010; p. 800. [Google Scholar]
- Bacon, D.R.; Sauer, P.L.; Young, M. Composite Reliability in Structural Equations Modeling. Educ. Psychol. Meas. 1995, 55, 394–406. [Google Scholar] [CrossRef]
- Yong, A.G.; Pearce, S. A Beginner’s Guide to Factor Analysis: Focusing on Exploratory Factor Analysis. Tutorials Quant. Methods Psychol. 2013, 9, 79–94. [Google Scholar] [CrossRef]
- Costello, A.B.; Osborne, J. Best Practices in Exploratory Factor Analysis: Four Recommendations for Getting the Most from Your Analysis. Pract. Assess. Res. Eval. 2005, 10, 1–9. [Google Scholar] [CrossRef]
- Schreiber, J.B.; Nora, A.; Stage, F.K.; Barlow, E.A.; King, J. Reporting Structural Equation Modeling and Confirmatory Factor Analysis Results: A Review. J. Educ. Res. 2006, 99, 323–338. [Google Scholar] [CrossRef]
- Tabachnick, B.G.; Fidell, L.S. Using Multivariate Statistics, 5th ed.; Pearson/Allyn & Bacon: Boston, MA, USA, 2007; p. 980. [Google Scholar]
- Fornell, C.; Larcker, D.F. Evaluating Structural Equation Models with Unobservable Variables and Measurement Error. J. Mark. Res. 1981, 18, 39. [Google Scholar] [CrossRef]
- Hooper, D.; Coughlan, J.; Mullen, M. Structural Equation Modelling: Guidelines for Determining Model Fit. Electron. J. Bus. Res. Methods 2008, 6, 53–60. [Google Scholar] [CrossRef]
- Appiah, M.; Blay, D.; Damnyag, L.; Dwomoh, F.K.; Pappinen, A.; Luukkanen, O. Dependence on Forest Resources and Tropical Deforestation in Ghana. Environ. Dev. Sustain. 2009, 11, 471–487. [Google Scholar] [CrossRef]
- Chappell, M.J.; LaValle, L.A. Food Security and Biodiversity: Can We Have Both? An Agroecological Analysis. Agric. Hum. Values 2011, 28, 3–26. [Google Scholar] [CrossRef]
- Fisher, B.; Christopher, T. Poverty and Biodiversity: Measuring the Overlap of Human Poverty and the Biodiversity Hotspots. Ecol. Econ. 2007, 62, 93–101. [Google Scholar] [CrossRef]
- Mackenzie, C.A.; Hartter, J. Demand and Proximity: Drivers of Illegal Forest Resource Extraction. Oryx 2013, 47, 288–297. [Google Scholar] [CrossRef][Green Version]
- Mamo, G.; Sjaastad, E.; Vedeld, P. Economic Dependence on Forest Resources: A Case from Dendi District, Ethiopia. For. Policy Econ. 2007, 9, 916–927. [Google Scholar] [CrossRef]
- Babigumira, R.; Angelsen, A.; Buis, M.; Bauch, S.; Sunderland, T.; Wunder, S. Forest Clearing in Rural Livelihoods: Household-Level Global-Comparative Evidence. World Dev. 2014, 64, S67–S79. [Google Scholar] [CrossRef]
- Nielsen, M.R.; Pouliot, M.; Kim Bakkegaard, R. Combining Income and Assets Measures to Include the Transitory Nature of Poverty in Assessments of Forest Dependence: Evidence from the Democratic Republic of Congo. Ecol. Econ. 2012, 78, 37–46. [Google Scholar] [CrossRef]
- Porro, R.; Lopez-Feldman, A.; Vela-Alvarado, J.W. Forest Use and Agriculture in Ucayali, Peru: Livelihood Strategies, Poverty and Wealth in an Amazon Frontier. For. Policy Econ. 2015, 51, 47–56. [Google Scholar] [CrossRef]
- Byron, N.; Arnold, M. What Futures for the People of the Tropical Forests? World Dev. 1999, 27, 789–805. [Google Scholar] [CrossRef]
- Teel, T.L.; Manfredo, M.J.; Stinchfield, H.M. The Need and Theoretical Basis for Exploring Wildlife Value Orientations Cross-Culturally. Hum. Dimens. Wildl. 2007, 12, 297–305. [Google Scholar] [CrossRef]
- Leader-Williams, N.; Milner-Gulland, E.J. Policies for the Enforcement of Wildlife Laws: The Balance between Detection and Penalties in Luangwa Valley, Zambia. Conserv. Biol. 1993, 7, 611–617. [Google Scholar] [CrossRef]
- Mukul, S.A.; Herbohn, J.; Rashid, A.Z.M.M.; Uddin, M.B. Comparing the Effectiveness of Forest Law Enforcement and Economic Incentives to Prevent Illegal Logging in Bangladesh. Int. Forest. Rev. 2014, 16, 363–375. [Google Scholar] [CrossRef]
- Pei, S.; Zhang, G.; Huai, H. Application of Traditional Knowledge in Forest Management: Ethnobotanical Indicators of Sustainable Forest Use. For. Ecol. Manag. 2009, 257, 2017–2021. [Google Scholar] [CrossRef]
- Adhikari, B.; Williams, F.; Lovett, J.C. Local Benefits from Community Forests in the Middle Hills of Nepal. For. Policy Econ. 2007, 9, 464–478. [Google Scholar] [CrossRef]
Disclaimer/Publisher’s Note: The statements, opinions and data contained in all publications are solely those of the individual author(s) and contributor(s) and not of MDPI and/or the editor(s). MDPI and/or the editor(s) disclaim responsibility for any injury to people or property resulting from any ideas, methods, instructions or products referred to in the content. |
© 2023 by the authors. Licensee MDPI, Basel, Switzerland. This article is an open access article distributed under the terms and conditions of the Creative Commons Attribution (CC BY) license (https://creativecommons.org/licenses/by/4.0/).