The Effects of Homologous and Heterologous Grafting on the Growth of Gleditsia sinensis Scions
Abstract
:1. Introduction
2. Materials and Methods
2.1. Experimental Materials
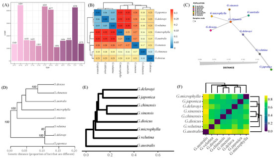
2.2. Analyzing Genetic Relationships Based on Super Genotyping by Sequencing (Super-GBS) and Intersimple Sequence Repeats (ISSRs)
2.3. Determination of Graft Survival Rate and Morphological Indicators
2.4. Determination of Hormone Contents
2.5. Data Analysis
3. Results
3.1. Genetic Analysis of the SNPs and ISSRs in Gleditsia
3.2. Grafting Survival Rate Statistics
3.3. Growth Differences between Grafted Seedlings
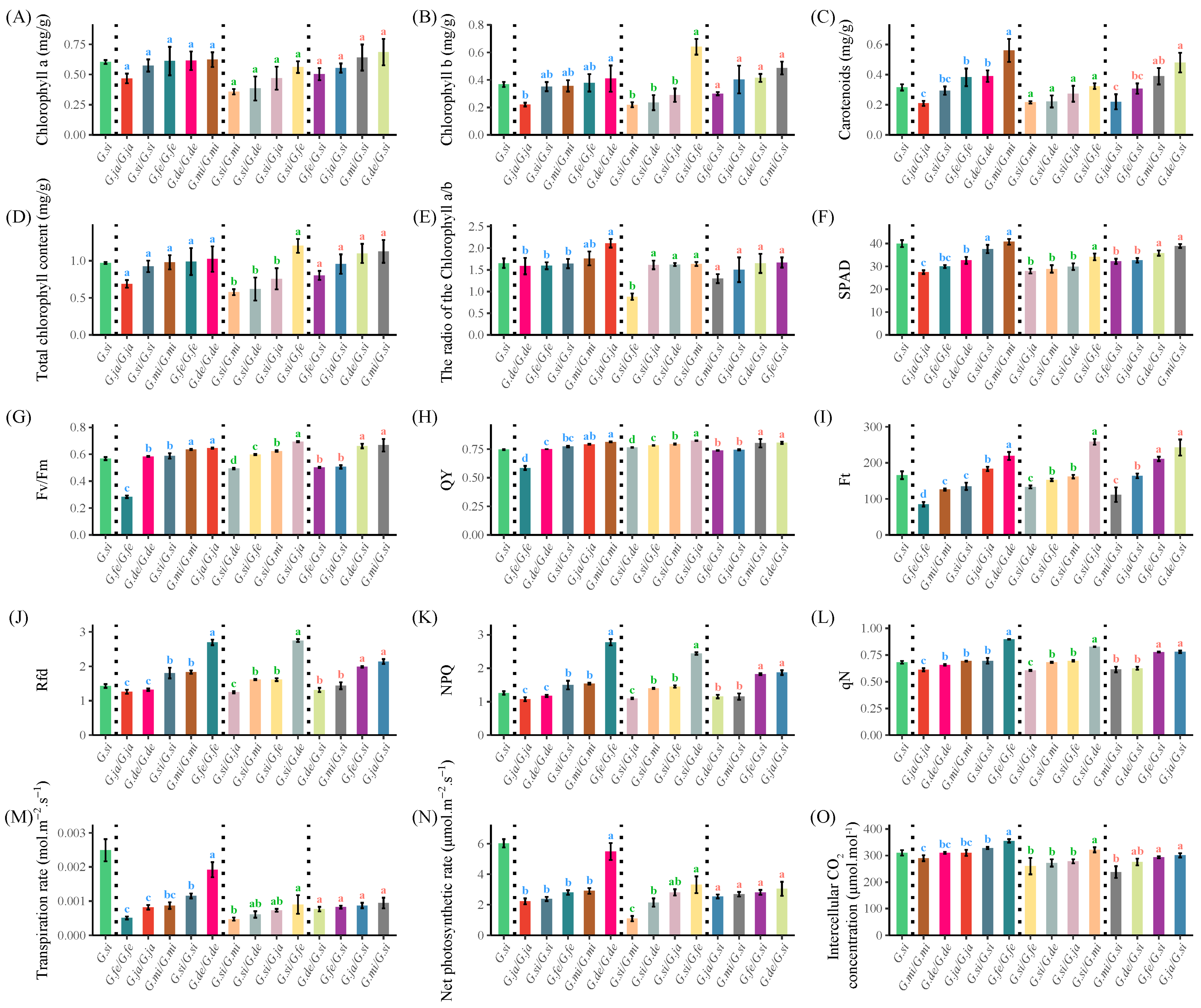
3.4. Differences in the Photosynthetic Parameters and Physiological Indexes of the Grafted Seedlings
3.5. Differences in the Hormone Contents of the Grafted Seedlings
3.6. Grafting Effect Assessment
4. Discussion
5. Conclusions
Supplementary Materials
Author Contributions
Funding
Data Availability Statement
Conflicts of Interest
References
- Zhang, J.-P.; Tian, X.-H.; Yang, Y.-X.; Liu, Q.-X.; Wang, Q.; Chen, L.-P.; Li, H.-L.; Zhang, W.-D. Gleditsia species: An ethnomedical, phytochemical and pharmacological review. J. Ethnopharmacol. 2016, 178, 155–171. [Google Scholar] [CrossRef] [PubMed]
- Tian, H.; Ju, Y.; Lu, C.; Xiao, F.; Zhao, Y. Phenotypic Diversity Analysis of Provenances of Natural Gleditsia sinensis in Guizhou. Acta Bot. Boreali-Occident. Sin. 2022, 42, 1927–1935. [Google Scholar]
- Liu, F.; Wang, X.; Zhao, Y.; He, K. Effects of Different Temperatures on Growth and Physiological Characteristics of Gleditsia sinensis Seedlings. J. Mt. Agric. Biol. 2022, 41, 22–29. [Google Scholar] [CrossRef]
- Xiao, F.; Zhao, Y.; Wang, X.; Sun, Y. Comparative Transcriptome Analysis of Gleditsia sinensis Thorns at Different Stages of Development. Plants 2023, 12, 1456. [Google Scholar] [CrossRef] [PubMed]
- Li, J.; Ye, C. Genome-wide analysis of microsatellite and sex-linked marker identification in Gleditsia sinensis. BMC Plant Biol. 2020, 20, 338. [Google Scholar] [CrossRef]
- Flora of China Editorial Committee. Flora of China; Missouri Botanical Garden: St. Louis, MO, USA; Harvard University Herbaria: Cambridge, MA, USA, 2018. [Google Scholar]
- Hayat, F.; Iqbal, S.; Coulibaly, D.; Razzaq, M.K.; Nawaz, M.A.; Jiang, W.; Shi, T.; Gao, Z. An insight into dwarfing mechanism: Contribution of scion-rootstock interactions toward fruit crop improvement. Fruit Res. 2021, 1, 3. [Google Scholar] [CrossRef]
- Zhong, H.; Liu, Z.; Zhang, F.; Zhou, X.; Sun, X.; Li, Y.; Liu, W.; Xiao, H.; Wang, N.; Lu, H. Metabolomic and transcriptomic analyses reveal the effects of self-and hetero-grafting on anthocyanin biosynthesis in grapevine. Hortic. Res. 2022, 9, uhac103. [Google Scholar] [CrossRef]
- Liu, Q.; Wang, X.; Zhao, Y.; Xiao, F.; Yang, Y. Transcriptome and physiological analyses reveal new insights into delayed incompatibility formed by interspecific grafting. Sci. Rep. 2023, 13, 4574. [Google Scholar] [CrossRef]
- Kumar, P.; Rouphael, Y.; Cardarelli, M.; Colla, G. Vegetable Grafting as a Tool to Improve Drought Resistance and Water Use Efficiency. Front. Plant Sci. 2017, 8, 1130. [Google Scholar] [CrossRef]
- Han, Q.; Guo, Q.; Korpelainen, H.; Niinemets, Ü.; Li, C. Rootstock determines the drought resistance of poplar grafting combinations. Tree Physiol. 2019, 39, 1855–1866. [Google Scholar] [CrossRef]
- Han, Q.; Luo, J.; Li, Z.; Korpelainen, H.; Li, C. Improved drought resistance by intergeneric graftingin Salicaceae plants under water deficits. Environ. Exp. Bot. 2018, 155, 217–225. [Google Scholar] [CrossRef]
- López-Serrano, L.; Canet-Sanchis, G.; Vuletin Selak, G.; Penella, C.; San Bautista, A.; López-Galarza, S.; Calatayud, Á. Pepper Rootstock and Scion Physiological Responses Under Drought Stress. Front. Plant Sci. 2019, 10, 38. [Google Scholar] [CrossRef] [PubMed]
- Lan, Y.; Zhou, L.; Li, S.; Cao, Q.; Lan, W. Advances in research of Gleditsia and its prospect of industrializational development. World For. Res. 2004, 6, 17–21. [Google Scholar]
- Gu, W.; Sun, C.; Lan, Y. Research advances and utilization development of Gleditsia sinensis in world. Sci. Silvae Sin. 2003, 39, 127–133. [Google Scholar]
- Geng, Y.; Li, H.; Zheng, J.; Zhang, Q.; Yu, L.; Li, J.; Li, B. Difference of Secondary Metabolites in Spines of Gleditsia sinensis and Gleditsia microphylla. Sci. Silvae Sin. 2022, 58, 82–94. [Google Scholar] [CrossRef]
- Goldschmidt, E.E. Plant grafting: New mechanisms, evolutionary implications. Front. Plant Sci. 2014, 5, 727. [Google Scholar] [CrossRef]
- He, W.; Pan, H.; Pan, T.; Tang, H.; Wang, X.; Pan, D. Research progress on the interaction between scion and rootstock in fruit trees. Acta Hortic. Sin. 2017, 44, 1645–1657. [Google Scholar]
- Chen, Z.; Hu, F.; Fan, H.; Zhao, J.; Wang, X.; Hu, G. The Correlative Analysis between Genetic Relationship and Graft Compatibilities in Litchi Cultivars. Mol. Plant Breed. 2018, 16, 8111–8120. [Google Scholar] [CrossRef]
- Li, N.; Zhu, P.; Feng, C.; Wen, M.; Fang, S.; Shang, X. Variations in physiological characteristics of rootstock-scion and its relationship to graft compatibility during the grafting union process of Cyclocarya paliurus. J. Nanjing For. Univ. 2021, 45, 13. [Google Scholar]
- Murray, M.; Thompson, W. Rapid isolation of high molecular weight plant DNA. Nucleic Acids Res. 1980, 8, 4321–4326. [Google Scholar] [CrossRef]
- Qi, P.; Gimode, D.; Saha, D.; Schröder, S.; Chakraborty, D.; Wang, X.; Dida, M.M.; Malmberg, R.L.; Devos, K.M. UGbS-Flex, a novel bioinformatics pipeline for imputation-free SNP discovery in polyploids without a reference genome: Finger millet as a case study. BMC Plant Biol. 2018, 18, 117. [Google Scholar] [CrossRef] [PubMed]
- Chen, S.; Zhou, Y.; Chen, Y.; Gu, J. fastp: An ultra-fast all-in-one FASTQ preprocessor. Bioinformatics 2018, 34, i884–i890. [Google Scholar] [CrossRef]
- Catchen, J.; Hohenlohe, P.A.; Bassham, S.; Amores, A.; Cresko, W.A. Stacks: An analysis tool set for population genomics. Mol. Ecol. 2013, 22, 3124–3140. [Google Scholar] [CrossRef]
- Langmead, B.; Salzberg, S.L. Fast gapped-read alignment with Bowtie 2. Nat. Methods 2012, 9, 357–359. [Google Scholar] [CrossRef] [PubMed]
- Danecek, P.; Auton, A.; Abecasis, G.; Albers, C.A.; Banks, E.; DePristo, M.A.; Handsaker, R.E.; Lunter, G.; Marth, G.T.; Sherry, S.T. The variant call format and VCFtools. Bioinformatics 2011, 27, 2156–2158. [Google Scholar] [CrossRef] [PubMed]
- Kamvar, Z.N.; Brooks, J.C.; Grünwald, N.J. Novel R tools for analysis of genome-wide population genetic data with emphasis on clonality. Front. Genet. 2015, 6, 208. [Google Scholar] [CrossRef]
- Yeh, F. Popgene. Microsoft Windows-Based Free Software for Population Genetic Analysis. Release 1.32; University of Alberta: Edmonton, AB, Canada, 1999. [Google Scholar]
- Tamura, K.; Peterson, D.; Peterson, N.; Stecher, G.; Nei, M.; Kumar, S. MEGA5: Molecular evolutionary genetics analysis using maximum likelihood, evolutionary distance, and maximum parsimony methods. Mol. Biol. Evol. 2011, 28, 2731–2739. [Google Scholar] [CrossRef]
- Lichtenthaler, H.K.; Wellburn, A.R. Determinations of total carotenoids and chlorophylls a and b of leaf extracts in different solvents. Analysis 1983, 11, 591–592. [Google Scholar] [CrossRef]
- Liu, J.J.; Wei, Z.; Li, J.H. Effects of copper on leaf membrane structure and root activity of maize seedling. Bot. Stud. 2014, 55, 47. [Google Scholar] [CrossRef]
- Bradford, M.M. A rapid and sensitive method for the quantitation of microgram quantities of protein utilizing the principle of protein-dye binding. Anal. Biochem. 1976, 72, 248–254. [Google Scholar] [CrossRef]
- Morris, D.L. Quantitative determination of carbohydrates with Dreywood’s anthrone reagent. Science 1948, 107, 254–255. [Google Scholar] [CrossRef] [PubMed]
- Hoffman, A.J.; Carraway, E.R.; Hoffmann, M.R. Photocatalytic production of H2O2 and organic peroxides on quantum-sized semiconductor colloids. Environ. Sci. Technol. 1994, 28, 776–785. [Google Scholar] [CrossRef] [PubMed]
- Xiao, F.; Zhao, Y.; Wang, X.; Yang, Y. Targeted Metabolic and Transcriptomic Analysis of Pinus yunnanensis var. pygmaea with Loss of Apical Dominance. Curr. Issues Mol. Biol. 2022, 44, 5485–5497. [Google Scholar] [CrossRef]
- R Core Team. R: A Language and Environment for Statistical Computing. 2013. Available online: https://www.r-project.org/ (accessed on 1 June 2023).
- Aphalo, P.J. ggpmisc: An R Package. 2016. Available online: https://cran.r-project.org/web/packages/ggpmisc/index.html (accessed on 1 June 2023).
- Villanueva, R.A.M.; Chen, Z.J. ggplot2: Elegant Graphics for Data Analysis. 2019. Available online: https://cran.r-project.org/web/packages/ggplot2/index.html (accessed on 1 June 2023).
- de Mendiburu, F.; de Mendiburu, M.F. Package ‘agricolae’. R Package Version 2019, 1. Available online: https://cran.r-project.org/web/packages/agricolae/index.html (accessed on 1 June 2023).
- Mehravi, S.; Ranjbar, G.A.; Mirzaghaderi, G.; Severn-Ellis, A.A.; Scheben, A.; Edwards, D.; Batley, J. De Novo SNP Discovery and Genotyping of Iranian Pimpinella Species Using ddRAD Sequencing. Agronomy 2021, 11, 1342. [Google Scholar] [CrossRef]
- Hadizadeh, H.; Bahri, B.A.; Qi, P.; Wilde, H.D.; Devos, K.M. Intra- and interspecific diversity analyses in the genus Eremurus in Iran using genotyping-by-sequencing reveal geographic population structure. Hortic. Res. 2020, 7, 30. [Google Scholar] [CrossRef] [PubMed]
- Fu, X.; Zhao, H.; Wang, Y. Species identification and genetic relationship assessment of Pinus (Sect. Pinus) related species based on morphological and molecular markers. Sci. Silvae Sin. 2011, 47, 51–58. [Google Scholar]
- Fang, D.; Zhang, A.; Liu, Y.; Luo, Y. Genetic Diversity and Fingerprints of Glediysia sinensis Germplasms Based on RSAP. J. Henan Agric. Sci. 2017, 46, 103–107. [Google Scholar] [CrossRef]
- Zhang, A.; Zhang, S.; Fang, D.; Luo, Y. Genetic diversity and fingerprints of Gleditsia sinensis germplasm based on SRAP. Acta Agric. Zhejiangensis 2017, 29, 1524–1530. [Google Scholar] [CrossRef]
- Chen, S. The effect of selection of rootstock on the graft survival rate and growth of acacia chinensis. Mod. Agric. Res. 2018, 8, 71–74. [Google Scholar] [CrossRef]
- Han, L. Study on Technology of Grafting Gleditsia sinensis on Gleditsia microphylla. Shanxi For. Sci. Technol. 2014, 4, 7–9. [Google Scholar] [CrossRef]
- Garcia-Lozano, M.; Dutta, S.K.; Natarajan, P.; Tomason, Y.R.; Lopez, C.; Katam, R.; Levi, A.; Nimmakayala, P.; Reddy, U.K. Transcriptome changes in reciprocal grafts involving watermelon and bottle gourd reveal molecular mechanisms involved in increase of the fruit size, rind toughness and soluble solids. Plant Mol. Biol. 2020, 102, 213–223. [Google Scholar] [CrossRef] [PubMed]
- Gong, T.; Ray, Z.T.; Butcher, K.E.; Black, Z.E.; Zhao, X.; Brecht, J.K. A Novel Graft between Pac Choi (Brassica rapa var. chinensis) and Daikon Radish (Raphanus sativus var. longipinnatus). Agronomy 2020, 10, 1464. [Google Scholar] [CrossRef]
- Zhong, H.; Xian, H.; Wu, J.; Zhang, F.; Ding, X.; Zhao, L.; Pan, M.; Hu, X.; Zhou, X.; Qiao, J.; et al. Effects of Different Rootstocks on Photosynthetic Efficiency of Grape Leaves in Crimson Seedless Grape. Xinjiang Agric. Sci. 2022, 59, 113. [Google Scholar]
- Chen, S.; Li, Y.; Zhao, Y.; Li, G.; Zhang, W.; Wu, Y.; Huang, L. iTRAQ and RNA-Seq analyses revealed the effects of grafting on fruit development and ripening of oriental melon (Cucumis melo L. var. makuwa). Gene 2021, 766, 145142. [Google Scholar] [CrossRef] [PubMed]
- Cui, Q.; Xie, L.; Dong, C.; Gao, L.; Shang, Q. Stage-specific events in tomato graft formation and the regulatory effects of auxin and cytokinin. Plant Sci. 2021, 304, 110803. [Google Scholar] [CrossRef]
- Zhai, L.; Wang, X.; Tang, D.; Qi, Q.; Yer, H.; Jiang, X.; Han, Z.; McAvoy, R.; Li, W.; Li, Y. Molecular and physiological characterization of the effects of auxin-enriched rootstock on grafting. Hortic. Res. 2021, 8, 74. [Google Scholar] [CrossRef]
- Xu, D.; Yang, Y.; Tao, S.; Wang, Y.; Yuan, H.; Sharma, A.; Wang, X.; Shen, C.; Yan, D.; Zheng, B. Identification and expression analysis of auxin-responsive GH3 family genes in Chinese hickory (Carya cathayensis) during grafting. Mol. Biol. Rep. 2020, 47, 4495–4506. [Google Scholar] [CrossRef]
- Lu, S.-F.; Shao, X.-M.; Yang, S.-J. The dynamic changes of auxin and the histological development of the graft union. Chin. Bull. Bot. 1995, 12, 38–41. [Google Scholar]
- Kim, M.; Canio, W.; Kessler, S.; Sinha, N. Developmental changes due to long-distance movement of a homeobox fusion transcript in tomato. Science 2001, 293, 287–289. [Google Scholar] [CrossRef]
- Liu, Y. Historical and modern genetics of plant graft hybridization. Adv. Genet. 2006, 56, 101–129. [Google Scholar]
- Zhao, H.; Diao, S.-F.; Liu, P.-F.; Luo, Y.; Wuyun, T.-N.; Zhu, G.-P. The communication of endogenous biomolecules (RNA, DNA, protein, hormone) via graft union might play key roles in the new traits formation of graft hybrids. Pak. J. Bot 2018, 50, 717–726. [Google Scholar]






Disclaimer/Publisher’s Note: The statements, opinions and data contained in all publications are solely those of the individual author(s) and contributor(s) and not of MDPI and/or the editor(s). MDPI and/or the editor(s) disclaim responsibility for any injury to people or property resulting from any ideas, methods, instructions or products referred to in the content. |
© 2023 by the authors. Licensee MDPI, Basel, Switzerland. This article is an open access article distributed under the terms and conditions of the Creative Commons Attribution (CC BY) license (https://creativecommons.org/licenses/by/4.0/).
Share and Cite
Xiao, F.; Zhao, Y.; Wang, X.; Jian, X. The Effects of Homologous and Heterologous Grafting on the Growth of Gleditsia sinensis Scions. Forests 2023, 14, 1777. https://doi.org/10.3390/f14091777
Xiao F, Zhao Y, Wang X, Jian X. The Effects of Homologous and Heterologous Grafting on the Growth of Gleditsia sinensis Scions. Forests. 2023; 14(9):1777. https://doi.org/10.3390/f14091777
Chicago/Turabian StyleXiao, Feng, Yang Zhao, Xiurong Wang, and Xueyan Jian. 2023. "The Effects of Homologous and Heterologous Grafting on the Growth of Gleditsia sinensis Scions" Forests 14, no. 9: 1777. https://doi.org/10.3390/f14091777
APA StyleXiao, F., Zhao, Y., Wang, X., & Jian, X. (2023). The Effects of Homologous and Heterologous Grafting on the Growth of Gleditsia sinensis Scions. Forests, 14(9), 1777. https://doi.org/10.3390/f14091777
