Large-Scale and High-Accuracy Phenotyping of Populus simonii Leaves Using the Colony Counter and OpenCV
Abstract
:1. Introduction
2. Materials and Methods
2.1. Sampling and Photographing
2.2. Data Analyzing and Visualizing
2.3. Image Processing
3. Results
3.1. The Morphological Traits of P. simonii Leaves
3.2. The Overview of Image-Based Estimation of P. simonii Leaf Characteristics
3.3. Image Pre-Processing
3.4. Image Segmentation
3.4.1. Threshold-Based Image Segmentation
3.4.2. K-Mean-Based Image Segmentation
3.4.3. Region-Based Image Segmentation
3.4.4. Canny-Based Image Segmentation
3.4.5. Running Time of Six Image Segmentation Methods
3.5. Contour-Based Predication of Morphologic Feature
3.5.1. Noises in the Segmented Images
3.5.2. Contours of the Segmented Images
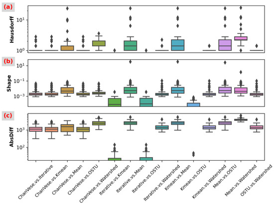
3.5.3. Morphologic Features Extracted from the Segmented Images
4. Discussion
5. Conclusions
Supplementary Materials
Author Contributions
Funding
Data Availability Statement
Acknowledgments
Conflicts of Interest
References
- Houle, D.; Govindaraju, D.R.; Omholt, S. Phenomics: The next challenge. Nat. Rev. Genet. 2010, 11, 855–866. [Google Scholar] [CrossRef]
- Tao, H.; Xu, S.; Tian, Y.; Li, Z.; Ge, Y.; Zhang, J.; Wang, Y.; Zhou, G.; Deng, X.; Zhang, Z.; et al. Proximal and remote sensing in plant phenomics: 20 years of progress, challenges, and perspectives. Plant Commun. 2022, 3, 100344. [Google Scholar] [CrossRef] [PubMed]
- Das Choudhury, S.; Samal, A.; Awada, T. Leveraging Image Analysis for High-Throughput Plant Phenotyping. Front. Plant Sci. 2019, 10, 508. [Google Scholar] [CrossRef]
- Nabwire, S.; Suh, H.K.; Kim, M.S.; Baek, I.; Cho, B.K. Review: Application of Artificial Intelligence in Phenomics. Sensors 2021, 21, 4363. [Google Scholar] [CrossRef] [PubMed]
- Li, Z.B.; Guo, R.H.; Li, M.; Chen, Y.R.; Li, G.Y. A review of computer vision technologies for plant phenotyping. Comput. Electron. Agric. 2020, 176, 105534. [Google Scholar] [CrossRef]
- van der Walt, S.; Schonberger, J.L.; Nunez-Iglesias, J.; Boulogne, F.; Warner, J.D.; Yager, N.; Gouillart, E.; Yu, T.; scikit-image contributors. Scikit-image: Image processing in Python. PeerJ 2014, 2, e453. [Google Scholar] [CrossRef]
- Gehan, M.A.; Fahlgren, N.; Abbasi, A.; Berry, J.C.; Callen, S.T.; Chavez, L.; Doust, A.N.; Feldman, M.J.; Gilbert, K.B.; Hodge, J.G.; et al. PlantCV v2: Image analysis software for high-throughput plant phenotyping. PeerJ 2017, 5, e4088. [Google Scholar] [CrossRef]
- Tsukaya, H. Mechanism of leaf-shape determination. Annu. Rev. Plant Biol. 2006, 57, 477–496. [Google Scholar] [CrossRef]
- Fasoula, D.A.; Ioannides, I.M.; Omirou, M. Phenotyping and Plant Breeding: Overcoming the Barriers. Front. Plant Sci. 2019, 10, 1713. [Google Scholar] [CrossRef]
- Bhatia, N.; Runions, A.; Tsiantis, M. Leaf Shape Diversity: From Genetic Modules to Computational Models. Annu. Rev. Plant Biol. 2021, 72, 325–356. [Google Scholar] [CrossRef]
- Du, J.; Li, B.; Lu, X.; Yang, X.; Guo, X.; Zhao, C. Quantitative phenotyping and evaluation for lettuce leaves of multiple semantic components. Plant Methods 2022, 18, 54. [Google Scholar] [CrossRef]
- McDonald, S.C.; Buck, J.; Li, Z. Automated, image-based disease measurement for phenotyping resistance to soybean frogeye leaf spot. Plant Methods 2022, 18, 103. [Google Scholar] [CrossRef]
- Ye, M.; Zhu, X.; Gao, P.; Jiang, L.; Wu, R. Identification of Quantitative Trait Loci for Altitude Adaptation of Tree Leaf Shape with Populus szechuanica in the Qinghai-Tibetan Plateau. Front. Plant Sci. 2020, 11, 632. [Google Scholar] [CrossRef] [PubMed]
- Yamagishi, Y.; Kato, Y.; Ninomiya, S.; Guo, W. Image-Based Phenotyping for Non-Destructive In Situ Rice (Oryza sativa L.) Tiller Counting Using Proximal Sensing. Sensors 2022, 22, 5547. [Google Scholar] [CrossRef] [PubMed]
- Yang, W.; Feng, H.; Zhang, X.; Zhang, J.; Doonan, J.H.; Batchelor, W.D.; Xiong, L.; Yan, J. Crop Phenomics and High-Throughput Phenotyping: Past Decades, Current Challenges, and Future Perspectives. Mol. Plant 2020, 13, 187–214. [Google Scholar] [CrossRef] [PubMed]
- Schrader, J.; Shi, P.J.; Royer, D.L.; Peppe, D.J.; Gallagher, R.V.; Li, Y.R.; Wang, R.; Wright, I.J. Leaf size estimation based on leaf length, width and shape. Ann. Bot. 2021, 128, 395–406. [Google Scholar] [CrossRef]
- Shi, P.J.; Liu, M.D.; Ratkowsky, D.A.; Gielis, J.; Su, J.L.; Yu, X.J.; Wang, P.; Zhang, L.F.; Lin, Z.Y.; Schrader, J. Leaf area-length allometry and its implications in leaf shape evolution. Trees-Struct. Funct. 2019, 33, 1073–1085. [Google Scholar] [CrossRef]
- Chan, T.F.; Vese, L.A. Active contours without edges. IEEE Trans. Image Process 2001, 10, 266–277. [Google Scholar] [CrossRef]
- Otsu, N. A threshold selection method from gray-level histograms. IEEE Trans. Syst. Man Cybern. 1979, 9, 62–66. [Google Scholar] [CrossRef]
- Fornasier, M.; Rauhut, H. Iterative thresholding algorithms. Appl. Comput. Harmon A 2008, 25, 187–208. [Google Scholar] [CrossRef]
- Yan, F.X.; Zhang, H.; Kube, C.R. A multistage adaptive thresholding method. Pattern. Recogn Lett. 2005, 26, 1183–1191. [Google Scholar] [CrossRef]
- Canny, J. A computational approach to edge detection. IEEE Trans. Pattern Anal. Mach. Intell. 1986, 8, 679–698. [Google Scholar] [CrossRef] [PubMed]
- Sulaiman, S.N.; Isa, N.A.M. Adaptive Fuzzy-K-means Clustering Algorithm for Image Segmentation. IEEE T Consum. Electr. 2010, 56, 2661–2668. [Google Scholar] [CrossRef]
- Hernandez, S.E.; Barner, K.E.; Yuan, Y. Region merging using homogeneity and edge integrity for watershed-based image segmentation. Opt. Eng. 2005, 44, 017004. [Google Scholar] [CrossRef]
- Tian, C.; Fei, L.; Zheng, W.; Xu, Y.; Zuo, W.; Lin, C.W. Deep learning on image denoising: An overview. Neural. Netw. 2020, 131, 251–275. [Google Scholar] [CrossRef]
- Price, C.A.; Munro, P.R.; Weitz, J.S. Estimates of leaf vein density are scale dependent. Plant Physiol. 2014, 164, 173–180. [Google Scholar] [CrossRef]
- Hedegaard, M.A.; Bergholt, M.S.; Stevens, M.M. Quantitative multi-image analysis for biomedical Raman spectroscopic imaging. J. Biophotonics 2016, 9, 542–550. [Google Scholar] [CrossRef]
- Li, H.; Shi, H.; Du, A.; Mao, Y.; Fan, K.; Wang, Y.; Shen, Y.; Wang, S.; Xu, X.; Tian, L.; et al. Symptom recognition of disease and insect damage based on Mask R-CNN, wavelet transform, and F-RNet. Front. Plant Sci. 2022, 13, 922797. [Google Scholar] [CrossRef]
- Taha, A.A.; Hanbury, A. An efficient algorithm for calculating the exact Hausdorff distance. IEEE Trans. Pattern. Anal. Mach. Intell. 2015, 37, 2153–2163. [Google Scholar] [CrossRef]
- Salve, S.G.; Jondhale, K.C. Shape Matching and Object Recognition Using Shape Contexts. In Proceedings of the 2010 3rd International Conference on Computer Science and Information Technology, Chengdu, China, 9–11 July 2010; pp. 471–474. [Google Scholar]
- Liu, D.J.; Yu, J.A. Otsu method and K-means. In Proceedings of the 2009 Ninth International Conference on Hybrid Intelligent Systems, Shenyang, China, 12–14 August 2009; Volume 1, pp. 344–349. [Google Scholar] [CrossRef]
- Wahab, F.; Ullah, I.; Shah, A.; Khan, R.A.; Choi, A.; Anwar, M.S. Design and implementation of real-time object detection system based on single-shoot detector and OpenCV. Front. Psychol. 2022, 13, 1039645. [Google Scholar] [CrossRef]
- Ilesanmi, A.E.; Ilesanmi, T.O. Methods for image denoising using convolutional neural network: A review. Complex Intell. Syst. 2021, 7, 2179–2198. [Google Scholar] [CrossRef]
- Rueden, C.T.; Schindelin, J.; Hiner, M.C.; DeZonia, B.E.; Walter, A.E.; Arena, E.T.; Eliceiri, K.W. ImageJ2: ImageJ for the next generation of scientific image data. BMC Bioinform. 2017, 18, 529. [Google Scholar] [CrossRef] [PubMed]
- Maloof, J.N.; Nozue, K.; Mumbach, M.R.; Palmer, C.M. LeafJ: An ImageJ plugin for semi-automated leaf shape measurement. J. Vis. Exp. 2013, 21, e50028. [Google Scholar] [CrossRef]
- Yang, W.; Yao, D.; Wu, H.; Zhao, W.; Chen, Y.; Tong, C. Multivariate genome-wide association study of leaf shape in a Populus deltoides and P. simonii F1 pedigree. PLoS ONE 2021, 16, e0259278. [Google Scholar] [CrossRef]
- Liu, P.; Bu, C.; Chen, P.; El-Kassaby, Y.A.; Zhang, D.; Song, Y. Enhanced genome-wide association reveals the role of YABBY11-NGATHA-LIKE1 in leaf serration development of Populus. Plant Physiol. 2023, 191, 1702–1718. [Google Scholar] [CrossRef]
- Zhang, Y.; Wang, B.; Qi, S.; Dong, M.; Wang, Z.; Li, Y.; Chen, S.; Li, B.; Zhang, J. Ploidy and hybridity effects on leaf size, cell size and related genes expression in triploids, diploids and their parents in Populus. Planta 2019, 249, 635–646. [Google Scholar] [CrossRef]
- Petrone-Mendoza, E.; Vergara-Silva, F.; Olson, M.E. Plant morpho evo-devo. Trends Plant Sci. 2023. [Google Scholar] [CrossRef]
- Joshi, S.; Thoday-Kennedy, E.; Daetwyler, H.D.; Hayden, M.; Spangenberg, G.; Kant, S. High-throughput phenotyping to dissect genotypic differences in safflower for drought tolerance. PLoS ONE 2021, 16, e0254908. [Google Scholar] [CrossRef]
- Pieruschka, R.; Schurr, U. Plant Phenotyping: Past, Present, and Future. Plant Phenomics 2019, 2019, 7507131. [Google Scholar] [CrossRef]
- Fahlgren, N.; Gehan, M.A.; Baxter, I. Lights, camera, action: High-throughput plant phenotyping is ready for a close-up. Curr. Opin. Plant Biol. 2015, 24, 93–99. [Google Scholar] [CrossRef]
- van Dijk, A.D.J.; Kootstra, G.; Kruijer, W.; de Ridder, D. Machine learning in plant science and plant breeding. iScience 2021, 24, 101890. [Google Scholar] [CrossRef] [PubMed]








| Method | Mean | Std | Minimum | Maximum | Median |
|---|---|---|---|---|---|
| Mean | 0.009 | 0.005 | 0.000 | 0.024 | 0.008 |
| Iterative Threshold | 0.151 | 0.008 | 0.137 | 0.198 | 0.151 |
| OSTU | 0.180 | 0.064 | 0.121 | 0.383 | 0.154 |
| K-Mean | 1.114 | 0.151 | 0.771 | 1.463 | 1.105 |
| Watershed | 0.066 | 0.025 | 0.050 | 0.310 | 0.062 |
| Chan-Vese | 36.700 | 0.847 | 36.311 | 43.071 | 36.458 |
| Method | Total Image | Noise Points | Noise/Image | Area/Image | Area/Noise |
|---|---|---|---|---|---|
| Chan-Vese | 99 | 314 | 3.17 | 154.07 | 48.58 |
| Iteration | 100 | 394 | 3.94 | 78.20 | 19.85 |
| K-Mean | 100 | 800 | 8.00 | 371.90 | 46.49 |
| Mean | 100 | 9470 | 94.70 | 1798.47 | 18.99 |
| OSTU | 100 | 399 | 3.99 | 78.70 | 19.72 |
| WaterShed | 27 | 28 | 1.04 | 134.85 | 130.04 |
Disclaimer/Publisher’s Note: The statements, opinions and data contained in all publications are solely those of the individual author(s) and contributor(s) and not of MDPI and/or the editor(s). MDPI and/or the editor(s) disclaim responsibility for any injury to people or property resulting from any ideas, methods, instructions or products referred to in the content. |
© 2023 by the authors. Licensee MDPI, Basel, Switzerland. This article is an open access article distributed under the terms and conditions of the Creative Commons Attribution (CC BY) license (https://creativecommons.org/licenses/by/4.0/).
Share and Cite
Zhu, S.; Zhang, H.; Chen, S.; Zhang, L.; Huang, M. Large-Scale and High-Accuracy Phenotyping of Populus simonii Leaves Using the Colony Counter and OpenCV. Forests 2023, 14, 1766. https://doi.org/10.3390/f14091766
Zhu S, Zhang H, Chen S, Zhang L, Huang M. Large-Scale and High-Accuracy Phenotyping of Populus simonii Leaves Using the Colony Counter and OpenCV. Forests. 2023; 14(9):1766. https://doi.org/10.3390/f14091766
Chicago/Turabian StyleZhu, Sheng, Heng Zhang, Siyuan Chen, Lei Zhang, and Minren Huang. 2023. "Large-Scale and High-Accuracy Phenotyping of Populus simonii Leaves Using the Colony Counter and OpenCV" Forests 14, no. 9: 1766. https://doi.org/10.3390/f14091766
APA StyleZhu, S., Zhang, H., Chen, S., Zhang, L., & Huang, M. (2023). Large-Scale and High-Accuracy Phenotyping of Populus simonii Leaves Using the Colony Counter and OpenCV. Forests, 14(9), 1766. https://doi.org/10.3390/f14091766

